Германиевые УНЧ

Легендарный Dual CV40, классика жанра
 

Вложения

  • Корректор.jpg
    Корректор.jpg
    99.2 KB · Просмотры: 424
  • Питание.jpg
    Питание.jpg
    96.1 KB · Просмотры: 473
  • Схема ТV 40.jpg
    Схема ТV 40.jpg
    79 KB · Просмотры: 516
  • ТV 40.jpg
    ТV 40.jpg
    136.7 KB · Просмотры: 533
  • Транзисторы.jpg
    Транзисторы.jpg
    105.9 KB · Просмотры: 463
1966г, однако
 

Вложения

  • f.1966-06.029.jpg
    f.1966-06.029.jpg
    495.8 KB · Просмотры: 469
  • f.1966-06.030.jpg
    f.1966-06.030.jpg
    494.8 KB · Просмотры: 476
  • f.1966-06.031.jpg
    f.1966-06.031.jpg
    471.7 KB · Просмотры: 460

Вложения

  • JLH на  германии.gif
    JLH на германии.gif
    15.1 KB · Просмотры: 602
Александр спасибо. Я так понимаю этот усилитель в а классе?
А можно ли его перевести в аб уменьшив нагрев и увеличив мощность?
 
Александр спасибо. Я так понимаю этот усилитель в а классе?
А можно ли его перевести в аб уменьшив нагрев и увеличив мощность?
Это Линсли Худ, ток в нагрузке обеспечивает по сути одиночный выходной транзистор , ток драйвера поэтому приличный. Запрете драйвер- как он выдаст ток ?
ПС. Рою сеть и книжки в поиске несложного транзисторного ограничителя тока, желательно с падающей характеристикой. Как вариант- с защёлкой . Кто знает, что на уме у этого германия....
Неприятность в том, что простейшие датчики тока на резисторе и одиночном транзисторе термозависимые, в жару начнут срабатывать при нормальном токе потребления. Нужен или дифкаскад или опер.И полевик в роли регулятора основного тока.
Или решить в лоб, питание , спадающее с нагревом окружающего воздуха. А на радиаторы посадить термоотбойники , как в утюге или микроволновке.
 
Последнее редактирование:
Nicolay, в АВ надо делать другой усилитель.
 
Юрий нет ли у Вас схемы а АВ на гт806?
В А слишком сложно все получается, радиаторов таких нет.
 
Попробуйте этот :
Но начинать надо с чувствительной,хорошей акустики на самарий кобальте или альнико, с фильтрами не более 2х порядков или широкополосе.Иначе вас обязательно постигнет разочарование и возврат к кремнию.И нужно понимать-германий для дома ,а не для дискотек,его стезя ,это работа максимум до 10 Ватт.
 
ГТ806 хватит и реж. В. АВ делал Шушурина 1978-6
806.gif

Можно такой
Ge-Amp.jpg
 
Последнее редактирование модератором:
ГТ806 хватит и реж. В. АВ делал Шушурина 1978-6
Юра, в этой схеме один диод VD1 компенсирует два Б-Э перехода предвыходных транзисторов. Маловато для счастья. К тому же д311 с очень малым падением, короче-возиться надо.

нагрев входных VT3-4 ведет к неуправляемому увеличению тока драйвера на VT1-2 и нет цепей, компенсирующих рост этого тока. В обычной несимметричной схеме резистор нагрузки через ООС возвращает ток покоя назад, а здесь вава.
 
Самого Батя Сергея Давидовича на германии, т10, т12 - гт311, т14 - гт321, т16 - гт402, т16 - гт404, т18, т22 - гт806
 

Вложения

  • f.1974-06.030.jpg
    f.1974-06.030.jpg
    491.5 KB · Просмотры: 413
Можно, но не нужно. Эта схема просто выжигатель выходных транзисторов - проходили, пока не кончились 806-ые))
Набив руку на весьма непростом Линсли Худе, сейчас сделал бы иначе, случись сочинить какой-то АВшник. Сейчас попробую изобразить идею. Видел такое в магнитофона Грундиг, просто, надежно, без заморочек. Самое главное- выходной каскад сам по себе, режим настраивается крутилками в смещении . Сразу и средняя точка и ток покоя.
Схема на картинке- теоретическая- режим выходных транзисторов устанавливается делителем в базах либо как на реальной схеме, справа. Вольтдобавку можно выполнить в привычном варианте, не задействовать динамика. Резистор вместо него, Ом 100 и доп емкость с выхода .
Ежели непонятно, поясню. Схема получилась дрянная, света мало, можно утром по солнцу переснять, ежели интересно. Счас гляну, что это за унч , на который ссылка внизу.
Транзисторный бестрансформаторный УНЧ, Сименс.
 

Вложения

  • IMG_20220515_190149.jpg
    IMG_20220515_190149.jpg
    355.2 KB · Просмотры: 388
  • IMG_20220515_190240.jpg
    IMG_20220515_190240.jpg
    267 KB · Просмотры: 390
  • IMG_20220515_190250.jpg
    IMG_20220515_190250.jpg
    225.5 KB · Просмотры: 425
Последнее редактирование:
Набив руку на весьма непростом Линсли Худе, сейчас сделал бы иначе, случись сочинить какой-то АВшник. Сейчас попробую изобразить идею. Видел такое в магнитофона Грундиг, просто, надежно, без заморочек. Самое главное- выходной каскад сам по себе, режим настраивается крутилками в смещении . Сразу и средняя точка и ток покоя.
Александр, тут уже была ссылка на видео на ютубе Bayu 63. От меня низкий поклон этому неутомимому энтузиасту "германиевого" звука. Этот "Кулибин" перепробовал много схем на германии и в сочетании с кремнием. Некоторые его схемы спорны, но это результат пытливого поиска. От себя могу добавить, как от человека спалившего в ведро до фига ныне дефицитных германиевых транзисторов (для этого пришлось срочно сочинить лабораторный блок питания), вся "германиевость" звука наступает (появляется) лишь в том случае, если выходники германиевые. Хорошо бы (но не обязательно!), если и предвыход на германии. Все каскады ДО, можно и нужно(!) делать на кремнии.
Самая хорошая и простая для повторяемости схема, это схема Аккорд -001. Для получения офигительного звука в неё следует внести лишь чуток изменений. 1. Замена выходных на что-то более высокочастное, типа - 1Т906(АМ), (ГТ905 если не требуется много мощи), оранжевые такие, или 1Т813 с любой буквой, или 1Т901 "Фотоновские", но у этих беда с коэф. усиления, толи от старости, то ли такие выпускались, но найти 1Т901 с коэф. усиления больше 10 прям таки проблема.. Также следует заменить транзистор в УН, на кремниевый, с гораздо большей Fгр, тут выбор просто офигенный))
В результате получаем звук невиданного доселе качества, который (уж простите)) ""натягивает" звук любого самого лучшего "лампача" на раз-два
Ещё чуток инфы о 1Т901,Они почему-то совсем не греются! Причины мне неизвестны.
 
Семён, в ваших словах много мудрости, основанной на могучем личном , порою скорбном. опыте. Полностью с вами согласен в каждой строке . И если Худа спаять на 806, с П605 или 609 в раскачке и с кремнием на входе. то........+like
И кстати, обратили внимание на красивый звучок, в видеоролике выше? И схемка затейливая, там есть над чем задуматься, все неспроста.

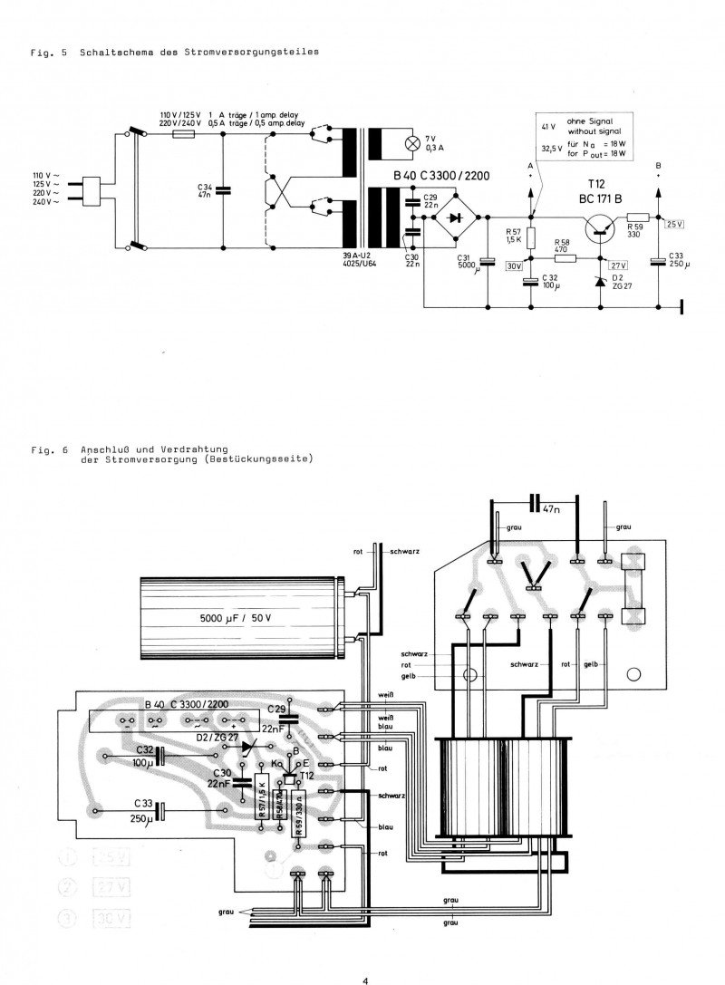
Легендарный Dual CV40, классика жанра
Ахтунг. В схеме мощника TV40 с картинкой печатки внизу - ошибка. Нижний транзистор на выходе, SJ 1499 нарисован как N, хотя он же в других схемах точно Р.
 
красивый звучок, в видеоролике выше
У этого Bayu, все его эксперименты очень хорошо отражены в его роликах. Всем, кто просмотрит его ролики советую прочитать его комментарии к его схемам. Там он указывает реальные параметры получившихся усилителей.
Всё это пишу только для понимания,что схемотехника усилителей на германиевых транзисторах гораздо шире традиционных схем Лина. Лично у меня сейчас работает усилитель, где УН имеет почти ламповое питание (+.- 100 Вольт). кстати на очень кремниевых транзисторах(2SB649, 2SD669) а оконечник на германии. Сами понимаете ув. АБ, что УН может выдать столько что мне не использовать)), Т.е. перегрузка входным сигналом невозможна даже в теории! Причём схема проста ка те трусы за рупьдвадцать)) Это я о УН.
 
У этого Bayu, все его эксперименты очень хорошо отражены в его роликах. Всем, кто просмотрит его ролики советую прочитать его комментарии к его схемам. Там он указывает реальные параметры получившихся усилителей.
Всё это пишу только для понимания,что схемотехника усилителей на германиевых транзисторах гораздо шире традиционных схем Лина. Лично у меня сейчас работает усилитель, где УН имеет почти ламповое питание (+.- 100 Вольт). кстати на очень кремниевых транзисторах(2SB649, 2SD669) а оконечник на германии. Сами понимаете ув. АБ, что УН может выдать столько что мне не использовать)), Т.е. перегрузка входным сигналом невозможна даже в теории! Причём схема проста ка те трусы за рупьдвадцать)) Это я о УН.
сАМ хожу кругами возле 100-вольтовой схемы на паре латералов с ламповой раскачкой , от Джона Бруски
 

Вложения

  • Гибрид  от Бруски.gif
    Гибрид от Бруски.gif
    5.1 KB · Просмотры: 245
SemenS, вы как пионЭр, "эта схема просто выжигатель выходных транзисторов - проходили, пока не кончились 806-ые"... Не умеете беречь транзюки?
Аккорд 001 такое же старьё, как Вега 101 и все Аккорды. ЧТО в нем?!?
И Корвет-стерео, Электрон-20 и тд. классика жанра. Заменить п214 на гт806, и ВСЁ.
 

Вложения

  • korwet_st_003.png
    korwet_st_003.png
    374.9 KB · Просмотры: 442
SemenS, вы как пионЭр, "эта схема просто выжигатель выходных транзисторов - проходили, пока не кончились 806-ые"... Не умеете беречь транзюки?
Аккорд 001 такое же старьё, как Вега 101 и все Аккорды. ЧТО в нем?!?
И Корвет-стерео, Электрон-20 и тд. классика жанра. Заменить п214 на гт806, и ВСЁ.
Входной транзистор неплохо заменить на КТ208-209

Сейчас смакетил один этаж выходного каскада на германии , схема взята из Радио 7 за 1968 год, первый мой собственный журнал Радио, купленный в Москве , куда приехал на теплоходе .
Транзисторы- ГТ806в на выходе. МП26Б впереди.
Режим транзистора 12 вольт 350 мА. Транзистор без радиатора, для недолгих измерений, нагружен на мощный 30-омный резистор . Значит, можно дать 24 вольта на два этажа таких триодных связок, как по схеме.
Измерения покажут, стоит давать такой конский ток покоя или можно избавиться от ступеньки и на этом остановиться.
Токи базы обоих транзисторов составляют:(цифры будут чуть позже)
 

Вложения

  • IMG_20220522_132438.jpg
    IMG_20220522_132438.jpg
    450.4 KB · Просмотры: 404
Нижнее плечо на n-p-n и 1т806, и термостаб. транзистор 1т321 между базами p-n-p и n-p-n, и готов классный усилитель!
 
Нижнее плечо на n-p-n и 1т806, и термостаб. транзистор 1т321 между базами p-n-p и n-p-n, и готов классный усилитель!
Твою идею позже крутану. Не думал про такой вариант, считал под инвертор на отдельном транзисторе, как у Зыкова, с разделенной нагрузкой.
Вот токи покаскадно, 140 мка база МП26Б, 0,5 мА ток базы 806-го
С увеличением резистора смещения от 16 ком до 26 ком ток покоя упал до 80-90 ма.
В схеме там по 30 ком, значит, ток покоя будет 40-50 ма.
ПС. У 1т321го обратный ток базы 2 МА !!! Лучше уж МП10Б с ромбиком
 

Вложения

  • IMG_20220522_143858.jpg
    IMG_20220522_143858.jpg
    448.9 KB · Просмотры: 340
Тема долгая, всё продолжается.. А у меня только один вопрос - для чего это надо?
Понять хочу. Разве это благозвучнее простейшего лампового?
 
1т320 туда ставил, забыл!
Юра, а смотри, что получается по схеме рис.3 от Зыкова.
Нижнее плечо- схема с общим эмиттером, усилительная. Как бы, отбирающая ток , идущий от нагрузки. Верхнее плечо- повторитель, вдувающий ток в нагрузку, передача ниже единицы, входное высокое. Просится драйвер от Линсли Худа.точнее, доработать обвеску Т2, уменьшив R9 с 1 ком до 100-75 ом , превратив его из фазорасщепителя в неравноплечий усилитель.
Что скажешь?

ПС. А чтобы проверить свою гипотезу, соберу два этажа выходного каскада и подав сигналы по очереди в базу нижнего этажа и в базу верхнего, сравню разницу в поэтажном усилении, без введения ООС. Выяснится нужное соотношение уровня сигналов по плечам драйвера.
 
Последнее редактирование:
Я делал давно, как и теперь на кремнии
IMG_1799_.jpg

По мере прогрева ток покоя возрастал до 220-230ма, и стабилизировался
 
Последнее редактирование модератором:
smile_14Срочно понадобились германиевые диоды (мост, 0.7-0.8A max, с транса 9-10V). Есть квартеты П214-х на радиаторах через КПТ и слюду. На транзюках базу с эмиттером. Транзюки-диоды в мост. (Места хватает. Конвекция ОК)
Есть ли какие противопоказания, секреты?
ЗЫ: Шоттки не предлагать (не мой "бзик")
 
Есть ли какие противопоказания, секреты?
Никаких. Разве что поискать статью про разные соединения транзисторов как диодов - м. б., базу с коллектором - а, обратное б-э П214 всего 10 или 15 В, тогда соединять базу с эмиттером правильно, база-коллектор не менее 30 В у этих транзисторов.
 
Как то так.
 

Вложения

  • Транзисторы в качестве диодов.png
    Транзисторы в качестве диодов.png
    114.2 KB · Просмотры: 279
  • Мост на германиевых транзюках 2.JPG
    Мост на германиевых транзюках 2.JPG
    332.5 KB · Просмотры: 244
На каком-то сайте этот вопрос поднимали.Но мадам с ником Светлана (если память мне не изменяет,ведь это было лет 5 назад) писала,что пробовали, прослушивали,сравнивали разное подключение германиевых транзисторов с германиевыми диодами.Диоды на слух выиграли и тему они эту закрыли.По моему разница в выиграше по звуку у диодов была в нижнем регистре.

Да вроде там нюансы на любителя. Лучшими оказались Д305 VS 2Д213.
 

Статистика форума

Темы
3,296
Сообщения
262,432
Пользователи
2,544
Новый пользователь
vlad'mir
Назад
Сверху Снизу