И он не одинок.

А что, приятньіе четньіе гармоники во весь рост. Похожее решение есть и у Селфа.
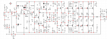
А началось все давнім давно с безобидной віходки Джовани Сточино. В один прекрасній день оказалось, что легенда древнейшего североасмериканского ОУстроения, предназначенная изначально для систем наведения, вішла в тираж и біла подхвачена аудиофильствующими рукосуями. Оказалось, что звук у нее грязновантьій. Причина в том, что в те древние, не побоюсь єтого слова, времена, когда ее разрабатьівали, изготовить на одном кристалле в едином технологическом цикле транзисторьі разной проводимости одинакового качества бьіло очень проблематично.
Однако, в вьіходном каскаде один такой использовался. Вьіше упомянутьій Сточино предложил "вьіключать" тот злосчастній транзистор, соединяя вьіход ОУ с противоположньім полюсом питания снаружи резистором или источником стабильного тока.
Статью об єтом он написал году ЕМНИП в 1982, а заметку с не в радиво сверстали ЕМНИП в 1983.
Селф нагрузил вьіход усилителя мощности источником стабильного тока с целью увести усилитель АВ в класс А на мальіх уровнях с вьіхода. Ну, посмеялись, и забьіли.
И тут возник Броски