Александр Бокарёв
1 ранг
- Регистрация
- 12 Ноя 2019
- Сообщения
- 30,200
- Реакции
- 15,301
- Баллы
- 395
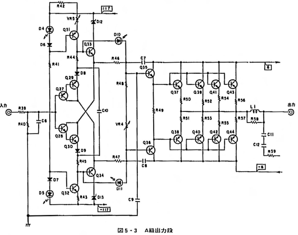
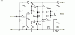
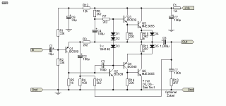
ДВА нелинейных перехода в ТРОЙКЕ Локанти навеяли сюжет из Городка, там персонаж Стоянова говорит: Я умею делать ТРИ вещи, ТРИ: -курить и стрелять.А я от тройки Локанти в домашнем звуке, отказался полностью
Не то пальто. Как я и предполагал и говорил об этом неоднократно.
Тройка Локанти хороша только для УНЧ с глубокой ООС, потому что искажения её ВК из-за специфики построения ( два нелинейных перехода Б-Э),и которые слышат слухачи, можно убрать только глубокой ООС, а глубокая ООС эффективно работает только на высоких уровнях выхода, и поэтому место такому ВК, только в мощных концертниках, которые работают на больших мощностях, или....где-нибудь ещё.
Это качественный мощный ВК, это танк и бульдозер, но не для сложного домашнего звука.
Сейчас у меня новый концепт, который я послушал в макете, и который дал хороший результат и имеет потенциал.
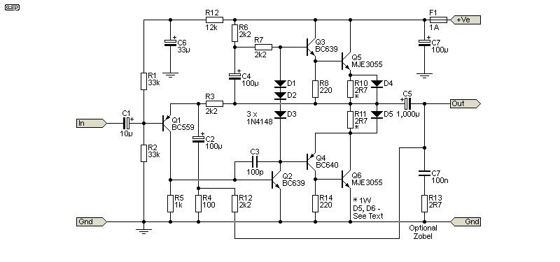
Это паралельник, буфер, и драйвер. Впрочем я уже рисовал схемы с таким вариантом.
Вот он звучит как надо, и тому есть причины.
Может позже напишу мысли и схемы, почему для домашнего звука такой ВК лучше , чем тройка Локанти.
Наводка: - запитка по Баксандалу, и ламповые каскады.
Хотя и Баксандалл, это лишь частный случай хорошей линейности запитки входа.
Другая, похожая фраза: У нас, гуманитариев, ДВЕ главные проблемы: мы плохо умеем считать.


?
