Корректор баса

  • Автор темы Автор темы KSV
  • Дата начала Дата начала
Лучше, если есть в нормальном виде, статью.
Если нет, поищу в интернете сам указанный журнал.
 

Вложения

  • фильтр нч с регулировкой усиления  фильтр вмв ачх.PNG
    фильтр нч с регулировкой усиления фильтр вмв ачх.PNG
    56 KB · Просмотры: 246
  • фильтр нч с регулировкой усиления  фильтр вмв.PNG
    фильтр нч с регулировкой усиления фильтр вмв.PNG
    41.2 KB · Просмотры: 240
Сама идея совмещения разделительных фильтров с НЧ корректором замечательная.
 
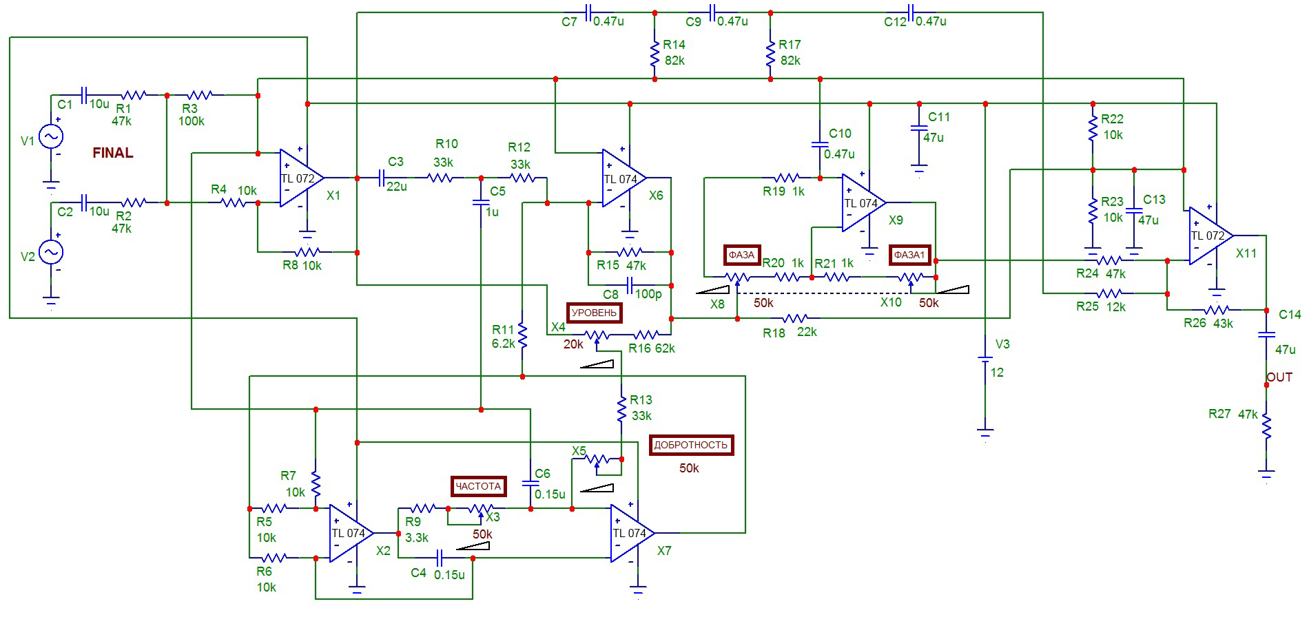
Может кому пригодится. Схему делали на заказ под мои хотелки, изначально планировал использовать с коаксиальным динамиком поэтому на входе стоит сумматор каналов и полная полоса пропускания без ФНЧ.
С помощью подстроечников можно регулировать частоту от 50 до 200 Гц, добротность и уровень пика
Питание однополярное 12-24В
 

Вложения

  • IMG_20230316_000220.jpg
    IMG_20230316_000220.jpg
    336.1 KB · Просмотры: 218
  • IMG_20230316_000228.jpg
    IMG_20230316_000228.jpg
    345.3 KB · Просмотры: 280
  • Схема (новая версия).jpg
    Схема (новая версия).jpg
    587.8 KB · Просмотры: 322
  • photo_2023-03-16_20-18-32.jpg
    photo_2023-03-16_20-18-32.jpg
    107.7 KB · Просмотры: 283
Последнее редактирование:
Штука может оказаться кому-нибудь нужной в НЧ полосу двухполосного усилителя.
 
Тема была или не была, не нашел. Но по мотивам статьи из силикон чип.
 
Тема была или не была, не нашел. Но по мотивам статьи из силикон чип.
Дополнительные буферные каскады - непринципиально, надо смотреть по месту куда будет ставиться расширитель.
 
Тема не нова, корректор Линквица и ему подобные известны давно, но по непонятным причинам они не пользуются популярностью у любителей.
Давно хотел собрать и попробовать. Кто хочет освежить для себя тему, советую посмотреть проект Эллиотта https://sound-au.com/project197.htm
Для небольших динамиков и закрытых ящиков одна из главных проблем - недостаток баса. В большинстве случаев нижняя частота по уровню -3...-6 дБ составляет 60...80 Гц при том что резонанс самого динамика может быть 30...40 Гц.
Пример.
10МАС-1М с динамиком 10ГД-30Е. Резонанс динамика (по паспорту) 32 Гц, а вся колонка звучит от 63 Гц. Попытки сделать из этой колонки ФИ успеха не приносят, ящик надо вдвое увеличивать что не всегда возможно и целесообразно.
Другая проблема - ход диффузора. При снижении частоты амплитуда колебаний диффузора драматически растёт.
Есть способ одним разом решить эти проблемы (но ничто даром не даётся).
Цель - понизить низшую воспроизводимую частоту на 0,5...1 октаву и подавить слишком низкие ненужные частоты поступающие на басовик. Получим полочники способные работать от 30...40 Гц а не от 60...80 Гц.
Расплата - нужен запас мощности у усилителя (здесь вполне умеренная).
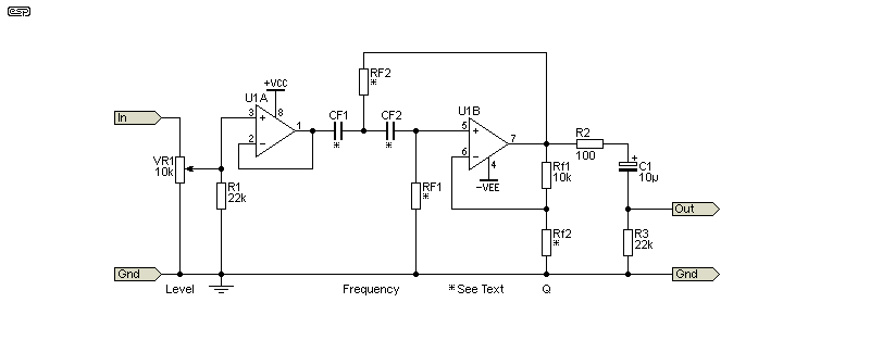
Принцип нагляднее всего у Эллиотта:
Посмотреть вложение 61375
Но схему я взял с сайта https://siliconchip.com.au
Посмотреть вложение 61376

Посмотреть вложение 61377
с минимальными изменениями, в частности мне не нравятся платы с дорожками шириной в волос и вместо счетверенного ОУ я поставил по одному сдвоенному в каждый канал.
Посмотреть вложение 61378

В теории АЧХ корректора выглядит так.
Посмотреть вложение 61379
Горб должен быть примерно зеркален вынужденному спаду колонки благодаря чему происходит компенсация и диапазон акустики расширяется вниз.
Собрал плату по рисунку выше, поставил подстроечные резисторы для изменения частоты настройки и добротности фильтра. Вот что получилось.
Посмотреть вложение 61380Это в Спектралаб. Частота резонанса плавно меняется от 30 до 50 Гц. Оптимально для полочников в большинстве случаев. Волнообразность - особенность программы, не обращаем на неё внимания.
Теперь надо проверить изменение добротности от резистора в обратной связи.
Посмотреть вложение 61381Это излишняя для практики добротность, на грани возбуждения. Если ещё чуть-чуть увеличить добротность и получить усиление =3 то начнется возбуждение.
Посмотреть вложение 61382Зачем я это делал? Чтобы убедиться и найти безопасный минимальный номинал, он получился 17 кОм, с запасом - 18 кОм и получается делитель 33 Ком + 18 кОм (и выше если добротность нужна ниже).
Посмотреть вложение 61383Примерно так выглядит полный диапазон резулировки. При высокой добротности настройка очень острая!
Посмотреть вложение 61384Это на верхней частоте. Видно, что регулировка в широком диапазоне (можно ещё понизить добротность при желании).
Теперь я взял реальную колонку ЗЯ чрезмерно малого объема, взял измерительный усилитель, а вразрез поставил данный корректор.
Посмотреть вложение 61385Микрофон в упор. Зелёная линия - без коррекции, красная - с коррекцией.
Изначально добротность колонки выше 0,7 из-за слишком маленького ящика, но это реалии. Если считать "полку" по -10 дБ графика, мы получим нижнюю частоту по -6 дБ несколько ниже 50 Гц, а с корректором несколько выше 30 Гц. Дополнительных горбов быстро подстроенный корректор не добавил, получилась скорее новая басовая полка 60...100 Гц. Считаю, что именно для этой колонки - нормально.
Когда найду время, подключу всё и послушаю.
Вижу применение такого корректора в виде отдельного "канала" в корпусе усилителя состоящего из отдельных входных гнёзд и самого корректора.
Слушатель может подключать обычный линейный вход или вход с коррекцией. Платы корректоров небольшие и с питанием нет проблем.
Данный корректор имеет явные преимушества как перед классическим регулятором тембра, так и перед эквалайзером. Он подстраивается под конкретные колонки слушателя.
Я не сохранил результат при настройке корректора на 40...50 Гц, на словах получается "панчевая полка" для любителей такого баса.
Думаю, такое решение может помочь многим полочникам, почти у всех спад начинается от 100 Гц. Может помочь и динамикам в оформлении щит, ОЯ. Понятно, что лишние ОУ в тракте не радуют, но можно выбирать что более важно.
Схему от Эллиотта вполне можно упростить, выбрав добротность Q фиксированной, а менять лишь частоту резонанса , перемычками.
 
Схему от Эллиотта вполне можно упростить, выбрав добротность Q фиксированной, а менять лишь частоту резонанса , перемычками.
А нужно ли? Если платы на продажу для тех кто не сможет ни настроить, ни измерить, то да, а еще лучше две крутилки или подстроечники.
Но для нас я не вижу смысла. Плата достаточно универсальна. Надо только покрутить два резистора для настройки под конкретную акустику и конкретную комнату, затем заменить переменные резисторы под постоянные, чтобы никто настройку не сбил.
Изначально это для МАС в ЗЯ. Как правило, в малогабаритных ЗЯ низшая частота в 1,5...2 раза выше резонанса динамика, а это обидно.
Данный корректор позволяет отыграть одну октаву (больше просто не надо) это те же 1,5...2 раза и получить частоту среза колонки равной резонансу динамика на воздухе.
Поскольку речь о ЗЯ, то один из способов настройки - микрофон в упор, так можно расширить полку "влево".
Если будут плохие комнатные резонансы, сдвиг можно сделать менее октавы. При встраивании в усилитель, лучше сделать вариант с двуполярным питанием. Моя простая платка это позволяет, в этом случае можно даже избавиться от разделительных конденсаторов по входу и выходу.
Единственный "недостаток" - включение в тракт двух дополнительных ОУ, в аппаратуре высокого класса это может быть заметно. Но можно поставить ОУ получше.
Думаю, если поставить эту штуку на вход, до РГ, то можно даже обойтись без входного ОУ-повторителя поскольку выходное сопротивление современных источников сигнала, способных работать на наушники, очень низкое.
Для любителей мегабассса повторю, что его не будет, нужен эквалайзер +20 дБ. Зато корректор превращает полочники в полнодиапазонную акустику.
 
Нет, данный корректор как раз для бубнелок с Кутээс выше 1. При 0,5 надо что другое!
Имелся в виду корректор Линквица. Хотя, наверное, можно его посчитать для добротности и ниже 0,7 , полосу он расширит.
 
Этот корректор можно ставить перед полнополосной АС? Или это только для отдельно усиливаемого басовика?
Вот есть у меня переделанные 75гдн с добротностью 0,2 и низким резонансом. ЕЯ считал, если исходить из итоговой 0,7 и экв. объёма, то ему нужны ящики 12 литров. Разумеется резонанс уходит до сотни.
А вот если поместить их в 20 литров и добавить корректор.... Запас хода для обычной комнаты большой, по сравнению с привычной громкостью использования там раза в 4 можно увеличить ход.
Но делать отдельным НЧ звеном не буду, только если обычной АС с коррекцией.
 
Этот корректор можно ставить перед полнополосной АС?
Можно конечно.
Вот есть у меня переделанные 75гдн с добротностью 0,2 и низким резонансом. ЕЯ считал, если исходить из итоговой 0,7 и экв. объёма, то ему нужны ящики 12 литров. Разумеется резонанс уходит до сотни.
А вот если поместить их в 20 литров и добавить корректор...
Надапащитанама! У меня получилось, что Vэ=135 литров, а резонансная на воздухе 28 Гц. Правильно? А до скольки Гц вниз тянуть будем? Что с комнатными резонансами? В 20 литрах вата будет, надеюсь? Получается, для дОбычи 40 Гц по -3дБ нужна коррекция +9дБ на частоте 40 Гц, 10 раз по мощности грубо.
 
Последнее редактирование:
Этот корректор можно ставить перед полнополосной АС? Или это только для отдельно усиливаемого басовика?
Перед одним стереоусилителем нагруженным на трёхполоску.
Условный минус - дополнительное звено в тракт, через него будут проходить транзитом все частоты. думаю, при не слишком плохих ОУ, хуже не будет.
А вот если поместить их в 20 литров и добавить корректор.... Запас хода для обычной комнаты большой, по сравнению с привычной громкостью использования там раза в 4 можно увеличить ход.
Ну так тем более можно. Выше всё правильно написали. И про страшилку увеличения подаваемой мощности и хода динамика.
Но вы же не собираетесь слушать на полной мощности, максимальной громкости и добавлять бас корректором. У вас большой запас и по мощности и по ходу.
Аудиокиллер провёл целое исследование на эту тему, обязательно прочитайте. И он пришёл с цифрами в руках, что не так всё плохо.
Считаю что надо обязательно делать корректор как у автора - регулировкой и частоты и добротности (уровня).
Вот какой нужен объём ящика - надо подумать. Скорее всего нормальная коррекция возможна только на полоктавы-октаву. Берём по максимуму - октаву, значит чтобы получить 40 Гц. изначально должно быть 70...80 Гц а не 100 Гц.
Думаю, такой динамик даже запихнуть будет сложно в 20 литров, ведь будут и другие динамики. Думаю, минимум 30 литров.
Но делать отдельным НЧ звеном не буду, только если обычной АС с коррекцией.
Ну да, первый вариант лучше, но тогда уж проще взять столитровый ящик, чем возиться с многополосностью.
 
Надапащитанама! У меня получилось, что Vэ=135 литров, а резонансная на воздухе 28 Гц. Правильно? А до скольки Гц вниз тянуть будем? Что с комнатными резонансами? В 20 литрах вата будет, надеюсь? Получается, для дОбычи 40 Гц по -3дБ нужна коррекция +9дБ на частоте 40 Гц, 10 раз по мощности грубо.
Если я не напутал с картинкой, то это её параметры.
Думаю в идеале я бы хотел честных 50 Гц. Тут ещё что, я в ближайший год не буду делать усилок на камне. Но могу переделать нынешний на 6п3с и получить около 20 ватт, возможно 25. Но хватит ли.
 

Вложения

  • 75гдн_2_ Т_С.png
    75гдн_2_ Т_С.png
    219.7 KB · Просмотры: 65
В 20
это её параметры.
Думаю в идеале я бы хотел честных 50 Гц.
В 20 литрах при небольшом заполнении ЗПМ имеем добротность 0,55 и резонансную частоту 75 Гц. Учитывая катушку ФНЧ и провода, получаем 0,61. Это уже НЕ низкодобротная система! 50 Гц имеем по -9дБ. Посчитать разные варианты коррекции для таких вводных?
Выдавливать с лампы мощность для дубового НЧ звена такая себе идея.
У него отдача бааальшая, обещано 92дб/Вт на полке. BL=15.
 
Последнее редактирование:
Думаю в идеале я бы хотел честных 50 Гц.
А что за динамик?
Но могу переделать нынешний на 6п3с и получить около 20 ватт, возможно 25. Но хватит ли.
Выдавливать с лампы мощность для дубового НЧ звена такая себе идея.

У него отдача бааальшая, обещано 92дб/Вт на полке. BL=15.
У динамиков ДР на полке тоже большая отдача, а толку?
-9.5 на желаэмых 50 ГЦ. Если увеличить жесткость подвижки, и утяжелить диффузор до примерных -9 дб 83 дб, то динамик будет на полке на 50 Гц и корректоров не нужно. Качество звука в первом и втором варианте под вопросом.
Тут много мощности не даш ход будет большой искажения.
С тяжелым диффузором гул и задержка. Компромисы такие компромисы.
505434.png
 
Если увеличить жесткость подвижки, и утяжелить диффузор до примерных -9 дб 83 дб, то динамик будет на полке на 50 Гц и корректоров не нужно.
- Шурик! Это не наш метод!.. (С) Динамик уже есть.
Однозвенная RC-коррекция (+6дБ на ИНЧ) даёт 65 Гц -3дБ и 48 Гц -6дБ. Двухзвенная (+12дБ на ИНЧ) - соостветственно 58 Гц и 40 Гц. Критерий - монотонность АЧХ=полное отсутствие горба. Не дотягиваем пассивными цепями, большая исходная добротность, 0,61. Либо увеличивать ЗЯ, либо переходить к активной коррекции.

1.png
БОльшие подъёмы на ИНЧ - и всё равно неэффективно для дОбычи 50 Гц:
1.png
Зато ПХ у RC-вариантов заведомо хорошие.
А вот вариант с эквалайзером на контуре:
1.png
Получите Ваши 50 Гц по -3дБ, но... с переходной характеристикой примерно* как у ФИ с добротностью 2.
 
Последнее редактирование:
Посчитать разные варианты коррекции для таких вводных?
Лучше посчитайте пожалуйста для ящика в 45 литров. У имеющихся ящиков думаю именно такой объем с учётом динамиков.
А что за динамик?
Я его показывал. 75гдн облегчил и пропитал диффузор и добавил катушку в 3 слоя. Получил вес подвижки близкий к оригиналу, но больше БЛ.
Выдавливать с лампы мощность для дубового НЧ звена такая себе идея.
Сейчас я слушаю максимум на 3 ваттах из 8 имеющихся. Ну будет 6п3с по накалу больше потреблять, не страшно. Поставлю неглубокий режим АБ и ток покоя будет лишь немного больше нынешнего. Пятикратного запаса от лампы хватит.
Аудиокиллер провёл целое исследование на эту тему, обязательно прочитайте
Читал. Но он писал про отдельный сабвуфер, вот я и уточнил можно ли корректор применять с целой АС.
Думаю, такой динамик даже запихнуть будет сложно в 20 литров, ведь будут и другие динамики. Думаю, минимум 30 литров.
В 26 литрах у меня нынешние 8" играют. А в гараже стоят для этих 10" ящики на 48 литров. Для меня смысл корректора именно чтоб крошечные ящики были.
 
Лучше посчитайте пожалуйста для ящика в 45 литров.
Исходные данные 53 Гц и 0,45. Уже вижу, что достаточно однозвенной RC-коррекции. +6дБ для 53 Гц по -3дБ и +10дБ для 43 Гц по -3дБ. С гиратором не проблема получить 40 Гц по -3дБ, при плоской АЧХ от 80 Гц.
Для меня смысл корректора именно чтоб крошечные ящики были.
45 литров = Ы90! Определитесь с хотелками, плиз. И я тогда посмотрю ПХ разных вариантов.
 
Последнее редактирование:
Сейчас я слушаю максимум на 3 ваттах из 8 имеющихся. Пятикратного запаса от лампы хватит.
Гм. При десятикратном предполагаемом увеличении мощности из-за коррекции может и хватит, хотя я не вижу пятикратного запаса. Хотя лампа допускает перегрузку. Поэтому пробовать надо.
Читал. Но он писал про отдельный сабвуфер, вот я и уточнил можно ли корректор применять с целой АС.
Я советовал его почитать не с точки зрения сабвуфера, а с точки зрения перегрузок и мощностей на реальном сигнале.
В 26 литрах у меня нынешние 8" играют.
Нормально. Хотя думаю, что 30...40 литров было бы лучше с точки зрения баса.
А в гараже стоят для этих 10" ящики на 48 литров. Для меня смысл корректора именно чтоб крошечные ящики были.
48 литров это практически S-90. Для динамиков 10 дюймов крошечные корпуса не получатся. А вот для 5...6,5 дюймов - получится.
Вы не хуже меня понимаете что большие динамики+бас+маленькие корпуса просто так не получатся, придётся чем-то расплачиваться.
Да, скорее всего, минимальная плата - корректор который за счёт "вдувания" мощности с сопутствующими последствиями, позволит совместить несовместимое.
Но при хорошей (это так) работе 8" в 26 литров, стоит ли этим заниматься?
У меня другие виды на корректор - динамики 6,5 дюймов которые уже можно засунуть в относительно крошечные корпуса (7...10 литров, хотя можно даже 3 литра) получив те же 40 Гц в ЗЯ. Понимаю, что 10" басить будут лучше.
 
Но при хорошей (это так) работе 8" в 26 литров, стоит ли этим заниматься?
Вот поэтому на форуме рассуждаю, а с дивана не слажу. Нынешние 8" на АЛЬНИКО магните, да ещё с медным колпачком. Вроде для НЧ это не обязательно, но ведь кошерно)) Появится вторая МС от 25гдн-4, ещё более крутая, тоже с медью, вот тогда точно буду покорять новую вершину.

Сейчас я больше раздумываю как сделать средник, или средне-ВЧ 3-4". Душа просит тоже на АЛЬНИКО с медью, но для меди надо АЛЬНИКО разбирать, а это значит потом намагничивает. Или неодимов пригоршню купить, что ли smile_15
 
Нынешние 8" на АЛЬНИКО магните, да ещё с медным колпачком. Вроде для НЧ это не обязательно, но ведь кошерно))
Скорее для ШП хорошо, а для НЧ - ничего хорошего.
Появится вторая МС от 25гдн-4, ещё более крутая, тоже с медью, вот тогда точно буду покорять новую вершину.
Ну так эту медь ставили чтобы от лопуха 15" получить аж 5 кГц.
Вряд ли для дома уместна двухполоска с таким динамиком, а для трехполоски 5 кГц от НЧ динамика не нужно. Двухполоска для дома с динамиком 6,5-8 дюймов до 5 кГц - очень хорошо.
Сейчас я больше раздумываю как сделать средник, или средне-ВЧ 3-4". Душа просит тоже на АЛЬНИКО с медью, но для меди надо АЛЬНИКО разбирать, а это значит потом намагничивает. Или неодимов пригоршню купить, что ли
То есть хачу конусную пищалку диаметром как 3ГД-31. Боюсь, и направленность такая же будет. Если СЧ динамик - дело другое. Но стоит ли его изобретать, сомневаюсь, лучше взять готовый. Что-то типа Визатон TW-70, который на мой взгляд СЧ-вч динамик. А чем делать ВЧ динамик или ВЧ-сч что Вы и может быть имели в виду, лучше обратиться к Мешину.
Как я понял, он их столько наремонтировал, что их девать уже некуда. Не знаю только как сейчас с доставкой.
Разбирать динамик чтобы потом искать где его намагнитить, ну не знаю, стоит ли игра свеч.
 
пожалуйста для ящика в 45 литров.
Пожалуйста.
АЧХи.png

Схемы коррекций:
6дБ.png 9дБ.png
г.png
Переходные характеристики (цвета соответствуют АЧХ):
все.png

RC-коррекции эквивалентны ЗЯ с добротностью 0,58 (смотрите #13 ), но с более низкими резонансными частотами, 42 и 34 Гц для +6дБ и для +9дБ соответственно, супер. (Проверил в СпикерШопе: действительно, почти 1:1.)
Гиратор дал более длинный переходной процесс, примерно соответствующий добротности 0,85 для системы второго порядка. Весьма хорошо. Я думал, будет хуже, больше единицы!
транзг.png
Одна нестыковка: красивульки подразумевают нулевое выходное сопротивление источника сигнала, а Aleph собирается использовать пассивный ФНЧ, вероятно, с частотой раздела Герц 500, который создаст "эффект накачки" на частотах 70...100 Гц силой 1...1,5дБ. Можно попробовать частично компенсировать горб от накачки, если иметь больше вводных: график импеданса НЧ динамика и собственно схему ФНЧ, с активным сопротивление катушки ФНЧ впридачу.
Но смысл происходящего уже понятен: RC-коррекция на +6дБ вполне решает проблему намбаса в пределах хотелок Aleph-а, оставляя характер звучания чётко ЗЯщичным! И у неё есть запас 1дБ на частоте 75 Гц для компенсации накачки.
 
Последнее редактирование:
Имеете в виду корректор Эллиотта https://sound-au.com/project197.htm ? Ща замутю.
Update: Какой же корректор Эллиотта нервный при изменении номинала резистора ПОС, это просто торба.
Сален-Ки с усилением имеют малоприятную особенность подвозбуждаться при малых сигналах. В сейсмостанции пришлось их все вычищать за умником, прочитавшим Искусство схемотехники.
 
Эллиотт vs полосовой эквалайзер на гираторе, при одинаковой хотелке 50 Гц -2дБ.
1.png

Вроде как хорошо, и есть запас под "эффект накачки". НО.
2.png

Эллиотт откровенно гудит на частоте 50 Гц. И тогда есть смысл, с точки зрения энергетики, вместо Эллиоттовкого корректора делать ФИ (с примерно такой же добротностью). В ФИ при эквивалентном объёме 138 л, внутреннем 45 л, резонансной фриэйр 27 Гц и полной добротности 0,24, учтён пассивный ФНЧ и небольшое количество ЗПМ, будет -3дБ на 50 Гц и -6дБ на 38 Гц, настройка ФИ 36 Гц, эффективность ФИ +5дБ максимум.
1.png
Схема Эллиотта для данных графиков
3.png
Проблема корректора Эллиотта в том, что высота пика его АЧХ однозначно связана с добротностью, в то время как у полосовика на гираторе подъём и добротность выставляются отдельно по желанию трудящихся. Вот как-то так.
 
Последнее редактирование:

Статистика форума

Темы
3,301
Сообщения
262,563
Пользователи
2,545
Новый пользователь
vlad'mir
Назад
Сверху Снизу