Линейность, RTFM техномагии

ТКЕ похоже это температурный коэф. ёмкости.
 
Если он отфильтрован на выходе звуковой карты или ЦАП брикволл-фильтром, то то же самое и должно быть, потому что частотный диапазон будет подрезан до звукового, остаточные высокочастотные компоненты будут невелики.
Выделенное - не верно. Или ФНЧ и ФВЧ в усилителе за преобразование не считаются? Что будет, если исходный сигнал пропустить через ФНЧ 1 порядка? И что будет, если 10 раз через такой же ФНЧ пропустить? Останется таким же, как в 1 случае?

Читаю и вижу, что понимания линейного и нелинейного преобразования у вас нет. Форма сигнала при фильтрации меняется, однако это не говорит о том, что там имеет место нелинейность.
Что конкретно, по вашему, я не понял?
1767974224749.png
 
Последнее редактирование модератором:
Выделенное - не верно. Или ФНЧ и ФВЧ в усилителе за преобразование не считаются? Что будет, если исходный сигнал пропустить через ФНЧ 1 порядка? И что будет, если 10 раз через такой же ФНЧ пропустить? Останется таким же, как в 1 случае?


Что конкретно, по вашему, я не понял?
Посмотреть вложение 167202
как обычно беседуешь ни о чём? какой частоты фнч? какой сигнал ты пропускать собрался? и главное, на закуску, зачем десять раз через фнч пропускать сигнал?
 
как обычно беседуешь ни о чём?
Классика - если сам не понял, то значит ни о чём. Хорошая логика.
какой частоты фнч?
Во первых - какая разница? Во вторых - той, что на выходе усилителя.
какой сигнал ты пропускать собрался?
Любой, ограниченный стандартом PCM.
и главное, на закуску, зачем десять раз через фнч пропускать сигнал?
Загибаем пальцы:
Раз - Микрофон за ФНЧ считаем? Считаем;
Два - вход АЦП. Какие там порядки? Можно сразу 2 загибать, как минимум;
Три - ЦАП. Аналогичная ситуация АЦП;
Четыре - УНЧ. Сколько пальцев загибаем?;
Пять - масса и индуктивность ГД. Загибаем два;
Шесть - воздушная среда - ФВЧ - Загибаем один.
Что имеем на выходе - как минимум, 10 порядок. Так, ни о чём.
 
Классика - если сам не понял, то значит ни о чём. Хорошая логика.

Во первых - какая разница? Во вторых - той, что на выходе усилителя.

Любой, ограниченный стандартом PCM.

Загибаем пальцы:
Раз - Микрофон за ФНЧ считаем? Считаем;
Два - вход АЦП. Какие там порядки? Можно сразу 2 загибать, как минимум;
Три - ЦАП. Аналогичная ситуация АЦП;
Четыре - УНЧ. Сколько пальцев загибаем?;
Пять - масса и индуктивность ГД. Загибаем два;
Шесть - воздушная среда - ФВЧ - Загибаем один.
Что имеем на выходе - как минимум, 10 порядок. Так, ни о чём.
давай подумаем репкой... на какие из этих фвч/фнч ты сможешь повлиять?
 
Последнее редактирование модератором:
Рекламную книжечку к Кенвуду читали?
Для кабелечистки (компенсатор с ПОС) там нет графика.
Ну посмотрите графики от Геннадия Брагина, которые СМЕРШ уже на каждом углу показал и не по одному разу. Вам прямо нужно то же самое разжевать и отчет на стол положить, чтобы принцип дошел? Сказано достаточно, чтобы имеющий на плечах голову обдумал и принял решение.
Выделенное - не верно. Или ФНЧ и ФВЧ в усилителе за преобразование не считаются? Что будет, если исходный сигнал пропустить через ФНЧ 1 порядка? И что будет, если 10 раз через такой же ФНЧ пропустить? Останется таким же, как в 1 случае?
Собственная АЧХ усилителя без фильтров в десяток или даже более раз шире той, что фильтрует источник в ЦАП.
Можно довести до абсурда, но зачем? Тут уже были товарищи, говорящие, что акустика самая нелинейная и все остальное нет смысла проектировать с низкими искажениями. Теперь вы с фильтрацией решили выдумать нечто гениальное. Не буду вам мешать, развлекайтесь...
Что конкретно, по вашему, я не понял?
Что нелинейное преобразование происходит в цепях, имеющих нелинейную передаточную характеристику, а не в линейных фильтрах.
Вот ваша фраза:
Ни о какой линейности фильтров речи быть не может - любой фильтр есть НЕЛИНЕЙНЫЙ элемент.
Разбирайтесь, открывайте учебники. Нелинейное преобразование в RC-фильтре? С каких пор?
 
Ну посмотрите графики от Геннадия Брагина, которые СМЕРШ уже на каждом углу показал и не по одному разу. Вам прямо нужно то же самое разжевать и отчет на стол положить, чтобы принцип дошел? Сказано достаточно, чтобы имеющий на плечах голову обдумал и принял решение.

Собственная АЧХ усилителя без фильтров в десяток или даже более раз шире той, что фильтрует источник в ЦАП.
Можно довести до абсурда, но зачем? Тут уже были товарищи, говорящие, что акустика самая нелинейная и все остальное нет смысла проектировать с низкими искажениями. Теперь вы с фильтрацией решили выдумать нечто гениальное. Не буду вам мешать, развлекайтесь...

Что нелинейное преобразование происходит в цепях, имеющих нелинейную передаточную характеристику, а не в линейных фильтрах.
Вот ваша фраза:

Разбирайтесь, открывайте учебники. Нелинейное преобразование в RC-фильтре? С каких пор?
Здравствуйте! А не тот ли это Геннадий Брагин, автор знаменитого усилителя? Я в начале 90-х слышал звучание того унч. Заметно лучше он звучал, чем бытовые промышленные образцы той эпохи.
 
Последнее редактирование:
Здравствуйте! А не тот ли это Геннадий Брагин, автор знаменитого усилителя? Я в начале 90-х слышал звучание того унч. Заметно лучше он звучал, чем бытовые промышленные образцы той эпохи.
этот ли да. он теперь делает усилители под названием YES.

Немножко техномагии.
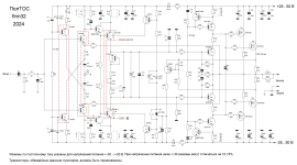
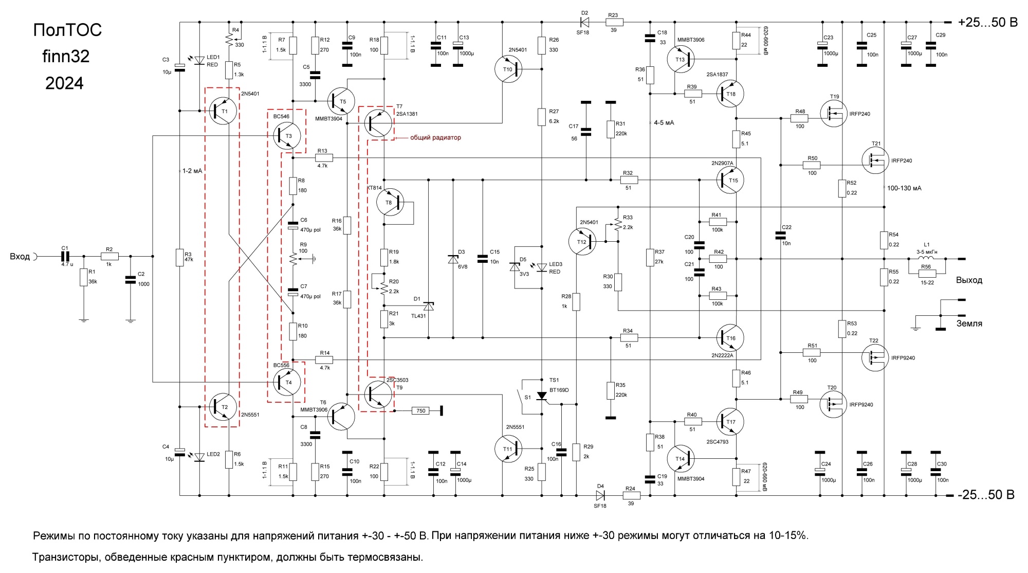
Попался мне тут на глаза, в очередной раз, усилитель под названием "ПолТОС", название мне сразу не понравилось, и решил я поглядеть что это за полтос такой чудесный.
Схема такая:

1768404162578.png
автором указан некто Финик при соучастии Бери, ОленьБинса и Букварёва.
Почитал слегка темку на паяльнике поглядел замеры..
1768404402117.png
как то.. невпечатлило. питание высокое а уже на 50 ваттах такие искажения.. тоже высокие. пришлось собрать модельку и смотреть как оно вообще:

1768405508479.png
и таки да, моделирование показало хорошее совпадение с замерами.
глянем ка мы петлевое , так, на всякий случай:
1768405615213.png
ухты. 50дБ глубина ООС. куда же всё усиление подевалось, подумал я и решил для начала нагрузочные резисторы УН отцепить от земли..
вот эти:
1768405712461.png
решил совсем не убирать, а сделать шаг 220к и 3.3мегаома, хотя у меня ТТ совсем без них прекрасно работает. И что мы зрим?
1768405869241.png
очень прилично усиления слито в сортир, зачем? Вопрос к автору схемы, жаль я на паяльнике не могу у него спросить, ну может кто спросит?
А на сегодня пока всё, завтра мы попробуем из усилителя для озвучки сортиров сделать достойный повторения экземпляр, не переключайтесь.
 
Немножко техномагии.
Попался мне тут на глаза, в очередной раз, усилитель под названием "ПолТОС", название мне сразу не понравилось, и решил я поглядеть что это за полтос такой чудесный.
Схема такая:

Посмотреть вложение 167752
автором указан некто Финик при соучастии Бери, ОленьБинса и Букварёва.
Почитал слегка темку на паяльнике поглядел замеры..
Посмотреть вложение 167753
как то.. невпечатлило. питание высокое а уже на 50 ваттах такие искажения.. тоже высокие. пришлось собрать модельку и смотреть как оно вообще:

Посмотреть вложение 167754
и таки да, моделирование показало хорошее совпадение с замерами.
глянем ка мы петлевое , так, на всякий случай:
Посмотреть вложение 167755
ухты. 50дБ глубина ООС. куда же всё усиление подевалось, подумал я и решил для начала нагрузочные резисторы УН отцепить от земли..
вот эти:
Посмотреть вложение 167756
решил совсем не убирать, а сделать шаг 220к и 3.3мегаома, хотя у меня ТТ совсем без них прекрасно работает. И что мы зрим?
Посмотреть вложение 167757
очень прилично усиления слито в сортир, зачем? Вопрос к автору схемы, жаль я на паяльнике не могу у него спросить, ну может кто спросит?
А на сегодня пока всё, завтра мы попробуем из усилителя для озвучки сортиров сделать достойный повторения экземпляр, не переключайтесь.
А нельзя ли вместо входных би-поляров смоделировать тудой полевики с p-n переходом. Что симулькарий покажет?
 
50дБ глубина ООС. куда же всё усиление подевалось, подумал я и решил для начала нагрузочные резисторы УН отцепить от земли..
...
очень прилично усиления слито в сортир, зачем?
Никогда не понимал эту глупость. Ещё лет 20 назад пробовал подсоединять эти резисторы "на ходу" в работающем усилителе и слушать. Никаких "прорывов звучания" не услышал, результат оценил как ухудшение.

А нельзя ли вместо входных би-поляров смоделировать тудой полевики с p-n переходом. Что симулькарий покажет?
Покажет падение внутрипетлевого усиления схемы пропорционально снижению крутизны входной характеристики первой пары транзисторов. Такие схемы были, и там для набора общего усиления применяли шунтирование Rэ второго каскада ОЭ (или ОИ) конденсаторами.
По искажениям, наверное, можно было бы ожидать условный размен увеличения амплитуды низких гармоник на ПТ на "длину хвоста" на БТ, но в реальном устройстве это будет зависеть и от схемы, и от качества её реализации, и от разбаланса параметров тех самых ПТ, которые комплементарны лишь "относительно-приблизительно", особенно отечественные типа 103/303.
 
Последнее редактирование:
Никогда не понимал эту глупость. Ещё лет 20 назад пробовал подсоединять эти резисторы "на ходу" в работающем усилителе и слушать. Никаких "прорывов звучания" не услышал, результат оценил как ухудшение.


Покажет падение внутрипетлевого усиления схемы пропорционально снижению крутизны входной характеристики первой пары транзисторов. Такие схемы были, и там для набора общего усиления применяли шунтирование Rэ второго каскада ОЭ (или ОИ) конденсаторами.
По искажениям, наверное, можно было бы ожидать условный размен увеличения амплитуды низких гармоник на ПТ на "длину хвоста" на БТ, но в реальном устройстве это будет зависеть и от схемы, и от качества её реализации, и от разбаланса параметров тех самых ПТ, которые комплементарны лишь "относительно-приблизительно", особенно отечественные типа 103/303.
Тогда ставим составную пару ПТ–БТ, как Шкритек рекомендовал
 
Полевик в целом потенциально линейнее биполяра.
Вірно, взагалі. Але для реалізації в залізі переваг польового транзистору над біполярним також потрібно докласти певних зусиль. Тупа заміна не дає бажаного покращення, але іноді навіть шкодить.
 
Одиночный да, но в составе схемы с глубокой оос- уже нет, потому что её линейность зависит от усиления, а усиление полевиков ниже чем БТ.
Придется городить составной из двух полевиков – а что ещё делать? Симулятор обязан помочь.
 
Немножко техномагии.
Попался мне тут на глаза, в очередной раз, усилитель под названием "ПолТОС", название мне сразу не понравилось, и решил я поглядеть что это за полтос такой чудесный.
Схема такая:

Посмотреть вложение 167752
автором указан некто Финик при соучастии Бери, ОленьБинса и Букварёва.
Почитал слегка темку на паяльнике поглядел замеры..
Посмотреть вложение 167753
как то.. невпечатлило. питание высокое а уже на 50 ваттах такие искажения.. тоже высокие. пришлось собрать модельку и смотреть как оно вообще:

Посмотреть вложение 167754
и таки да, моделирование показало хорошее совпадение с замерами.
глянем ка мы петлевое , так, на всякий случай:
Посмотреть вложение 167755
ухты. 50дБ глубина ООС. куда же всё усиление подевалось, подумал я и решил для начала нагрузочные резисторы УН отцепить от земли..
вот эти:
Посмотреть вложение 167756
решил совсем не убирать, а сделать шаг 220к и 3.3мегаома, хотя у меня ТТ совсем без них прекрасно работает. И что мы зрим?
Посмотреть вложение 167757
очень прилично усиления слито в сортир, зачем? Вопрос к автору схемы, жаль я на паяльнике не могу у него спросить, ну может кто спросит?
А на сегодня пока всё, завтра мы попробуем из усилителя для озвучки сортиров сделать достойный повторения экземпляр, не переключайтесь.
Хорошее дело затеял, полезное 👍
Я давно хотел "потрошнуть" этот полТОС в симе, да всё руки не доходят, но уж больно на него хорошо поют , и плюс , драйвер от Букварева,( не хухры - мухры ) Баксандаль, компенсация нелинейности плеч, все крутые дела...
И конечно были обоснованные сомнения, что не всё так красиво как поют, но нужны факты, теперь они есть, и довольно интересные
Единственное чего нет, результатов долговременной прослушки, то, ради чего и делался усилитель
Да, бывает усилитель "вау"...на первую пару недель, в потом он убирается в дальний угол, и почему то больше не вытаскивается, слишком сладкий наверное 😆
.....Хотел спросить : КАК?...посмотреть петлевое в ЛТ4?....где и что нажимать ?
 
компенсация нелинейности плеч
забавно что сия "компенсация" на самом деле никакая не компенсация, я моделировал это дело- чистый обман потребителей(может по незнанию) , короче оно лишь симметрирует плечи по переменному току.
КАК?...посмотреть петлевое в ЛТ4?....где и что нажимать ?
задача не так проста как кажется. в смысле объяснить как это делать.)
 
.....Хотел спросить : КАК?...посмотреть петлевое в ЛТ4?....где и что нажимать ?

Я смотрю так в МС12: db(v(out)/v(разностное))
v(разностное)
- напряжение между прямым и инверсным входом.
---
В МС12 есть такой удобный идеальный элемент - сумматор:
1768479975526.png

Ищется он так:

1768480399705.png


I+, I- - подключены на диф. входы, а ds - вывод разностного сигнала.

Формула в АС-анализе db(v(out)/v(ds))

1768480203023.png
 
Последнее редактирование:
забавно что сия "компенсация" на самом деле никакая не компенсация, я моделировал это дело- чистый обман потребителей(может по незнанию) , короче оно лишь симметрирует плечи по переменному току.
Скорее, нужно говорить " компенсация не комплементарности плеч", потому что нелинейность хар-ки, она есть у любого транзистора
задача не так проста как кажется. в смысле объяснить как это делать.)
Да, теперь вспомнил, там нужно что - то добавлять в схему, что бы посмотреть
Перепутал с другим измерением
Ты говорил , нужно смотреть и изучать методику замера петлевого, у вас на сайте
Ну раз всё не так непросто, то вернусь позже, пока не горит
Я смотрю так в МС12: db(v(out)/v(разностное))
v(разностное)
- напряжение между прямым и инверсным входом.
А если у меня только один вход?...инверсный ?
У меня нет ОУ, собран на дискретах, не балансный инвертор
 
Всё предельно просто. Сначала нужно заземлить вход усилителя. Потом воткнуть вот туда такой вот генератор синуса, пустой, но чтобы у него было вот так настроено:
1768480853023.png
тыкать вот так и чтоб были такие точки:
1768480729175.png
потом запускаешь АЦ анализ, тыкаешь на АУТ, тыкаешь на единицу, выводится два графика, потом тыкаешь сюда мышью и дописываешь формулу чтоб было V(out)/V(1)
как дописал удаляешь ножницами лишний график:
сюда дописывать:
1768481034173.png
итог
1768481090937.png
 
Последнее редактирование:
А ОООС есть?

Тогда вводи последовательно с ней с выхода индуктивность L и емкость С на землю, а далее резисторы делителя ОС.
И степпингом L и R одновременно делаешь 0 и 999 (Фарад и Генри), два шага. все.
 
я говорил и у тебя была куча времени чтобы посмотреть.
Времени на самом деле пока мало, 2- 4 часа,раз в три дня, а потом в реале уже не до методик замера петлевого
И я не знаю, смогу ли я со смартфона пробиться на ваш сайт, пока не пробовал
Вообщем, это только моя проблема, признаю

Да.
У меня мелкоосник
Тогда вводи последовательно с ней с выхода индуктивность L и емкость С на землю, а далее резисторы делителя ОС.
И степпингом L и R одновременно делаешь 0 и 999 (Фарад и Генри), два шага. все.
Ясно
Попробую
Будут вопросы, спрошу
Спс !
 
Времени на самом деле пока мало, 2- 4 часа,раз в три дня, а потом в реале уже не до методик замера петлевого
И я не знаю, смогу ли я со смартфона пробиться на ваш сайт, пока не пробовал
Вообщем, это только моя проблема, признаю


Да.
У меня мелкоосник

Ясно
Попробую
Будут вопросы, спрошу
Спс !
я тебе написал уже как снимать петлевое, это раз. И два- вот эта метода с катушкой она из настолько древних и диких времён что сейчас уже не имеет смысла. Но если хочешь погемороиться- велкоме, как говорится.
 
я тебе написал уже как снимать петлевое, это раз.
Ты дописал методику немного позже, я ее не видел, когда отвечал R2D2
Теперь вот увидел
Завтра попробую замерить
smile_13
И два- вот эта метода с катушкой она из настолько древних и диких времён что сейчас уже не имеет смысла. Но если хочешь погемороиться- велкоме, как говорится.
Я вообще не понимаю,... как?...замеряют петлевое, в чем суть методы?
Ну, попробую и с катушкой тоже, для сравнения
Мне главное, попроще
Сильная точность не обязательна
Понятно дело, с однокаскадного УН много не снять
Чудес там не будет
Если только ПОС вводить, но это уже чистый экспириенс, не для пользования

Всё предельно просто. Сначала нужно заземлить вход усилителя. Потом воткнуть вот туда такой вот генератор синуса, пустой, но чтобы у него было вот так настроено:
Посмотреть вложение 167817
тыкать вот так и чтоб были такие точки:
Посмотреть вложение 167816
потом запускаешь АЦ анализ, тыкаешь на АУТ, тыкаешь на единицу, выводится два графика, потом тыкаешь сюда мышью и дописываешь формулу чтоб было V(out)/V(1)
как дописал удаляешь ножницами лишний график:
сюда дописывать:
Посмотреть вложение 167818
итог
Посмотреть вложение 167819
Принято ! 👍
Думаю это будет полезно не только для меня !

Я смотрю так в МС12: db(v(out)/v(разностное))
v(разностное)
- напряжение между прямым и инверсным входом.
---
В МС12 есть такой удобный идеальный элемент - сумматор:
Посмотреть вложение 167813
Ищется он так:

Посмотреть вложение 167815

I+, I- - подключены на диф. входы, а ds - вывод разностного сигнала.

Формула в АС-анализе db(v(out)/v(ds))

Посмотреть вложение 167814
У меня ЛТС 4. Немного разбираюсь, на начальном уровне
Там тоже есть сумматор
Пользовался немного
В других симуляторах не работал, не было потребности
Я больше паяльщик и слушатель, чем разработчик и конструктор
 
Я вообще не понимаю,... как?...замеряют петлевое, в чем суть методы?
Ну, попробую и с катушкой тоже, для сравнения
Мне главное, попроще
С индуктивностью суть измерений такая, мы в ОС с помощью LC-фильтра отсекаем переменную составляющую, остается только постоянная, для сохранения режимов всех компонентов усилителя, в том числе и для установления тока покоя выходных транзисторов и нуля на выходе. При этом, усиление схемы ничем не ограничено - максимальное (с учетом цепей коррекции).
Пример, как это сделать:

1768505110972.png

А это стандартный метод в МС12 с пробником (для проверки), те же 92дб на 20кгц:

1768505206857.png


Что-то я протупил, у тебя же инвертирующий усилитель, а там разностный сигнал на резисторах формируется, прямо на входе. Сумматор не нужен.
Достаточно внести db(v(out)/v(in)) , где v(in) - напряжение на инвертирующем входе.

На графике усиление OLG , если из него вычесть усиление с ОС - получим петлевое (запас усиления на нужной частоте).

1768509753521.png
 

Вложения

  • 1768504863492.png
    1768504863492.png
    74.9 KB · Просмотры: 38
Последнее редактирование:
В МС12 есть такой удобный идеальный элемент - сумматор

I+, I- - подключены на диф. входы, а ds - вывод разностного сигнала.

Формула в АС-анализе db(v(out)/v(ds))
А зачем добавлять сумматор на схему, если математическую операцию можно сразу в формуле прописать?
db( v(out) / (v(I+)-v(I-)) )
 
А зачем добавлять сумматор на схему, если математическую операцию можно сразу в формуле прописать?
db( v(out) / (v(I+)-v(I-)) )
Верно. Конечно, можно и так.
Это вопрос наглядности данных. Кому как удобно, так и делают, благо МС12 позволяет. smile_6
Я сумматором смотрю, что происходит при ограничении и нормальном режиме.
 
С индуктивностью суть измерений такая, мы в ОС с помощью LC-фильтра отсекаем переменную составляющую, остается только постоянная, для сохранения режимов всех компонентов усилителя, в том числе и для установления тока покоя выходных транзисторов и нуля на выходе. При этом, усиление схемы ничем не ограничено - максимальное (с учетом цепей коррекции).
Вообщем и целом суть ясна
1) То, что фильтр отсекает переменку, я понял, но как при этом можно узнать усиление без ООС - не понял
Ведь даже в железе, что бы узнать Ку лишь одного транзистора, нужно собрать схему измерения, и потом по формуле узнать Ку, а здесь целая схема,где все взаимосвязано и взаимовлияет друг на друга,....и как при этом посчитать усиление без ООС но находящуюся под ООС?...вообще непонятно
Ну да ладно
2.)Режимы по постоянному току ?....аа...получается, симулятор думает так: раз усилок сечас на постоянном токе ( нет сигнала), то возьму - ка я Ку по постоянке для каждого транзистора из - паспорта/данных и посчитаю Ку схемы без ООС , исходя из этого

Что-то я протупил, у тебя же инвертирующий усилитель, а там разностный сигнал на резисторах формируется, прямо на входе. Сумматор не нужен.
Достаточно внести db(v(out)/v(in)) , где v(in) - напряжение на инвертирующем входе.
И что получим на выходе ?...петлевое в децибелах ?
Ну если у меня входное 1В, а выходное 10 В ( под ООС ), то получится всего лишь 10 дБ
Что - то совсем не то
На графике усиление OLG , если из него вычесть усиление с ОС - получим петлевое (запас усиления на нужной частоте).
Ясно
Усиление без ООС - Ку схемы = петлевое
 

Статистика форума

Темы
3,196
Сообщения
248,065
Пользователи
2,455
Новый пользователь
Станислав В..
Назад
Сверху Снизу