Линейность, RTFM техномагии

1) То, что фильтр отсекает переменку, я понял, но как при этом можно узнать усиление без ООС - не понял
Ведь даже в железе, что бы узнать Ку лишь одного транзистора, нужно собрать схему измерения, и потом по формуле узнать Ку, а здесь целая схема,где все взаимосвязано и взаимовлияет друг на друга,....и как при этом посчитать усиление без ООС но находящуюся под ООС?...вообще непонятно
- фильтр отсекает только переменную составляющую в ОС, при этом остается обратная связь только по постоянке и не затрагивает усиление сигнала (усилитель работает на все свое усиление).
Это и есть усиление без ООС.
И что получим на выходе ?...петлевое в децибелах ?
Ну если у меня входное 1В, а выходное 10 В ( под ООС ), то получится всего лишь 10 дБ

Что - то совсем не то
У тебя на входе 1В под действием (ООС), без ООС (с фильтром) - оно уменьшится (на величину петлевого), чтобы получить те же 10В выходного.
Пример, если у твоей схемы петлевое 40дб (100 раз), то входное напряжение, необходимое в твоей схеме для достижения 10В будет: 1В/100=10мВ
 
1 мВ девиации Ube в схеме ОЭ это 1% искажений. А сколько будет при 10 мВ? Схема Баксандала конечно искажения приберет, но все равно много останется. И все равно вся эта возня не имеет смысла. Схема нестабильна по режимам постоянного тока.

_neuchi
 
Последнее редактирование:
1768561196377.png
тоже однокаскадник.
1768561726226.png
 
Последнее редактирование:
- фильтр отсекает только переменную составляющую в ОС, при этом остается обратная связь только по постоянке и не затрагивает усиление сигнала (усилитель работает на все свое усиление).
Это и есть усиление без ООС.
Смотрится логично
На постоянном токе усиление максимально, похоже на правду
Принято
У тебя на входе 1В под действием (ООС), без ООС (с фильтром) - оно уменьшится (на величину петлевого), чтобы получить те же 10В выходного.
Пример, если у твоей схемы петлевое 40дб (100 раз), то входное напряжение, необходимое в твоей схеме для достижения 10В будет: 1В/100=10мВ
Петлевое усиление, это не то же самое что усиление без ООС
Разве не так ?
Схема ВК кривая. УН на каскаде со встречной нагрузкой может иметь ку больше 60 дб (5000 из литературы).
Хм....однозначно не скажу, только научился пользоваться снимать петлевое (правда не знаю, насколько корректно )
Там всё неоднозначно
ВК как нагрузка для УН конечно влияет, но только в сторону уменьшения, я отклучал полностью ВК, оставлял только УН, петлевое подрастает но не сильно, на 5 дБ примерно
Но вот если пошаманить со входной частью, и например, заменить резисторы смещения в узле сравнения на ГСТ, то усиление возрастает до 56 дБ, но остаётся так же чувствительно к ВК, даже если сделать ток покоя буфера после УН равным 100мкА, то даже в этом случае, петлевое падает с 56 дБ, до 54 дБ, но что такое 100 мкА для паралельника -буфера?...вообще ни о чём...чем драйвер запитывать ?
Придётся пробовать с буфером Локанти, там уже ток покоя так сильно не влияет на драйвер как в паралельнике
Не знаю как ты получил больше 80 дБ, если ТЕОРЕТИЧЕСКИМ пределом считается около 5000 раз, это немного больше 70 дБ
Ну получил, значит чемпион
Яви схему народу
 
Не знаю как ты получил больше 80 дБ, если ТЕОРЕТИЧЕСКИМ пределом считается около 5000 раз, это немного больше 70 дБ
Ну получил, значит чемпион
Яви схему народу
очень просто я получил.
УН на каскаде со встречной нагрузкой может иметь ку больше 60 дб (5000 из литературы).
это для ОЭ, а у меня каскод. И даже это не предел.)
впрочем
Схема нестабильна по режимам постоянного тока.
тут Владимир прав, поэтому для схемы с огромным усилением потребуется:
1) повышенное питание УН
2) хорошо стабилизированное оно же
3) интегратор тоже отнюдь не повредит.
всё это плата за однокаскадность.
 
очень просто я получил.
Ничто не приходит раньше срока
это для ОЭ, а у меня каскод. И даже это не предел.)
впрочем
Знаешь почему я спросил "как замерить петлевое?" - именно сейчас ......потому что - я тоже подошел к тому пределу, где нужно что- то другое, чем - просто использовать мах. Ку с ОЭ ( как у меня ), что - бы в однокаскадном УН, - получить бОльшее усиление, нежели можно получить традиционно
я тоже пришёл к каскодной схеме, как потенциальному способу получить бОльшее усиление, с однокаскадного УН, даже собирал несколько раз в симе, и пытался через график спектра увидеть увеличение Ку ( уменьшение гармошек /улучшение спектра ), но это была не очень хорошая идея, и в те разы это было скомканно, мимоходом и небрежно, между делом
Но сейчас ,раз я могу замерить петлевое, я попробую каскодную схему / столбиком ( как способ - доп.увеличить усиление однокаскадного УН ) - ещё раз, теперь это будет более наглядно и точно
Так что не возмущайся, если позже я выложу удачную каскодную схему однокаскадного УН, с повышенным Ку ( более высокое петлевое ) относительно сегодняшнего
Я просто иду параллельным путем, чуть отставая
Правда не уверен что эта идея сработает, но попробовать - стОит
 
1768577754829.png
по простому петлевое усиление это глубина ООС. Чтоб не путаться. Думаю простейшей логикой легко понять что такое "глубина оос" и чем она отличается от усиления с разомкнутой петлёй оос.
 
И что получим на выходе ?...петлевое в децибелах ?
Ну если у меня входное 1В, а выходное 10 В ( под ООС ), то получится всего лишь 10 дБ
Что - то совсем не то
Потому что вы считаете от входного напряжения относительно земли, а нужно дифференциальное входное напряжение. Вот на это указывал коллега для частного случая инвертирующего усилителя:
Что-то я протупил, у тебя же инвертирующий усилитель, а там разностный сигнал на резисторах формируется, прямо на входе. Сумматор не нужен.
Достаточно внести db(v(out)/v(in)) , где v(in) - напряжение на инвертирующем входе.
А для неинвертирующего придется считать как я выше писал или сумматор ставить и определять как предлагал R2D2.
 
этот ли да. он теперь делает усилители под названием YES.

Немножко техномагии.
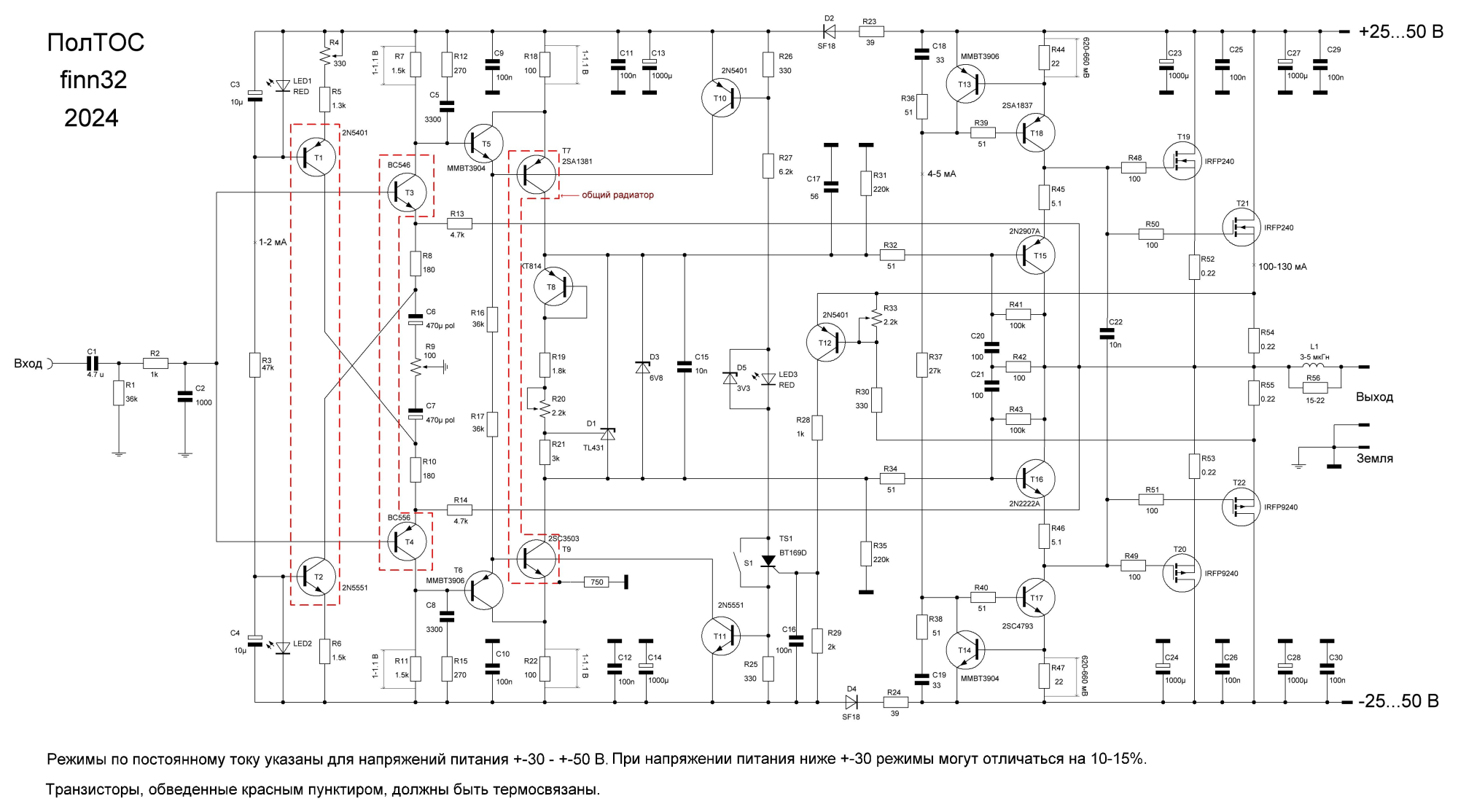
Попался мне тут на глаза, в очередной раз, усилитель под названием "ПолТОС", название мне сразу не понравилось, и решил я поглядеть что это за полтос такой чудесный.
Схема такая:

Посмотреть вложение 167752
автором указан некто Финик при соучастии Бери, ОленьБинса и Букварёва.
Почитал слегка темку на паяльнике поглядел замеры..
Посмотреть вложение 167753
как то.. невпечатлило. питание высокое а уже на 50 ваттах такие искажения.. тоже высокие. пришлось собрать модельку и смотреть как оно вообще:

Посмотреть вложение 167754
и таки да, моделирование показало хорошее совпадение с замерами.
глянем ка мы петлевое , так, на всякий случай:
Посмотреть вложение 167755
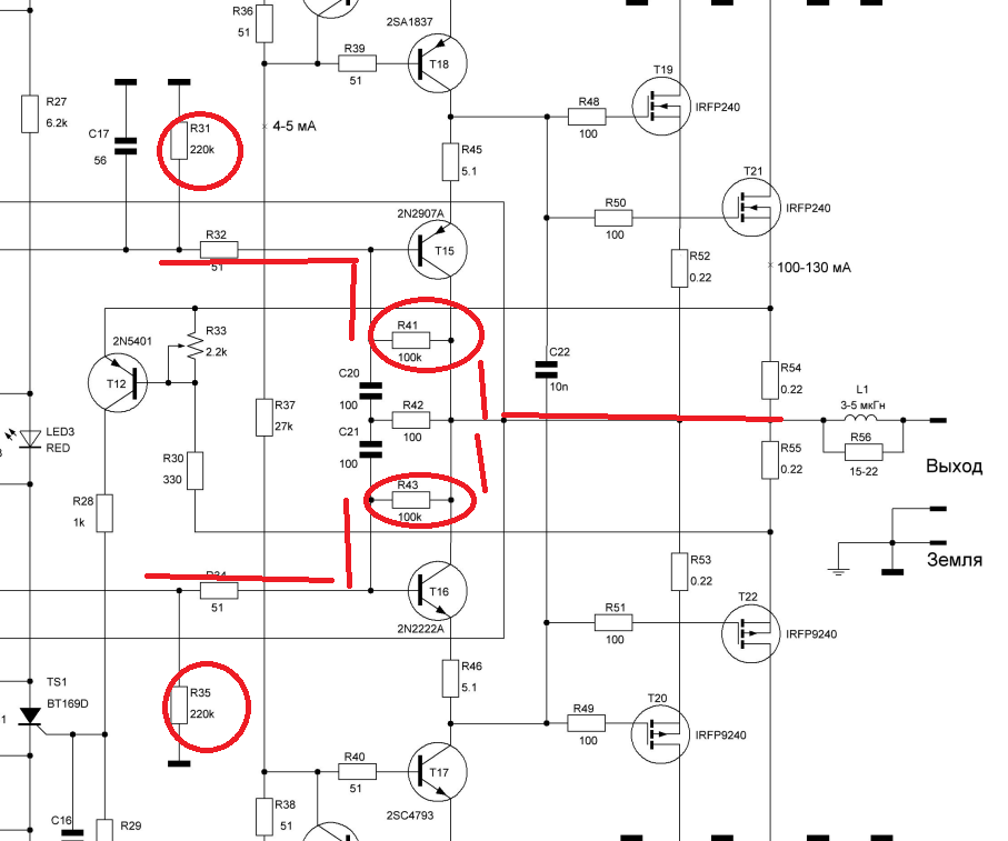
ухты. 50дБ глубина ООС. куда же всё усиление подевалось, подумал я и решил для начала нагрузочные резисторы УН отцепить от земли..
вот эти:
Посмотреть вложение 167756
решил совсем не убирать, а сделать шаг 220к и 3.3мегаома, хотя у меня ТТ совсем без них прекрасно работает. И что мы зрим?
Посмотреть вложение 167757
очень прилично усиления слито в сортир, зачем? Вопрос к автору схемы, жаль я на паяльнике не могу у него спросить, ну может кто спросит?
А на сегодня пока всё, завтра мы попробуем из усилителя для озвучки сортиров сделать достойный повторения экземпляр, не переключайтесь.
1768636056409.png



Очень странный результат - по идее R41-43 гораздо большее влияние оказывают на снижение усиления, не могло у тебя получиться выигрыш в 20 дб если только R31-R35 увеличить
ты увеличил нагрузку УН с 33к до 50 к, а усиление выросло в 10 раз?
что-то тут нечисто
 
Посмотреть вложение 167965


Очень странный результат - по идее R41-43 гораздо большее влияние оказывают на снижение усиления, не могло у тебя получиться выигрыш в 20 дб если только R31-R35 увеличить
ты увеличил нагрузку УН с 33к до 50 к, а усиление выросло в 10 раз?
что-то тут нечисто
в конечном счёте я эти резисторы вообще выкинул, ибо ты таки прав - они дублируют те самые цепи. однако на линейности их отсутствие почти не сказывается, даром что глубина оос растёт.
ну и про "нечисто" ты кое чего как обычно не учитываешь, ну это не мои проблемы.
 
Последнее редактирование:
в конечном счёте я эти резисторы вообще выкинул, ибо ты таки прав - они дублируют те самые цепи. однако на линейности их отсутствие почти не сказывается, даром что глубина оос растёт.
ну и про "нечисто" ты кое чего как обычно не учитываешь, ну это не мои проблемы.
Ты написал, что R31-R35 выкинул и глубина оос стала на 20 дб больше.
вот это-то и нечисто - надо еще и R41-43 выкинуть для этого.
 
Ты написал, что R31-R35 выкинул и глубина оос стала на 20 дб больше.
вот это-то и нечисто - надо еще и R41-43 выкинуть для этого.
даже не собирался. поискал где там про 20дб чет не нашел. там графики есть, глянь да прикинь. на 20кгц нет роста на 20дб, ниже- что то около.
 
даже не собирался. поискал где там про 20дб чет не нашел. там графики есть, глянь да прикинь. на 20кгц нет роста на 20дб, ниже- что то около.
так R31-R35 паралельно R41-43 дают 30к нагрузки для УН примерно на нч,
если убрать только R31-R35 то нагрузка УН станет 50 к примерно.
итого, если убрать R31-R35 и оставить R41-43 то разница должна быть - 4 дб примерно в глубине оос на нч.

что не так?
 
так R31-R35 паралельно R41-43 дают 30к нагрузки для УН примерно на нч,
если убрать только R31-R35 то нагрузка УН станет 50 к примерно.
итого, если убрать R31-R35 и оставить R41-43 то разница должна быть - 4 дб примерно в глубине оос на нч.

что не так?
у тебя те самые резисторы глядят одним концом на выход. а не на землю.
 
у тебя те самые резисторы глядят одним концом на выход. а не на землю.
это мало что меняет
ты график глубин оос снял при отключенных всех резисторах - вот что
тогда 20 дб может быть
 
это мало что меняет
ты график глубин оос снял при отключенных всех резисторах - вот что
тогда 20 дб может быть
неа. не отключал все резисторы. да и нет в этом особого смысла. петлевое усиление прячется не там, так то можно добыть почти 100дб по диапазону и около 90 на 20кГц.
 
Найди здесь два провода
Их там нет.

Для кабелечистки (компенсатор с ПОС) там нет графика.
А есть графики от Брагина, зачем нам японцы?

100 Гц.gif
100 Гц-3.gif


Как раз, у Брагина - функциональный аналог компенсатора. Разница в том, что он запускает сигнал компенсации на вход усилителя аж через пред.

Тут несколько дегенераторов ходят, рассказывают: чем меньше искажений на клеммах АС, тем больше их в звуке - ну, и наоборот. Польза в их речах диагностическая: как только они тебе начнут нравиться,
без разницы, дегенераты или речи,
тебе срочно надо сдаваться коновалам из Кащенко.
 
Тут несколько дегенераторов ходят, рассказывают: чем меньше искажений на клеммах АС, тем больше их в звуке - ну, и наоборот. Польза в их речах диагностическая: как только они тебе начнут нравиться,
без разницы, дегенераты или речи,
тебе срочно надо сдаваться коновалам из Кащенко.
Точное контролирование электромеханических устройств решается:
- Механически, снижать вес подвижной части и снижать добротность подвеса подвижной части исполнительного устройства (нам не доступно).
- Электрически, малым выходным сопротивлением управляющего устройства.
На ширике это сработает. Эффект точно будет.
Но.
С акустикой на нескольких динамиках довольно сложно, у нее есть свои фильтры с частотно-зависимым импедансом, помимо импеданса самого динамика. Соответственно допускаю, весь этот мусор, который ты скомпенсировал на клемах - выделится на этом сопротивлении фильтра.
А на клемах замеры, будут как ты показывал и Брагин. Другими словами - это малоинформативно.
Ибо, будет как в пословице: «Наше дело — прокукарекать, а там хоть не рассветай»

Надо бы замерять искажения звукового давления для правильной оценки действия компенсатора проводов.
Тут только практика - критерий истины.
 
весь этот мусор, который ты скомпенсировал на клемах - выделится на этом сопротивлении фильтра
Мы научились перекомпенсировать сопротивление кабеля до -0,7 Ом, и омические сопротивления фильтров нейтрализуются. Пусть выделяется.
практика - критерий истины
Спасибо. Это, как раз, практика.
замерять искажения звукового давления для правильной оценки действия компенсатора проводов
Да. Сто никогда не слышавших работу компенсатора дегенератов не могут ошибаться. Что-то они знают, а не знают, так подозревают, а если и не подозревают они, заподозри ты.

Времена такие: все всем брешут, да.
 
Последнее редактирование модератором:
С акустикой на нескольких динамиках довольно сложно, у нее есть свои фильтры с частотно-зависимым импедансом, помимо импеданса самого динамика. Соответственно допускаю, весь этот мусор, который ты скомпенсировал на клемах - выделится на этом сопротивлении фильтра.
Как с механическими составляющими, так и с тем, до чего не удается дотянуться - оставлять на откуп акустикам, разрабатывающим АС. А делать то, до чего дотянуться можно. Можешь компенсировать - делай. Можешь настроить отрицательное выходное и под контролем микрофоном и слуховой экспертизой получить еще чуток прироста качества - еще лучше. С разной акустикой конечно может получиться по-разному, но не ошибается тот, кто ничего не делает. Мы же тоже не знаем кто там акустику проектировал и как - может такие же как у нас любители живого звука, презирающие научный подход и не слушающие разумных доводов_hm_
 
Экспертный разбор одного из недоразумений Господних.

1770570200388.png

Схема
такова. Тупо шиклаи с ПТ.
1. Вводим источник помех вместо питания. Всё, как в жизни. Смотрим помеху на выходе:

1770570305951.png

Подавление - 42 дБ. Сотая часть той грязи, что на шинах, плывёт в сигнал рекой канализации.

Это катастрофически много. Практически, уже на этом этапе понятно, что слушать недоразумение будет только отъявленный садомазохист, личный любимец Хера Мазоха.

2. АЧХ.

1770570611106.png

Как и каждой шиклаи, у этой - вывал на ВЧ, признак близкого возбуда.
Тут он на 8 МГц.
Это естественно: автор дубля не отрезает в частотной коррекции.

3. Мякотка: линейность.
Все люди строят усилители для получения более мощного неискажённого входного звукового сигнала. Но автор вам - не все люди. Он стоит на противоположных людям позициях.

1770570902026.png


Тут и на глаз видно, что сигнал постигла лёгкая асимметрия.

1770570987187.png

Так и есть, более 3% интермод. Треть лёгкой мутинки, говоря авторскими словами.

А может, его привлекает линейность на первом ватте, которую придумал недалёкий залужный мистер Пэсс для поспешной маскировки неумения линейно усилить что-то до более полутора ватт.

1770571232593.png


Минус 52 дБ искажений. 0.3%. И это - на семи (семи, Карл!) милли (милли, Карл!) ваттах (милливаттах) выходной мощности:

1770571398392.png


Забавно, всё же, люди деградируют. Дедомрази голубые. Хотя... чисто технически, это неправильное выражение. Чтобы деградировать, надо сначала чего-то достичь, а тут... тут ничего и не было.

1770571793996.png
 

Вложения

Последнее редактирование:
Виктор, ничего ты не понимаешь. Если убрать искажения исчезнет вовлеченность, эмоциональность и высокодуховность. _hm_
Эмоциональность это серево перегруженного усилителя с перекошенными и неустойчивыми режимами по постоянке.
 
Последнее редактирование:
Мне лень точнее балансировать эту пётрапятьдесятпервовскую шляпу, но и так уже прекрасно видно, что он жулик:
1770677785684.png


Вот модель блудняка, которым он морочит голову неосведомлённой публике:
delay.asc

Вот это подавалось на вход идеального усилителя (представленного идеальным ФНЧ U2 и масштабирующей ячейкой E2) и линии задержки B1:
1770677805755.png

Если профильтровать сигнал shaper, то пропадут зубцы внутри артефакта, и всё будет выглядеть в точности, как у ЖУЛИКАпетрапятьдесятпервого.

#254

Меж тем, торба приобретала феерический размах.

Классная заявка: на резистор УМ пашет, больше меня ничего не волнует!
Ты передёргиваешь. Сказано было что?

На тяжёлую нагрузку, с большими просадками импеданса, нужно повысить выходной ток, увеличив число выходных транзисторов (и энергию в кондесаторах БП его).

Как из этих слов и их смысла у тебя вышел резистор и безответсвенность? Ты, как видим, очень ответственный. Отвечай, какие меры НУЖНО было принять в этом случае?

Смотрим, что такого может жлх, если он круче сверхлинейных усилителей?

1773204726451.png

Усиливаем квазимузыкальный мультичастотный сигнал:

1773204782597.png
1773205204690.png

Какая ж тут микродинамика? Макропаскудство одно.

Для примера, микродинамика сверхлинейного усилителя:

1762618928712.png
Спектр-2.JPG
1766684552753.png
 
Справедливости ради замечу, что музыкальный сигнал имеет спад амплитуды с ростом частоты. Было бы корректнее использовать мультитоновый сигнал со спадом хотя бы 6db на декаду.
Справедливости ради отмечу, что ты прав, но сделать равномерный сигнал проще, раз, и закон для всех один - два. В связи с бОльшим влиянием искажений ВЧ-сигналов на звук к ним внимание повыше - пусть искажения выдают себя на стадии проектирования, а не прослушивания.

мультитоновый сигнал со спадом хотя бы 6db на декаду
У меня получилась ккратность шага изменения частоты 1,3. Это ещё думать, насколько уменьшить каждую частоту...
 
Sagittarius7
Об избыточности большого быстродействияТребуемая скорость нарастания напряжения на выходе усилителя составляет(Vp·2Pi)/Т. Для выходной мощности 100 Вт, нагрузки 8 Ом и частоты 20 кГц это примерно5 В/мкс. На первый взгляд всё верно, кроме одного.
1. Такая низкая скорость нарастаниянеминуемо сопровождается большой задержкой прохождения сигнала с входа на выходУМЗЧ.
2. Поэтому для устойчивости устройств с ООС придётся уменьшать коэффициентусиления, и ООС на высоких частотах просто перестанет работать!
А вот чтобы онаработала, да ещё все каскады работали в малосигнальном по своим меркам режиме, инужен хороший запас по скорости нарастания выходного напряжения. Раз пятьдесят —минимум!Примечание. т. е. надо чтобы SR было минимум 250 V/uSЭто позволяет усилителю «дышать спокойно». Получающиеся при этом полосапропускания мегагерцы и скорость нарастания сотни Вольт/микросекунду — это всеголишь следствия.Примечание. И как следствие — низкое значение ГВЗ стабильное до нескольких МГц

0. Задержка - цифровой темин, к аналогову усилению он не относится. Тут используется термин: фазовый сдвиг, но откуда это знать шарлатанам?
1. От уменьшения КуООС устойчивость не растёт, но падает, просто шарлатан разбирается в устойчивости хуже, чем свинья - в апельсинах.
2. От уменьшения КуООС разность меж Кухх и КуООС, то есть, глубина ООС, растёт, испрааление искажений улучшается, и чем это ей помешало работать?
1773252006613.png

3. ГВЗ и задержки меня беспокоят меньше, чем чиряк на сраке Треплова, а ему я даже был бы рад.

Просто оно об ГВЗ макарова ударенное, лепит слова в рандомном порядке, смысла их не понимает. Но научилось вставлять в чужие посты свои тупые мысли.
 
Последнее редактирование:
Продолжаем освещать фиаску Сухова,
но сначала он вам докажет, что 25 меньше 1,2:
Мои 25 пик - это 12 пик Ссз полевика JFE2140 ... придачу 13 пик ёмкости внутритонармного шнурка. Т.е. у меня всё законно, 12+13=25 пик.
25 - это тупо, если можно сделать 1,2. Но разве это кто понимает?
Сухов - нет.

У тебя в слежении между затвором входного полевика и его стоком прикручено слежение на двух последовательно соединенных истоковых повторителях U1 и J2, каждый из которых имеет коэффициент передачи около 0,9, а отнюдь не 1.

Тогда на пальцах:
1773420576048.png

Верхние полевики слежения, нагруженные не на резистор, а на бесконечное выходное сопротивление стоков нижних,
каждый имеет коэффициент передачи около 0,9, а отнюдь не 1.
Это как он понял? Не должен был он это понять.
Там же нечем!
Ни модели, ни расчётов, одно голословное словоблудие.

Проверяем догадку.
Присваиваем затвору входного ПТ дифа знак Г - гейт.
А стоку - Д, дрейн.
И смотрим разоблачение очередной брехни сухова:
1773421029507.png

Не, так не видно. Жаль.
1773421105424.png

А вот так видно: разница сигнальных входного и стокового напряжений - 0,367 дБ.
Для понимания: 3 дБ = 30%, 1 дБ = 10%, 0,367 дБ = 0,96.
Или 3,7% разницы стокового и затворного напряжений, вызывающих входной ток через Ссз.

Это значит, что при таком слежении от 17 пФ Ссз остаётся 3,7% эффективной ёмкости, ибо именно такая часть входного напряжение к ней приложена и вызывает ток через неё.
3,67% от Ссз2140=17 пФ - это 0,6 пФ. На Сзи набегает ещё столько же, итого - 1,2 пФ.
твой С9=10m или =10000 мкФ даже на минимальное 6.3 В имеет минимальную высоту 35 мм
Конденсатор там поставлен для упрощения расчётов.
Можно было долго рассусоливать ещё за его фликкер-шумы, даже не знаю, как он такое упустил.

1773422120651.png

Влияние такого интегратора на звуковую ООС - -50 дБ, то есть, АЧХ не портится вообще.

Напомню работу суховского интегратора в режиме "максимальной глубины ООС" обеих петель:

Корректор переведен в режим усиления сигнала головки ЗМ.
Так как глубина ООС максимальна, щас наступит сухову счастье.

1773331465482.png

Не понял. Глубина ООС максимальна. А счастье-то где?
Где элементарная горизонтальная АЧХ?!!

Нету плоской АЧХ. Освобождённый от частотных ограничений, добавивший уйму петлевого интегратор подавил мешающий ему полезный сигнал, как досадную муху помеху.
оцени перегрузочную способность своего входного каскада... даже 200 дБ петлевого ни на йоту этого напряжения не улучшат
Ишь, как пугает. ООС, говорит, у тебя больше не работает.
Причём, у него её и не было отродясь. smile_1
Опять гадает по среднепотолочным значениям, на понт берёт, никаких моделей не прикладывает. Но что нам стоит сравнить кенсушник с МОНОЛИТОМ?

1773423506705.png

Белая АЧХ - это МОНОЛИТ.
Длинное, зелёное, с возбудом на 28 МГц - конечно, кенсушник.
Да, он ещё и генерит, как падла.
Из-за возбуда ЛТС (ЛайтСпайс, помним суховскую нетленку, да? от Линеар Текнолоджи, ага _dadel) плохо считает эту дрянь.

Дело в том, что у исходного Кенвуда 9100 был вот этот конденсатор коррекции:
1773423991892.png

А сухов славен ненавистью к цепям коррекции. Он плохо себя чухает, если не выбросит какую-нить непонятную "корректирующую" хреновину из усилителя и не покажет всем кино, как он победил устойчивость:
1773493738417.png

Возвращаем конденсатор взад в кенсушник:

1773424163108.png

После всех рассказов про калькулятор-ЛТС я хорошо представляю себе глаза Сухова. Щас он их выпучит и начнёт рассказывать за очередную фиаску Сары.

1773427648959.png
1773428230498.png

Кенсушник - говно: искажений больше, чем шумов.
Screenshot_3.jpg

Почему?!

Screenshot_12.jpg

Два инженера занималось проектом: торрес и сухов. Крайних нет, но справа - Сухов.
1773430030057.png


Монолит: уровень искажений -100 дБ.
 
Последнее редактирование:

Статистика форума

Темы
3,334
Сообщения
268,112
Пользователи
2,564
Новый пользователь
HOlg
Назад
Сверху Снизу