Ёшкин Кот
1 ранг
- Регистрация
- 1 Фев 2020
- Сообщения
- 807
- Реакции
- 429
- Репутация
- 37
А с чем он борется, напомни?
А х.з., то ли с законами физики, то ли со здравым смыслом, то ли я не понимаю чего, но всё равно интересно.
Follow along with the video below to see how to install our site as a web app on your home screen.
Примечание: This feature may not be available in some browsers.
А с чем он борется, напомни?
А х.з., то ли с законами физики, то ли со здравым смыслом, то ли я не понимаю чего, но всё равно интересно.
Что ты. Только семынник:Не преобразовать, не изменить, не огармонить - всего лишь домножить вход на заданную величину. А теперь ответь на вопрос - отвечает ли заданному требованию "сверхлинейник"?
ОУ там нафига? На серво похоже, если бы с выходом связь была - хорошее решение (по питанию ровнять постоянное).гилморовик
Бурст в сравнении с 500в сама невинность.Поэтому для продвижения его передовых идей потребуется спец. ЦАП "бурст эдишн". 😎
Это серво и есть. Гилмор - не про ООС, загубил там всю линейность.На серво похоже
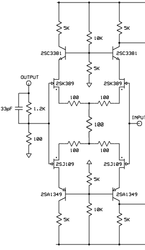
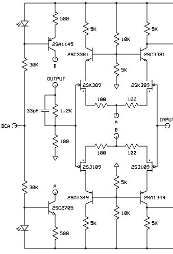
Да уж.посмотри, как этот дурачок подключил ДСА, а потом, назло серве, застабилизировал напряжения на базах светодиодами:
А я и дал - смотри:Тебе нужно, ты и давай.
ldsound.club
Причём тут бурсты? Очень удобно игнорить важную составляющую системы звуковоспроизведения и делать вид, что так и надо.результат очень прост- измеряй синус, сумму двух синусов, или мультитон. А бурсты отложи куда нибудь. ибо они - пустая трата времени.
Название темы какое? Что за слово в заголовке? Никогда не интересовало, что оно значит?если тебе до сих пор это не понятно- сходи читателю ещё лизь лизь поделай, а то он бедный до сих пор шишки свинцовой водой смачивает, заслуженные, заметь.
Какую? 8 нс?игнорить важную составляющую системы
Странные картинкиОтвлекитесь от ругани, я вот апологетов глубокой ОСи хочу спросить,
что можно ожидать от таких IMD 19+20 kHz?
Посмотреть вложение 166760
в клип загони, посмотрим что ожидать можно.Отвлекитесь от ругани, я вот апологетов глубокой ОСи хочу спросить,
что можно ожидать от таких IMD 19+20 kHz?
Посмотреть вложение 166760
Ответ принят. Соглашусь, в жизни такого не бывает.Странные картинки
Это композит, глубина порядка 90- 100 дб на 20 кГцА что это ?
УНЧ или просто выход на ХХ
Так то искажения запредельно низкие
Звук будет нейтральный
Это смотря для чего. В защите от постоянки на выходе очень даже неплохи.компараторы для аудио не годны:
Холодные контакты (реле) в любом месте плохи, защищать лучше, в КЗ шнурки выходные замыкать, самая надежная триггерная (на симисторе, например, ВАСО в «Натали», Квод 405, .. схема примитивная)В защите от постоянки на выходе очень даже неплохи.
Да опять же - как сказать. Выходные клеммы на усилке - это какие контакты - холодные или не очень? А входные на акустике? А если в тракте уже воленс - ноленс имеются холодные контакты, девственность уже потеряна, или один раз - не этот самый?Холодные контакты (реле) в любом месте плохи
учитывая что чувак под ником уа называет компараторами любые оу.. то тут и вправду вопрос дискуссионный.В любом случае, какое отношение управляющий механизм (компаратор) имеет к недостаткам (дискуссионным) механизма исполнительного?

Прискорбно слышать.называет компараторами любые оу
Род работы:В чём разница
А что не так ?Прискорбно слышать.
от этого он компаратором не станет, ибо любой оу можно использовать в линейном режиме. попробуй компаратор в такой режим завести.А что не так ?
Любой ОУ можно ввести в режим компаратора
Как это не станет?....очень даже станетот этого он компаратором не станет, ибо любой оу можно использовать в линейном режиме. попробуй компаратор в такой режим завести.
Когда я был молодымПо постоянному току включить, например, симистор ни какой ОУ не нужен. Зачем все усложнять, какими то дискуссиями.
Wow. Вы, сударь, не путаете ли, часом, скорость срабатывания с порогом?Там скорости для закрывания - достаточно, буфер для «гасить Миллера» внутри, ни кто не отменял. Надо еще быстрее, да хоть на 1ГГц, «ключи» из ИИП по даташит найти, там же и схему включения.
Порог, нам нужен лишь начальный, одна крутилка (подстрочная, через проволку - надежность) и достаточно.часом, скорость срабатывания с порогом?
Так он хоть начальный, хоть мочальный, а от температуры зависеть не должен. И крутилка тут ни при чем.Порог, нам нужен лишь начальный
Нет там ни какой зависимости от температуры, не надо к50-6 туда лепить, есть тантал, есть смд с очень низким тке. Не создавайте проблем на ровном месте и детали применяйте нужныеа от температуры зависеть не должен.
А тке резисторов тоже считать будем (симмировпть), а тке ОУ?А ширина запрещенной зоны перехода Б-Э от температуры точно не зависит?
Это что за зверь такой?тке резисторов
Если он отфильтрован на выходе звуковой карты или ЦАП брикволл-фильтром, то то же самое и должно быть, потому что частотный диапазон будет подрезан до звукового, остаточные высокочастотные компоненты будут невелики.Сгенерил буср с ЧД 44,1 кГц, разрядностью 16 бит, получив значения напряжений в каждой точке квантования и подал данный сигнал на вход УМ. А лучше единичный импульс - дельта функцию. Что на выходе УМ будет? То, что на входе?
Так это и есть смысл "кабелечистилки" - обернуть все ООС до самых клемм/концов кабеля.А график снят для варианта без кабелечистки , просто ООС вынесенная на концы кабеля
Читаю и вижу, что понимания линейного и нелинейного преобразования у вас нет. Форма сигнала при фильтрации меняется, однако это не говорит о том, что там имеет место нелинейность.А я и дал - смотри:
Рекламную книжечку к Кенвуду читали? Там четыре варианта "улучшалок".График снижения гармоник - для ООС с четырёхжильным кабелем. Для кабелечистки (компенсатор с ПОС) там нет графика.Если он отфильтрован на выходе звуковой карты или ЦАП брикволл-фильтром, то то же самое и должно быть, потому что частотный диапазон будет подрезан до звукового, остаточные высокочастотные компоненты будут невелики.
А вот если как Петров на вход подавать бурст, то разница будет, потому что тут уже сам усилитель будет узким бутылочным горлышком с наименьшей полосой пропускания.
Так это и есть смысл "кабелечистилки" - обернуть все ООС до самых клемм/концов кабеля.