Пентодный однотакт на Г-807

Profi

2 ранг
Регистрация
3 Дек 2021
Сообщения
270
Реакции
469
Репутация
27
Страна
Родина
Город
Тюмень
Имя
Евгений
и сколько выходного сопротивления в итоге получилось?

а вот идея повернуть лампы вперед на переднюю панель (SUREN) весьма интересная , можно сделать плоский пред на который ставить что то еще
Выходное, каюсь, не измерял.
А корпус Syren Song (корректора) был спроектирован именно под стойку. Потом в таком корпусе и ПП были. Но возни с ним много.
 

PG

1 ранг
Регистрация
3 Дек 2019
Сообщения
1,146
Реакции
572
Репутация
52
убрал цепь покемонооси.
вместо этого резистор в 75ком с анода 807 на анод второго каскада драйвера
выходное 2.5ом , чутье завалилось , но это легко восполняется конденсатором в катод первой лампы .
итог - факемон .
никакого гемороя с подбором резистора в верхней части делителя оос , а геморой в том , что для этого варианта нужно большое смещение второй лампы драйвера , если у вас классический Брусски и там 8в сидит , то все в шоколаде , но у меня г-807 и ей раскачка большая не нужна , поэтому драйвер скромнее, в катоде 5в , как следствие не хватает глубины оос с анода 807 , и тут делитель уже превращается в кипятильник .

короче итог , звучание на одной ступени с 6с4с , во всяком случае уши помнят одни и те же композиции ..и дочка из соседней комнаты заявила , а чего ради был огород , если в итоге то же самое что было до этого ?
высокие - навалом , вернее нет желания прибавить коррекцией .
бас упругий и четкий , никакой размазни .
и это все по бюджету вдвое ниже чем на 6с4с
так зачем платить больше ?)) (с)
синус достаточно ровненький , без выраженной пентодной скругленности с одного края как бывает без оос
картинки -выход с нагрузкой 6 ом , в нормальном виде и с началом ограничения .
нижний правый угол картинки напряжение р-р
 

Вложения

  • IMG_2111.JPG
    IMG_2111.JPG
    172.3 KB · Просмотры: 144
  • IMG_2112.JPG
    IMG_2112.JPG
    132.2 KB · Просмотры: 141
  • IMG_2113.JPG
    IMG_2113.JPG
    139 KB · Просмотры: 153

DIM

1 ранг
Регистрация
13 Дек 2019
Сообщения
2,863
Реакции
891
Репутация
61
Город
Санкт-Петербург
Ну так однотакт на 807 может Ватт 12 - 14 мощи дать, правда грязной. КО и ОООС очень бы в помощь при этом.
 

PG

1 ранг
Регистрация
3 Дек 2019
Сообщения
1,146
Реакции
572
Репутация
52
ну мощность можно увидеть на картинке (посчитать в Вт) , а по поводу грязной , да- без оос - ужос, а вот в УЛ +оос анод-анод , получилась почти копия однотактника 6с4с но только погромче .
во всяком случае мне с моими ушами нравится , что достаточно редко бывает , обычно соберу - не нравится ...на органы тело ...
а тут видимо буду влизывать под свой основной усилитель .
будет настроение и проволока , сбацаю КО , пока лень
 

DIM

1 ранг
Регистрация
13 Дек 2019
Сообщения
2,863
Реакции
891
Репутация
61
Город
Санкт-Петербург
КО просто не помешает, в любом случае. Хотя я бы не брался, искажений в пентодном однотактнике очень много.
 

PG

1 ранг
Регистрация
3 Дек 2019
Сообщения
1,146
Реакции
572
Репутация
52
ну как это пойдет ...
тут однотакт на 6с41с чешется ..вот уж где с осями развлекаться на порядок меньше

КО просто не помешает, в любом случае. Хотя я бы не брался, искажений в пентодном однотактнике очень много.
очень возможно , но если они не мешают уже 4 часа подряд , значит это правильные искажения ))))..пусть живут))
 

DIM

1 ранг
Регистрация
13 Дек 2019
Сообщения
2,863
Реакции
891
Репутация
61
Город
Санкт-Петербург
Конечно пусть, ООС-ы их заметно уменьшают.

Строчные лампы в режиме пентода мне не понравились вообще. Включая аналоги AV5.
А в триоде в РР можно 30 Вт с них снять, кстати, очень приличных.
 

DIM

1 ранг
Регистрация
13 Дек 2019
Сообщения
2,863
Реакции
891
Репутация
61
Город
Санкт-Петербург
Простая мысль, усилитель с запасом по мощности имеет существенно мЕньшие искажения при комфортном уровне прослушивания.
 

Alex TV

1 ранг
Регистрация
28 Мар 2021
Сообщения
3,916
Реакции
1,146
Репутация
79
Имя
Александр Т
Простая мысль, усилитель с запасом по мощности имеет существенно мЕньшие искажения при комфортном уровне прослушивания.
Дим, на моем PP, весьма хиленьком, я дальше 60% по громкости и не лезу. А обычно чуть меньше половины....
 

PG

1 ранг
Регистрация
3 Дек 2019
Сообщения
1,146
Реакции
572
Репутация
52
учитывая нонешние реалии , с ценами на все , то на РР покупка ламп будет - никогда
тут мечта собрать на 300В , уже 20 лет не реализуема ))))
а копнуть в инете , так на ней буржуи стабилизатор делают ...сволочи
 

DIM

1 ранг
Регистрация
13 Дек 2019
Сообщения
2,863
Реакции
891
Репутация
61
Город
Санкт-Петербург
Я же не уговариваю, просто мысль вслух)
Мой опыт с макаровским "Императором", да и нашим мелким, что сейчас в макете для отстройки АС говорит, что запас нужен и очень. Ну мало у кого АС 90+ дБ есть, да и комнаты не всегда миниатюрные.
 

PG

1 ранг
Регистрация
3 Дек 2019
Сообщения
1,146
Реакции
572
Репутация
52
Дим, на моем PP, весьма хиленьком, я дальше 60% по громкости и не лезу. А обычно чуть меньше половины....
в мое варианта крутилка на 10 часов вызывает вопль - сделай тише !
 

DIM

1 ранг
Регистрация
13 Дек 2019
Сообщения
2,863
Реакции
891
Репутация
61
Город
Санкт-Петербург
6С4С стОит сейчас 1800 рублей, не так что бы очень. С пары в АБ2 снимается аж 16 Вт. Чертовски хороших причем, мало с чем сравнимых.
 

Rezvoy

1 ранг
Регистрация
19 Окт 2020
Сообщения
2,427
Реакции
794
Репутация
58
Возраст
68
Страна
Россия
Имя
Александр
"Как не крути, два ПИ - единица!" (преподаватель теории цепей)
Как не крути - из пентода однотакта путнего не выходит! И с ООС и без...
Звук может быть ужасным, может быть интересным, но никогда не будет естественным. Это как с рупорной акустикой...
 
Регистрация
12 Ноя 2019
Сообщения
28,302
Реакции
13,617
Репутация
395
"Как не крути, два ПИ - единица!" (преподаватель теории цепей)
Как не крути - из пентода однотакта путнего не выходит! И с ООС и без...
Звук может быть ужасным, может быть интересным, но никогда не будет естественным. Это как с рупорной акустикой...
Отнюдь.На форуме Сергеева крутил руки 6п3с с ООС анод-сетка, звук сложился удачный,схемка несложная,режимы и выходные параметры совпали с теорией,которую Леонид Пермяк посчитал.В тех же условиях 6С4С выдает меньшую мощность.Это ежели от звука абстрагироваться.
 

Rezvoy

1 ранг
Регистрация
19 Окт 2020
Сообщения
2,427
Реакции
794
Репутация
58
Возраст
68
Страна
Россия
Имя
Александр
Регистрация
12 Ноя 2019
Сообщения
28,302
Реакции
13,617
Репутация
395
Саша, я тут на досуге повозился с выходными транзисторными выходными каскадами и простыми усилителями включая Линсли Худа .Параметры и звук крепко радуют, запитал от лаптопного кирпича на 19 вольт или от 30-вольтного питания для принтера. Есть два крепких вых каскада на все случаи жизни.Макетил на обычных вертикалах от бесперебойника, там емкости в районе 2 нф.Полет нормальный.

Это вы на публику играете. А тайно под одеялом пентод слушаете))
До звука 2а3 нужно дожить.И пентод- удел школьника,когда надо громко ,чтобы на улице слышали твою Шизгару.
 

Rezvoy

1 ранг
Регистрация
19 Окт 2020
Сообщения
2,427
Реакции
794
Репутация
58
Возраст
68
Страна
Россия
Имя
Александр
Саша, я тут на досуге повозился с выходными транзисторными выходными каскадами и простыми усилителями включая Линсли Худа .Параметры и звук крепко радуют, запитал от лаптопного кирпича на 19 вольт или от 30-вольтного питания для принтера. Есть два крепких вых каскада на все случаи жизни.Макетил на обычных вертикалах от бесперебойника, там емкости в районе 2 нф.Полет нормальный.
А я возрождаю проект двадцетилетней давности на ГУ-72 ( в триоде). На работе аппаратура неплохая, снял АЧХ трансов, делал 20 лет назад на желеСе УШ30х90 от ТС-170. :) С отводом на 4 Ом. Входной сигнал меньше 3В СКЗ.
 

Вложения

  • GU72.pdf
    54.1 KB · Просмотры: 285

PG

1 ранг
Регистрация
3 Дек 2019
Сообщения
1,146
Реакции
572
Репутация
52
До звука 2а3 нужно дожить.И пентод- удел школьника,когда надо громко ,чтобы на улице слышали твою Шизгару.
на 6с4с было 2.5вт , сейчас на 807 4вт..и чего тут громкого ?какая улица ? а вот тупейшую акустику качать в самый раз будет

О! У меня тоже есть такой SEшник. делал по такой схеме:
Посмотреть вложение 37731
6Г2+807 без ОООС с КО. Питание с дросселями на 5Ц3с
Посмотреть вложение 37732
интересная мЫслЯ ..сделать кабинет скошенным внутрь , наверное так и сделаю на 6с41с , благо общий концепт по металлу ограничен только полетом фантазии и размером печки 40 см (это для запекания металлопорошка).

кстати ! граждане ! если кому надо сбацать, что то металлическое из листа металла 1мм и потом покрасить металлопорошком (цветов много), обращайтесь в личку .
но размеры ограничены размерами бытовой духовки.

развлекался сегодня с анодным резистором оос.
что интересно - если сопротивление большое , то выходное тоже большое и наблюдается сглаживание верхней части синуса , как бы придавленность .
при этом звук на низах рыхловатый и с какими то резонансами-вибрациями .
по мере уменьшения этого резистора синус становится симметричным сверху и снизу .
в какой то момент получаем оптимум (у меня 75ком) синус симметричный , выходное сопротивление 2.5ома..вроде многовато ...но звук отличный
продолжая уменьшать этот резистор выходное сопротивление падает еще ниже , но синус начинает приглаживаться уже снизу ...при этом звучание становится суховатым и не выразительным , как будто скомпрессированным ,хотя выходное при этом можно додавить до 1.2 ома

появилось желание и попробовать однотактник в параллельными лампами .
в наличии транс в 3.5ком с током 100ма , тоесть вроде выдержит .
а вот схему которую накопал , несколько необычна , ибо качается по второй сетке...
кто чего скажет ? драйвер в расчет не берем (пока)
драйвер +450 , а выход в оригинале +600в...вот насколько все станет хуже при 450-500в?


вопрос к знатокам.
имеем ультралинейное включение выходной лампы.
вторая сетка подключена к отводу выходного трансформатора ....и тут гляжу на схемы , кто во что горазд :и на прямую, и через 100 ом, и через 2ком и 4.3ком ....
вообще номинал этого резистора как то расчитывается?

появилось желание и попробовать однотактник в параллельными лампами .
в наличии транс в 3.5ком с током 100ма , тоесть вроде выдержит .
нашел 2 одинаковые лампы , смакетил, желание пропало . звук качественного МР3 плеера не устроил

в какой то момент получаем оптимум (у меня 75ком) синус симметричный , выходное сопротивление 2.5ома..вроде многовато ...но звук отличный
откатился на 100к , выходное выросло до 2.8ом , но звук стал как то поживее.
До звука 2а3 нужно дожить
то есть не сдохнуть с голоду , пока на них копишь smile_1
 
Последнее редактирование модератором:
Регистрация
12 Ноя 2019
Сообщения
28,302
Реакции
13,617
Репутация
395
откатился на 100к , выходное выросло до 2.8ом , но звук стал как то поживее.

то есть не сдохнуть с голоду , пока на них копишь smile_1
Не. Перепаять и переслушать всякого навоза, чтобы разницу понять. Тогда и окажется, что и мощи хватает и звука лучше нет.
 

PG

1 ранг
Регистрация
3 Дек 2019
Сообщения
1,146
Реакции
572
Репутация
52
Не .сидеть и ждать когда накопишь на приличный дорогой триод , а пока слушать новости из ящика .и не факт что накопишь , а как накопишь , не факт, что побежишь не за триодом , а в аптеку за лекарствами .
Я делаю из того что мне доступно сейчас .а разницу я знаю и так .
бесят "мусорные лампы "? не вопрос пусть мне кто нить подарит пару 300В , мигом на них сбацаю усилитель и успокоюсь на ламповом направлении....что никого из дарителей нету ? только писатели ? тогда лепим из того что есть и выжимаем максимум из возможного.

кстати второй вопрос - насколько такая точка безопасна для 807 лампы ?вроде почти на грани , но картинка всегда отличается от конкретного баллона .
даже скорее вопрос в другом : насколько безопасно можно за этот пунктир залазить?
 

Вложения

  • загружено.png
    загружено.png
    61.8 KB · Просмотры: 129
Последнее редактирование:

Святослав_

1 ранг
Регистрация
10 Июн 2021
Сообщения
7,381
Реакции
3,809
Репутация
167
Страна
Україна
Город
Бердянськ
Предупреждений
1
Резистор во вторую сетку, похоже, выбирается из расчета понизить токи через нее, чтобы не поплавилась. Режим у нее тяжелый, напруга почти равна анодной.
Расчета этих резисторов не встречал, но видел, что ставят их номиналом в сотню Ом, или несколько сотен Ом.
К примеру, такой "мусорной" лампе как 6Ф6С, при питании вольт 250-300, и ее мощной второй сетке, наверное, хватит и сто Ом. Эта лампа изначально создана для работы с сеточными токами, и в тяжелом режиме. У нее и первая сетка крепкая. Вторая сетка у более "прогрессивной" аналогичной 6П6С по паспорту уже гораздо слабее.
У меня 6Ф6С работают на двести пятидесяти вольтах анодного в ультралинейном РР.
Не любитель перегружать лампы напряжением, и вообще перегружать их.
Здесь главное надежный контакт. Если отвалится анод при подключенной сетке, то и килоомы не спасут, мигом расплавится нафиг.
 
Последнее редактирование:

Сергей Z

1 ранг
Регистрация
14 Мар 2020
Сообщения
4,887
Реакции
1,088
Репутация
85
Страна
Россия
В таком случае и могучая 6П45С сдыхает. Мучал их когда-то.

А я возрождаю проект двадцетилетней давности на ГУ-72 ( в триоде).
Кстати, Паша, очень хорошие лампы. Достаточно мощные и звучные при цене 6С4С или дешевле.
Если бы мне надо было бы что-то мощнее 2А3, тоже остановился бы на них. Собственно, покупал, пробовал, нравилось. Но тогда увлёкся ГУ-80.
 

Святослав_

1 ранг
Регистрация
10 Июн 2021
Сообщения
7,381
Реакции
3,809
Репутация
167
Страна
Україна
Город
Бердянськ
Предупреждений
1
Был поражен "способностями" 6П45С. Даже усмаленная до непрозрачности половины баллона, с эмиссией около 35 % от средней, на выходе усилителя снизила максимальную мощность с 28 до 21 Вт.
Хотя попадались новые на вид, но мертвые, с поплавленной сеткой.
 
Регистрация
13 Окт 2019
Сообщения
5,505
Реакции
1,580
Репутация
107
Возраст
68
Страна
Россия
Город
Свердловкая обл.
Предупреждений
5
Чтоб сделать простой УЛ на г-807, в драйвере 6н7с, начинают всякую муйню нести.
 

PG

1 ранг
Регистрация
3 Дек 2019
Сообщения
1,146
Реакции
572
Репутация
52

Сергей Z

1 ранг
Регистрация
14 Мар 2020
Сообщения
4,887
Реакции
1,088
Репутация
85
Страна
Россия
кстати панельки никогда не видел на них
Панельки дефицитом не были. Дифицитны колпачки. Но у меня были и колпачки.
Добавлю.
Эти панельки не только для Гу72, они же для ГМИ-11 и чего-то ещё. Поэтому обычно доступны. А колпачки только для ГУ-72. Поэтому встречаются реже. Но мы можем и сколхозить, успешно.
 
Последнее редактирование:

Святослав_

1 ранг
Регистрация
10 Июн 2021
Сообщения
7,381
Реакции
3,809
Репутация
167
Страна
Україна
Город
Бердянськ
Предупреждений
1
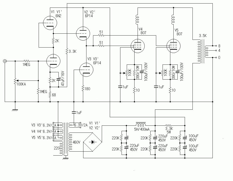
вот схема , причем на удивление прекрасно играющая , (выходник 6 к /8ом) но нет предела совершенству , сейчас послоняюсь и введу оос анод(выход)-катод (драйвер). всетаки 5 Ом мне кажется многовато ..надо слегка убавить, при том что выхода немеряно , и задавить пару Ватт введя оос , ни на что не повлияет . сейчас слушаю на 10 часов громкости .
отличие от SE на 6с4с ....ну примерно на 20 процентов меньше баса который в кишках , зато гораздо прозрачней играет .
после того как оос введу , поглядим на бас , а пока это гарантированно шикарная альтернатива дорогущим 2а3 и 6с4с .
Но в ультралинейке !
в пентоде полная хрень ! даже если стабилизировать ну все подряд ...выходное под 55 ом ,(ул=5.6ом) бас размазанный , непонятно ,что и как , отвращение с первых минут , все гудит как в трубе , возможно в пентоде введение оос исправит ситуацию , но мне это не интересно , поэтому мой выбор УЛ +оос, (типа покемона )которую попробую позже .
Можно было бы избавиться от ооос, но нужна специальная настройка акустики, вполне решаемая.
Мало того, улучшающая звук.
 
Регистрация
13 Окт 2019
Сообщения
5,505
Реакции
1,580
Репутация
107
Возраст
68
Страна
Россия
Город
Свердловкая обл.
Предупреждений
5
2007-8 года, нашел, но мне совсем никак, мне такая моща не нужна. Первая переделка 6н9с-6п3с х 2. Играла супер! ТВЗ не маленький, Ш30х60, первичка ПЭЛ 0,35, вторичка 1,0 мм.
Переделал на ГУ-50.
IMG_0469.jpg IMG_0009.JPG

Выпрямитель на двух 5ц4с всегда оставался, он задержку обеспечивал.
 

Статистика форума

Темы
3,091
Сообщения
235,931
Пользователи
2,386
Новый пользователь
Тула
Сверху Снизу