Постройка басовой секции

Пётр

1 ранг
Регистрация
29 Ноя 2019
Сообщения
1,582
Реакции
938
Репутация
55
Посмотрел, что имеется у меня из ОУ.
C4570C - 1 шт;
NE5532P - 8 шт;
TL072 - 2 шт;
УД601А - 2 шт;
К544УД2А - 5 шт (б/у с покусанными ногами).
Подскажите, что лучше применить?
 

Вложения

  • 1.jpg
    1.jpg
    48.1 KB · Просмотры: 46
  • 2.jpg
    2.jpg
    84 KB · Просмотры: 49
  • 3.jpg
    3.jpg
    38.8 KB · Просмотры: 57
  • 4.jpg
    4.jpg
    52 KB · Просмотры: 57
  • 5.jpg
    5.jpg
    44.6 KB · Просмотры: 48
Регистрация
23 Июл 2019
Сообщения
6,677
Реакции
5,253
Репутация
203
Страна
Украина
Если я правильно понял, то
т.png - указывает на то, что единичное усиление допустимо и при единичном усилении запас по фазе у них 60 градусов. Я бы поставил их.
 
Последнее редактирование:

KSV

1 ранг
Регистрация
10 Июн 2020
Сообщения
6,964
Реакции
7,211
Репутация
254
Страна
Россия
Город
Москва
Имя
Сергей
Погружение в болото глубже и глубже, сложность растёт, эта музыка будет вечной.
 
Регистрация
23 Июл 2019
Сообщения
6,677
Реакции
5,253
Репутация
203
Страна
Украина
Всё правильно. Номинал 3300 нФ весёлый. У Вас есть регулятор 15 кОм, он не сдвоенный?
 

Пётр

1 ранг
Регистрация
29 Ноя 2019
Сообщения
1,582
Реакции
938
Репутация
55
Всё правильно. Номинал 3300 нФ весёлый. У Вас есть регулятор 15 кОм, он не сдвоенный?
Есть, он не сдвоенный. Но он хрипит. Его в оконцовке не планирую использовать. Если идея дойдёт до конца - то надо сделать, чтобы регулировка осуществлялась одним сдвоенным 50 кОм на оба канала обоих УНЧ (ИМС и SE)
Петя! Зачем лезть в дебри?!!
Я вас не понимаю... как я могу не залезая в дебри сделать активную коррекцию НЧ диапазона.
 
Регистрация
23 Июл 2019
Сообщения
6,677
Реакции
5,253
Репутация
203
Страна
Украина
ФНЧ по входу для ИМС. Подходит и для РГ 50 кОм, если движок соединить с землёй через 10 кОм.
фнч2.png
 
Последнее редактирование:

Пётр

1 ранг
Регистрация
29 Ноя 2019
Сообщения
1,582
Реакции
938
Репутация
55
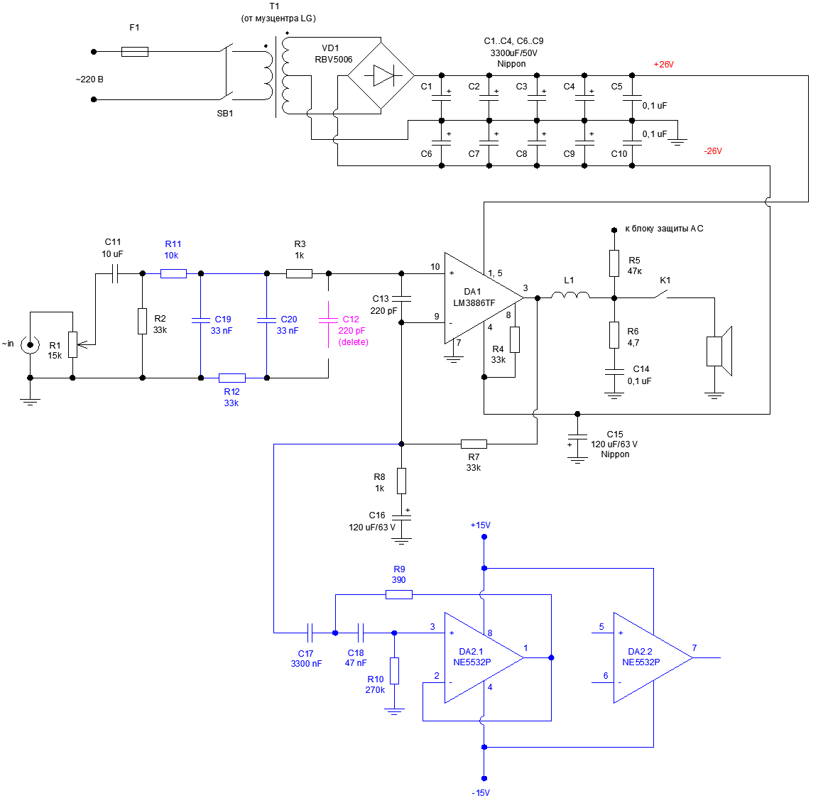
Взгляните пожалуйста, правильно ли изобразил на схеме.
1.png

если это - всё что мне требуется из деталей, сегодня полезу смотреть, какие ближайшие номиналы имеются. Для конечного варианта - можно конечно будет купить нужный тип и номиналы деталек. Но пока что - для макета (опробования) надо будет из наличия собрать.
Платка самодельная на 7915 и 7815 (без радиатора) имеется. Вроде - они до +-35В на входе могут работать. В крайнем случае - запитаю от +-26В силовых. А так - посмотрю, может ещё обмотки на силовом трансформаторе имеются. Надеюсь, тока много не надо и греться не будут стабилизаторы. Но большой перепад по напряжению (26 и 15 В) немного смущает.
2.jpg

Подходит и для РГ 50 кОм, если движок соединить с землёй через 10 кОм.
Как я понимаю, в случае использования одного РГ 50 кОм на оба усилителя - если я движок посажу на землю через 10 кОм - то у меня получится что в SE усилителе, сеточный резистор номиналом упадёт до этих 10 кОм.

Дорожки на плате ИМС ( https://ldsound.club/attachments/dsc_0899_cr-2-2-jpg.1323/ ) придётся резать, как понимаю...
 
Последнее редактирование:
Регистрация
23 Июл 2019
Сообщения
6,677
Реакции
5,253
Репутация
203
Страна
Украина
Взгляните пожалуйста, правильно ли изобразил на схеме.
Посмотреть вложение 85035
Правильно.
Платка самодельная на 7915 и 7815 (без радиатора) имеется. Вроде - они до +-35В на входе могут работать.
Лучше не проверять! А сразу запитать от 26 Вольт.
, тока много не надо и греться не будут стабилизаторы.
100%
Но большой перепад по напряжению (26 и 15 В) немного смущает.
Нормальный перепад. А вообще-то достаточно стабилитронов 14 вольт, с конденсаторами в параллель после резисторов 510 Ом примерно. Или 390 Ом.
Как я понимаю, в случае использования одного РГ 50 кОм на оба усилителя - если я движок посажу на землю через 10 кОм - то у меня получится что в SE усилителе, сеточный резистор номиналом упадёт до этих 10 кОм.
А что, при минимальной громкости движок разве не на земле? Разницы для лампы не будет совершенно, это только для уменьшения выходного сопротивления РГ.
Дорожки на плате ИМС ( https://ldsound.club/attachments/dsc_0899_cr-2-2-jpg.1323/ ) придётся резать, как понимаю...
Выпаиваете переднюю по сигналу ногу резюку 1 кОм, делаете домик из 10 кОм и 1 кОм, конёк крыши домика соединяете с конденсаторами 33 нФ. Ничего не режется.
 
Последнее редактирование:

Пётр

1 ранг
Регистрация
29 Ноя 2019
Сообщения
1,582
Реакции
938
Репутация
55
Николай, я тут перечитывать ветку стал - в том месте, где раньше пробовал биампинг (давно). Там решение было насчёт ФНЧ для ИМС: https://ldsound.club/attachments/1-png.1397/
Как Вы на такой вариант смотрите - есть ли плюсы?
Я просто, вижу - что фильтр (ФНЧ) стал бы независим от РГ. Ну и можно было бы не беспокоиться насчёт чувствительности ИМС. Вопрос лишь - насколько НЧ сигнал испортится, пройдя через каскад ламповый. Может есть ещё какие-то нюансы
 
Регистрация
23 Июл 2019
Сообщения
6,677
Реакции
5,253
Репутация
203
Страна
Украина
Николай, я тут перечитывать ветку стал - в том месте, где раньше пробовал биампинг (давно). Там решение было насчёт ФНЧ для ИМС: https://ldsound.club/attachments/1-png.1397/
Как Вы на такой вариант смотрите - есть ли плюсы?
Особого кайфа усиливать сигнал в 20 раз, а потом его садить делителем в те же 20 раз - нету.
Я просто, вижу - что фильтр (ФНЧ) стал бы независим от РГ. Ну и можно было бы не беспокоиться насчёт чувствительности ИМС.
Давайте прикинем. Сейчас у ИМС усиление 34 раза. На пассивную коррекцию по входу откинуть 3дБ падения полки мидбаса (НЧ не садятся вовсе), получаем 24 раза. 4 Ватта на 8 Ом = 230 мВ входного сигнала. На 40 Гц при этом получаем максимальную выходную мощность ИМС. Хватит!
Вопрос лишь - насколько НЧ сигнал испортится, пройдя через каскад ламповый. Может есть ещё какие-то нюансы
Плюсов не вижу, как и существенных минусов.
 

Пётр

1 ранг
Регистрация
29 Ноя 2019
Сообщения
1,582
Реакции
938
Репутация
55
Николай, я правильно понимаю, что подгонять чувствительность усилителей на ИМС и SE (в случае, если чувствительность SE окажется выше) - целесообразно уменьшением номинала резистора R7 (33 k)?
Если я правильно понимаю - этот, так называемый гиратор - увеличивает амплитуду на выходе ИМС на нужной нам частоте (40 Гц) за счёт того, что уменьшается на этой частоте ООС у ИМС. И следовательно - это уменьшение ООС может достичь такого уровня, когда появятся искажения сигнала. Отсюда следует, что величину ООС желательно иметь большую (с запасом). А задают эту ООС для ИМС - R7 и R8, как делитель. Гиратор во время работы, на рабочей частоте как бы увеличивает номинал R8, работая параллельно ему.
Это хоть примерно - верные мои мысли?
 
Регистрация
23 Июл 2019
Сообщения
6,677
Реакции
5,253
Репутация
203
Страна
Украина
Николай, я правильно понимаю, что подгонять чувствительность усилителей на ИМС и SE (в случае, если чувствительность SE окажется выше) - целесообразно уменьшением номинала резистора R7 (33 k)?
Регулятор громкости SE подключается к движку R1, если чувствительность полос СЧ/ВЧ на SE выше, чем у НЧ полосы на ИМС. Если же наоборот, то R1 подключается к движку РГ полосы СЧ/ВЧ. R7 не трогаем пока.
Если я правильно понимаю - этот, так называемый гиратор - увеличивает амплитуду на выходе ИМС на нужной нам частоте (40 Гц) за счёт того, что уменьшается на этой частоте ООС у ИМС.
Да, я об этом писал.
И следовательно - это уменьшение ООС может достичь такого уровня, когда появятся искажения сигнала.
Они появятся из-за превышения номинальной мощности ИМС. Остаточную глубину ООС с гиратором я оценил как типовых 74дБ, в наихудшем случае 49дБ. #4,350
Отсюда следует, что величину ООС желательно иметь большую (с запасом). А задают эту ООС для ИМС - R7 и R8, как делитель. Гиратор во время работы, на рабочей частоте как бы увеличивает номинал R8, работая параллельно ему.
Уменьшает номинал R8 и глубину ООС, мысли правильные.
Потом, если будет большой (4 и больше раз) запас усиления у ИМС, то поиздеваемся над ней: определим, при какой глубине ООС она загенерит, и увеличим глубину ООС в пару-тройку раз, если есть большой запас по устойчивости.
 
Последнее редактирование:

Пётр

1 ранг
Регистрация
29 Ноя 2019
Сообщения
1,582
Реакции
938
Репутация
55
Посмотрел, какие детальки имеются. С конденсаторами - вроде нашлось. А вот с резисторами:
вместо R12 на 33к нашёл 36к;
вместо R9 на 390 нашёл 330.
Пойдёт такая замена?
 
Регистрация
23 Июл 2019
Сообщения
6,677
Реакции
5,253
Репутация
203
Страна
Украина
Посмотрел, какие детальки имеются. С конденсаторами - вроде нашлось. А вот с резисторами:
вместо R12 на 33к нашёл 36к;
+
вместо R9 на 390 нашёл 330.
Тогда 270кОм надо увеличить на 18%, до 330 кОм, ОК
Люди и вот так слушают (не повторять в реальной жизни!):
2.jpg
А вот так работает моя простейшая ТК. Горбик +1,5дБ на НЧ при больших уровнях - не от неё, баг схемы.
2.png
 
Последнее редактирование:

Пётр

1 ранг
Регистрация
29 Ноя 2019
Сообщения
1,582
Реакции
938
Репутация
55
Вчера напаял деталек ФНЧ и платку с гиратором. Подключить не успел.
1.jpg


2.jpg

Задумался насчёт земли. Планирую подвести к питанию на стабилизаторах землю от средней точки трансформатора, а к платке с гиратором - землю с района R8 (1к).
 
Регистрация
12 Ноя 2019
Сообщения
28,303
Реакции
13,621
Репутация
395
Дядя Пётр, по опыту , платка типа дуршлаг неважный вариант именно для макетирования и быстрой переброски деталей. На зеленку паяем , когда уже отстроено.
Для макета делается шоколадка, чем угодно. Я к примеру рисую маркером на медяхе, травлю вежливой травилкой типа персульфата аммония, он не пачкает окружающие вещи.
И что хорошо, можно на самой шоколадке так спаять, что потом ее крепим в устройство навсегда. Вид не самый лучший, но надежность на высоте. И всегда можно на ходу что-то изменить.
 

Пётр

1 ранг
Регистрация
29 Ноя 2019
Сообщения
1,582
Реакции
938
Репутация
55
Дядя Пётр, по опыту , платка типа дуршлаг неважный вариант именно для макетирования и быстрой переброски деталей. На зеленку паяем , когда уже отстроено.
Для макета делается шоколадка, чем угодно. Я к примеру рисую маркером на медяхе, травлю вежливой травилкой типа персульфата аммония, он не пачкает окружающие вещи.
И что хорошо, можно на самой шоколадке так спаять, что потом ее крепим в устройство навсегда. Вид не самый лучший, но надежность на высоте. И всегда можно на ходу что-то изменить.
То что маркером - не вытравливается?
У меня просто нет травилки (персульфата аммония). А дуршлаг - купил когда-то из Китая.
То что удобнее на "шоколадке" в плане отпаять-припаять деталь - согласен.
Да и маленькие ножки микросхемы - неудобно на "шоколадке" распаивать, думаю.
 
Регистрация
12 Ноя 2019
Сообщения
28,303
Реакции
13,621
Репутация
395
То что маркером - не вытравливается?
У меня просто нет травилки (персульфата аммония). А дуршлаг - купил когда-то из Китая.
То что удобнее на "шоколадке" в плане отпаять-припаять деталь - согласен.
Да и маленькие ножки микросхемы - неудобно на "шоколадке" распаивать, думаю.
Маркеры тоже разные, большинство растворяются потихоньку , приходится докрашивать в процессе травления. Греть раствор надо, холодный не травит. Греть банку с раствором 30 сек в микроволновке.
Чтобы проще разъединять детали на дуршлаке, гнешь выводы в виде коленвала, кончик вывода вставляешь в отверстие платы, а отогнутую часть паяешь на соседнее отверстие, получается крепкая площадка. И отпаять просто, если что.
 

radio-fan-zt

1 ранг
Регистрация
13 Фев 2022
Сообщения
814
Реакции
684
Репутация
45
Страна
Україна
Имя
Руслан
Предупреждений
1
А вот так работает моя простейшая ТК. Горбик +1,5дБ на НЧ при больших уровнях - не от неё, баг схемы.
На малых громкостях на 50 Гц + 20 дб, это очень много, вечером будешь смотреть фильм или тихо будешь слушать музыку будет сильно бубонить, но многим нравится. Нормально + 6дб очень тихо 1-10% громкости, +3дб, 25% громкости.
 
Регистрация
12 Ноя 2019
Сообщения
28,303
Реакции
13,621
Репутация
395
На малых громкостях на 50 Гц + 20 дб, это очень много, вечером будешь смотреть фильм или тихо будешь слушать музыку будет сильно бубонить, но многим нравится. Нормально + 6дб очень тихо 1-10% громкости, +3дб, 25% громкости.
Для комфортного звука телека с парой колонок внутри пришлось его криволайзером убрать все низы напрочь, до 300герц, обвалить свистящие верха, остаток слушается ровно на слух, музыка звучит сбалансированно, джазовые концерты слушаются на ура. Другое дело, большинство программ звучат омерзительно из-за дикой компрессии и убогости цифрового звука с куриным битрейтом.
Задирать низы, чтобы вечером смотреть телек- в ум не придет, голос искажается сразу и неприятно. Но это мои понятия, личные. Не факт, что всем годятся.
 

MacSys

1 ранг
Регистрация
24 Мар 2022
Сообщения
2,581
Реакции
2,360
Репутация
96
Возраст
38
Страна
Украина
Город
Кривой Рог
Имя
Станислав
То что маркером - не вытравливается?
"Промышленный универсальный лаковый маркер Edding E-792 - это специальный водостойкий маркер, предназначенный для нанесения маркировки в условиях промышленного производства. За счет высокой концентрации специальных пигментов, чернила маркера идеально ложаться как на гладкие, так и шероховатые поверхности"
01672_e-792-01_1.jpg
 
Регистрация
23 Июл 2019
Сообщения
6,677
Реакции
5,253
Репутация
203
Страна
Украина
На малых громкостях на 50 Гц + 20 дб, это очень много, вечером будешь смотреть фильм или тихо будешь слушать музыку будет сильно бубонить, но многим нравится. Нормально + 6дб очень тихо 1-10% громкости, +3дб, 25% громкости.
Схема - 2 детали потому что. Надо бы, чтобы с падением уровня АЧХ на НЧ меняла крутизну от 0 до +12дБ/октаву, а не до +6дБ/октаву, но схема посложнее будет. Где-то была на просторах паутины, не найду сейчас. +20дБ на самой минимальной громкости - не много. Но из-за 6дБ/октаву слышно 100, а не 50 Гц.
2.png - это ВСЁ. Недостаток очевиден: 46дБ глубина регулировки на СЧ. Мне больше и не надо.
 
Последнее редактирование:

MacSys

1 ранг
Регистрация
24 Мар 2022
Сообщения
2,581
Реакции
2,360
Репутация
96
Возраст
38
Страна
Украина
Город
Кривой Рог
Имя
Станислав
Ну 792-ым я спокойно разводил под корпуса SOT-23-6
 

radio-fan-zt

1 ранг
Регистрация
13 Фев 2022
Сообщения
814
Реакции
684
Репутация
45
Страна
Україна
Имя
Руслан
Предупреждений
1
Другое дело, большинство программ звучат омерзительно из-за дикой компрессии и убогости цифрового звука с куриным битрейтом.
Очень полезный совет, не смотреть телевизор, зачем он? У меня в комнате нет теливизора лет 15 уже, и нет проблем, ну сам телевизор физически есть, но он работает как монитор к ПК. Смотрю только зарубежные фильмы онлайн, там со звуком все ОК. Если есть время можно торентом скачать что-то с 5.1 звуком и насладиться кинотеатром.
+20дБ на самой минимальной громкости - не много. Но из-за 6дБ/октаву слышно 100, а не 50 Гц.
Да не знаю, мне очень много. Вообще последнее время привык в 0 слушать, у меня ТБ-матюшкина и там только вверх или ровно, очень удобно.
 

Последние сообщения

Статистика форума

Темы
3,073
Сообщения
235,070
Пользователи
2,375
Новый пользователь
Sergovlad
Сверху Снизу