Шмидт-Стоунколд

Ничего там страшного нет. Сквозняк лечится одним конденсатором меж баз вк
.Защита управляет каскадами с ОБ закрывая их при малейшей перегрузке
 
1. В моей схеме такой конденсатор был, и не один (ВК был обычная тройка).
2. Внутренняя защита по току ОУ не закроет транзисторы по его питанию, а просто ограничит ток через них. При необходимости, такую защиту придётся добавлять специально.
 
Последнее редактирование:
К изолированной земле для входа ОУ, и в следствии этого - повышения надежности к выгоранию, я пришел можно сказать - случайно.
Не было трф-ра питания с 2 обмотками,но был однообмоточный трф-р от усилителя "Гармония-70", поэтому мне пришлось делать искусственную ср.точку для земли входа.
И если с обычным,двух полярным питанием схема иногда спонтанно выгорала (даже со сплошным земляным полигоном),то после этого новшества, усилок гореть перестал можно сказать - совсем.
Не было бы счастья - да несчастье помогло :)
Поэтому и говорю: возможно,не так важен сплошной полигон земли,как полная изоляция входной земли,от всей остальной. Хотя для надёжности,и земляной полигон не помешает,хотя бы от входа, до выхода УН.
 
К изолированной земле для входа ОУ, и в следствии этого - повышения надежности к выгоранию, я пришел можно сказать - случайно.
Не было трф-ра питания с 2 обмотками,но был однообмоточный трф-р от усилителя "Гармония-70", поэтому мне пришлось делать искусственную ср.точку для земли входа.
И если с обычным,двух полярным питанием схема иногда спонтанно выгорала (даже со сплошным земляным полигоном),то после этого новшества, усилок гореть перестал можно сказать - совсем.
Не было бы счастья - да несчастье помогло :)
Поэтому и говорю: возможно,не так важен сплошной полигон земли,как полная изоляция входной земли,от всей остальной. Хотя для надёжности,и земляной полигон не помешает,хотя бы от входа, до выхода УН.
"Не было бы счастья - да несчастье помогло " + исключение постоянки через нагрузку
 
Поэтому и говорю: возможно,не так важен сплошной полигон земли,как полная изоляция входной земли,от всей остальной. Хотя для надёжности,и земляной полигон не помешает,хотя бы от входа, до выхода УН.
Обычно, между двумя этими землями ставится резистор в несколько десятков ом. А как подать сигнал ООС, если не будет связи входа с выходом по земле? Относительно чего? Вот, в правильных ламповых усилителях, там есть в выходном трансформаторе отдельная обмотка обратной связи. Гальваническая развязка там возможна.
 
Вообще,история со Стоунколдом,началась в самом начале 90-х.
Тогда я услышал Форманту М50-2, заценил звук,и начал делать свои усилки по этой схеме, для одной конторы " рога и копыта" (которые были при рок-музыке ), но делал тогда без земляного полигона, изолированной земли, и с двухполяркой питания с гальванической землёй. Все это работало,но периодически спонтанно горело,что меня сильно расстраивало,потому что звук мне оч.нравился,но не нравилась плохая надёжность схемы, и я тогда не знал как это исправить.
Через год я ушел и до 96 г. занимался гитарными перегрузами и прочим чисто гитарным делом,но мысль о доработке усилителя , меня не покидала. Году в 97 я снова пришел в эту контору по просьбе босса конторы, нужны были усилки, я полистал журналы и остановился на Зуев с многопетлевой ООС.
Смакетил, потестил,вроде все хорошо, не горит, начал делать массово по мостовой схеме. И лишь в рабочих условиях понял,насколько звук Зуева был хуже Стоунколда. Потом я ушел с конторы и начал работать индивидуально, и вернулся к Форманте-Схтоунколду, потому что понял, что лучше этого звука для концертов и инструментала - нет. Сделал новую плату со сплошным земляным полигоном,новую компоновку модуля, несколько позже, разделил входную землю от остальных, и усилитель зажил новой жизнью, теперь уже - надолго

Обычно, между двумя этими землями ставится резистор в несколько десятков ом. А как подать сигнал ООС, если не будет связи входа с выходом по земле? Относительно чего? Вот, в правильных ламповых усилителях, там есть в выходном трансформаторе отдельная обмотка обратной связи. Гальваническая развязка там возможна.
Я видел такой вариант земли в схемах Фендеров, но я не успел добраться до Фендера, а потом уже и изолированная земля подоспела
Как подать сигнал?...так же как и обычно,ведь земля,это понятие относительное,в любом случае,второй вход ОУ,получает необходимый потенциал для нормальной работы,но уже изолированный от паразитных и вредных токов в общей,грязной земле
Изолированная земля - чистая,там только ток входа
 
К изолированной земле для входа ОУ, и в следствии этого - повышения надежности к выгоранию, я пришел можно сказать - случайно.
Не было трф-ра питания с 2 обмотками,но был однообмоточный трф-р от усилителя "Гармония-70", поэтому мне пришлось делать искусственную ср.точку для земли входа.
И если с обычным,двух полярным питанием схема иногда спонтанно выгорала (даже со сплошным земляным полигоном),то после этого новшества, усилок гореть перестал можно сказать - совсем.
Не было бы счастья - да несчастье помогло :)
Поэтому и говорю: возможно,не так важен сплошной полигон земли,как полная изоляция входной земли,от всей остальной. Хотя для надёжности,и земляной полигон не помешает,хотя бы от входа, до выхода УН.
Это в точку! Помню возню с микросхемой А2030, генерила , что ни делал.
Потом глянул в ГДРовскую книжку, там схема с двумя землями, входной и мощной, перепаял макетку по-новому - и подивился, насколько все стало устойчиво, до выкидывания цобеля и шунтирующих питание кондеров.

Я видел такой вариант земли в схемах Фендеров, но я не успел добраться до Фендера, а потом уже и изолированная земля подоспела
Как подать сигнал?...так же как и обычно,ведь земля,это понятие относительное,в любом случае,второй вход ОУ,получает необходимый потенциал для нормальной работы,но уже изолированный от паразитных и вредных токов в общей,грязной земле
Изолированная земля - чистая,там только ток входа
Резистор во входной земле всего лишь резистор, упадет на нем мизер, ООС не заметит, а всякие возбуды лягут в ноль.
 
Это в точку! Помню возню с микросхемой А2030, генерила , что ни делал.
Потом глянул в ГДРовскую книжку, там схема с двумя землями, входной и мощной, перепаял макетку по-новому - и подивился, насколько все стало устойчиво, до выкидывания цобеля и шунтирующих питание кондеров.
Вообще,входная земля, по-сути и должна быть изолированной, даже просто - для качества звука, но так устроено,что одни схемы более критичны к неразделенной земле,другие - меньше. Стоунколд в вариации Форманты, оказался весьма критичен,и к счастью для себя и других, я смог вылечить его болячку, эта достойная по звуку схема, осталась жить дальше.
И хорошо что у меня хватило мозгов и стечения обстоятельств,что бы это выявить для себя,и применить с пользой.

Резистор во входной земле всего лишь резистор, упадет на нем мизер, ООС не заметит, а всякие возбуды лягут в ноль.
Это всё костыли.
Реализация изолированной земли не требует многого,а эффект даёт максимальный.
Так лучше делать ноги,чем костыли :)

Резистор во входной земле всего лишь резистор, упадет на нем мизер, ООС не заметит, а всякие возбуды лягут в ноль.
Вот посмотрите схему Форманты, здесь второй вход и так уже идёт через R1 2,2 кОм на землю....что дадут эти несколько Ом,или десятков Ом разделяющего земли резистора?...
 

Вложения

  • 123.jpg
    123.jpg
    141.9 KB · Просмотры: 167
Вот посмотрите схему Форманты, здесь второй вход и так уже идёт через R1 2,2 кОм на землю....что дадут эти несколько Ом,или десятков Ом разделяющего земли резистора?...
Там смысл иной. Как я понял , сигнальные входы опера землятся на своей площадке, туда же заводятся входы от источника сигнала. земли выхода усилителя и питания сводятся в свою точку, сильнотоковую. А уже потом обе земли связываются отдельным проводом или через резистор в неск Ом.
И эту точку нужно приземлить на корпус , тоже желательно через резистор в пару Ом.
 
Там смысл иной. Как я понял , сигнальные входы опера землятся на своей площадке, туда же заводятся входы от источника сигнала. земли выхода усилителя и питания сводятся в свою точку, сильнотоковую. А уже потом обе земли связываются отдельным проводом или через резистор в неск Ом.
И эту точку нужно приземлить на корпус , тоже желательно через резистор в пару Ом.
Зачем вообще связывать чистую слаботочную землю, с грязной сильноточной,мне непонятно.
У меня по моей нищете,корпуса мощников были целиком из фанеры, металлического шасси тоже не было,поэтому что там было землить на корпус,если некуда.
Но при этом усилки были тихие,как покойники,ни шума ни фона.
 
Зачем вообще связывать чистую слаботочную землю, с грязной сильноточной,мне непонятно.
У меня по моей нищете,корпуса мощников были целиком из фанеры, металлического шасси тоже не было,поэтому что там было землить на корпус,если некуда.
Но при этом усилки были тихие,как покойники,ни шума ни фона.
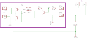
Интересная тема, у меня сейчас так в усилителе, без R3 шумы разные, хочется понять насколько правильно я делаю
 

Вложения

  • GND.png
    GND.png
    14.2 KB · Просмотры: 108
Интересная тема, у меня сейчас так в усилителе, без R3 шумы разные, хочется понять насколько правильно я делаю
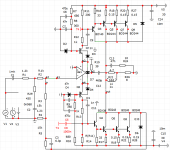
Я не считаю себя спецом по разводке земель,и делаю - как понимаю процессы, а не - "как положено", и в вашей схеме мне не все понятно "что и куда", лучше скиньте полную принципиальную схему, там я смогу что-то сказать более конкретно.
 
Фиолетовый прямоугольник это плата УМЗЧ, jp3-jp4 выход на клеммы акустики, jp1-jp2 идут на входные гнёзда, VIT_PARA-+ это провод обратной связи, земли входа и выхода на плате только так соединены, я просто не совсем понял про полную изоляцию слаботочной земли от сильноточной, если представить Т2 как ОУ и неинверт вход на землю через r несколько килоом тогда понимаю
 

Вложения

  • неофит.jpg
    неофит.jpg
    575.3 KB · Просмотры: 109
  • 20231017_091020 (1).jpg
    20231017_091020 (1).jpg
    453.4 KB · Просмотры: 107
Последнее редактирование:
Фиолетовый прямоугольник это плата УМЗЧ, jp3-jp4 выход на клеммы акустики, jp1-jp2 идут на входные гнёзда, VIT_PARA-+ это провод обратной связи, земли входа и выхода на плате только так соединены, я просто не совсем понял про изоляцию слаботочной земли от сильноточной
GND1 это заземление корпуса?
Но вообще,там нужно просто сделать изолированную слаботочную землю из 2-х резисторов и кондера, посадить туда землю входа и один конец минуса витой пары ООС, и ничего больше. И надо разорвать минус витой пары от сильноточной земли, земля выхода и входа не должны быть вместе. Если непонятно,позже нарисую. Все остальные земли можете соединять как угодно.
 
Что касается моих рассуждений, то они лишь про частный случай, пятиногую микросхему мощного УНЧа, где входы сигнальные , питание и выход- все рядом , что дает взаимные помехи по общей земле, особенно выполненной тоненьки дорожками. Как это сплошь на уродских платках с радиобазара.
 
Спасибо, я понял вашу идею, как у меня вроде тоже можно витой парой в цепи ос тоже изолируется, можно вместо витой пары одним проводом ос провести и даже печатной дорожкой, разные решения возможны, для стоунколда ваш вариант похоже нужен действительно, и TDA2030 похоже тоже!
 
Последнее редактирование:
Спасибо, я понял вашу идею, как у меня вроде тоже можно витой парой в цепи ос тоже изолируется, можно вместо витой пары одним проводом ос провести и даже печатной дорожкой, разные решения возможны, для стоунколда ваш вариант похоже нужен действительно, и TDA2030 похоже тоже!
Вариант с изолированной землёй входа,сильно актуален для схем с большим внутренним петлевым Ку,то есть с ОУ на входе, но если это схема на дискретах с небольшим Ку, то она конечно будет работать в любом варианте земель, просто изолированная входная земля,даже в чисто дискретных схемах, может дать прибавку к качеству звука.

Что касается моих рассуждений, то они лишь про частный случай, пятиногую микросхему мощного УНЧа, где входы сигнальные , питание и выход- все рядом , что дает взаимные помехи по общей земле, особенно выполненной тоненьки дорожками. Как это сплошь на уродских платках с радиобазара.
1.Так и мой вариант с Формантой,частный случай.Охота - пуще неволи.
2. Последнюю печатную плату травлением,я сделал в 90 -м году,после этого к ним не возвращался ни разу.
Даже цифровой ревербератор ( 9 шт.) с кучей соединений,делал калиброванными по длине, зачищенными и заслуженными с двух сторон проводками,но это был хороший и крепкий монтаж, на основании,куда вставлялись кроватки микросхем.
А уж всякую мелочевку типа усилков, тем более...да там сам бог велел, делать их обьемным монтажом
 
надоело . давно вылечен гумеля
 

Вложения

  • Усилитель  режим В .PNG
    Усилитель режим В .PNG
    88.7 KB · Просмотры: 231
надоело . давно вылечен гумеля

1. В момент старта этой схемы C5 представляет собой КЗ, кратковременно открывающее ВК насквозь. Ура.
2. Идеальное питание УМЗЧ "на батареечках" существует, в основном, только в симуляторах. А в реальности фиксирование межбазового потенциала первой пары такого ВК конденсатором C5 превращает резисторы его смещения R11 и R14 в детекторы помех с шин питания.
3. Что там с термостабильностью этого ВК?
 
1. В момент старта этой схемы C5 представляет собой КЗ, кратковременно открывающее ВК насквозь. Ура.
2. Идеальное питание УМЗЧ "на батареечках" существует, в основном, только в симуляторах. А в реальности фиксирование межбазового потенциала первой пары такого ВК конденсатором C5 превращает резисторы его смещения R11 и R14 в детекторы помех с шин питания.
3. Что там с термостабильностью этого ВК?
1. С5 убирает сквозной ток.
3. ток покоя 1-3 ма .Вопросы есть?
Форум позицируется как форум инженеров. Но увы и ах .
 
1. С5 убирает сквозной ток.
А точно такой ценой его убирать нужно? Выглядит как "схемотехнический колхоз", простите уж великодушно...

3. ток покоя 1-3 ма .Вопросы есть?
Есть. Тип da1 не обозначен, а ток предлагается угадать независимо от типа ОУ?
На вопрос про термостабильность ответ не дан. Что там будет с прогревом? Всегда точно 1-3 ма, как приказано?

Форум позицируется как форум инженеров. Но увы и ах .
Да куда уж нам до настоящих инженеров-то... _hm_
 
Последнее редактирование:
Нет слов. Ну вы ,робя и выдаете перлы . Мне даже неудобно .
от типа оу лишь номинал резисторов в базах драйверов к шинам питания зависит .Ну и емкость конденсатора с выхода оу на землю в каждом конкретном случае для разных оу разная. Об этом Еще Гумеля писал.
Режим В с током покоя 2-6ма на пару , какая термостабильность? выходники закрыты

Ну просто это все вчерашний день . Тут главное не брать модные оу ,а довольствоваться обычными операционниками .Между выводов питания введен стабилитрон на 27 вольт ,питание оу +/-12 вольт.Диоды параллельно переходу каскадов с ОБ защита оу при сгорании этих транзисторов. Резисторы в коллекторах этих транзисторов ограничивают ток перегрузки при аварии. Три пары маломощных транзисторов в режиме В работают лучше,чем одни такой же мощности .
С5 необходим . Без него плохо,сквозняки душат.
 
Последнее редактирование:
1. С5 убирает сквозной ток.
3. ток покоя 1-3 ма .Вопросы есть?
Форум позицируется как форум инженеров. Но увы и ах .
Ток покоя 1-3 ма,очень сомнителен, это на пороге закрывания, как его удержать стабильным.?
Его трудно удержать даже с ОК, а здесь на выходе ОЭ.
Схема не выглядит привлекательной, и работоспособной в реальных условиях.
Вот мне говорят что Стоунколд тупиковая ветвь, но что же тогда будет Гумеля, с его перевёртышем Стоунколда.
 
Ток покоя 1-3 ма,очень сомнителен, это на пороге закрывания, как его удержать стабильным.?
Его трудно удержать даже с ОК, а здесь на выходе ОЭ.
Схема не выглядит привлекательной, и работоспособной в реальных условиях.
Вот мне говорят что Стоунколд тупиковая ветвь, но что же тогда будет Гумеля, с его перевёртышем Стоунколда.
Левый нижний график - ну чем не термостабилизатор?
 

Вложения

  • 553 УД2..png
    553 УД2..png
    499 KB · Просмотры: 106
Левый нижний график - ну чем не термостабилизатор?
Ага,прям на её выход и будем подключать 4 Ом. :)

Вы вправе сомневаться. Но все именно так.
Где-то я видел у вас неплохой Стоунколд, но Гумеля?....зачем вам это?...
Ничего против Гумели не имею, но его схема реально неудачная...даже по звуку,мне он не нравился,когда я собирал оригинал,какой то железистый, тонкий, не говоря уж про "надёжность" схемы

Я считаю,реализацию Стоунколда в варианте Форманты М50-2, оч.удачной,несмотря на кажущуюся простоту,даже примитивизм. ( Ведь никто не считает детской - схему JLH,хотя там всего 4 транзистора)
Сначала я тоже думал что там что то недоделано, типа - "ну не может такая простая схема звучать так по-взрослому",но сейчас так не считаю
Там всё очень сбалансировано,этакий минимальный максимум.
И даже в чисто заводском варианте она звучит достойно,может чуть не хватает динамики на больших уровнях но не критично,но если немного подшаманить связку между ПНТ и УН, и усилить ВК, то ничего другого уже становится не нужно, в этом звуке всё есть. И он как раз хорошо идёт под низко и среднечувствительную акустику, потому что на малых уровнях,где работает высокочувствительная акустика,он немного мылит звук,как и все ООСники.
Так же, наверное отталкивает наличие двух подстроечников по плечам,и я соглашусь,меня вначале это тоже напрягало, "как правильно их настраивать?"...конечно настройка требует генератора, оссцила и эквивалента нагрузки, но не думаю что это большая проблема для тех,кто этим занимается вполне серьезно.
А методику настройки расскажу,если будет интерес.
 
Вот ещё хорошая ссылка на полную сборку и отзыв о Стоунколд, и не только.

Наткнулся на перевод книги Рода Эллиота. https://bestschemes.ru/руководство-по-проектированию-усили/
Особо не вчитывался, пробежал по тексту по диагонали. Вроде, дело пишет. Многим может быть полезно.
Там азы, для только начинающих.Все это есть у Хоровиц-Хилл.
Но в целом полезно.
 
Вот ещё хорошая ссылка на полную сборку и отзыв о Стоунколд, и не только.
А ничего, что падение на паре диодов смещения выходных транзисторов,0,6 вольта, выше необходимого для их приоткрывания на начальный уровень тока покоя? По хорошему. в эмиттеры выходных транзисторов не мешало бы врезать компенсирующие и выравнивающие усиление резисторы , доли Ома.
 

Статистика форума

Темы
3,305
Сообщения
263,323
Пользователи
2,548
Новый пользователь
Александр Н.
Назад
Сверху Снизу