Телефонный усилитель на транзисторах

Попробую внести витамин примирения в общий спор. На уровнях потреблаяемой наушниками мощности туда можно применить что угодно, вплоть до кт315-361.
 
А что высоковольтные транзисторы имеют хуже параметры при малых напряжениях, вы знали? Или не работали инженером?
А ничего ,что даже при этом их параметры намного лучше ,чем у тех же кт815 /961. Кроме максимального тока. И главное их у меня больше сотни 940 и пару десятков 3229 . И нема кт815
Я никогда не работал инженером . Токарил ,строгал ,дома строил,но не инженерил.
 
Как бывший телемастер, храню остатки запасов 940-х из видеоусилителей цветников 3УСЦТ .
Тока особого там нет, напряжения 250 в, нагрузка 24 ком. Дохли постоянно. Работа такая.
 
Тут то им что дохнуть,комфортная работа ,чуть теплые.
 
Тут то им что дохнуть,комфортная работа ,чуть теплые.
Ну, там и токи предельные заявлены куриные, 50 ма.
Добавлю ноту пессимизьма в оптимистический замес. Я о выходном повторителе с источником тока с истоке, вместо привычного резистора. Такое решение как бы делает повторитель линейнее и вообще лучше, а по мне- загоняет выходные возможности повторителя в угол. То есть, выплюнуть ток в нагрузку он ещё способен, а принять его обратно-фигушки. И само выходное сопротивление из-за источника увеличивается , ну и за что боролись?
 
Для ознакомления, плиз
 

Вложения

  • кт605_001.png
    кт605_001.png
    127.9 KB · Просмотры: 197

Вложения

Ну, там и токи предельные заявлены куриные, 50 ма.
Добавлю ноту пессимизьма в оптимистический замес. Я о выходном повторителе с источником тока с истоке, вместо привычного резистора. Такое решение как бы делает повторитель линейнее и вообще лучше, а по мне- загоняет выходные возможности повторителя в угол. То есть, выплюнуть ток в нагрузку он ещё способен, а принять его обратно-фигушки. И само выходное сопротивление из-за источника увеличивается , ну и за что боролись?
на нагрузке 2-20ком это все побоку
 

Вложения

Последнее редактирование:
Мне хватает на германии, и даже на выход мп11-мп15 кому надо.
А себе - простейший 6п15п с ТВЗ1-1, хоть на ушник, хоть на АС
f.1976-04.061.jpgmrb1032  СССР-Чехи_013.png

И по-прежнему макет, года три
IMG_1728.jpg
 
Последнее редактирование модератором:
Для маломощных каскадов есть до сих пор пары из 80-х, венгерские BFY34 и штатовские 2N2905 , а ещё чешские KFY46- KFY18 .
 
Можно подумать ,что КТ961 при токе коллектора 10ма будет работать лучше,чем 940 при том же токе. И нагрузке 600- 10ком -20ком . Спорите ради спора. Изначально стояли 2н5551 ,но они греются при токе более 10 ма сильно. Эмиттерное сопротивление ниже 180 ом низя делать. А эти спокойно держат больший ток.
Столько предов сделано , никто не жаловался что 940 плохо работает. Работает сразу и без подгонки режимов
 
Можно подумать ,что КТ961 при токе коллектора 10ма будет работать лучше,чем 940 при том же токе. И нагрузке 600- 10ком -20ком . Спорите ради спора. Изначально стояли 2н5551 ,но они греются при токе более 10 ма сильно. Эмиттерное сопротивление ниже 180 ом низя делать. А эти спокойно держат больший ток.
Столько предов сделано , никто не жаловался что 940 плохо работает. Работает сразу и без подгонки режимов
Если бы у меня был ящик 940-х, то скорее всего множество схем были тоже на них.
На заводе была коробка 2т608б и 2т313б - так мы их везде и ставили..
 
У нас 2т312в и 2т608б навалом, и Батя тоже с добавкой 1т321в, кт801б, 2т803а
 
Если бы у меня был ящик 940-х, то скорее всего множество схем были тоже на них.
На заводе была коробка 2т608б и 2т313б - так мы их везде и ставили..
В преде все определяют применные оу. А транзисторы лишь разружают их. Вот разница между различными операми сильно заметна. АД823 ,ОРА2134\2132 , НЕ5532 ,574УД2 на звук влияют ,а вот кт961 или 940 там поставлен , пофиг.
А так я сразу сказал,что у меня много 940 , хоть и раздал под сотню. Как и много КТ972/973 .
Да ,кстати уровень ограничения на нагрузке 200 ом всего вольта. На 600ом около 10вольт. И лишь при сопротивлении больше 1ком максимальный уровень сигнала. 12 вольт . Так что напряжение насыщения тут роли большой не играет.
 
Последнее редактирование:
В преде все определяют применные оу. А транзисторы лишь разружают их. Вот разница между различными операми сильно заметна. АД823 ,ОРА2134\2132 , НЕ5532 ,574УД2 на звук влияют ,а вот кт961 или 940 там поставлен , пофиг.
А так я сразу сказал,что у меня много 940 , хоть и раздал под сотню. Как и много КТ972/973 .
Да ,кстати уровень ограничения на нагрузке 200 ом всего вольта. На 600ом около 10вольт. И лишь при сопротивлении больше 1ком максимальный уровень сигнала. 12 вольт . Так что напряжение насыщения тут роли большой не играет.
Про 972-973 первая мысль была, ежели их нагрузитЬ на эмиттерные резисторы , соединив на нагрузке емкостями. сЕГОДНЯ вместо 973-х применяю 8130, видимо, то же самое, но модерновое. С этой серией не знаком.
 
Юрий Робертович, а это уже плагиат... smile_33
 

Вложения

  • IMG_1810_.jpg
    IMG_1810_.jpg
    195.8 KB · Просмотры: 251
  • Простой в классе А.png
    Простой в классе А.png
    969.7 KB · Просмотры: 309
Последнее редактирование:
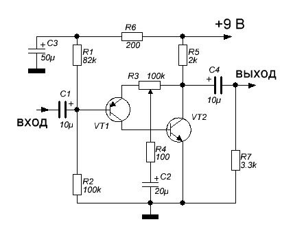
От безделья или как? Такую схему на двух транзисторах знал еще в 80-х годах прошлого века, и сейчас полно в сети.

Sch2.GIFпрстейший.gif
 
Последнее редактирование модератором:
Не пихали бы сюда искажателей. Других тем навалом.

Перекину я сюда архив с измерениями композита на лт1210.
 

Вложения

Такую схему на двух транзисторах знал еще в 80-х годах прошлого века, и сейчас полно в сети.
Есть такое....в середине 80-х один(вроде 86год) чел выиграл объявленный конкурс ,где в изделие была эта схема с одной изюминкой. Изюминка давала производить регулировку усиления по НЧ и была регулятором громкости в изделие.

Схему в дальнейшем видоизменяли ,например, так...
8.jpg
 
Есть такое....в середине 80-х один(вроде 86год) чел выиграл объявленный конкурс ,где в изделие была эта схема с одной изюминкой. Изюминка давала производить регулировку усиления по НЧ и была регулятором громкости в изделие.

Схему в дальнейшем видоизменяли ,например, так...
Посмотреть вложение 41833
Без резистора в базе V2 схема смотрится неприятно.Без лажи- ну никуда.
 
Без резистора в базе V2 схема смотрится неприятно.Без лажи- ну никуда.
Людям ,которые покупали ...было очень приятно ....

Лажы нет ...этот узел выпускался серийно в составе изделия ,которое выпускал...
Первый Московский приборостроительный завод .
Можете взглянуть что это за изделие ...
Схема ,которую вы лажей назвали, красуется на фото ниже...
схема победителя... производство.jpg

Завод стал выпускать это изделие ,которое стала победителем конкурса ,в котором участвовало почти 200 схемных решений со всего СССР.
изобретал весь СССР.jpg

Изделие обладает высокой чувствительностью на уровне супера , хорошим звучанием и сохраняет работоспособность при напряжение 1.5 В.
чуйка как у супер.jpg
 
Людям ,которые покупали ...было очень приятно ....

Лажы нет ...этот узел выпускался серийно в составе изделия ,которое выпускал...
Первый Московский приборостроительный завод .
Можете взглянуть что это за изделие ...
Схема ,которую вы лажей назвали, красуется на фото ниже...
Посмотреть вложение 41854

Завод стал выпускать это изделие ,которое стала победителем конкурса ,в котором участвовало почти 200 схемных решений со всего СССР.
Посмотреть вложение 41855

Изделие обладает высокой чувствительностью на уровне супера , хорошим звучанием и сохраняет работоспособность при напряжение 1.5 В.
Посмотреть вложение 41856
Заводчан пойму, у них миллионный тираж и любая сэкономленная деталь оборачивается выгодой.Любителю несолидно жопиться на резюках.
 
Завод тут ни причём...
Ввиду падения спроса на выпускаемую продукцию ,завод объявил конкурс...в котором победила схема Верютина-талантливого изобретателя, имеющего множество (более 20) патентов....
Верютин - более 20 патентов.jpg
Эту схему Верютина и стал выпускать завод серийно.

Схемы его повторяют многие радиолюбители и отзываются только о хорошем.

УНЧ Верютина.jpg
=============================================
Верютин.jpg
 
Верютин известный автор.И вы знаете,что без этого резюка все будет работать, знаете не хуже меня.Но если все делать по принципу" так сойдет," то давайте из дарлингтонов вытащим резисторы базовые, идея -то хорошая.

Верютин известный автор.И вы знаете,что без этого резюка все будет работать, знаете не хуже меня.Но если все делать по принципу" так сойдет," то давайте из дарлингтонов вытащим резисторы базовые, идея -то хорошая.
Кстати, в выходнли каскаде VT7 VT8 тоже без базовых резисторов. И все радуются дальше.
 
Верютин известный автор.И вы знаете,что без этого резюка все будет работать, знаете не хуже меня.Но если все делать по принципу" так сойдет," то давайте из дарлингтонов вытащим резисторы базовые, идея -то хорошая.

"Кормить" базу транзистора с предыдущего эмиттера или с коллектора - таки "две большие разницы".
Очевидный минус таких схем - что попало не глядя в такую схему уже не поставишь, коэф. усиления транзистора по току необходимо учитывать. А промышленность не приемлет такого в серийных изделиях, поэтому в учебниках для будущих инженеров обязательно пишут, что схема, требующая подбора деталей - плохая схема. :)
 
А промышленность не приемлет такого в серийных изделиях, поэтому в учебниках для будущих инженеров обязательно пишут, что схема, требующая подбора деталей - плохая схема. :)
вполне понятно, почему. Бизнес всегда ориентирован на прибыль, а время - это деньги.
В данном случае (подбор компонентов) деньги на ветер.
 
Но если все делать по принципу" так сойдет," то давайте из дарлингтонов вытащим резисторы базовые, идея -то хорошая.
Найдите отличия в 3-х схемах
широкополосный повторитель напряжения.jpg 2.jpg

и тут ...
прочтите про предварительный каскад УНЧ на VT3, VT4
Слушаем полюс

Теперь давайте взглянем как можно использовать Дарлингтон и каскад Шиклаи - когда можно без дополнительного резистора - когда с ним

Дарлингтон-Шиклаи.jpg Дарлингтон-Шиклаи__2.jpg
 
Если сказать проще, то дарлингтон без доп. резистора будет иметь худшую частотную характеристику и худшие искажения, чем с ним. С Шиклаем "всё не так однозначно".
 
Если сказать проще, то дарлингтон без доп. резистора будет иметь худшую частотную характеристику и худшие искажения, чем с ним. С Шиклаем "всё не так однозначно".
Мне другое непонятно, зачем странные решения возводить в абсолют
 

Статистика форума

Темы
3,296
Сообщения
262,430
Пользователи
2,544
Новый пользователь
vlad'mir
Назад
Сверху Снизу