Юрий Робертович
1 ранг
- Регистрация
- 13 Окт 2019
- Сообщения
- 5,505
- Реакции
- 1,580
- Репутация
- 107
- Возраст
- 68
- Страна
- Россия
- Город
- Свердловкая обл.
- Предупреждений
- 5
У меня ламповые коры есть, и зачем оно?
В плане звучания, я полностью согласен. Все ламповые особенности ОС "подчистит".А подумав, спросил сам себя, вот у нас триод, зачем ему спарка из полевика, с какой целью. Линеаризация? Возможно, только сомнительно в плане звучания, из лампы сделать опер , странное решение.
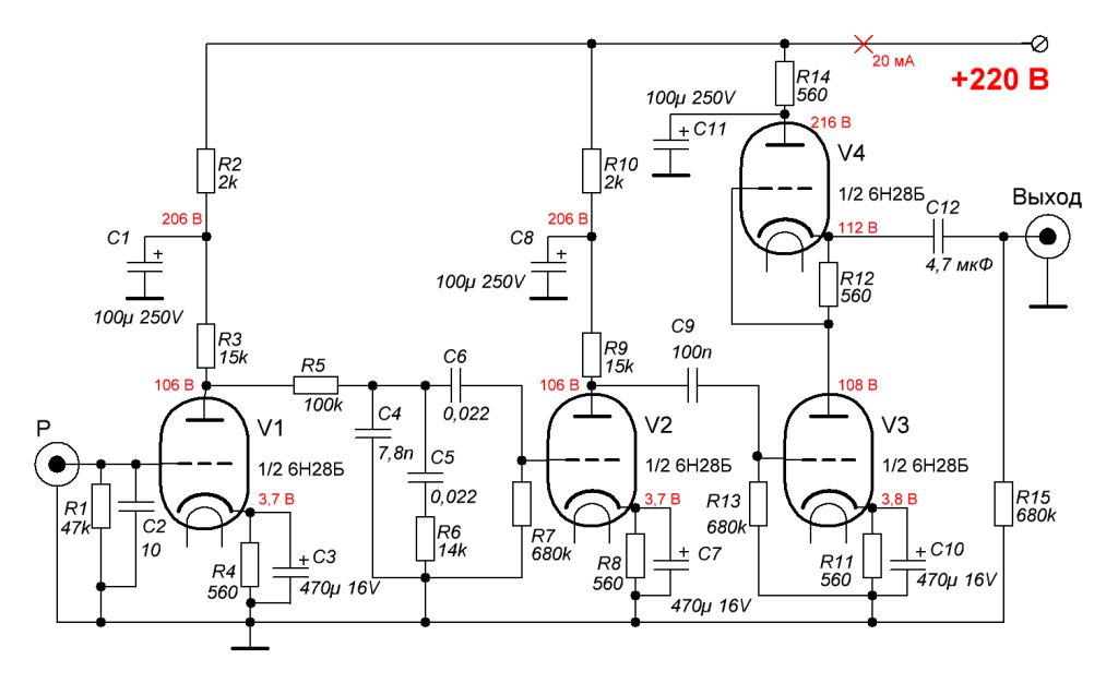
Тут я с вами соглашусь. Довелось увидеть жуткую картину поведения тонарма , резонирующего с забавно покоробленной пластинкой , тонарм начал прыгать , отрываясь от дорожки.Снова попалась на глаза схема многострадальной Виктории с рокотфильтром.Мы тут уже дискутировали по поводу рокотфильтра. Если для кого этот вопрос еще актуален, то у Рода Эллиотта( https://sound-au.com/project25.htm) есть такая схема:
Из неё видно, что фильтр расположен после входного буферного усилителя и перед корректирующим. Такое построение я считаю более правильным и рациональным, чем фильтр на выходе.
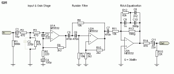
Это такой транзисторный корректор?!Тоже так
Офигенная схема, делал так, там на слух можно накручивать, убирая треск изношенного винила.Чтоб понятней, тау 4
Юрий Робертович, все правильно, на входе можно сделать тау4, но не с вашими номиналами на схеме.Чтоб понятней, тау 4
Она как бы есть, 7980 мкс. Но не все применяют.Видел результат такого неприменения, диффузоры басовиков летали на виниле. Причем, не было заметно , что винил покороблен, башка не прыгала.Или Гурского, тоже, причем нету постоянной тау 4
Попробовать сосчитать не пробовали тау 4? Помогает...
Тау4 нормирована -7950 мск, не хотите делать, не делайте, но обводить кусок схемы с произвольными номиналами и называть это тау4 не стоит. У Гурского она 9400 мск, что намного ближе к истине.Или Гурского, тоже, причем нету постоянной тау 4
Не дури народ.А ежели не в теме, то тау-три у разных бошек разная
Ближе, но при 9400мск (17Гц) сомнительная полезность.У Гурского она 9400 мск, что намного ближе к истине.
Это относится к любой современной ГВ. Методы стандартные настройки. Можно по другому? Конечно, например как делает Н.Сухов или Вогель. Но делать это меняя тау3, это грубо и неправильно. Делаем одно, ломаем другое. 10...20 кГц это далеко не тау3Александр писал про головы, у которых резонанс винил-голова в районе 10...20 кГц, который ровняется с помощью тау3
Нет, это не так, у топовых головок резонанс значительно выше 20кГц, у них ровная АЧХ и никакие корректировки им не требуются. Ни по Бокарёву, ни по Сухову, ни по Вогелю (правда, кто последние два персонажа мне не известно)Это относится к любой современной ГВ.
Главное результат - ровная АЧХ связки тонарм-голова-корректор, а как это сделано - неважно.Но делать это меняя тау3, это грубо и неправильно.
Это рассматривая ГВ как идеальный генератор напряжение. Но любая ГВ обладает комплексным сопротивлением + реактивные составляющие проводов и шнурков между ней и корректором.Нет, это не так, у топовых головок резонанс значительно выше 20кГц, у них ровная АЧХ и никакие корректировки им не требуются.
Дымовая завеса некомпетентности.Главное результат - ровная АЧХ связки тонарм-голова-корректор, а как это сделано - неважно.
Весьма самокритично.Дымовая завеса некомпетентности.
Тау 3, для тех кто на бронепоезде, - 75мкс.Тау3=3180мкс....50,05Гц. Как можно выровнять этот резонанс (10-20кГц) тау3 останется загадкой, даже для автора сообщения в ссылке.
Дайте нормативные данные, что Тау3 = 75мкс.Тау 3, для тех кто на бронепоезде, - 75мкс
А у бабушек на лавочке спрашивать инфу не пробовали? Источник сопоставимый. Причём, тау от вики не соответствуют тем, что используют Сухов и Гапонов. В одном посте вы сами себе противоречите, приводя "разношёрстные" данные.Из Википедии.
ldsound.club
В "легендарной" статье приведённые данные индуктивностей на большинство импортных голов придуманы от балды (читай - "взяты из Википедии")Н. Сухов в своей легендарной статье
Википедия и интернет в 1981году? Круто и смело.В "легендарной" статье приведённые данные индуктивностей на большинство импортных голов придуманы от балды (читай - "взяты из Википедии")
Причем заведомо.В одном посте вы сами себе противоречите, приводя "разношёрстные" данные.
Он плачет от этого?Не знаю давно тов. Сухова
Они из секты Санта Клауса

Они просто не понимают, что этот номер условно принят. Условно.Здесь главное точно знать номер, а соблюдать не обязательно.
Да, логика не ваш конёк. Санта Клаус - Святой Николай - Сухов Николай, ваш кумир и мессия.Аваторку вам хакеры вставили? Или Вы из наших, но в тылу скрытно работу ведете?
