Транзисторные винил-корректоры

У меня ламповые коры есть, и зачем оно?
 
Понял вас, не вчитался, идея спарки лампа-полевик хорошая. Причем, полевик не обязательно, биполяр тоже катит.
Просто не принимает душа схемки с отдельными транзисторами и коррекцией между. И без общей оос. Сколько ни делал такого- плевался.
 
Саша, у меня есть оригиналы, правда бу, 2sk389, sk240, sk270, буквы не помню. Могу презентовать для для пыток ).
 
А подумав, спросил сам себя, вот у нас триод, зачем ему спарка из полевика, с какой целью. Линеаризация? Возможно, только сомнительно в плане звучания, из лампы сделать опер , странное решение.
В плане звучания, я полностью согласен. Все ламповые особенности ОС "подчистит".
 
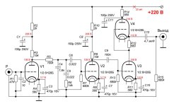
Примерно лет пять-семь делал профилактику Виктории-001, она точно класс. На коры тразисторные посмотрю, и в зад, ламповый всяко лучше, меня не обманешь.
 

Вложения

  • Виктория.jpg
    Виктория.jpg
    407.1 KB · Просмотры: 264
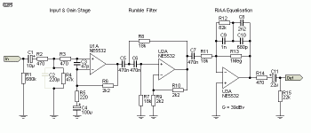
Снова попалась на глаза схема многострадальной Виктории с рокотфильтром. :) Мы тут уже дискутировали по поводу рокотфильтра. Если для кого этот вопрос еще актуален, то у Рода Эллиотта( https://sound-au.com/project25.htm) есть такая схема:
Из неё видно, что фильтр расположен после входного буферного усилителя и перед корректирующим. Такое построение я считаю более правильным и рациональным, чем фильтр на выходе.
 

Вложения

  • p25_fig5.gif
    p25_fig5.gif
    6.9 KB · Просмотры: 224
Снова попалась на глаза схема многострадальной Виктории с рокотфильтром. :) Мы тут уже дискутировали по поводу рокотфильтра. Если для кого этот вопрос еще актуален, то у Рода Эллиотта( https://sound-au.com/project25.htm) есть такая схема:
Из неё видно, что фильтр расположен после входного буферного усилителя и перед корректирующим. Такое построение я считаю более правильным и рациональным, чем фильтр на выходе.
Тут я с вами соглашусь. Довелось увидеть жуткую картину поведения тонарма , резонирующего с забавно покоробленной пластинкой , тонарм начал прыгать , отрываясь от дорожки.
 
Тоже так
 

Вложения

  • IMG_1959.jpg
    IMG_1959.jpg
    175.4 KB · Просмотры: 269
Чтоб понятней, тау 4
 

Вложения

  • IMG_1958.JPG
    IMG_1958.JPG
    202.6 KB · Просмотры: 241
Попробовать сосчитать не пробовали тау 4? Помогает...

Или Гурского, тоже, причем нету постоянной тау 4
 

Вложения

  • Радио 2010, №10_010_.jpg
    Радио 2010, №10_010_.jpg
    208.7 KB · Просмотры: 359
Или Гурского, тоже, причем нету постоянной тау 4
Она как бы есть, 7980 мкс. Но не все применяют.Видел результат такого неприменения, диффузоры басовиков летали на виниле. Причем, не было заметно , что винил покороблен, башка не прыгала.
 
Попробовать сосчитать не пробовали тау 4? Помогает...
Или Гурского, тоже, причем нету постоянной тау 4
Тау4 нормирована -7950 мск, не хотите делать, не делайте, но обводить кусок схемы с произвольными номиналами и называть это тау4 не стоит. У Гурского она 9400 мск, что намного ближе к истине.
 
А ежели не в теме, то тау-три у разных бошек разная
Не дури народ.
У бошек не бывает и не может быть тау. Разберись вначале что это, потом поймешь, что пургу несешь.
У Гурского она 9400 мск, что намного ближе к истине.
Ближе, но при 9400мск (17Гц) сомнительная полезность.
 
Последнее редактирование:
Да, 0,02мкф*470к=9400 мкс
Тоже Гурский, 0,022мкф*680к=15000 мкс
Для Вега-106 ставил 47ком и 0,05мкф, оно лучше
 

Вложения

  • Skhema-korrektora-6N28B-2 А.Л.Гурского.jpg
    Skhema-korrektora-6N28B-2 А.Л.Гурского.jpg
    76.5 KB · Просмотры: 227
  • IMG_1581.jpg
    IMG_1581.jpg
    158.9 KB · Просмотры: 208
Александр писал про головы, у которых резонанс винил-голова в районе 10...20 кГц, который ровняется с помощью тау3
Это относится к любой современной ГВ. Методы стандартные настройки. Можно по другому? Конечно, например как делает Н.Сухов или Вогель. Но делать это меняя тау3, это грубо и неправильно. Делаем одно, ломаем другое. 10...20 кГц это далеко не тау3
Тау3=3180мкс....50,05Гц. Как можно выровнять этот резонанс (10-20кГц) тау3 останется загадкой, даже для автора сообщения в ссылке.
 
Последнее редактирование:
Это относится к любой современной ГВ.
Нет, это не так, у топовых головок резонанс значительно выше 20кГц, у них ровная АЧХ и никакие корректировки им не требуются. Ни по Бокарёву, ни по Сухову, ни по Вогелю (правда, кто последние два персонажа мне не известно)
Но делать это меняя тау3, это грубо и неправильно.
Главное результат - ровная АЧХ связки тонарм-голова-корректор, а как это сделано - неважно.
 
Нет, это не так, у топовых головок резонанс значительно выше 20кГц, у них ровная АЧХ и никакие корректировки им не требуются.
Это рассматривая ГВ как идеальный генератор напряжение. Но любая ГВ обладает комплексным сопротивлением + реактивные составляющие проводов и шнурков между ней и корректором.
Главное результат - ровная АЧХ связки тонарм-голова-корректор, а как это сделано - неважно.
Дымовая завеса некомпетентности.
 
Последнее редактирование:
Дымовая завеса некомпетентности.
Весьма самокритично.
Тау3=3180мкс....50,05Гц. Как можно выровнять этот резонанс (10-20кГц) тау3 останется загадкой, даже для автора сообщения в ссылке.
Тау 3, для тех кто на бронепоезде, - 75мкс.
 
Последнее редактирование:
Из Википедии.
  • Т1=318 мкс задаёт частоту раздела низкочастотной и среднечастотной областей, F1=500,5 Гц;
  • T2=75 мкс задаёт частоту раздела среднечастотной (режим постоянства амплитуды колебательной скорости) и высокочастотной (режим постоянства амплитуды смещения) областей, F2=2122,1 Гц. Интервал между T1 и T2 составляет всего две поэтому «изломы» идеализированной АЧХ в действительности представляют собой плавные перегибы;
  • T3=3180 мкс задаёт частоту подъёма низких частот при записи (F3=50,05 Гц) — с тем, чтобы при последующем воспроизведении уменьшить относительный уровень рокота и низкочастотного шума
Н. Сухов в своей легендарной статье о фонокорректоре и И.Гапонов применяют эти Тау. Но и они не.....классические.
Тау 3, для тех кто на бронепоезде, - 75мкс
Дайте нормативные данные, что Тау3 = 75мкс.
 
А у бабушек на лавочке спрашивать инфу не пробовали? Источник сопоставимый. Причём, тау от вики не соответствуют тем, что используют Сухов и Гапонов. В одном посте вы сами себе противоречите, приводя "разношёрстные" данные.
А по поводу тау3=75мкс, один из вариантов, немецкий журнал 1963 года -

Н. Сухов в своей легендарной статье
В "легендарной" статье приведённые данные индуктивностей на большинство импортных голов придуманы от балды (читай - "взяты из Википедии")
Название картриджа - "легенда" / реальность (mН)
Tenorel MF100 - 1200/550
Empire 2000 - 280/720
ADC QLM30 1350/260
Shure V15 III 720/500
 
Последнее редактирование:
Не знаю давно тов. Сухова
 

Вложения

  • kor2.png
    kor2.png
    466.9 KB · Просмотры: 169
В "легендарной" статье приведённые данные индуктивностей на большинство импортных голов придуманы от балды (читай - "взяты из Википедии")
Википедия и интернет в 1981году? Круто и смело.
Статья действительно была легендарная. Впервые бол\мен подробно, в ограниченной рамке статьи, радиообщественность узнала о RIAA итд итп. Через 40лет критиковать просто. Но где Вы тогда с этими данными были? И были ли они у Вас в то время? Где Ваши статьи? Все умные...но потом.
В одном посте вы сами себе противоречите, приводя "разношёрстные" данные.
Причем заведомо.
Т. как надеялся, что имеете данные стандартов. Но увы......ничего нового.
Почему заведомо? Потому, что самые известные, авторитетные авторы, применяют тау совершенно в разном раскладе.
Например Шкритек ссылаясь на DIN45536/6 описывая функцию коррекции применяет:
тау1=3180, тау2=75, тау3=318, тау0=7959мкс. И думаю, что не от балды это взято
Станлей и Липшитц в академической работе по расчету корр-х цепей, используют аж шесть тау.
Отечественный Гост 7893-79 не нормирует эти тау.
Т. что подумайте....кто у бабушек спрашивает.
Не знаю давно тов. Сухова
Он плачет от этого?
 
Последнее редактирование:
Игорь, Никита Трошкин в помощь
 

Вложения

  • Radio_Radio_2003_10_RuLit_Net_158216_014.png
    Radio_Radio_2003_10_RuLit_Net_158216_014.png
    1 MB · Просмотры: 226
  • Radio_Radio_2003_10_RuLit_Net_158216_015.png
    Radio_Radio_2003_10_RuLit_Net_158216_015.png
    1.7 MB · Просмотры: 238
Да, такой сложный, можно сказать животрепещущий, вопрос закрыли. Оказывается у нас тау были под разными номерами, наверное отсюда и разница в звучании. Теперь когда все выяснилось, можно их и не соблюдать. Здесь главное точно знать номер, а соблюдать не обязательно.:)
 
Они из секты Санта Клауса
_hm_
Аваторку вам хакеры вставили? Или Вы из наших, но в тылу скрытно работу ведете?

Здесь главное точно знать номер, а соблюдать не обязательно.
Они просто не понимают, что этот номер условно принят. Условно.
До появления интернета, отечественные аматоры, пользовались из статьи Сухова. Другого просто не было. Появился инет, стали присваивать номера, как принято за бугром. Я не зря написал вчера о таких матерых авторах как Шкритек и Станлей, но....как об стену горох.
 
Последнее редактирование:
Аваторку вам хакеры вставили? Или Вы из наших, но в тылу скрытно работу ведете?
Да, логика не ваш конёк. Санта Клаус - Святой Николай - Сухов Николай, ваш кумир и мессия. _hm_
 

Статистика форума

Темы
3,296
Сообщения
262,429
Пользователи
2,544
Новый пользователь
vlad'mir
Назад
Сверху Снизу