Leonid.
3 ранг
- Регистрация
- 15 Авг 2022
- Сообщения
- 289
- Реакции
- 115
- Баллы
- 18
- Страна
- Россия
- Город
- Саратов
- Имя
- Leonid.
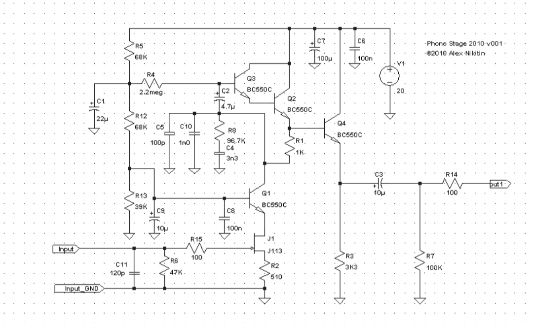
Начинать надо с питания. Для нормального транзисторного корректора минимум +-20В или 40В в однополярном варианте. Нет смысла на этом экономить.Лучше уж эти
Слегка перепутал Селфа с Корделлом, но это сути не меняет.С большим интересом посмотрим схему.

Постоянно под опорным напряжением, но одна обкладка на массу.










