Распони Туринский
1 ранг
- Регистрация
- 23 Май 2020
- Сообщения
- 3,046
- Реакции
- 1,359
- Баллы
- 76
- Предупреждений
- 1
Вспомнил относительно дешёвые CD-вертаки Technics и м/ц Panasonic. Так те ребяты любили MASH ставить. Не могу сходу сказать про звучаниеНет, под noise shaping понимаю другое - наличие обратной связи по ошибке квантования, что реализовано в SAA7030.
Аналогичный прием я применял в цифровом фильтре для удаления постоянной составляющей сигнала в индикаторе уровня: https://leoniv.livejournal.com/326974.html




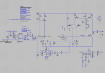
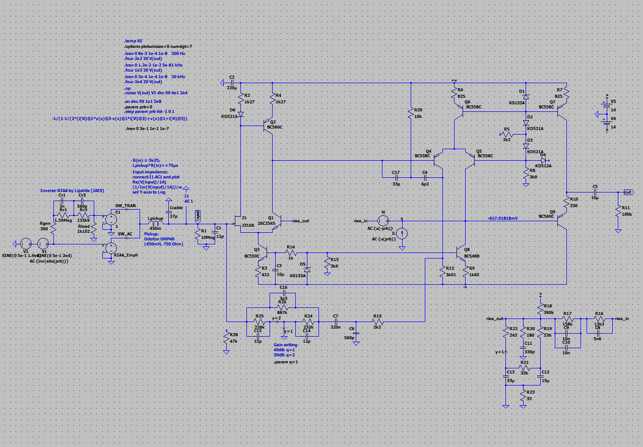
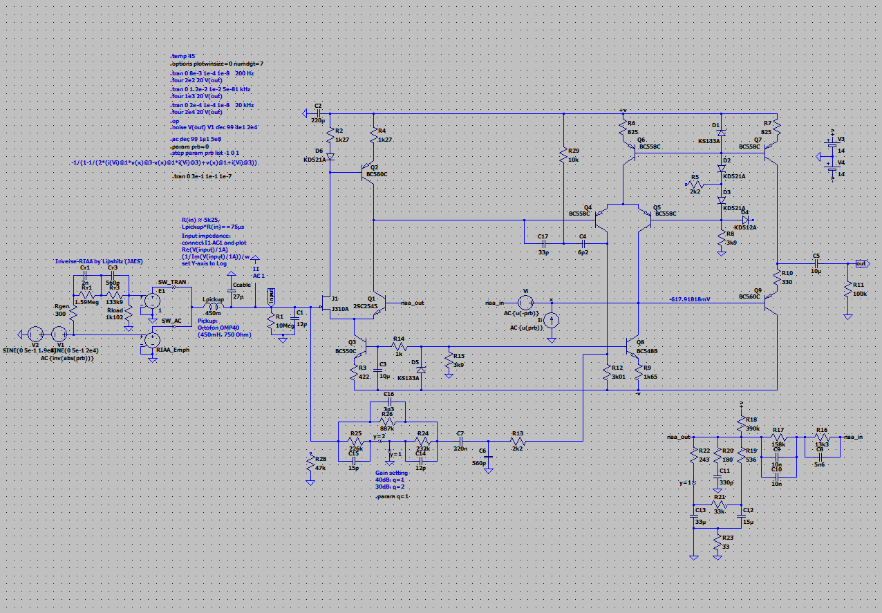
НЧ можно ограничить и с помощью С3 и С11.