Тополя Олександр
3 ранг
- Регистрация
- 17 Окт 2023
- Сообщения
- 223
- Реакции
- 60
- Баллы
- 10
- Страна
- Україна
- Город
- Дніпро
- Имя
- Sublustrum
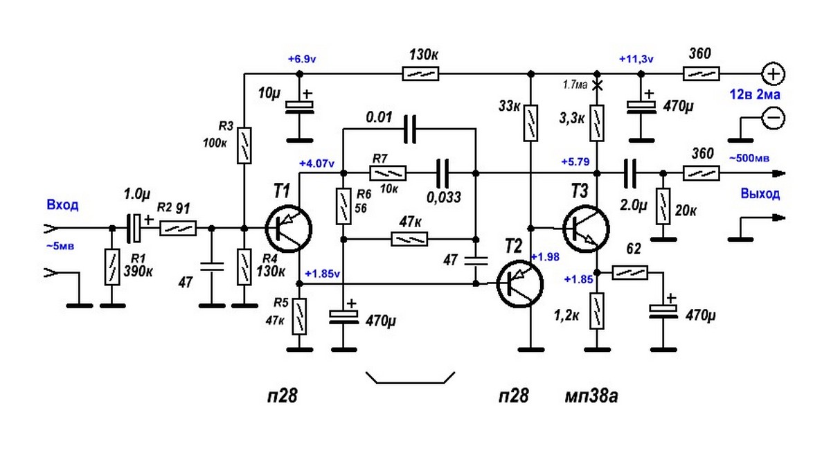
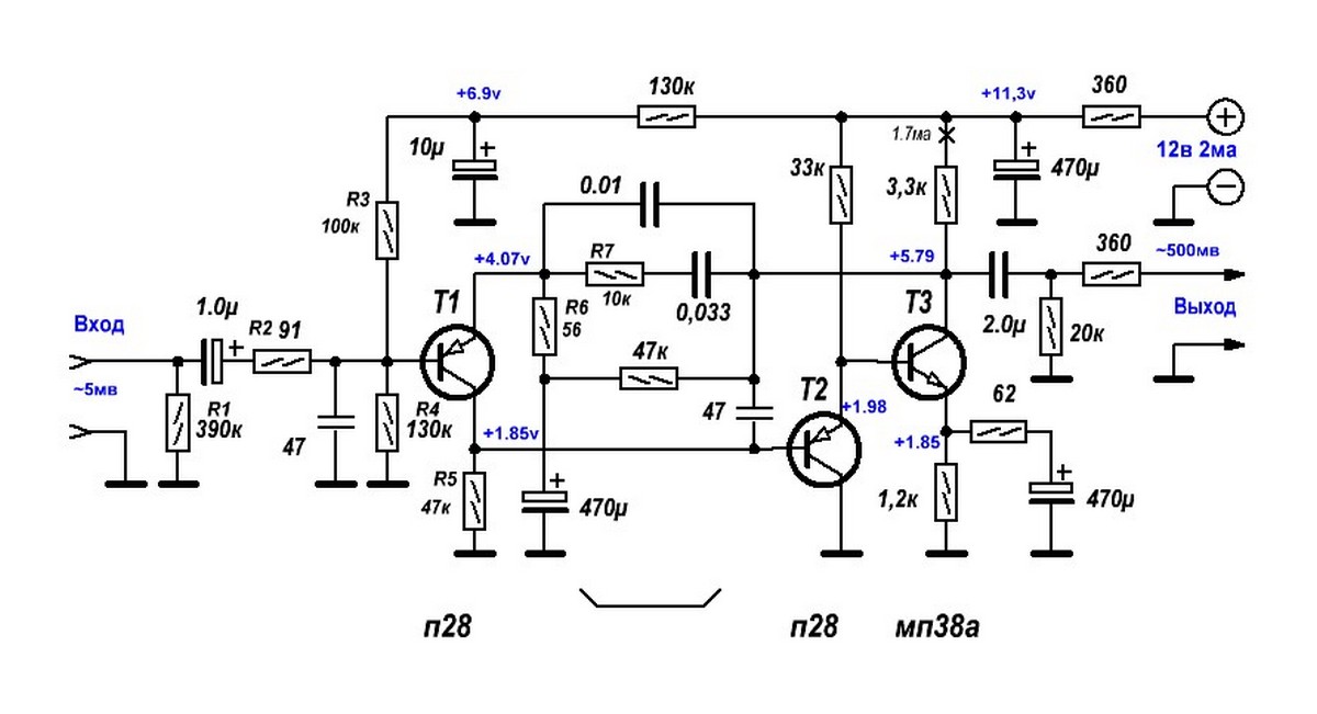
А ви спробуйте пошукати журнали Audio, з вимірюваннями. Або подивіться виміри ЦАПів в режимі 16/44,1 , Наприклад Lynx_24 Андроннікова. Думаєте він не знав про цифрові фільтра? Тест диск Сухова вам у поміч!Загляньте під спідницю більш-менш пристойному програвачеві компакт дисків.
Ви там обовязково побачите цифровий фільтр. Це вже таки не 16\44.1![]()
Сферический конь в вакууме!Тема шумов квантования уже давно в прошлом. Она была актуальна лет 30-35 назад. Сейчас уже нет проблем обеспечить, даже в копеечных смартфонах или активных колонках уровень шумов, помех и искажений на уровне -100 - 90 дБ в электрическом тракте. Даже при работе самого простого и дешевого блютуза уже вполне приличные параметры, не говоря о современных звуковых картах для ПК, где искажения и уровень шума может быть еще на один два порядка ниже. и соответственно в тысячи раз меньше, чем на виниле.
.

