Транзисторные винил-корректоры

Вы наверно перепутали,двухкаскадный с двухтранзисторным.
Из двух лишних транзисторов можно извлечь гораздо больше пользы. А схема как была двушкой, ей и останется, просто назовется двушкой с примочками. Самокат с тремя колесами. С него разве витамир тащится, это ж его гуру Селф сочинил, святыню не замай.
 
Последнее редактирование:
Из двух лишних транзисторов можно извлечь гораздо больше пользы. А схема как была двушкой, ей и останется, просто назовется двушкой с примочками. Самокат с тремя колесами.
Даже одиночный повторитель на выходе делает из этого гамна более менее нормальную схему. Поэтому самокат- оставь себе. Ты привычный всякие помои слушать.
Но вот твои знания схемотехники я уже начинаю подвергать откровенному сомнению.
 
Корректор из Brüel&Kjær 4416, схемку немного подрисовал, оставил только сам корректор. Схемное решение мне понравилось.
1748013519714.png
1748013546998.png

Да, это вам не какая-нибудь одно~двухтранзисторная шляпа...

PS
Если последовательно с C3 включить ~330 Ohm (для указанной ГЗМ), то, при уменьшении ёмкости кабеля до ~10~16pF, можно вытянуть АЧХ выше 20kHz ровнее. Однако, потребуется пересчёт R5 и R6 (или C3), чтобы на СЧ сохранилась идеально ровная полка.
Без этого сопротивления - СЧ идеально ровные, но 20kHz заваливаются на ~2,2dB относительно 10kHz.
 

Вложения

Последнее редактирование:
а диоды там зачем, от града (пук на пластинке)?

По шумам что будет.
во, во с ними (диоды) и без них.
Хотя, Х.З., что там за модель, идеальней идеального (возможно). По даташит поставить надо (мне не надо, и так понятно, что шумят и во сколько крат приумножаются).
 
Диоды там нафиг не нужны, защита от дурака, также резисторы R9 R13 закоротить, теперь они не нужны, как и конденсатор С2, схема на древних операционниках, если использовать приличные современные, то получится хорошо, у меня играет примерно такая, но вся коррекция пассивная..
 
Диоды там нафиг не нужны, защита от дурака, также резисторы R9 R13 закоротить, теперь они не нужны, как и конденсатор С2, схема на древних операционниках, если использовать приличные современные, то получится хорошо, у меня играет примерно такая, но вся коррекция пассивная..
Кстати, из всех схем корректоров на К548й микросхеме звучал прилично только один, с пассивной коррекцией на внутренней индуктивности головки, проверил идею где-то году в 1985-87, когда приобрел книжку Славчо Малякова по корректорам. Сделал пробную запись с головки Ортофон VMS-20 , потом как-то нашел эту ленту, послушал и был впечатлен , очень слитный ясный и сбалансированный звук.
Позже не раз возвращался к этому варианту. Там есть звуковые тонкости явно в пользу этого метода. Кто хочет, может сравнить и убедиться.
 
Странно!
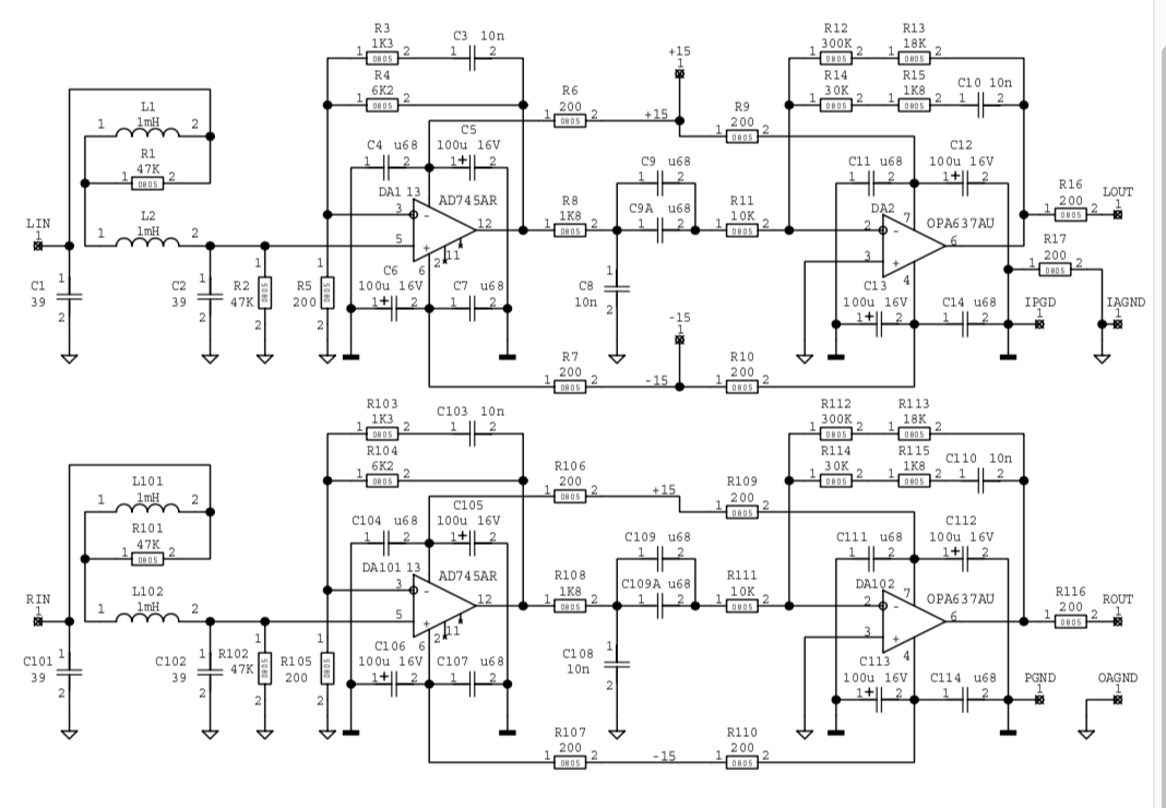
R5,C3,R6 задают постоянную времени 75µs. Ничего необычного.
Ага, когда увидишь, решение кажется простым и очевидным. Есть примеры? Я его больше нигде не видел, хотя инвертирующие ОУ применяют. У корректора Агеева есть, но там немного другое. У него 75мкС сделано на ОС первого ОУ и недокручено. Пришлось вводить дополнительный пассивный фильтр, хотя мог сделать так же.
 

Вложения

  • вм.png
    вм.png
    174.5 KB · Просмотры: 79
Кстати, из всех схем корректоров на К548й микросхеме звучал прилично только один, с пассивной коррекцией на внутренней индуктивности головки,

Сделана уже куча схем своих и чужих, для ММ лучшая по звуку пока - симметричный вход на AD8429 ТАУ1 на индуктивности головы 2х3,5к по входу и пассивной цепочкой остальной кррекции, операционники OPA1656. как завещал тов. Торрес... Суховская схема - прямо проивоположенная концепция со 150 кил на входе и звучание разнузданное, напоминает гитарный комбик, любители металла будут пищать от восторга, я же приверженец реального звука, наиболее похожего на живые инструменты.
Тут в гостях был молодой меломан, услыхал непрядок в ВЧ диапазоне одного канала, типа лишний звон, после замены 6П14П в SE в триоде все прошло. Мартышка к старости слаба ушами стала, пора выбирать слуховой аппарат. :)
Да и по поводу шумов, ездил тут далеко, зашел в лес, птички поют красиво, лес шумит, вот и подумалось, а если птичек без леса, наверное скушно станет слушать, так вот и винил.
 
Ага, когда увидишь, решение кажется простым и очевидным. Есть примеры? Я его больше нигде не видел, хотя инвертирующие ОУ применяют. У корректора Агеева есть, но там немного другое. У него 75мкС сделано на ОС первого ОУ и недокручено. Пришлось вводить дополнительный пассивный фильтр, хотя мог сделать так же.
А скажите, на С 109-С109А и R11 ,не иначе, как тау-4 реализована?
 
R16 замкнуть, чтоб кабели не слушать (применительно во всех схемах, как твик "из коробки"- обязательное условие). Они там как "защита от КЗ по выходу, но это не наш случай.
 
Спад на НЧ по любому будет, а вот что там точная ТАУ, сомневаюсь.
Обычное соотношение цепи ООС в усилителе, 22 мкф +1 ком дает спад с 10 примерно герц, тут 10 ком и 1, 4 мкф . 1 ком на 14 мкф, то есть. Похоже на правду про Тау-4.
В моем корректоре на операх тау-4 из 2 ком и 4 мкф. 8 мс постоянная. Здесь 14 мс. завалит не с 30 Гц, так с 20. Тоже ничего.

Сделана уже куча схем своих и чужих, для ММ лучшая по звуку пока - симметричный вход на AD8429 ТАУ1 на индуктивности головы 2х3,5к по входу и пассивной цепочкой остальной кррекции, операционники OPA1656. как завещал тов. Торрес... Суховская схема - прямо проивоположенная концепция со 150 кил на входе и звучание разнузданное, напоминает гитарный комбик, любители металла будут пищать от восторга, я же приверженец реального звука, наиболее похожего на живые инструменты.
Тут в гостях был молодой меломан, услыхал непрядок в ВЧ диапазоне одного канала, типа лишний звон, после замены 6П14П в SE в триоде все прошло. Мартышка к старости слаба ушами стала, пора выбирать слуховой аппарат. :)
Да и по поводу шумов, ездил тут далеко, зашел в лес, птички поют красиво, лес шумит, вот и подумалось, а если птичек без леса, наверное скушно станет слушать, так вот и винил.
Есть бошки типа Градо, с мизерной индуктивностью, но с выраженным мехрезонансом, в виде торчащего зуба наверху. Так этот зуб хрен чем исправить можно, хоть 150 кгц нагрузки ему дай, хоть 5 . А народ тащится с этих бошек.
Зато для всяких АТ 95 или с спадающей наверху АЧХ ,издалека и полого, увеличение нагрузочного сопротивления сверх положенного, под контролем измервинила дает предсказуемый результат .
 
Градо на приличной вертушке еще не пробовал, на Электронике 017, с тем корректором с Веги с симметричным входом на OPA2134 и корпусе из жестянки от чая, звучала отлично по ставнению с Mf100.
123.jpg123456.jpg
 
У корректора Агеева есть, но там немного другое.
Когда-то вёл с ним переписку, он помог сделать малошумящий корректор (само устройство пропало, схема должна быть где-то на дискетках, в формате OrCAD 386).
Во входном ОУ "родной" дифф-каскад был отключен, сигнал подавался в цепи балансировки с внешнего ДК на спаренных биполярных транзисторах. Цепь ООС первого ОУ задаавала 3180µs и 318µs, а 75µs делались на RC-цепочке перед выходным буфером (AD811 и DC-Servo).
Но я уже был в то время сильно разочарован грамзаписью, всё это забросил и забыл...
по ставнению с Mf100.
:) Железобетонное сравнение!!!
 
Тут в гостях был молодой меломан, услыхал непрядок в ВЧ диапазоне одного канала, типа лишний звон, после замены 6П14П в SE в триоде все прошло.
Извиняюсь что не по теме,-была просто произведена замена лампочки или вы её перевели из пентода в триод?
 
Извиняюсь что не по теме,-была просто произведена замена лампочки или вы её перевели из пентода в триод?
Стоит переключатель: пентод - ультралинейка - триод1 и триод2, звенело во всех положениях. Просто переткнул другую лампочку, смешение автоматическое, ток стабильный, катод в земле наглухо, звук хорош. Преимущество смещения на фотовольтаике :) Обычно слушаю в триоде, потище, но искажений поменьше, на полосе СЧ ВЧ, кторую качает усилитель, громко и не нужно.
 
Суховская схема - прямо проивоположенная концепция со 150 кил на входе и звучание разнузданное
Пока это непонятный эффект. Или в самой коррекции непорядок или действительно резонанс игла - винил так влияет.
Единственный вариант - заменить 150кОм на стандартный узел RC. Сравнить.
..........
Сомнительно называть эти 150кОм охлажденкой.
При охлажденке всегда ГВ нагружена как бы 47кОм.
Глупо предполагать, что матёрые авторы-динозавры не проверяли какой элементарный вариант.
 
Мне проще воткнуть 150к в свой корректор на вход и сравнить
 
Пока это непонятный эффект для нас, аматоров. Или в самой коррекции непорядок или действительно резонанс игла - винил так влияет.
Единственный вариант - заменить 150кОм на стандартный узел RC. Сравнить.
..........
Сомнительно называть эти 150кОм охлажденкой.
При охлажденке всегда ГВ нагружена как бы 47кОм.
Смешно предполагать, что матёрые авторы-динозавры не проверяли какой элементарный вариант.
Есть замеры разной резисторной нагрузки от менее 47 ком до сопротивления входного измерительного повторителя на полевике. Картина понятная, имеется задранная на верхнем крае АЧХ, которая вполне возвращается в стойло цепями коррекции в самой схеме. Другое дело, демпфирование исчезает, с этим пока непонятно.

Мне проще воткнуть 150к в свой корректор на вход и сравнить
ТАСЕТом увидите все последствия. Одно плохо с этим диском, ждать долго, пока он по всему штакетнику проползет. То ли дело, Бруль. Фьюить- и готово.
 
Об этом и речь. Всегда говорим только о входном контуре CL.
Влияние электр. тормоза не доступно для аматора.
Ну, в принципе, если медведь ухи не отдавил, что-то вполне можно выловить на слух.
Сам лично убедился, что внутренняя коррекция тау-3 на индуктивности головы убирает в звуке акцент на ССС, звук спокойнее заметно. Степень коррекции можно выловить тоже на слух, переменным сдвоенным резистором на входе. оценивается коррекция по заметности песка от бывалых пластинок, получаем вилку "сильно трещит"- "вообще не трещит" , выбираем нечто среднее. Для среднеходовых бошек значение резистора нагрузки получается от 7 до 11 килоом примерно.
Но достовернее всего было бы сравнить результат по спец-диску с записью меандра 1 или 2 кГц. Диск , кажется, от фирмы Shure, Особенность диска- чтобы увидеть меандр, не нужен собственно корректор.Просто усилить сигнал, а то прямо на осциллограф подать с головки , и ПХ видно. Там картинка- закругленные углы меандра с круглыми выбросами наверху. Это в норме.
 
Последнее редактирование:
Для среднеходовых бошек значение резистора нагрузки получается от 7 до 11 килоом примерно.
Достаточно измерить ГВ и посчитать. Реально будет ближе, чем под свой слух крутить.
Все "тонкие настройки" на слух от лукавого. И предпочтения у людей разные и кривые равной громкости об этом.
Чем и пользуется "гениальный" Василич.
 
Последнее редактирование:
Достаточно измерить ГВ и посчитать. Реально будет ближе, чем под свой слух крутить.
Все "тонкие настройки" на слух от лукавого. И предпочтения у людей разные и кривые равной громкости об этом.
Чем и пользуется гениальный Василич.
Считанное по измеренной индуктивности головки сопротивление задает ровность участка кил примерно до 7-10. А дальше закидоны подвижки и что получится в итоге-один слух позволит понять. Если замерить больше нечем.
Если коротко, внутренняя коррекция -с классными ровными головками -дает блестящий результат, а уроды кривожопые не поддаются никакой коррекции.
 
ТАСЕТом увидите все последствия. Одно плохо с этим диском, ждать долго, пока он по всему штакетнику проползет. То ли дело, Бруль. Фьюить- и готово.
Купил таки 327 пластинку, там скользящий тон по каналам, 16с на октаву, долго ждать не придется.
 
полезно узнать про переходное затухание, а еще один важнейший параметр, измерить который без винила непросто - резонанс тонарма. По памяти, на наших измерительных пластинках такой дорожки не было.
И переходное затухание, и резонанс тонарма, и даже резонанс игла+винил. - прекрасно измеряются с помощью ИЗМ 33С0327.
  • чтобы увидеть резонанс игла+винил. задайте в АЦП частоту дискретизации 96kHz, чтобы до ~40kHz было видно происходящее, включите в SpectraPLUS-SC "бесконечное накопление", резонанс будет предъявлен на любой дороже. даже вводной
  • для определения частоты основного резонанса тонарма - настройте окно как можно шире, от 32768 отсчётов и больше, тогда измерение спектра станет возможно от единиц герц. При "бесконечном накоплении" пик резонанса проявится тоже на любой дорожке
  • а переходное затухание измеряется вообще запросто, - в SpectraPLUS-SC включите двухканальность, "бесконечное накопление", и тогда на соответствующих дорожках ИЗМ 33С0327 получите АЧХ измеряемого канала и проникание из него в соседний
 
а еще один важнейший параметр, измерить который без винила непросто- резонанс тонарма. По памяти, на наших измерительных пластинках такой дорожки не было. ТАСЕТ пошел дальше, там есть трек для измерения и установки VTA
Вроде я описывал измерение резонанса тонарма при помощи катушки от реле и генератора. оно полностью совпало с измеренным при помощи вышеозначенной пластинки. Да еще можно мерить раздельно горизонтальный и вертикальный резонанс определенным образом поворачивая катушку.

Вы оба считаете, что шунтирование обмотки ГЗМ, имеющей, напомню, сопротивление под несколько сотен ом, сказывается на механической строне? Типа, при низкоомной нагрузке ГЗМ - иглодержателю тяжелее шевелить магнит?
Вполне допускаю возможное влияние, масса магнитов и кантеливера стремится к 0 и любое внешнее воздействие будет заметно.
 

Статистика форума

Темы
3,304
Сообщения
262,984
Пользователи
2,544
Новый пользователь
vlad'mir
Назад
Сверху Снизу