Транзисторные винил-корректоры

Что такое первый период на виниле?
Сам шум дорожки который от и до на диске не считается за сигнал?
Это как так?
Это правильный вопрос. Первый период на виниле- считай когда ты выключатель тыкнул питания. Дальше- уже вторые и триллионные периоды. )
 
Это правильный вопрос. Первый период на виниле- считай когда ты выключатель тыкнул питания. Дальше- уже вторые и триллионные периоды. )
Простите, что вмешиваюсь, но я бы принял (раз уж речь идёт о круглом виниле) за "первый период" именно первый оборот диска.
 
Эк вас от зависти корёжит-то!!!
Мой Technics SL-J2 ещё легче стал, так как заводскую планшайбу я заменил на AT665.
У меня SL-7, которому ваша мыльница в подметки не годится, но фантазируйте и понтуйтесь дальше, у вас это прекрасно получается.
 
У меня SL-7, которому ваша мыльница в подметки не годится
Согласен.
но фантазируйте и понтуйтесь дальше, у вас это прекрасно получается.
Однако, фантазируете и понтуетесь тут вы один. Зачем-то по всему форуму за мной бегаете. Я уже начал вас кое в чём подозревать. Учтите, я - не такой, в голубое не наряжаюсь, я - гетеросексуальный гомофоб.
 
первый полупериод на синусе
Да хоть на котангенсе.
Тема не этой ветки совершенно. Не нужна она тут.
Хотя я где-то, как то, частично поддерживаю Петрова. Но не в этой теме однозначно.
 
Меня больше тревожит не ГОСТ от балды,а то что индуктивность на входе УК кардинально меняет уровень искажений на высоких частотах.
так индуктивность стоит параллельно входу, а не последовательно со входом. При настройке подбирают конденсатор параллельно входу которым настраивают параллельный колебательный контур на высшую рабочую частоту чтобы уменьшить потери высоких частот. Головки с подвижным магнитом начинают рано валить АЧХ (ниже 20 кГц), вот и приходится дополнительно корректировать
 

Вложения

  • Broskie_RIAA-active.png
    Broskie_RIAA-active.png
    22.8 KB · Просмотры: 70
  • Broskie_снятие АЧХ корректора.png
    Broskie_снятие АЧХ корректора.png
    33.6 KB · Просмотры: 72
Хотя я где-то, как то, частично поддерживаю Петрова. Но не в этой теме однозначно.
да, про ГВЗ - тема не раскрыта, по коммутационным на сумматоре (выходной каскад). Хоть, что то, только не в симуляторе, когда в режим не вышел.
Извините, за оффтоп.
 
так индуктивность стоит параллельно входу, а не последовательно со входом. При настройке подбирают конденсатор параллельно входу которым настраивают параллельный колебательный контур на высшую рабочую частоту чтобы уменьшить потери высоких частот. Головки с подвижным магнитом начинают рано валить АЧХ (ниже 20 кГц), вот и приходится дополнительно корректировать
Да, причем, головка большей индуктивности начинает валить высокие раньше, образуя "седло" на АЧХ. Дальше проявляется резонанс кабеля и входной цепи корректора, с выбросом разной степени, в сочетании с мех резонансом подвижки и резонансом иглы на виниле . Получается тот самый мерзкий резонансный шиш на верхнем крае.
Недавно на каком-то форуме видел мнение "спеца" про избыток верхушек у головки АТ-440 . На деле там редкой красоты АЧХ , ровнейшая и безрезонансная в рабочей полосе. Такая же, как у Шура V-15\3 . Обе головки звучат совершенно прозрачно, без призвуков , в отличие от множества дешевых кривых бошек.
 
так индуктивность стоит параллельно входу, а не последовательно со входом
индуктивность УК.png
Если я правильно понимаю,индуктивность относительно сигнала стоит последовательно,а относительно входа паралельно.
Без индуктивности,мерить искажения тоже самое что мерить шумы с КЗ на входе.
 
Последнее редактирование модератором:
что мерить шумы с КЗ на входе.
Пока схемы времён Ивана Грозного, то пройдет.
Конечно лучше делать как рекомендовал Шкритек. А выравнивать антиRIAA уже после корректора. Выкладывал такой вариант. Можно как Корвет делает, но...лучше не менять входной сигнал, когда не только АЧХ смотришь, я так думаю и делаю.
...........
Сталкер, без описания и схем это не графики, а картинки.
Откуда сталагмиты на 20кГц?
Или как в видосике того неадеквата, который Сухов выложил. Мужское соло, а на спектрограмме летучая мышь. Аж до 40кГц и выше.


.
 
Последнее редактирование:
Пока схемы времён Ивана Грозного, то пройдет.
Конечно лучше делать как рекомендовал Шкритек в книге. А выравнивать антиRIAA уже после корректора. Выкладывал такой вариант. Можно как Корвет делает, но...лучше не менять входной сигнал, когда не только АЧХ смотришь, я так думаю и делаю.
...........
Сталкер, без описания и схем это не графики, а картинки.
Откуда сталагмиты на 20кГц?
Или как в видосике того неадеквата, который Сухов выложил. Мужское соло, а на спектрограмме летучая мышь. Аж до 40кГц и выше.


.
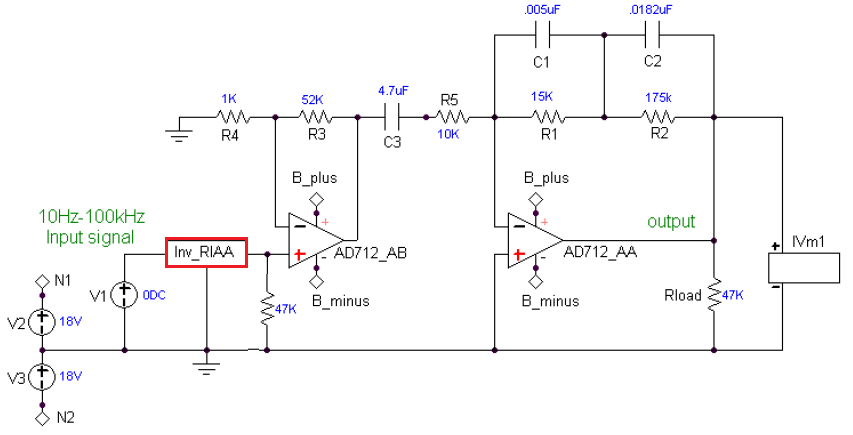
Я думал, что тут уже все видели эту схему - раза три показывал в этой теме в течение месяца - ноль реакции. а чтобы корректор не возбудился при большом побъеме на ВЧ, нужно в ООС второго ОУ поставить RC цепочку в параллель 3 к ( 3 к + 20-30 пФ) - фильтр, чтобы АЧХ была ограничена выше, допустим 25-50 кГц полкой или даже спадом на АЧХ. _kubok

Корректор ГЗМ головок.jpg
 
Последнее редактирование:
Я думал, что тут уже все видели эту схему - раза три показывал в этой теме в течение месяца - ноль реакции.
Знаете почему лимонадного Джо не могут поймать?
Для себя, нет вопросов. Можно и левой ногой за правым ухом. А нам то зачем такое чудо?
 
Знаете почему лимонадного Джо не могут поймать?
Для себя, нет вопросов. Можно и левой ногой за правым ухом. А нам то зачем такое чудо?
Знаете почему лимонадного Джо не могут поймать?
Для себя, нет вопросов. Можно и левой ногой за правым ухом. А нам то зачем такое чудо?
Подбирать АЧХ корректора под разные головки, стандарты коррекции или даже места прослушивания, чтобы получить ровную АЧХ - типа встроенные пресеты - корректоры АЧХ в аналогом виде. Очень удобно, но нужна измерительная пластинка и изм. микрофон. Щёлк - щёлк и готово. И комп потом не нужен с программным эквалайзером. Для каждой точки прослушивания (в кресле или на диване) выбираете свой пресет, например номер 2 или номер 7. Общая цена системы меньше - полезный функционал за смешные деньги. Джо, думаю, со мной согласился бы, если бы его наконец поймали и допросили. _da
 
Последнее редактирование:
тут уже все видели эту схему
симулировал её, мультфильм отказался работать (вылетает). Не стал "ковырять", перебрить. Может и заработает (быват глюк в той проге или модели "левые"). Композит Ваш, тоже не заработал (но то быват у Мультисима, рабочие схемы не всегда запускаются)
 
симулировал её, мультфильм отказался работать (вылетает). Не стал "ковырять", перебрить. Может и заработает (быват глюк в той проге или модели "левые"). Композит Ваш, тоже не заработал (но то быват у Мультисима, рабочие схемы не всегда запускаются)
Попробуйте сделать коррекцию АЧХ во 2 ОУ как я сказал. Для начала поставьте в параллель 3 к допустим 20-47 пФ. Потом подберите последовательно с ним резистор, чтобы получить полку в нужном месте по частоте на ВЧ. Только используйте простецкие ОУ типа 833, 4556, 4560, 4580, 4562, 2134, 5532, чтобы они не давали большого смещения на выходе ОУ как AD8..., без разделительного конденсатора на его выходе.
 
Где полку делать?

АЧХ.png
 
Последнее редактирование модератором:
Если я правильно понимаю,индуктивность относительно сигнала стоит последовательно,а относительно входа паралельно.
Без индуктивности,мерить искажения тоже самое что мерить шумы с КЗ на входе.
повторю еще раз: индуктивность головки проигрывателя, также как и индуктивность головки воспроизведения магнитофона является принадлежностью головок как генератора сигнала и для снятия АЧХ УК и УВ магнитофона ее не надо включать на входе последовательно с источником сигнала. Представьте себе что на вход усилителя воспроизведения вы подключили последовательно индуктивность 1 Гн - получите БРЕД, а не АЧХ усилителя воспроизведения. Для снятия АЧХ магнитофона вместо измерительной пластинки для УК есть специальные кассеты в которых на месте прижимной подушечки ленты стоит катушка индуктивности на которую и подают сигнал с генератора.
При этом АЧХ усилителя воспроизведения не зависит от зазора головки. А вот воспроизведение высших частот самой головкой зависит от величины зазора. Допустим индуктивности одинаковые, а у одной зазор 5 микрон, а у другой 1,5 микрона, вот и разные АЧХ.
Также и с головкой УК. Индуктивности могут быть одинаковые, но у одной магнит более легкий, но мощный, а у другой мощность магнита набрана за счет увеличения габаритов. Вот и разные АЧХ, а индуктивности одинаковые!

Конечно лучше делать как рекомендовал Шкритек. А выравнивать антиRIAA уже после корректора. Выкладывал такой вариант. .
не имеет значения где ставить анти RIAA, до УК или после
 

Вложения

  • RL1992-02_Bode.png
    RL1992-02_Bode.png
    58 KB · Просмотры: 63
  • RL1992-02_Bode_v2.png
    RL1992-02_Bode_v2.png
    72.5 KB · Просмотры: 74
Последнее редактирование:
не имеет значения где ставить анти RIAA, до УК или после
Только при примитивной симуляции.
"Пуговицы пришиты намертво. Но кто костюм пошил???" А.Райкин
Как увидеть влияние входного контура на АЧХ и ФЧХ?
Как определить, шум системы?
Итд тип.
Вот и получалось, что УВ майфона можно в космос, а в целом аллес капут.
Симуляторы для народа, сами по себе довольно примитивны. Упрощать еще и самому схему это не правильно.

Вот примеры коррекции от меня)))
Класс.
А кому это и для чего такой метод сложный и крайне сомнительный?
RIAA исковеркать?
Василич есть для такого. Там сто тысяч по рублю, комбинаций крутилок.
 
Последнее редактирование:
бред для тех кто не понимает о чем речь. Вот пример коррекции от Селфа
Вы перепутали УВ магнитофона и УК грампроигрывателя.
Но даже и в УВ магнитофона применять колебательный контур на входе - неправильно.
 
не имеет значения где ставить анти RIAA, до УК или после
Имеет, - после корректора это сделать проще, а на входе - необходимо решить задачу развязки ГЗМ от этой цепи, что непросто.
 
RIAA коррекция это стандарт и при проверке на соответствие стандарту нет необходимости привносить лишние внешние искажения. Индуктивность это только часть характеристики головки, а полная модель содержит гораздо больше параметров, в том числе механических. Какой смысл проверять с частичной моделью, которая все равно не даст полной картины. Из любопытства конечно можно, но смысл? В финале проверяй и настраивай на измер.виниле.
 
RIAA коррекция это стандарт и при проверке на соответствие стандарту нет необходимости привносить лишние внешние искажения.
Профессор из NASA так и делает.Зачем индуктивность и корректирующая цепь!?

Сухов_Соколов.png

Если подкючить антиRIAA с индуктивностью и корр. RIAA то у меня так получилось.

Сухов_Соколов.gif
Уделал,уделал Сухова!На 55db (1кГц).
 
Последнее редактирование:

Статистика форума

Темы
3,297
Сообщения
262,390
Пользователи
2,545
Новый пользователь
vlad'mir
Назад
Сверху Снизу