Александр Бокарёв
1 ранг
- Регистрация
- 12 Ноя 2019
- Сообщения
- 30,204
- Реакции
- 15,309
- Баллы
- 395
Инверсная RIAA все равно что прогон усилителя по ПХ или АЧХ, смотря что подать на вход корректора через эту штуку.Дал меандр 1 кгц-держи меандр.Дал синус от 20 до 20 000-держи одинаковое усиление во всей полосе.И даже выше .RIAA коррекция это стандарт и при проверке на соответствие стандарту нет необходимости привносить лишние внешние искажения. Индуктивность это только часть характеристики головки, а полная модель содержит гораздо больше параметров, в том числе механических. Какой смысл проверять с частичной моделью, которая все равно не даст полной картины. Из любопытства конечно можно, но смысл? В финале проверяй и настраивай на измер.виниле.
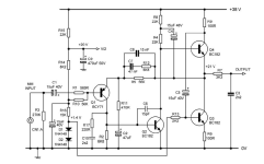
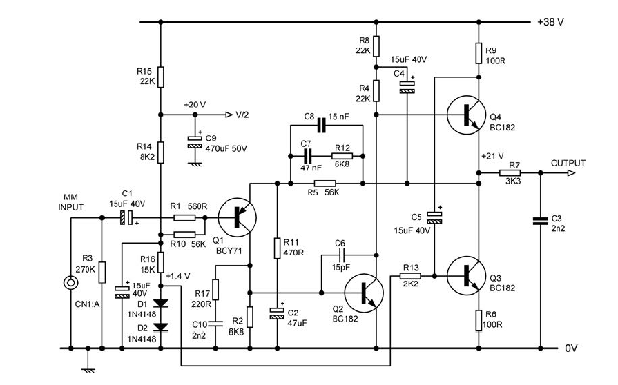
Низкое входное, нечувствителен к входной емкости, при настройке под конкретную голову никаких крутилок не надо, широкая полоса на ВЧ. Собирается на трех транзисторах, можно на германии. Громкость можно регулировать. Красота!



