Транзисторные винил-корректоры

Регистрация
12 Ноя 2019
Сообщения
28,312
Реакции
13,622
Репутация
395
RIAA коррекция это стандарт и при проверке на соответствие стандарту нет необходимости привносить лишние внешние искажения. Индуктивность это только часть характеристики головки, а полная модель содержит гораздо больше параметров, в том числе механических. Какой смысл проверять с частичной моделью, которая все равно не даст полной картины. Из любопытства конечно можно, но смысл? В финале проверяй и настраивай на измер.виниле.
Инверсная RIAA все равно что прогон усилителя по ПХ или АЧХ, смотря что подать на вход корректора через эту штуку.Дал меандр 1 кгц-держи меандр.Дал синус от 20 до 20 000-держи одинаковое усиление во всей полосе.И даже выше .
 

Vik

2 ранг
Регистрация
21 Авг 2020
Сообщения
751
Реакции
427
Репутация
36
Имя
Виктор
после корректора это сделать проще, а на входе - необходимо решить задачу развязки ГЗМ от этой цепи, что непросто.
Если хотите делать анализ переходных процессов (transient) без цепи входе, придется контролировать амплитуду в зависимости от частоты согласно RIAA, иначе возможна перегрузка каскадов. Для просмотра АЧХ - без разницы где ставить, имхо. Насчет развязки - не знаю как в ЛТС, а в МС есть VofV, для перфекционистов. _da
 
Регистрация
17 Июл 2022
Сообщения
3,250
Реакции
682
Репутация
59
Страна
Россия
Город
Санкт-Петербург
Предупреждений
1
Регистрация
24 Мар 2022
Сообщения
684
Реакции
237
Репутация
24
Страна
Беларусь
Город
Минск
RIAA коррекция это стандарт и при проверке на соответствие стандарту нет необходимости привносить лишние внешние искажения. Индуктивность это только часть характеристики головки, а полная модель содержит гораздо больше параметров, в том числе механических. Какой смысл проверять с частичной моделью, которая все равно не даст полной картины. Из любопытства конечно можно, но смысл? В финале проверяй и настраивай на измер.виниле.
Подпишусь на все 100%.
Не нужны никакие "костыли" ни при моделировании, ни при измерениях корректора без головы.
Либо без "костылей", либо полные измерения винил-голова-корректор. Всё остальное - беспонтовые полумеры.
В симуляторах всё есть, я-то про измерения спаянного корректора говорю.
Когда мы уже увидим реальную измеренную АЧХу вашей пресловутой, 500тыс раз отмоделированной, и столько же раз распиаренной по форумам системы (Ортофон-Техникс-Кор. Сухова Корвет) ?
А заодно и искажения связки гигер-тангенс-высоколинейный корр. в звуковой полосе.
 
Последнее редактирование:
Регистрация
17 Июл 2022
Сообщения
3,250
Реакции
682
Репутация
59
Страна
Россия
Город
Санкт-Петербург
Предупреждений
1
Когда мы уже увидим реальную измеренную АЧХу вашей пресловутой, 500тыс раз отмоделированной, и столько же раз распиаренной по форумам системы (Ортофон-Техникс-Кор. Сухова)?
С корректором Сухова - никогда.
Увидите с переделанным под LR75µs корректором УКУ "Корвет УП-078С", - когда приедут заказанные точные резисторы.
А заодно и искажения связки гигер-тангенс-высоколинейный корр. в звуковой полосе.
Одновременно.
 

IgorE

1 ранг
Регистрация
1 Янв 2021
Сообщения
2,911
Реакции
1,390
Репутация
74
Страна
Украина
Город
Берег ЧМ
Имя
Игорь
Предупреждений
1
Либо без "костылей", либо полные измерения винил-голова-корректор.
Не путайте цель конструкторской работы и проверку готового железа.
Подпишусь на все 100%.
Не нужны никакие "костыли" ни при моделировании, ни при измерении.
Какой корректор менее шумный в системе?
На биполярах или на ПТ?
Все, без костыля нет ответа.
Охлажденка какой даст результат?
Итд.
Т. что 100% сдулись до 30.
 

ginalex

1 ранг
Регистрация
2 Мар 2020
Сообщения
1,369
Реакции
638
Репутация
52
вот вариант польских радиолюбителей
добавление одного резистора повышает перегрузочную способность (см. с -М)
Александр!Вы можете корректор Кёртинга симульнуть.Он на одном транзисторе.Но вероятно симулить нужно с двумя транзисторами преда ,которые идут дальше по схеме и уже не имеют коррекции. Дело в том,что человек у которого много разной дорогой аппаратуры говорит,что этот кор на его ух ему нравится больше всех.
1747835096257.png
 

Leonid.

3 ранг
Регистрация
15 Авг 2022
Сообщения
262
Реакции
110
Репутация
18
Страна
Россия
Город
Саратов
Имя
Leonid.
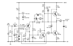
Это не корректор, а собачее недоразумение . Спасает ситуацию наличие крутилок.
А мне понравился. _hm_ Низкое входное, нечувствителен к входной емкости, при настройке под конкретную голову никаких крутилок не надо, широкая полоса на ВЧ. Собирается на трех транзисторах, можно на германии. Громкость можно регулировать. Красота! ginalex, я верю что это может играть неплохо._da
 

Вложения

  • 2.2.jpg
    2.2.jpg
    80.1 KB · Просмотры: 98

Sergei_S

2 ранг
Регистрация
4 Мар 2024
Сообщения
274
Реакции
116
Репутация
11
Страна
Россия
Город
г.Клин
решил сам глянуть что пропагандирует Селф
Я понял как раз наоборот.Что эту схему он выбрал как пример посредственной схемы.
Написано Селфом для этой схемы:
К 1970 году стало ясно, что двухтранзисторная схема действительно
не подходит для этой задачи, и были разработаны более сложные схемы с использованием трех и более транзисторов, чему
способствовало снижение стоимости полупроводников. Хотя двухтранзисторный предусилитель ММ теперь следует
рассматривать как представляющий чисто исторический интерес, весьма поучительно посмотреть, что можно сделать с ним
путем модификации.

УК Селф.png
 
Регистрация
23 Май 2020
Сообщения
2,403
Реакции
1,051
Репутация
70
Предупреждений
1
Я понял как раз наоборот.Что эту схему он выбрал как пример посредственной схемы.
Написано Селфом для этой схемы:
К 1970 году стало ясно, что двухтранзисторная схема действительно
не подходит для этой задачи, и были разработаны более сложные схемы с использованием трех и более транзисторов, чему
способствовало снижение стоимости полупроводников. Хотя двухтранзисторный предусилитель ММ теперь следует
рассматривать как представляющий чисто исторический интерес, весьма поучительно посмотреть, что можно сделать с ним
путем модификации.

Посмотреть вложение 136208
Можно ещё два диода керамикой и плёнкой зашунтировать (хотя это не стабилитроны)
 

NEULO

1 ранг
Регистрация
14 Июл 2019
Сообщения
3,815
Реакции
1,940
Репутация
93
Возраст
52
Страна
Россия
Город
Одинцово
Предупреждений
4
Эта схема осталась двухтранзисторной даже после добавки еще двух. Повторитель Уайта и вольтдобавка в усилительный выходной каскад. Попытка выжать 120 граммов сока из 100-граммового лимона.
не осталась. динамическая нагрузка второго каскада, заодно защищённая от шунтирования цепью оос выходным повторителем. сложновато и не совсем эффективно- да, вместо вольтдобавки можно ГСТ поставить.
 

Vik

2 ранг
Регистрация
21 Авг 2020
Сообщения
751
Реакции
427
Репутация
36
Имя
Виктор
Это факты, а не "все пропало"
В 90х годах прошлого века считал CD убийцей винила - типа, топ качество звука без щелчков и царапин, никакого износа, тишина в паузе и т.п - мечта. Сейчас, через 30 лет понимаю, как это было глупо. Впрочем, что говорить - можно просто сравнить цену нынешних CD и винила. Чисто субЪективная оценка, если что.
 
Регистрация
23 Май 2020
Сообщения
2,403
Реакции
1,051
Репутация
70
Предупреждений
1
На CD тоже можно виниловые щелчки и щелбаны добавить – сделать партию 20% таких (а ля винил), остальные CD без щелчков.
 

Lyuber

2 ранг
Регистрация
15 Ноя 2023
Сообщения
1,200
Реакции
80
Репутация
18
Страна
РФ
Город
Люберцы
Предупреждений
8

NEULO

1 ранг
Регистрация
14 Июл 2019
Сообщения
3,815
Реакции
1,940
Репутация
93
Возраст
52
Страна
Россия
Город
Одинцово
Предупреждений
4
В 90х годах прошлого века считал CD убийцей винила - типа, топ качество звука без щелчков и царапин, никакого износа, тишина в паузе и т.п - мечта. Сейчас, через 30 лет понимаю, как это было глупо. Впрочем, что говорить - можно просто сравнить цену нынешних CD и винила. Чисто субЪективная оценка, если что.
думаешь цена позволит сравнить качество? вот честно, мне лично эти замечательные щелчки нафиг не упёрлись. Поэтому винила у меня- нет. Правда и СД тоже нет. И ДВД. Сеть всё заменила.
 

IgorE

1 ранг
Регистрация
1 Янв 2021
Сообщения
2,911
Реакции
1,390
Репутация
74
Страна
Украина
Город
Берег ЧМ
Имя
Игорь
Предупреждений
1
Сейчас, через 30 лет понимаю, как это было глупо.
Думаю, что нет.
В те годы это был спор между цифрой и аналогом.
Сегодня это две параллельные ветви. Все уже давно обговорено и определено.
Аналог на 90% есно понты.
Но понты всегда дороже денег. В театре в спорт. костюме есно удобнее, но....
 
Регистрация
23 Май 2020
Сообщения
2,403
Реакции
1,051
Репутация
70
Предупреждений
1
там ток по постоянке, что будет если "залетит" переменное?
и "следящая связь", при создании напряжения смещения странно у него выполнена (С2 отсутствует): Посмотреть вложение 136294
Мое мнение недоученного психоакустика и психосхемотехника:
там простой каскад, не повторитель, но смещение берётся от источника опорного напряжения на тех двух диодах. Этот же источник (винилового звука) "питает" через свой резистор нижний этаж схемы. Мы такое делать и слушать отказываемся. Я винил если и слушаю, то без коррекции, вся та коррекция сосредоточена в пассивных фильтрах АС.
 

Lyuber

2 ранг
Регистрация
15 Ноя 2023
Сообщения
1,200
Реакции
80
Репутация
18
Страна
РФ
Город
Люберцы
Предупреждений
8
Я винил если и слушаю, то без коррекции, вся та коррекция сосредоточена в пассивных фильтрах АС.
круто, может и правильный подход. Выхлоп ЦАП, так же, лучше выводить на внешний, там и приёмы разные.
Дополню, выхлоп ЦАП, можно комбинировать:
Лампадный, Цепеллины слушать, с порядками в Кг "вкусными",
Студийный, "Нулевой" или "ни какой", ОУ тоже могут пригодиться, как суммировать (аля "Радиоточка")
Нормальный, где буфер - джифет, как однотакт для каждой пары свой (дифф.), порядки первые (фильтр)
 
Последнее редактирование:

Russ

1 ранг
Регистрация
3 Фев 2023
Сообщения
1,590
Реакции
854
Репутация
47
Страна
Россия
Город
Pskov

Динозавр

1 ранг
Регистрация
31 Янв 2023
Сообщения
2,949
Реакции
872
Репутация
52
Страна
Россия
Город
станица Пашковская
Имя
Александр
Предупреждений
3
7455c20e468fb74bd92b3ee0cddbcd1d.jpg
 

Russ

1 ранг
Регистрация
3 Фев 2023
Сообщения
1,590
Реакции
854
Репутация
47
Страна
Россия
Город
Pskov
Если есть ведро полевиков и можно подобрать, то почему бы и нет, на выход просится повторитель.
 

IgorE

1 ранг
Регистрация
1 Янв 2021
Сообщения
2,911
Реакции
1,390
Репутация
74
Страна
Украина
Город
Берег ЧМ
Имя
Игорь
Предупреждений
1
то почему бы и нет, на выход просится повторитель.
И парочка хороших ОУ, чисто символически. Эту плату отключаем конечно.
Если есть ведро полевиков и можно подобрать
Я из 10шт. две близкие пары, за 30мин. Остальные попарно.
ВАХ.jpg
Но эту наскальную живопись никогда.
Там ещё и МС есть довесок.
.........
Прибор для ПТ в соотв. теме.
h21.jpg
 
Последнее редактирование:
Регистрация
23 Май 2020
Сообщения
2,403
Реакции
1,051
Репутация
70
Предупреждений
1
По ВЧ перегруз будет на царапках.

Даже были такие CD диски, черные под винил :)
Этот перегруз, надеюсь, навсегда отвадит меня от прослушивания того распиаренного винила.
Звукописцы, как опытные кукловоды, научились одно и тоже заворачивать в разные фантики и с видом ученого глубокомыслия приговаривать: скорее бери винил! Завтра уже не будет!
А другие там воздух, сцену, баланс слышат (причем с перекошенными звукоснимателями), подбирая ёмкость кабеля путем его укорачивания. 🤣 А куда потом стометровые стопки пластика девать? Корректор тут уже не поможет...
«Горе побеждённым [винильщикам]!» – сказал адепт CD, бросив на другую чашу весов свой тяжёлый CD вертак с отдельным ЦАП и отдельным блоком питания впридачу.
 
Последнее редактирование:

IgorE

1 ранг
Регистрация
1 Янв 2021
Сообщения
2,911
Реакции
1,390
Репутация
74
Страна
Украина
Город
Берег ЧМ
Имя
Игорь
Предупреждений
1
можно ссылку на ту тему? Спасибо.
 

IgorE

1 ранг
Регистрация
1 Янв 2021
Сообщения
2,911
Реакции
1,390
Репутация
74
Страна
Украина
Город
Берег ЧМ
Имя
Игорь
Предупреждений
1
Поэтому винила у меня- нет. Правда и СД тоже нет. И ДВД. Сеть всё заменила.
И на кино жалко грошей?
Театр понятно. В спорт. костюме могут вывести. Опять же жена с таким чучелом не пойдет.
Хотя сейчас....креатив называется. Но пальцем в след крутят.
 

NEULO

1 ранг
Регистрация
14 Июл 2019
Сообщения
3,815
Реакции
1,940
Репутация
93
Возраст
52
Страна
Россия
Город
Одинцово
Предупреждений
4
И на кино жалко грошей?
Театр понятно. В спорт. костюме могут вывести. Опять же жена с таким чучелом не пойдет.
Хотя сейчас....креатив называется. Но пальцем в след крутят.
Нихачу в кино. Я в детстве находился, а сейчас уже нет желания, да и удовольствия ни от кина ни от театра я никакого не испытываю, по определённым причинам.
 

Leonid.

3 ранг
Регистрация
15 Авг 2022
Сообщения
262
Реакции
110
Репутация
18
Страна
Россия
Город
Саратов
Имя
Leonid.
Корректор из Bruel&Kjaer-4416, схемку немного подрисовал, оставил только сам корректор. Схемное решение мне понравилось. Такой коррекции ни у кого больше не видел. Можно сделать и на двух ОУ, если инверт. не пугает.
 

Вложения

  • B&K-4416.jpg
    B&K-4416.jpg
    143.3 KB · Просмотры: 94

Sergei_S

2 ранг
Регистрация
4 Мар 2024
Сообщения
274
Реакции
116
Репутация
11
Страна
Россия
Город
г.Клин

Статистика форума

Темы
3,095
Сообщения
236,012
Пользователи
2,387
Новый пользователь
Тула
Сверху Снизу