Усилитель Короля

Вот самый простой с оу.
 

Вложения

  • Раскачка по цепям питания.JPG
    Раскачка по цепям питания.JPG
    47.7 KB · Просмотры: 161
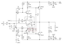
А это твой транзиент:
Транзиент: это то, что покажет осцилл, если его щупы установить в указанные точки. Примечание: окон, панелей или сигналов в окне может быть много.
 
И если у вас в усилителе есть "эффект вовлечённости"
В нашем возрасте слух уже не тот,а сверхлинейник дает возможность услышать самые мелкие нюансы ,а не заставляет мозг додумывать-а что там еще не слышно.Вот тут и появляется та самая вовлеченность при прочих равных условиях и без использования всяческих эквалайзеров и улучшателей(не путать с аудиофилией)...Если что-сужу по себе.
 
"Серхио"-это ЗВУК,можете плеваться,но только до до тех пор,пока(если)не спаяете.
 
Надеюсь, Алексан успел прочитать рекомендации по Стоунколду
Если нет, то повторю, усилитель не простой, в настройке, поэтому подумай хорошо, если захочешь собирать
 
В наши дни квалификация настолько упала, что отсутствие возбудов стало основополагающим фактором надежности и предметом особой гордости?
Как по мне, было бы интересно разработать такой усилитель, который хорошо звучит для музыки, но который не требует после сборки, доп. настройки генераторами и осциллом, на возбуды, достаточно обычных тестеров на ток и напряжение
Ну понятно, первым делом здесь идут безоосники и малоосники, как наименее склонные к возбуду, при нормальном монтаже и деталях
Ведь большинство людей собирает усилитель именно для прослушки музыки, а не для танцев с бубном, и у многих, есть желание собрать усилитель, но нет возможности купить приборы, и/или даже разместить их ( рабочее место ), так что, не все так однозначно
Раньше, у меня была возможность работать с приборами при настройке УНЧ, была мастерская где было достаточно места и для сборки, и для настройки ( отдельно ) , а сейчас ничего этого нет, и я могу понять и тех и других
 
Надеюсь, Алексан успел прочитать рекомендации по Стоунколду
Если нет, то повторю, усилитель не простой, в настройке, поэтому подумай хорошо, если захочешь собирать
Одно время делали умощнение TDA2030 по питанию, с помощью BD911/912, или BDW93/94 (сейчас и не вспомню), как на самых доступных на тот момент транзисторах, даже мостом включение было, 200Вт. Работало.
А операционник умощнять - стремное дело, там того тока и чуть изменения можно все сразу спалить. Либо свиснет, либо сквозанет.
Термоузла нет никакого, все непонятно на чем держится.
Но, иногда работает. А некоторые хвалят звук.
Можно паять такое от большой скуки.
 
Последнее редактирование:
Звук сверхлинейного усилителя предельно ненавистный и одно его упоминание вызывает немедленную рвоту.

Но только у тех, кто его никогда не слышал. Вот где загадка.

А что будете делать с акустикой? С ее линейными искажениями? А с ее нелинейными искажениями куда деваться страждущим сверхлинейного звука?
В вашем, сверхлинейном случае, искажения АС на 2-3 порядка выше, чем у линейного УНЧ. Акустика с нелинейными искажениями ниже 1% - большая редкость, многие про нее слышали, но мало кто видел. А те, кто видел - просто оказался в нужном месте в нужное время. Прямо как с лохнесскими драконами, те, кто видели почему-то находились на берегу без фотоаппарата.
Я тоже их видел, хотя никогда не был в Шотландии. )))

Ну вот давайте предположим идеальный линейный тракт, который абсолютно защищён от реактивной составляющей нагрузки , и сопротивления нагрузки.
Он как танк, пробивает все и не получает урона ( не теряет линейность )
На выходе он всегда будет иметь максимальную линейность, несмотря ни на что, и если к нему подключить АС хорошим коротким кабелем, то никакая КБЧ не нужна, это понятно
И что?....ну вот как он будет звучать?....да вполне себе как усилитель, и это будет зависеть от конкретно подключенной АС
Если это низко чувствительная АС, то на малой громкости она будет звучать мутно и размазано,пока не выйдет на свой оптимальный уровень громкости, где она начинает петь и звучать
И никакой сверхлинейник не заставит звучать такую АС на малой громкости как то иначе, если только не ввести тонкомпесацию или формантный экспандер

Это вы бросьте филармонию с антиномией скрещивать. )))
Есть достаточное количество "тупых" кАлонок, которые замечательно играют на малых уровнях. Те же BBCишные мониторы, хотя они формально 90 дб/вт и ряд других.
На малых уровнях начинают проявляться крг, хотя я в них не очень верю.

Есть у меня приятель, ДФМН, который на досуге строит неординарные каменные усилители, например каменный однотакт на 50 Вт на канал с офуенными радиаторами с водяным охлаждением, который он подарил одному известному дирежеру одного очень известного театра. Этот усилитель играет очень хорошо и на малой громкости и на средней и на максимуме. Искажения в безООСном варианте около 0,2% на 25 Вт, в ООСном 0,01%.
При одинаковой громкости на одной акустике я разницы не заметил, поскольку в обоих случаях искажения АС на порядок выше.

Если вам нужен усилитель с эффектом вовлечённости , с необычным звуком, то это не к сверхлинейности, это как раз к нелинейностям

Я вас немного поддержу. Усилитель работает на акустику и в паре они формируют кизы и слуховые образы, практически до ощущения голограммы.
Вы не задумывались, что именно совместные искажения позволяют сформировать эффект присутствия?
Забегая вперед скажу следующее, искажения усилителя в некоторых пределах позволяют сформировать эту самую вовлеченность, но не позволяют получить чистый, красивый и быстрый бас.

Как все понимают, я - ламповик-безООСник и для меня 0,7% К2 и К3 на 3 вт это уже запредельная сверхлинкйность. 😉
 
Я вас немного поддержу. Усилитель работает на акустику и в паре они формируют кизы и слуховые образы, практически до ощущения голограммы.
Вы не задумывались, что именно совместные искажения позволяют сформировать эффект присутствия?
Я немного исключение, слушаю только моно звук
Мне важна музыка, ну и качество звука конечно, а пространственные стерео эффекты меня отвлекают и не дают сфокусироваться на музыке
Это не выпендрёж, это особенность психики, особенность мировосприятия
Забегая вперед скажу следующее, искажения усилителя в некоторых пределах позволяют сформировать эту самую вовлеченность, но не позволяют получить чистый, красивый и быстрый бас.
Согласен
Но можно охватить ООС низкочастотную часть спектра, а остальную пустить без ООС
Тогда низ и низкая середина будет нормальный, чистый, а верхняя середина и верх за счёт доп.усиления, немного окрасятся и детализируются , потому что они уже без ООС, это и даёт вовлечённость, чистый красивый низ и дышащая середина с верхом
По сути, это тот же подъем усиления на верхах, только специфический, в самом усилке, а не в темброблоке
В темброблоке это тоже работает, но более пресно, более банально
Как все понимают, я - ламповик-безООСник и для меня 0,7% К2 и К3 на 3 вт это уже запредельная сверхлинкйность. 😉
Я - каменщик - мелкоосник
Линейность это хорошо, там где она к месту

Вот самый простой с оу.
Интересная схема для звука, и для коллекции ее можно иметь, но станет ли она основной, на любителя
Одно время делали умощнение TDA2030 по питанию, с помощью BD911/912, или BDW93/94 (сейчас и не вспомню), как на самых доступных на тот момент транзисторах, даже мостом включение было, 200Вт. Работало.
А операционник умощнять - стремное дело, там того тока и чуть изменения можно все сразу спалить. Либо свиснет, либо сквозанет.
Термоузла нет никакого, все непонятно на чем держится.
Но, иногда работает. А некоторые хвалят звук.
Можно паять такое от большой скуки.
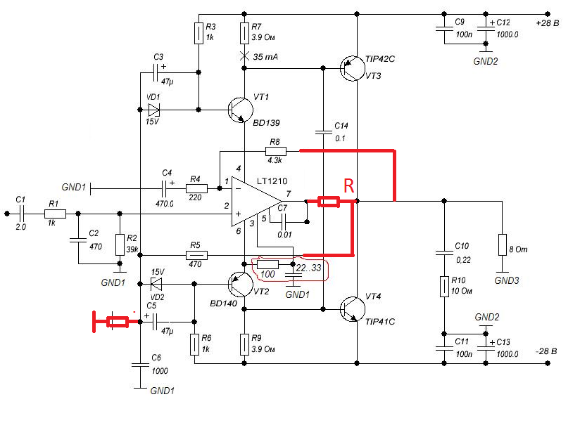
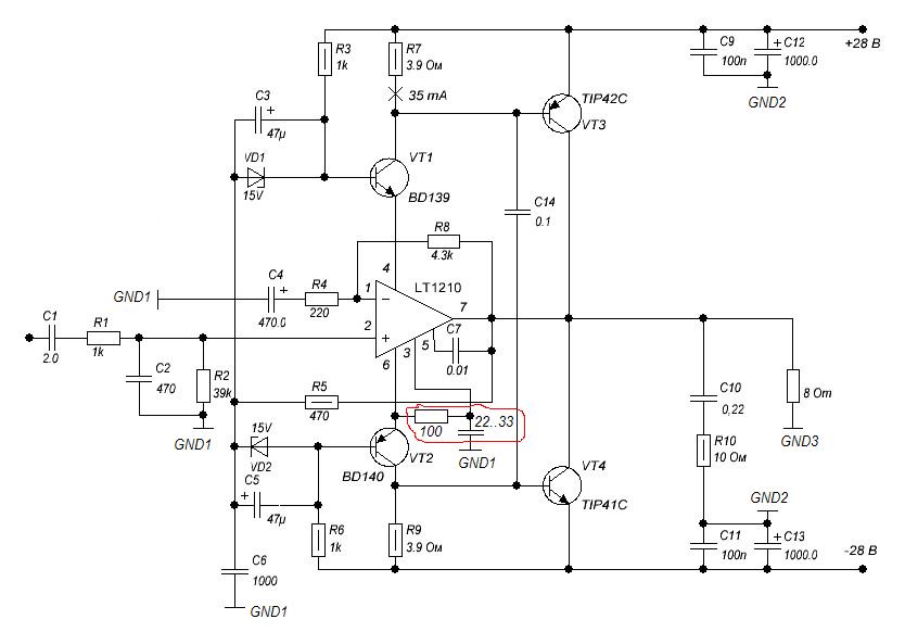
Умощать ОУ можно, но придерживаться двух основных правил
1. ОУ включать инвертором. Инвертор более линеен,( это хорошо слышно в сравнении с НЕинвертор ) и меньше склонен к возбуду
2. Землю входа , полностью развязывать от остальных земель
Земля входа ОУ очень чувствительна, ловит малейшую грязь с других земель, что повышает опасность возбуда и выгорания
 
Серхио"-это ЗВУК,
Ланзар - рулит, петлевое на халяву. В железе Тошиба, Хитачи из оригинала (ретро), подобрать необходимо, для себя. Долго, дорого, много «кучек» остается. Питание, по умолчанию, 2х полярное, с ВК вариации есть, там «жирные» в разколбас повесить нужно (гирлянда от коммутационных). Последнее, термо с Донецка взять

Трассировка, БП - как часть схемы (по высокому на пп делать)

Есть предел (12500Гц для фчх), а есть без предел (фчх как искажения фазовые) - ОСь мелкая здесь не при чем
 
Ланзар - рулит, петлевое на халяву. В железе Тошиба, Хитачи из оригинала (ретро), подобрать необходимо, для себя. Долго, дорого, много «кучек» остается. Питание, по умолчанию, 2х полярное, с ВК вариации есть, там «жирные» в разколбас повесить нужно (гирлянда от коммутационных). Последнее, термо с Донецка взять
никакой это вовсе и не ларзан. и нахаляву ничего никогда не бывает, основное усиление УН обеспечивают каскоды. а термо и без донецка обошлись.
 
Для Звука не годна, там полоса ни какая, «нижняя полка» у «Лимита» (фчх от 12500)
так то для Звука. для остальных сойдёт в какие нибудь поделки вроде стабилизаторов или дверных звонков.
 
Каскод - 6/9, отсасывает сам у себя, компаратор в итого (тантра Сухова, одна из). Не только на Веге тему поднимали, но слушали. Я каскод забанил для себя, «сухари» для нулевых и симуляторщиков.
Более, там «играет» только Хитачи, порог для Миллера в т.ч - сбалансирован.
ТОП в автозвуке - Ланзар на костылях, Аудисон Тезис, проигрывает ретро от Японо мать (Пионер)
 
Ну а чё я там, как слон в посудной лавке, среди Эстетов и Патрициев
Все равно всерьез там ничего бы не вышло, вы жы там все эстэты и интеллектуалы с высокой культурой исполнения изделий, а я тупой паяльщик с тупыми идеями и кривыми паучками и дощечками, которые вам вообще никак не впёрлись, ну, разве что постебаться надо мной, поиздеваться
А оно мне нужно?....я не гордый, я просто ценю свое время и труд
upload_2025_11_14_07_43_14_123.jpg
Вот эту схему я вам хотел показать, не помню кто автор. Она у меня имеется, живёт в корпусе амфитон 002.
Здесь оос только на частотах ниже 300гц, на более высоких частотах это практически ИТУН. Однотакт в классе А с тп 1,5 - 2а. Заявлено : кни 0,05% мощность 10 - 15вт. Мягкого лампового звука!
Что хочу сказать о звуке: только с широкополосником, самый лучший вариант с 4а32.Пел очень не обычно. К многополосный акустике подключать не стоит, плохо звучит, а если там многопорядковый кроссовер - полный шлак.
Уверяю вас, что до сл всем этим схемам как до луны. И это не только моё мнение. НЕ РАССУЖДЕНИЯ А ПРОВЕРЕНО НА ПРАКТИКЕ!
 
Последнее редактирование модератором:
Как все понимают, я - ламповик-безООСник и для меня 0,7% К2 и К3 на 3 вт это уже запредельная сверхлинкйность.
Трансы.JPG
Да ещё бы.

Оттого ты чистым звуком недоволен.
978.jpg

Электроника - на 0,1% наука, а на 146% - психиатрия. Приходит чмо, которое не слышало звука лучше этого:
Трансы.JPG


и начинает рассказывать, как ему опротивел звук сверхлинейных усилителей, которых он никогда не слышал.

111.jpg

И куда его, слухача красивого?
 
Последнее редактирование модератором:
Последнее редактирование модератором:
Калька с Сансуй (их любимый каскад "даймонд"). Три каскада УН не комильфо по нынешним временам, имхо.
Посмотреть вложение 160331
1763809975272.jpg
Ты уже в курсе про матрицу коррекции, так она тут неполная. Нужно RC-цепи на всех высокоомных точках ставить, а тут они на выходе второго каскада пропущены. А так - даже ППК есть, см. три точки на входе, это просто снимаю шляпу: понимали в коррекции.

Я бы таки слежение вставил во входной диф. Подозреваю там искажуху от изменения Усз.
 
Последнее редактирование модератором:
понимали в коррекции.
Это младшая модель, Sansui AU-D5, Years of manufacture: 1980 - 1982
На коррекцию я тоже обратил внимание, никакого миллера. Что касается коррекции на входе третьего каскада УН, видать запаса хватило, того что есть.
Я бы таки слежение вставил во входной диф.
Это не топ модель, сэкономили. :)

Кстати, обратите внимание - у Сансуя выход в т.н. "эконом А".
 
Последнее редактирование:
Ты-же недоразвитый на всю головы, даун.
Вы же врёте как дышите.
Вот графики по вашей модельке ua725.asc и добавлен график с номиналами из поста
https://ldsound.club/threads/vinil-korrektor-suxova-na-diskretnyx-ehlementax.3538/post-441488
_ua725__test.jpg
Номиналами элементов в ОС манипулируете по принципу: "кручу верчу запутать хочу".
смотри.jpg
 
Последнее редактирование модератором:
Вы же врёте как дышите.
Вот графики по вашей модельке ua725.asc и добавлен график с номиналами из поста
https://ldsound.club/threads/vinil-korrektor-suxova-na-diskretnyx-ehlementax.3538/post-441488
Посмотреть вложение 160349
Номиналами элементов в ОС манипулируете по принципу: "кручу верчу запутать хочу".

Посмотреть вложение 160353
.SUBCKT HA2620_HA 1 2 4 5 3
.MODEL DP D IS=1E-14 N=+1.355
.MODEL DN D IS=1E-14 N=+1.355
.MODEL DV D IS=+1.4506E-15 N=.2
.MODEL D1 D IS=1E-9 N=1
.MODEL D2 D IS=1E-9 N=+1.0
.MODEL DX D IS=1E-20 N=+30.0
*
* Input Stage
* Value of source VN models Vio and may be adjusted as desired.
VP 1 6 0
VN 2 7 +5E-04
I1 8 0 +1.0E-09
FA 2 0 VN +2.0
DP 6 8 DP
DN 7 8 DN
FP 9 0 VP +7.7E+05
FN 0 9 VN +7.7E+05
GC 0 9 8 0 +3.497E-07
GPP 9 0 4 0 +3.497E-07
GPN 9 0 5 0 +6.2186E-07
IRX 0 9 -3.9507E-06
RT 9 0 1.0
*
* Poles
EP1 10 0 9 0 1.0
RP1 10 11 +3.98E+01
CP1 11 0 1E-10
EP2 12 0 11 0 1.0
RP2 12 13 +2.653E+01
CP2 13 0 1E-10
EP3 14 0 13 0 1.0
RP3 14 15 +2.2743E+01
CP3 15 0 1E-10
*
* Output Stage
G2 0 16 15 0 1.0
R2 16 0 +6.5577E+02
CC 16 17 +2.2E-11
GOL 17 0 16 0 +2.2983E+02
RD 17 0 +90.0
DH 17 18 DV
DL 19 17 DV
ECC 18 0 POLY 1 4 0 -2.7 1.0
EEE 19 0 POLY 1 5 0 +2.9 1.0
IH 4 0 +3.0E-03
IL 0 5 +3.0E-03
GPS 20 0 17 3 +0.9999E-01
DPH 4 20 DX
DPL 20 5 DX
D1 17 21 D1
D2 21 17 D2
EX1 21 0 POLY 2 17 0 3 0 0.0 -8.7027E-01 +1.8665
RO 17 3 +10.0
.ENDS

в майкрокапе другой оу, еще быстрее модель

В чем суть, хоть понял?
 

Статистика форума

Темы
3,350
Сообщения
269,226
Пользователи
2,576
Новый пользователь
grushar
Назад
Сверху Снизу