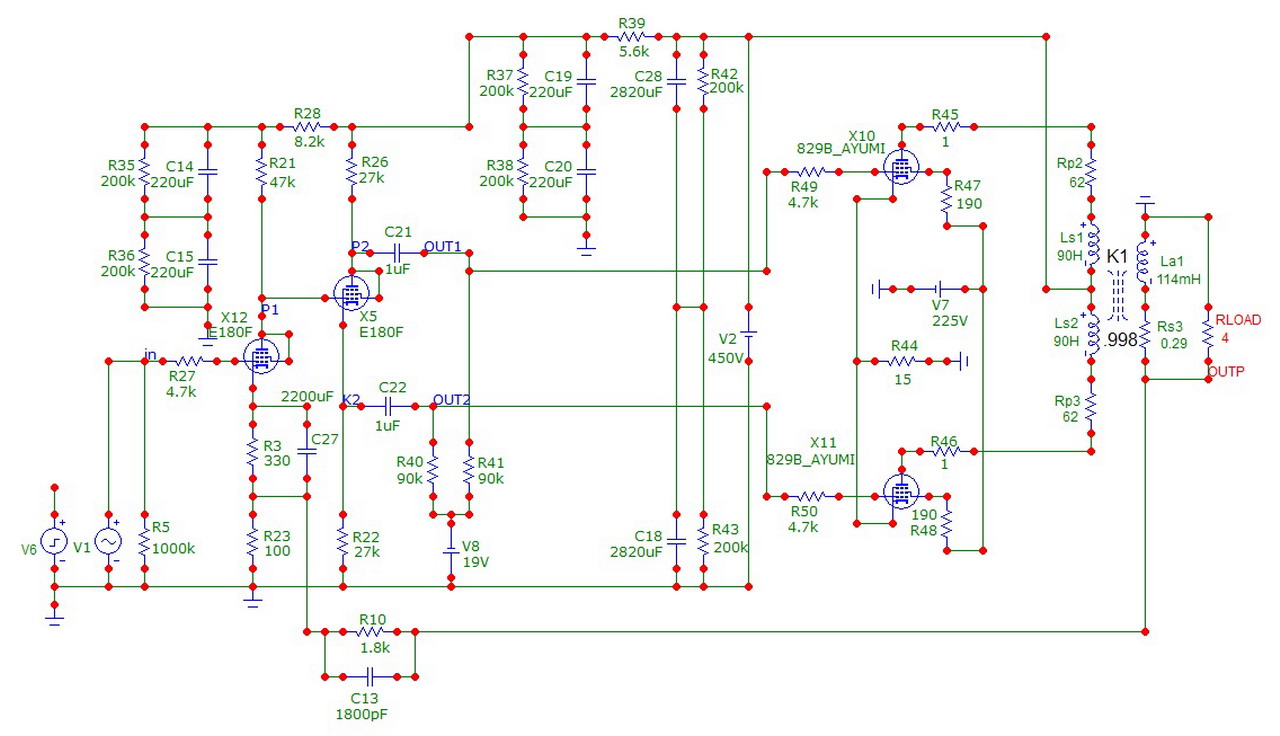
Усилитель по мотивам Симфонии 003

Святослав, я понимаю ваши предложения, но на мой взгляд добавление еще одного двойного триода который как катодный повторитель был бы гальванически связан с сетками ламп EL84 сильно усложнило бы этот малюсенький усилитель мощностью 15 Вт, подразумевало бы еще один источник отрицательного питания , дополнительные триммеры для регулировки токов покоя,...
 
Так поставте першою лампу з високим підсиленням. Тоді драйвер - повторювач буде на своєму місці.
Перевага заходу в струм сітки подвійна - і потужність при тій же напрузі живлення майже подвоїться, і кліпінг буде значно м'якшим. Чому б ці переваги ігнорувати?
Якщо ще не бачили, покажу вам реально працюючу просту схему малесенького підсилювача, приблизно такої ж потужності на виході, повідомлення 13:
 
Последнее редактирование:
Svetoslav read and studied your text and the proposed amplifier circuits, everything is really not bad! However I would reserve such a cascade with cathode followers galvanically connected to the control grids, and would use it to excite some powerful triodes that would work in class AB2 or A2.
 
Друже, режим А2, або АВ2 включиться "автоматично", при досягненні певної потужності на виході підсилювача. А до того він працюватиме в звичайному класі А, чи АВ.
Включиться, якщо це передбачено схемою.
В тій темі, що за посиланням, в першому повідомленні "укорочений" варіант схеми. Де не передбачено заходу в струм сітки.
Обидві схеми ват до шести - семи працюють практично однаково. А от далі укорочена входить в обмеження, а подовжена схема кліпує в районі 15 Вт.
Причому обмеження більш плавне за формою. І менш помітне на слух.
 
Всем привет, попалась на глаза вот такая статья, что скажете, имеет право на жизнь такая задумка?
 

Вложения

  • 2146832491_195909_59.jpeg.86636ca14af9589c32501d6bb0da0282.jpeg
    2146832491_195909_59.jpeg.86636ca14af9589c32501d6bb0da0282.jpeg
    801.7 KB · Просмотры: 133
Желательно отграничить полосу,чтобы ПОС работала только на НЧ,RC фнч между R16 иR3
 
Все эти беспорядочные связи мощу сжирают.
 
Всем привет, попалась на глаза вот такая статья, что скажете, имеет право на жизнь такая задумка?
Это из серии "как выпрямить кривое". Не используйте не те динамики не в том оформлении и не понадобится извращение с использованием ПОС.
Нет, ну в самом деле, ПОС сужает и кривит полосу усилителя. Да, мы её обратно компенсируем с помощью ООС, но все же. Смысл действия лишь в понижении выходного так, чтобы наши кривые АС перестали бубнить. Для экономии производства может введение ПОС в усилителе выгоднее чем ставить более мощный мотор в динамики, но мы то этим занимаемся не для экономии.

А для качества лишь 2 решения: изначально ровные лампы и использование коротких, а не общих ООС.
 
Это из серии "как выпрямить кривое".
К тому же данное схемное решение обсуждалось, я сам приводил более совершенную схему из иностранного источника. Но раз написано, это уже неинтересно, надо мочало - начинай сначала. Пока всего 28 страниц, маловато.
 
Всем привет, попалась на глаза вот такая статья, что скажете, имеет право на жизнь такая задумка?
Имеет. На успешную жизнь. В случае мелких недостаточных выходников, но при хорошем питании, чтобы был запас на пиках.
Самое раннее что попалось в этом направлении - январь 1953 (Внимание! Есть обманка).
 

Вложения

Хороший совет!
Всего-то надо...
Ровных ламп как собак нерезанных. Просто многие из них вышли из моды и народ думает что поэтому они плохие. Например в триодном включении вполне ровненькая 6п43п. И ведь собирали сотнями и хвалили. А потом мода прошла, начали капризничать что "чуйка у неё плохая" и забросили. А помощнее 6п13с и 6п31с тоже ровные и использовались, но прошла мода и начались капризы что анод видите ли торчит и тоже тупые они на раскачку.
А дело в том, что если посравнивать ВАХи триодные у однотипных ламп, то видно что чем тупее лампа, тем ниже у неё внутреннее и тем она ровнее (не всегда). Самая ровная и тупая из пальчиковых 6п19п.
Из драйверов тоже найти ровные не сложно. Главное не искать какая модная и дорогая, а на ВАХи смотреть. Вот 12ж1л - линии параллельные, ровные, прям как у прямонакала. Раздают подобные локтали на рынках за копейки в сравнении с популярными. Только и делов, что панельки такие купить.
 

Вложения

  • 6п43п.jpg
    6п43п.jpg
    63.4 KB · Просмотры: 40
  • 12ж1л.jpg
    12ж1л.jpg
    956 KB · Просмотры: 32
Ровных ламп как собак нерезанных.
И так непочтительно пишет человек с таким аватаром...
Просто многие из них вышли из моды и народ думает что поэтому они плохие.
Правильно думает. Мода - это хорошо, немода - плохо. Мода - наше всё! И некрутые лампы - плохие, крутым перцам - крутые ламп-асы.
Вот 12ж1л - линии параллельные, ровные, прям как у прямонакала. Раздают подобные локтали на рынках за копейки
Неправда ваша. На Авито 12Ж1Л не за копейки, а за цельных 300 рублёв (и всего за 17 штук).
Манаков пишет: В триоде S-2,5mA/V ; Ri-8k
Интересно как они на слух?? Кто-нибудь слушал?
Он же:
6Ж1П в триодном вкл имеет Мю~25
В рабочей точке Ug1 -1,5В, Ia-8мА, Ua — 80-85V, при триодной крутизне S~7, Ri=Мю:S = 25:7~3,6k
по мне, в самый раз и рабочая точка (с выхода моего внешнего ЦАП = 1 В) и по усилению будет грубо =15, и по низкому анодному напряжению. Выходное 3,5 кОм - умеренное. Вариантов много, но это я к слову т. к. отношения к теме не имеет.
 
Всем привет, попалась на глаза вот такая статья, что скажете, имеет право на жизнь такая задумка?
Делал что-то похожее в 70-х. Пожалуй, стоит еще позаниматься!.
 
Неправда ваша. На Авито 12Ж1Л не за копейки, а за цельных 300 рублёв (и всего за 17 штук).
Манаков пишет: В триоде S-2,5mA/V ; Ri-8k
Интересно как они на слух?? Кто-нибудь слушал?
Ставил каскад на них перед моим двухтактом (у того чувствительность недостаточная плюс я громкость источника снизил для отслушивания). Ухудшения, или изменения звука я не заметил. Считаю это признак того, что лампа свою окраску не вносит. Параметры прям один в один у всех мои 5 экземпляров.

Вот будь у меня задача собрать мощный, или не очень двухтакт на непривычных лампах, я бы взял 4 штуки 12ж1л на драйвер/ФИ и пару ГУ-29(32) на выходе. Питание общее накала от импульсника светодиодного. И анодное им не нужно прям большое, 250 достаточно (но 300 лучше).

Ещё добавлю. Есть серия ламп с накалом в 2 вольта. Именно потому что они не для гражданских радиол и телеков, их более строго отбирали и менее халтурно обычно делали. Поэтому если попались такие за копейки десяток, то надо брать. Разумеется посмотрев на ВАХи. Десятка вам хватит до конца жизни, а что накал непривычный, так тем и хорош. Домотать около 10 витков для получения питания накала в 2 вольта можно чуть ли не на любой анодный транс без его разбора. Разве это не супер? А накалы таких ламп обычно экономнее чем у телевизионных.
 

Вложения

  • photostudio_1733079124727.jpg
    photostudio_1733079124727.jpg
    184 KB · Просмотры: 50
  • Гу-29.png
    Гу-29.png
    28.2 KB · Просмотры: 54
Последнее редактирование:
Более привычные и простые 6Ж9П(-Е) перед ГУ-29 в двухтакте ничем не хуже, но насколько проще...
И всего-то двух штук хватит.
 

Вложения

  • sch_230520.jpg
    sch_230520.jpg
    160 KB · Просмотры: 95
Более привычные и простые 6Ж9П(-Е) перед ГУ-29 в двухтакте ничем не хуже, но насколько проще...
И всего-то двух штук хватит.
Александр Степанович, если вместо гальваносвязанного фазоинвертора применить емкостную связь с первой лампой и с парой доп.резисторов смещения фазоинвертора, то получим солидный запас по неискаженному сигналу на выходе ФИРН.
А недавно опробованная схема конца 50-х годов на 6Н2П крепко удивила и порадовала отменным звуком. Схема похожая есть в сообщении 815
6Ж9П уважаю за особую певучесть , в первом каскаде корректора прекрасно работают.
 
Последнее редактирование:
Более привычные и простые 6Ж9П(-Е) перед ГУ-29 в двухтакте ничем не хуже, но насколько проще...
И всего-то двух штук хватит.
Александр Степанович, какой спектр показьівает МС-12?
 
И всего-то двух штук хватит
Я писал 4 штуки имея ввиду стерео.
Александр Степанович, если вместо гальваносвязанного фазоинвертора применить емкостную связь с первой лампой и с парой доп.резисторов смещения фазоинвертора, то получим солидный запас по неискаженному сигналу на выходе ФИРН.
Меня всегда удивляло зачем в таких "концертинах" ставится такой огромный фильтрующий резистор по анодному. У себя я ставил 1к, а остальное гасил на Ra. Ну и плюс желание унифицировать лампы, поставить одинаковые для входа и ФИРН.
Ведь немного подумать с подбором ламп и из доступных несложно выбрать такие, чтоб с гальванической связью режимы были не кривые, а как если бы мы делали через конденсатор, с автосмещениями.
 
Ставил каскад на них перед моим двухтактом. Ухудшения, или изменения звука я не заметил. Считаю это признак того, что лампа свою окраску не вносит.
Логично.
Вот будь у меня задача собрать мощный, или не очень двухтакт на непривычных лампах, я бы взял 4 штуки 12ж1л
А как с панельками? У них вроде бы выводы нестандартные.
 
А как с панельками? У них вроде бы выводы нестандартные
У них панельки свои, локтального типа. Я бы не сказал что они редкие, или дороже керамических октальных.
Мои были вариантом в виде "шахты" куда лампа вставлялась, но я эту трубу срезал и теперь вид самых обычных.
 
Ведь немного подумать с подбором ламп и из доступных несложно выбрать такие, чтоб с гальванической связью режимы были не кривые, а как если бы мы делали через конденсатор, с автосмещениями.
Придется анодное брать высокое. Все схемы с гальваникой, имхо, требуют "низковольтных" ламп, типа 6Н23П или 6Н6П, из пентодов в триоде, пожалуй только 6Ж32П, наверное. На мой взгляд, такой каскад делался исключительно для удешевления при использовании двух триодов в баллоне, с надеждой на ОООС. Тоже имеет право на жизнь. Но с конденсатором, по параметрам все-равно сильно лучше)

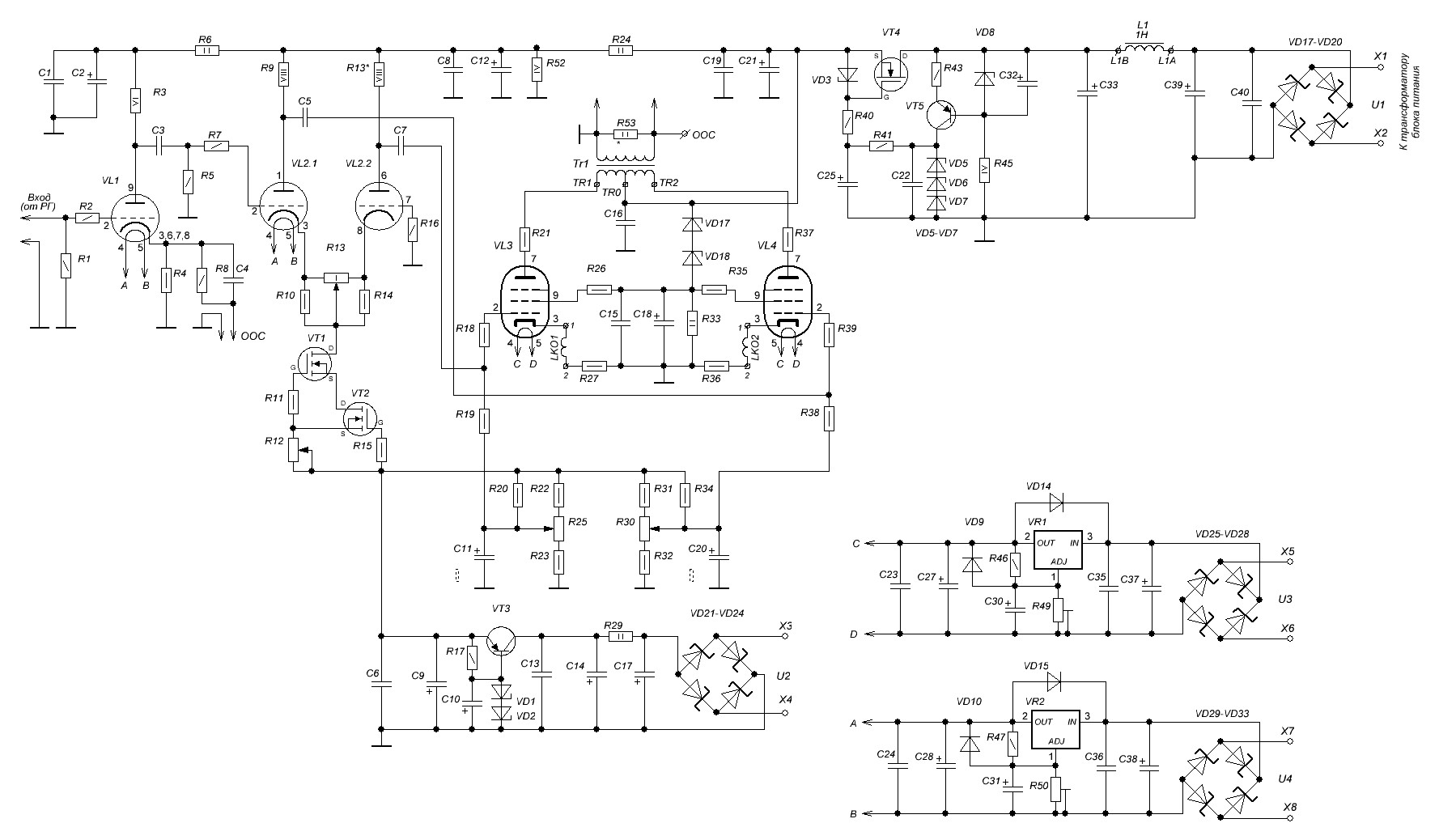
Вот схемка, которую лично я считаю "идеальной" для недорогих, умеренно дорогих и просто дорогих двухтактов. Ничего нового, конечно, но скелет позволяет теоретически использовать практически любые триоды или пентоды\тетроды на выходе. Ее еще можно улучшить, запитав драйвер от отдельного источника, но мне кажется это уже лишним. Такое можно для прямонакальных триодов оставить, ну или если 6С19П или аналогичные 6С33С) применять на выходе.
Тапками не кидаться.
 

Вложения

  • схема.JPG
    схема.JPG
    220.6 KB · Просмотры: 146
Придется анодное брать высокое. Все схемы с гальваникой, имхо, требуют "низковольтных" ламп, типа 6Н23П или 6Н6П, из пентодов в триоде, пожалуй только 6Ж32П, наверное. На мой взгляд, такой каскад делался исключительно для удешевления при использовании двух триодов в баллоне, с надеждой на ОООС. Тоже имеет право на жизнь. Но с конденсатором, по параметрам все-равно сильно лучше)
Совершенно верно, так же считаю и делаю. Из низковольтных лампк для этой схемы с гальваникой удачно идут 6Ф1П. Но только не из 90-х, 100-проц шлак.
А недавняя переделка Прибоя УМ-50 убила много времени и сил, пока на выкинул к чертям оттуда эту дурацкую 6Ж32п с ее мегаомами в обвеске и немыслимым поведением , с кучей давящих возбуд емкостей. Поставил вместо нее 6Ж9П, вывел режимы- усилителя не узнать, полетел просто, полоса за 50 000, все емкости выбросил, устойчивая схема не то слово, меандр дивно ровный, выходное невысокое. а главное- звук просто шикарный.
До этого лампы по непонятной причине впадали в прострацию и краснели анодами.
 
Я с ними не работал, просто не помню) Конечно есть и другие.
 
Вот схемка, которую лично я считаю "идеальной" для недорогих, умеренно дорогих и просто дорогих двухтактов. Ничего нового, конечно, но скелет позволяет теоретически использовать практически любые триоды или пентоды\тетроды на выходе. Ее еще можно улучшить, запитав драйвер от отдельного источника, но мне кажется это уже лишним. Такое можно для прямонакальных триодов оставить, ну или если 6С19П или аналогичные 6С33С) применять на выходе.
Тапками не кидаться.
Дмитрий! Сразу ахтунг. источник тока в стабе анодном - долой . Резистор вместо него, 15 ком примерно. 1 ватт. Зарядный резистор в затворе уберет все шумы стабилитронов в ноль. Зато схема избавится от ненадежного узла.
2. Стабилизатор хвоста и сеточного смещения- мощный стабилитрон Д817 на 70-100вольт, балластный резистор и емкость. И все. Проще некуда, надежность булыжника. Мудреж с последовательными стабами мало что даст, но создаст сложности в поиске неисправностей.
3. Конские банки по выходу регулируемых стабов по опыту дяди Пыжэ ведут к генерации и собачьему их поведению. Там всего лишь куриная емкостишка нужна в цепи управляющего вывода и все на выходе тишина. ни намека на шум или пульсации. Обычные трехногие стабы в этом плане куда хуже.
4. R41-C25 менять на высокоомный резистор и пленку в затворе. задолбался искать причину неважной работы стаба, пока электролит из затвора не выкинул.

Я с ними не работал, просто не помню) Конечно есть и другие.
Все так, 6н23п лучше всего в такой узел. Если без гальваники- ставим 6н1п спокойно.
 
Последнее редактирование:
У меня 2SA1627 стоит и его более высоковольтный собрат, они надежные, если не левые. В паре усилителей больее 10 лет работают без вопросов. Но резистор тоже можно, конечно.
Со стабилитронами там отдельный разговор, в зависимости от конструктива требуется иногда уронить всего 10 -20 Вольт на второй сетке, стабилизатор отдельный уже не справится или его ДО анодного стаба надо ставить, тогда Кст будет невысоким, плюс грелка на резисторе. В одном и вариантов у меня вообще два одинаковых стаба, анодный и сеточный. И платки готовы под него.
Смещение - может и соглашусь, надо подумать. Спасибо)
 
У меня 2SA1627 стоит и его более высоковольтный собрат, они надежные, если не левые. В паре усилителей больее 10 лет работают без вопросов. Но резистор тоже можно, конечно.
Со стабилитронами там отдельный разговор, в зависимости от конструктива требуется иногда уронить всего 10 -20 Вольт на второй сетке, стабилизатор отдельный уже не справится или его ДО анодного стаба надо ставить, тогда Кст будет невысоким, плюс грелка на резисторе. В одном и вариантов у меня вообще два одинаковых стаба, анодный и сеточный. И платки готовы под него.
Смещение - может и соглашусь, надо подумать. Спасибо)
Менял отгоревшие стабилитроны в цепи экрансеток в выходных тетродах какого-то япона лампового. Задумался о тщете всего сущего, глядя на последствия.
Резистор с баночкой сэкономили, аукнулось.
 
Менял отгоревшие стабилитроны в цепи экрансеток в выходных тетродах какого-то япона лампового. Задумался о тщете всего сущего, глядя на последствия.
Я тоже неприятно удивился, вроде камрад прошаренный в вопросе.. стабилитроны в экраны, бр-р.
РезЮк однозначно, причём в ПП - общий, он как раз в противоположную полуволну "поддавать" будет. И кондёры плёночные с него по паре МкФ в каждый катод, больше нинада там
 
Два 8-и ваттных стабилитрона выдержат что угодно. Там именно такие. С "резюком" напряжение на сетке пляшет мама не горюй. Но тут кому что, конечно.
 
Менял отгоревшие стабилитроны в цепи экрансеток в выходных тетродах какого-то япона лампового. Задумался о тщете всего сущего, глядя на последствия.
Резистор с баночкой сэкономили, аукнулось.
Какие стабилитроны, как включены? Япсы любили их включать в УЛ отводы, а стабы переменку не любят. Ежели включать их параллельным стабилизатором - работают без проблемм, ну если только загенерит выходная лампа - опять же переменка.
У Дмитрия стабы просто вычитают напряжение из анодного, если мощность рассчитана правильно - будет работать как часы.
 
Как учит нас товарищ Цыкин, в усилителях АВ экрансетка на пиках сигналов отбирает немалый ток , когда анод проваливается .И в мощных усилителях по этой причине делается свое нехилое питание для экранных сеток, обеспечить запрос по току .

Два 8-и ваттных стабилитрона выдержат что угодно. Там именно такие. С "резюком" напряжение на сетке пляшет мама не горюй. Но тут кому что, конечно.
Резюк имеется в виду поддержанный баночкой литровой, с солеными огурцами. Маринованные нельзя, там уксус, звук кислотный.

Какие стабилитроны, как включены? Япсы любили их включать в УЛ отводы, а стабы переменку не любят. Ежели включать их параллельным стабилизатором - работают без проблемм, ну если только загенерит выходная лампа - опять же переменка.
У Дмитрия стабы просто вычитают напряжение из анодного, если мощность рассчитана правильно - будет работать как часы.
Мне такие часы и привозили. Прямо из самой Японии. С придыханием фирму называли, какая-то Японамама Компани. Падай ниц, как услышишь.
 

Статистика форума

Темы
3,296
Сообщения
262,237
Пользователи
2,544
Новый пользователь
vlad'mir
Назад
Сверху Снизу