Усилитель по мотивам Симфонии 003

Хотя больше будет проку если вы предоставите свои какие наработки по данной теме!

Вам я уже рекомендовал и вряд ли получится лучше, чем родная Симфония
Не позорьте єто название, соберите любую другую простую схему
Єто, скорее, другим намек на их рекомендации
 
Действительно, Симфония - это эталон! Зачем что то изобретать, на хрена столько всяких схем, вот она - собрал Симфонию, живи и радуйся _hm_
Вы хоть видели выходники к примеру ( а это вроде как основа лампача)? Разброс м/у половинами обмотки ок. 20 ом, выводы хлипенькие тем же обмоточным проводом, прикоснуться боязно, железа с гулькин нос, какие низы от них получишь?
Пока приходится юзать их, жду нормальные трансы с УЛ и КО.
 
Последнее редактирование:
Действительно, Симфония - это эталон! Зачем что то изобретать, на хрена столько всяких схем, вот она - собрал Симфонию, живи и радуйся _hm_
Вы хоть видели выходники к примеру ( а это вроде как основа лампача)? Разброс м/у половинами обмотки ок. 20 ом, выводы хлипенькие тем же обмоточным проводом, прикоснуться боязно, железа с гулькин нос, какие низы от них получишь?
Пока приходится юзать их, жду нормальные трансы с УЛ и КО.
Пофигу на трансы, если само устройство изначально звучало прилично,пока перестройщику не попалось.Колонка нормальная обеспечит куда больший прирост качества,чем перетрахивание простой схемы по советам друзей.
 
Чего проще, в триоде, 7Вт. Собери и радуйся.
 

Вложения

  • 6П6.gif
    6П6.gif
    18.2 KB · Просмотры: 168
Значит,все прежние варианты не запели,если все время чешется перепаять.
От чего ж не запели, запели. А перепаять хочется - попробовать разные варианты, и выбрать что по душе!
Чего проще, в триоде, 7Вт. Собери и радуйся.
Неа, буду юзать что есть по лампам, 6п14п-ев, 6н1п-ев, 6н2п-ев, иначе так действительно конца не будет.
Приедут новые трансы с УЛ и КО, поэкспериментирую, остановлюсь на приемлемом варианте!
 
Последнее редактирование:
Спасибо! Вот бы ещё цоколи для октальных ламп - хочу из 6С7Б двойные триоды сделать, а негодных окталов с 8 ногами не осталось в хозяйстве.
 
Вот бы ещё цоколи для октальных ламп - хочу из 6С7Б двойные триоды сделать
Cобирите на 12 контактных . Хоть какие дроби парные впаяете и будет ваш собственный универсальный формат.
И даже готовый SRPP на 6С7Б в одной панельке 12 контактной можно разместить.
 
Последнее редактирование:
Не горят? вообще-то они для реле.
Не горят, но у меня фирменные:
maket3-2024a-jpg.1284551

И у них есть оч неприятный момент: ломают ключ. Лампы входят очень плотно, потом от работы в макете "прикипают" и при вытаскивании ключ делает ту-ту.
Я их рассверлил нахрен до такой степени, что стало можно вставить как угодно, но пофиг.

У камрада Russ на вид сделаны целесообразнее - сделана фаска сверху, но.. кто его знает из какой пластмассы они.. они ж релейные по замыслу, могут анодное и не держать.. кетайское оно дело такое.
 
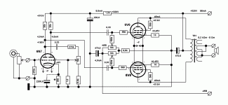
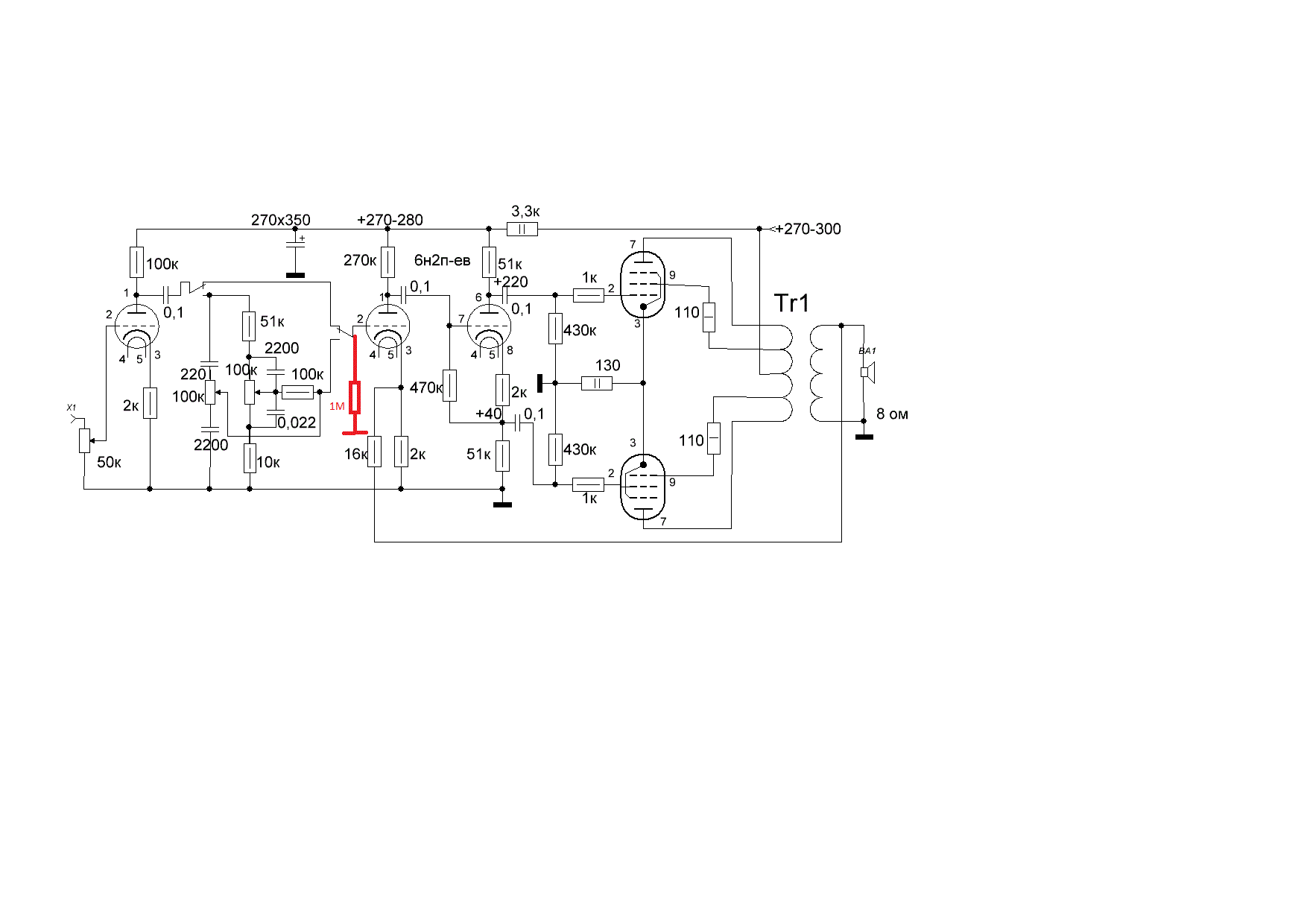
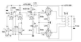
Други, проясните в чем разница? В одних схемах сетка-анод напрямую, в других через кондюк?
Эти схемы для примера:
 

Вложения

  • УМ Бокарева 3 каскада.JPG
    УМ Бокарева 3 каскада.JPG
    75.8 KB · Просмотры: 85
  • УМ Бокарева 3 каскада 1.JPG
    УМ Бокарева 3 каскада 1.JPG
    73.5 KB · Просмотры: 91
Други, проясните в чем разница? В одних схемах сетка-анод напрямую, в других через кондюк?
Эти схемы для примера:
гальваническая связь называется. С плюсами и минусами. Просит повышенного питания.
Не ваш случай.
 
Други, проясните в чем разница? В одних схемах сетка-анод напрямую, в других через кондюк?
Эти схемы для примера:
смещать лампу лампой - такое себе((( работает оно очень неочень. лучше поставить конденсатор. какогото сильного влияния этого конденсатора я не наизмерял
 
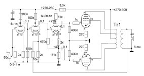
The connection of the first triode which is a voltage amplifier through a capacitor to the grid of the second triode which is a phase inverter without voltage amplification is made in order to obtain maximum voltage amplification from the first input triode, and the anode resistor can reach 270K or more, all so. is designed to obtain maximum gain of the entire amplifier with an open circuit, so that when the global negative feedback is closed, the amplifier distortion is minimal, and the damping coefficient is maximum,
It must be said that the percentage of global negative reaction used directly depends on the quality of the output transformer, because the largest percentage of phase shift occurs in it.
 
The connection of the first triode which is a voltage amplifier through a capacitor to the grid of the second triode which is a phase inverter without voltage amplification is made in order to obtain maximum voltage amplification from the first input triode, and the anode resistor can reach 270K or more, all so. is designed to obtain maximum gain of the entire amplifier with an open circuit, so that when the global negative feedback is closed, the amplifier distortion is minimal, and the damping coefficient is maximum,
It must be said that the percentage of global negative reaction used directly depends on the quality of the output transformer, because the largest percentage of phase shift occurs in it.
У решения с гальванической связью первого триода с сеткой фазоинвертора и резистором большого сопротивления в аноде триода есть недостаток, ток лампы невелик, смещение тоже невелико, лампа работает в области малой крутизны и большей нелинейности , выигрыш от такого режима сомнительный. Ток анода , крутизна и усиление связаны между собой. И как говорит Никита Трошкин, у пентода обычно ток анода примерно равен его крутизне.
 
It should be noted that the signal at the anode of the voltage amplifier (V2) is always in phase with the signal at the cathode of the phase inverter (V3), this is achieved by the 470K resistor, which makes the effective anode load of the triode V2 very small, because this 470K resistor actually has ten times the value (~4,7M), so they are in this input stage distortion is relatively small, as is the phase shift itself,
Personally, I would increase the value of the anode resistor V2 to 220K and add some quality tone control between the triode V1 and V2.
 

Вложения

  • УМ Бокарева 3 каскада.JPG
    УМ Бокарева 3 каскада.JPG
    93.4 KB · Просмотры: 116
It should be noted that the signal at the anode of the voltage amplifier (V2) is always in phase with the signal at the cathode of the phase inverter (V3), this is achieved by the 470K resistor, which makes the effective anode load of the triode V2 very small, because this 470K resistor actually has ten times the value (~4,7M), so they are in this input stage distortion is relatively small, as is the phase shift itself,
Personally, I would increase the value of the anode resistor V2 to 220K and add some quality tone control between the triode V1 and V2.
Очень точное замечание, сигнал с катода второго триода резко увеличивае его входное сопротивление , обеспечивая первому триоду практически режим холостого хода, максимальное усиление и минимальные искажения.
 
It should be noted that the signal at the anode of the voltage amplifier (V2) is always in phase with the signal at the cathode of the phase inverter (V3), this is achieved by the 470K resistor, which makes the effective anode load of the triode V2 very small, because this 470K resistor actually has ten times the value (~4,7M), so they are in this input stage distortion is relatively small, as is the phase shift itself,
Personally, I would increase the value of the anode resistor V2 to 220K and add some quality tone control between the triode V1 and V2.
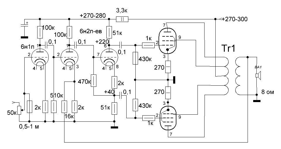
Збільшив би номінал конденсаторів в сітках вихідного каскаду на порядок.
 
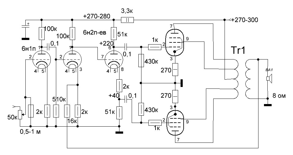
Вот такую схему практически реализовал, с отключением темброблока, резистор сеточный 270к, Василичь применительно к 6н2п рекомендует 270-300к, т.к. в этом диапазоне получается меньше искажений
ПС понятно что это прикидочный номинал, окончательно при настройке
 

Вложения

  • УМ с ТБ.GIF
    УМ с ТБ.GIF
    23.8 KB · Просмотры: 105
in case you have disabled tone control you must have one 1M resistor from grid to ground.

Increasing the rating of capacitors in the grids of the output stage by an order of magnitude.
In my opinion 0.22uF (/630V -MKP) is at the very top limit of the RC time constant, anything above that condensers values will result in blocking distortion.
 

Вложения

  • УМ с ТБ.GIF
    УМ с ТБ.GIF
    26.1 KB · Просмотры: 113
Ви рахуйте ємність не по фільтру, а по вірогідному струму сітки вихідних ламп на нижньому краю діапазону. Перед сітками стоять послідовні резистори по 1кОм, нехай динамічний опір вихідних ламп при плюс 10 В на сітках буде 3 кОм. В сумі це 4 кОм.
Отже, при роздільній ємності 1 мкФ смуга знизу на межі кліпінгу в наведеному прикладі обмежиться частотою 40 Гц.
А по схемі номінал ємності на порядок менший.

Драйвер на високоомній трубці типу 6Н2П - так собі рішення, м'яко кажучи.
Як і наявність темброблоку, як такого. Але це ваше рішення.
Розкачував би вихід катодними повторювачами, з безпосереднім зв'язком катодів з сітками вихідних ламп.
 
Последнее редактирование:

Статистика форума

Темы
3,296
Сообщения
262,413
Пользователи
2,543
Новый пользователь
vlad'mir
Назад
Сверху Снизу