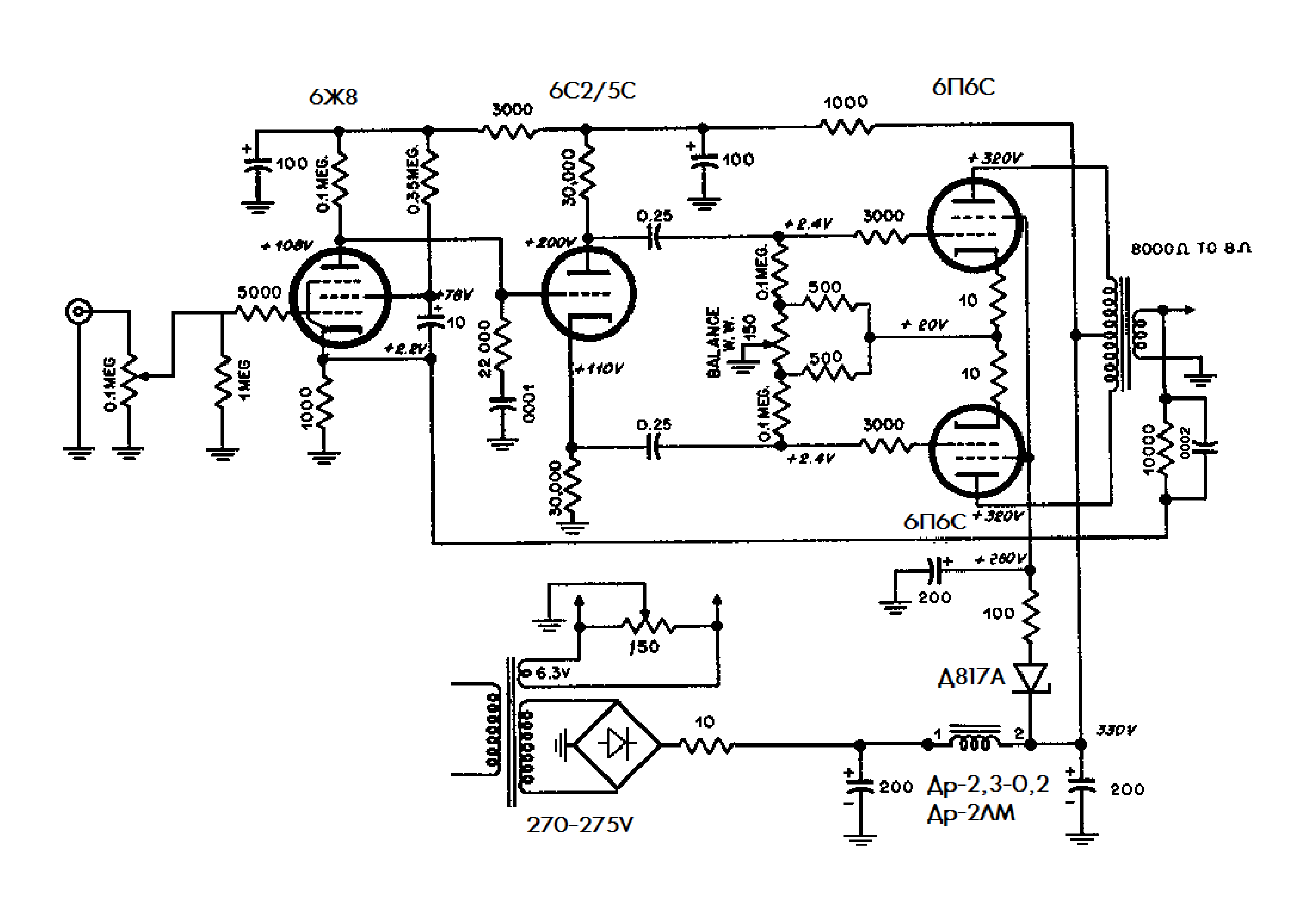
Усилитель по мотивам Симфонии 003

А что означает маркировка на лампах ФП?
 

Вложения

  • P41103-183944.jpg
    P41103-183944.jpg
    328 KB · Просмотры: 78
Синий провод в качестве предохранителя?
 
А старые 6н5п с коробчатым анодом не приходилось пробовать?
а) у меня всего одна такая;
б) длинноракетных 6Н1П-ЕВ жменька;
в) тумбочка и ни шагу в сторону, не то плач по экзотике;
г) от добра добра не ищут.
 
(Не) по теме: осмелюсь сказать и заявляю, что оптические индикаторы включения питания для всех типов ламповых УНЧ (особенно отнотактных!) обязаны быть только на неоно0бразных лампах тлеющего разряда! Включать их надо в необязательном порядке по схеме фантастр0нного генератора (во вторичной цепи), чтобы моргание заметнее было. Применение светодиодов (тем более Uльтраярких да ещё и синюшного цвета свечения) запрещено и поэтому недопустимо – звучание будет загублено ещё в первом каскаде! Индикаторов должно быть два: в первичной сети – неонка переменного тока, а во вторичной сети – неонка постоянного тока. Одобряется применение стрелочного вольтметра с галетником – для контроля вторичных напряжений.
 
Последнее редактирование:
Цифровой вольтметр на ИН-14
 
Саму идею городить целую схему для индикации тока выходных (а почему только выходных - давайте понаставим индикаторов на каждую лампу, накал, анодное напряжение) считаю КИТЧем. Подумал - а вдруг кто-то не знает это иноземное словечко, вот первое объяснение попавшее на глаза, чтобы не я сам описывал.
*
Китч (кич) (нем. Kitsch — халтурка, безвкусица, «дешёвка») — культурно-эстетическая категория, которая включает в себя клишированные произведения искусства серийного производства. Предметы китча, как правило, копируют популярные эстетические объекты и локации, порождая ностальгические сентиментальные чувства. Китч понятен большинству и вызывает мгновенные эмоции.
*

Так и есть. Это разновидность тех самых любимых китайцами синих сверхъярких светодиодов.
Это чтобы любоваться индикаторами. Не знаю сколько всего выпущено "Эстоний", "Симфоний" и подобных "Сакт", но обходились без таких прибамбасов. Может потому что приёмники делали солидно, красиво, а сейчас клепают одинаковые шасси с кишками (лампами и трансформаторами) НАРУЖУ, стыдливо чуть прикрывая их. Вот чтобы отвлечь глаза от этого уродства и понапридумывали всяких ёлочных игрушек.
Технически, опять-таки считаю это излишним, нужна правильная схемотехника при которой не было бы саморазогрева ламп, например. Многие миллионы (если только советских, на весь Мир не замахиваюсь) ламповых аппаратов прекрасно без "ёлкинства" обходились. Ну если уж замуж невтерпёж то можно вернуться да-да, к тем же светодиодам но которые срабатывали бы только действительно в аварийном режиме - и схема будет проще и глаза мозолить постоянно не будут.
Человеческая психика устроена так что немалое ВНИМАНИЕ неизбежно будет уделять положению стрелочек, будут ПЕРЕЖИВАНИЯ - а не пора ли...
Стрелочные индикаторы реагирующие на уровень сигнала полезны, а когда малополезные индикаторы тока постепенно усложняются и грозят превзойти сам усилитель - это сомнительно.
Похоже что следующие две дюжины страниц обсуждений будут посвящены прибамбасам, глядишь и симулянты подтянутся, которые выдадут астрономические цифры (не имеющие ничего общего с реальностью, но это уже детали).
Понимаю что мои мысли будут дружно встречены в штыки, но надеюсь что кто-то призадумается - стоит ли заниматься этой мутью далее.
 
С другой стороны, если одна лампа подсядет, покупатель долго об этом не узнает, в случае закрытого корпуса. Поэтому, как мне кажется пара светодиодов на платке вполне себе имеет право на существование.
 
Муть это с вашей точки зрения.
Я про это и писал.
Тогда как в усилителе Дайнеко Стерео 160 малейший перебор с током покоя отзывался в лампах красными анодами
Хреновый значит усилитель, прынцесса на горошине, нежизнеспособный, если его не слушать надо, а непрерывно контролировать и балансировать.
Я же написал про десятки миллионов (а в мире - сотни) приёмников, радиол и прочих которые в этом не нуждались и БЫЛИ ОЧЕНЬ НАДЁЖНЫМИ.
И сразу видно с одного взгляда, какая лампа в каком состоянии. Не светятся диоды в паузе-- слушаем музыку дальше
Игрушка требующая непрерывного контроля и подстройки - это для извращенцев.
Техника должна НАДЁЖНО РАБОТАТЬ у любого пользователя годами и не требовать постоянного вмешательства специально обученного человека.
Это моё мнение.
Удивляет ваш испуг сложностью
Не испуг, а презрение, брезгливость. Брезгливость поиска и создания себе проблем на пустом месте.
Раньше были задачки по созданию хитрых механизмов под девизом "зачем делать просто когда можно делать сложно".
Думаю, авторы ламповых схем из 60-х крепко обзавидовались бы нынешним нашим возможностям, сделать такую штуку
Какждый думает в меру своей... дальше можно подставлять разные слова.
В схемотехнике всегда ценилась простота и надёжность при хорошем качестве, чтобы при выходе какой-либо детали из строя, её можно было менять и не испытывать проблем.
Вы наверняка помните как было в реальности. Не работает ламповый приёмник, открываем (это специально сделано просто) заднюю крышку, находим лампу которая не светится, идём в магазин, покупаем такую же, вставляем вместо сгоревшей и всё работает. БЕЗ ТАНЦЕВ С БУБНАМИ. А если "эта лампа из магазина работает, а эта не работает" - хреновый конструктор приёмника, да таких и не было.
И муть - она разная бывает. Если сейчас начнутся советы мне врезать стрелочники с ладонь на панель усилителя, в котором панели нет вообще, то это и есть муть , бесполезная и бессмысленная.
Ну хоть здесь Вы со мной согласны. Отсутствие лицевой панели и стиль "потроха наружу" - это китч.
 
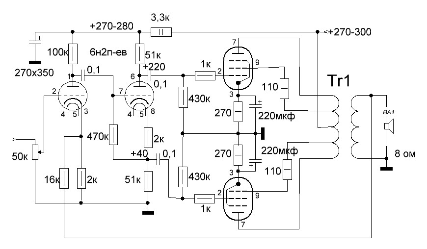
Пробил сайт в поисках хорошей схемы на 6Н1П+6П1П ничего не нашлось ((
Александр Резвой хорошо отзывался за них, следовательно собирал и отслушивал, значит есть ценная инфа )
6П1П_А8_1.jpg6П1П_А8_2.jpg6П1П_А8_3.jpg Радиоприемник А-8
6П1П_Р1959-09.jpg Радио 1959-09
6П1П_Р1967-08_1.jpg6П1П_Р1967-08_2.jpg6П1П_Р1967-08_3.jpgРадио 1967-08
Двухтактные:
Радио 1957-05-51 - 6Н1П + 6П1П
Радио 1964-01-44 - 6Ф1П + 6П1П
 
Схематроны (то есть схемы) Вы нашли забавные! Я бы только регулятор тембра поставил более современный (не с огромными пределами регулирования), так как сильно поднимать ВЧ и НЧ уже нет необходимости. И на выход мне бы хотелось 6(шесть)Пэ14Пэ. Но когда это будет?
 
Схематроны (то есть схемы) Вы нашли забавные!
Правильнее - классические. В которые до сих пор вводят несущественные косметические изменения типа: глубина регулировки поменьше и называют своим именем, прихватизируют. Пример - Манаков.
Я бы только регулятор тембра поставил более современный (не с огромными пределами регулирования), так как сильно поднимать ВЧ и НЧ уже нет необходимости.
Дело вкуса. Никто не мешает. Никто не заставляет крутить ручки до упора.
Тут другая проблема - практически нет подходящих переменных резисторов.
Поэтому мне больше нравится применение малогагаритных переключателей.
И на выход мне бы хотелось 6(шесть)Пэ14Пэ. Но когда это будет?
Кто мешает? Значит в 50-е годы 6П1П были доступнее. В статьях для начинающих мудро применяли наиболее доступные и дешёвые детали.
Главное - схемотехника с тех лет не сильно изменилась.
Изменения по мелочи. Например, сейчас ставят межкаскадные конденсаторы 1 а то и 10 мкФ где раньше было 0,05 мкФ. Сейчас хотят побольше м'яса и бассса.
Не нравятся схемы 50-х годов, которые привёл Вячеслав? Нет проблем, сейчас в интернете можно найти любые схемы, а лучше попросить изобразить симулянтов - они всё знают лучше всех. И цифры невероятные... пообещают.
 
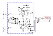
Раз уж пошла такая пьянка... Блок индикации токов покоя в биампе.
 

Вложения

  • Индикатор.jpg
    Индикатор.jpg
    51.4 KB · Просмотры: 121
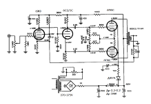
Вот, опытный образец "китового" выходника. Спасибо Александру Резвому. Подойдет для любых пальчиковых ламп, и не только, благодаря расширенной коммутации обмоток. Получился чуть больше, чем представлялось)
 

Вложения

  • photo_2024-11-08_10-14-25.jpg
    photo_2024-11-08_10-14-25.jpg
    147.5 KB · Просмотры: 135
Я тоже на такие заклепки перешёл... Стиль "джинс"!
 
Лишь бы не пробивало...
 
лаком покрыть и всё...
 
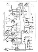
Всем привет, хочу заказать новые ТВЗ, с симметричными обмотками, железа поболе.
Подскажите: для 6п14п оптимально Raa 8к? и ультралинейные отводы сколько процентов, 25?
Схема эта:
 

Вложения

  • УМ Бокарева 8.10.JPG
    УМ Бокарева 8.10.JPG
    71.3 KB · Просмотры: 90
По моему глубокому и (псевдо)научному убеждению отводы надо делать на 33,3 %, чтобы как раз одна треть получилась – для компенсации третьей гармоники из-за наличия петли Гистерезиса.
Ультралинейная схема может выдать интересный эффект: кто помнит учение месье Фурье о "стробо"скопическом анализе разномастно-детерминированных и не очень стационарных сигналов, тот знает про ряды Фурье, представляющие сигнал в виде набора из разного рода синусоид (у Лапласа были косинусоиды) – полифонических гармоник разной частоты и амплитуды. Соль в том, что "ультралинейник" искажает даже те "базовые" гармоники, которые сам Фурье считал "идеальными" (то есть не искаженными) синусоидами!
Скажу ещё проще: ультралинейник искажает даже свои собственные гармоники!
 
Последнее редактирование:
Вопрос, собственно, для чего делать UL отводы? И вообще схему UL, Мощность меньше, чем в пентоде, выходное сопротвление ниже, да, но при использовании ОООС этот пункт не имеет смысла. А вот искажения в UL ВЫШЕ, чем в чистом пентоде и "хвост" гармоник, как заметили коллеги, длиннее.
 
Вопрос, собственно, для чего делать UL отводы? И вообще схему UL, Мощность меньше, чем в пентоде, выходное сопротвление ниже, да, но при использовании ОООС этот пункт не имеет смысла. А вот искажения в UL ВЫШЕ, чем в чистом пентоде и "хвост" гармоник, как заметили коллеги, длиннее.
как данную схему переключить в пентод?
 
Отодрать резисторы 110 Ом от обмоток, и подать на сетки + питания. Можно через мощный стабилитрон. Посмотрите картинки в сети, что бы не ошибиться.

Например так.
 

Вложения

  • РР_6П6С_классик.png
    РР_6П6С_классик.png
    50.4 KB · Просмотры: 110
Посмотрите картинки в сети, что бы не ошибиться.
От этих картинок в сети голова кругом, кто во что горазд!
Т.е в пентодном включении увеличивается выходное сопротивление? Это плохо, нужно как можно меньше выходное, нагрузка АС 3-х полоска!
А стабилитрон какую функцию выполняет?
 
От этих картинок в сети голова кругом, кто во что горазд!
Т.е в пентодном включении увеличивается выходное сопротивление? Это плохо, нужно как можно меньше выходное, нагрузка АС 3-х полоска!
А стабилитрон какую функцию выполняет?
Глубже ООС сделаете и всё будет нормально.
 
у меня в идеальном РР на 6п14п УЛ на 41-42%. при 6в на 4ом в пентоде искажений больше, чем в УЛ
 
у меня в идеальном РР на 6п14п УЛ на 41-42%. при 6в на 4ом в пентоде искажений больше, чем в УЛ
А 41-42 процента как получились, методом научного тыка или ТВЗ такие были?
ПС с такой процентовкой ТВЗ делают для 6п3с вроде как?
 
От этих картинок в сети голова кругом, кто во что горазд!
Т.е в пентодном включении увеличивается выходное сопротивление? Это плохо, нужно как можно меньше выходное, нагрузка АС 3-х полоска!
А стабилитрон какую функцию выполняет?
Стабилитрон снижает напряжение на сетках, обычно оно д.б. меньше, чем на аноде. Смотрите даташит на лампу. Но стабилитрон - не резистор, и это хорошо в данном случае.
 
Вопрос, собственно, для чего делать UL отводы? И вообще схему UL, Мощность меньше, чем в пентоде, выходное сопротвление ниже, да, но при использовании ОООС этот пункт не имеет смысла. А вот искажения в UL ВЫШЕ, чем в чистом пентоде и "хвост" гармоник, как заметили коллеги, длиннее.
А что на это скажете?:https://www.radiolamp.ru/shem/unch/2.php?no=30&ysclid=m3bjfjanjm48130846
Вроде как Лабутин утверждает другое по поводу ультралинейного включения!
 
А 41-42 процента как получились, методом научного тыка или ТВЗ такие были?
ПС с такой процентовкой ТВЗ делают для 6п3с вроде как?
так станок мотал при заказе 43% посмотрите сколько в УЛ в совецких трансах
 

Статистика форума

Темы
3,296
Сообщения
262,427
Пользователи
2,544
Новый пользователь
vlad'mir
Назад
Сверху Снизу