Усилитель по мотивам Симфонии 003

Вечером посмотрю в архиве,
Вот она, красавица
Ждет меня дома
242.JPG
 
Такую ЭПУ-52с через однокурсника купил в телеателье за 27 или 28 рублей, сделал красивый ящик и много лет слушал диски через внешний усилитель с колоночкой.
Чтобы не пилить добытый непосильным трудом Ортофон VMS-20 , крутил детям пластинки через эту штуку. Вставки к пьезобашке КЗКУ-631 менял, поэтому все диски дожили до нынешних дней и слушаются по настроению.
 
А приемник там с автонастройкой и "зеленьім глазом"
Ткнул на стрелочку и побежал моторчик до следующей станции, настроился, остановился...
Правда, станций сейчас практически нет, только на КВ немного, китайцьі вещают

Вставки к пьезобашке КЗКУ-631
ГЗКУ-631
 
Делал мощник на 6П14П с УЛ выходом по схеме чешского премника Stereodirigent , книжка К.Годинар Стереофоническое радиовещание. Были две книги , обе утащили и зачитали друзья- читатели, бть... smile_12
0865 выпуск
http://publ.lib.ru/ARCHIVES/M/''Massovaya_radiobiblioteka''_(seriya)/_MRB_0800-0899_.html
 
Мой совет: по по небалансной схеме, лампы 6н1п и 2*6п14п в триоде, ТВТ-24 с нагрузкой 10 ком/8 ом, и без ООС.

Можно и по такой, лампы 6н1п и 6п14п
Что скажете по поводу этой схемы, будет качественнее по звуку чем Симфония?
 

Вложения

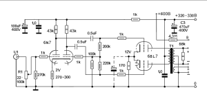
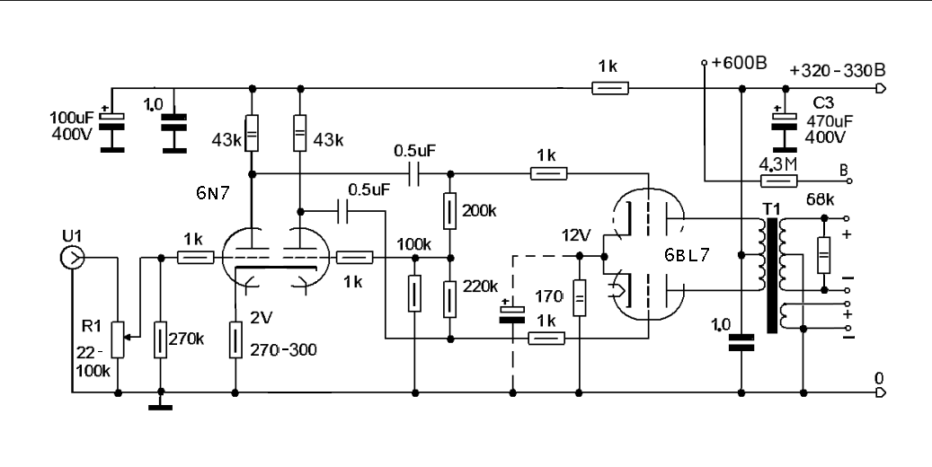
  • 6N7-6BL7.png
    6N7-6BL7.png
    52.6 KB · Просмотры: 121
Отлично! А вот и книжка , выпуск 0865 , на странице 27 та самая схема. А Стереодиригент 538 оказался однотактным. Память, *****!!!
В моем УНЧе лампа входная была 6Н1П, вместо ЕСС83, с лучшим результатом.
И отдельно на паре 6С3П корректор для ММ .
 
Последнее редактирование:
В триоде мощность будет намного меньше
В схеме симфонии имхо резистор в аноде первой лампы 560к слишком большой R5,6,7,я бы тоже уменьшил в полтора раза, R14 уменьшить
до 3...5к
 
Последнее редактирование:
В триоде мощность будет намного меньше
В схеме симфонии имхо резистор в аноде первой лампы 560к слишком большой R5,6,7,я бы тоже уменьшил в полтора раза
А конденсатор параллельно катодному резистору оставить как есть или как то изменить?
R13, 14 которые по 39к?
 
Последнее редактирование:
Катят, но надо приведенную Raa=14кОм, какое у Симфонии-не помню. На предшественниках 6П14П EBL21 делал так:
Вместо входного трансформатора подойдёт небалансирующийся фазоинвертер на 6Н1П.
 

Вложения

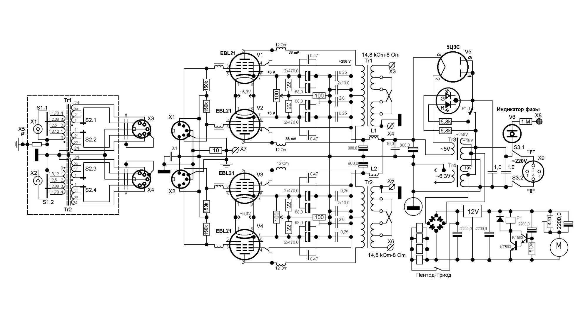
  • EBL21.jpg
    EBL21.jpg
    269.3 KB · Просмотры: 117
  • Почти.pdf
    Почти.pdf
    70.1 KB · Просмотры: 91
Поставьте вместо 560к-- 220...270к,кондер в катоде оставить,резик 1,5к в катоде подобрать по лучшему спектру,в фи 75к,68к подстр можно оставить,R14 сделать 3к
 
Поставьте вместо 560к-- 220...270к,кондер в катоде оставить,резик 1,5к в катоде подобрать по лучшему спектру,в фи 75к,68к подстр можно оставить,R14 сделать 3к
это под 6н1п или 6н2п?
ПС: цобели нужны или не обязательны?
 
Последнее редактирование:
6н2п,даже можно попробовать в анод 180к вместо 560к

Думаю цобели не обязательны,возможно прийдется подобрать С11
 
Думаю цобели не обязательны,возможно прийдется подобрать С11
По этой схеме?
А цобели тут выравнивают кривизну схемотехники или качество выходников не айс?
 

Вложения

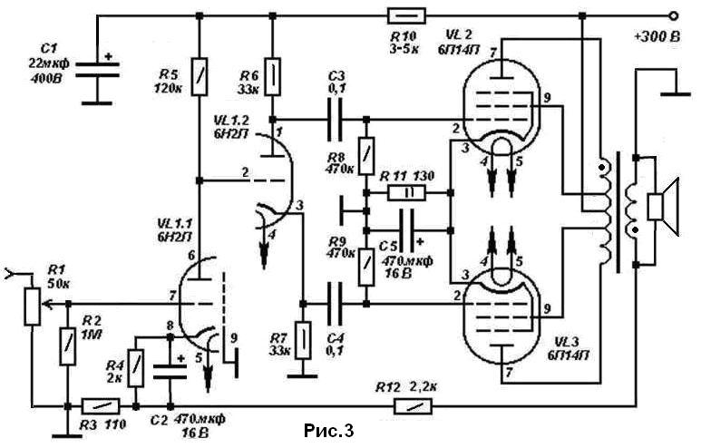
  • УМ Симфония.png
    УМ Симфония.png
    224.4 KB · Просмотры: 176
Последнее редактирование:
У Вас эта схема или из шапки?
Регуляторы тембра не нужно,зачем лишний головняк.
Цобели если возбуд не удастся убрать
 
У Вас эта схема или из шапки?
Регуляторы тембра не нужно,зачем лишний головняк.
Цобели если возбуд не удастся убрать
стопе, вы указывали доработки по схеме из шапки? я думал по оригинальной
 
Вот так попробуйте
 

Вложения

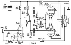
  • рис 03 к статье.jpeg
    рис 03 к статье.jpeg
    53.3 KB · Просмотры: 163
Выходник Ваш,подберете резистор R4 в катоде по минимуму интермодуляционных искажений,примерно 90...100в на аноде первой лампы

Сорри R4
 
Выходник Ваш,подберете резистор R4 в катоде по минимуму интермодуляционных искажений,примерно 90...100в на аноде первой лампы
А есть хоть какие то параметры уся по этой схеме?
И как состыковать входную лампу с фазоинвертором если выкинуть темброблок, по оригинальной схеме?
 
Последнее редактирование:
Схемы все одинаковые,важны режимы

Нужно подобрать по минимуму ИМД

И как состыковать входную лампу с фазоинвертором если выкинуть темброблок, по оригинальной схеме?
Собрать по схеме как я привел,без темброблока,если очень хочется темброблок,поставите классический пассивный на входе,но имхо это лишнее при современных источниках сигнала

Если требуется рег тембра-значит проблема с акустикой,и лучше применить программный эквалайзер APO,там хоть 1000полос можно сделать с разной частотой и добротностью и подкорректировать косяки АС
 

Вложения

  • Screenshot_2024-10-02-14-00-34-080_com.android.chrome.png
    Screenshot_2024-10-02-14-00-34-080_com.android.chrome.png
    550.7 KB · Просмотры: 120
Собрать по схеме как я привел,без темброблока
собирать пока нет в планах, на плате Симфонии по оригинальной схеме как отключить темброблок и состыковать входную лампу с фазоинвертором, я это имел ввиду
 
Л1 убрать и собрать все на л2,согласно схеме,там делов то,три детали,ну если сложно оставьте в катоде резистор из вашей схемыR21(без кондера),обязательно киньте резис тор с сетки на землю470к....1м,иначе при обрыве в рег громкости будет проблема,рег громкости более 10к ябы не ставил,меньше фона наловит
 
Л1 убрать и собрать все на л2,согласно схеме,там делов то,три детали,ну если сложно оставьте в катоде резистор из вашей схемыR21(без кондера),обязательно киньте резис тор с сетки на землю470к....1м,иначе при обрыве в рег громкости будет проблема,рег громкости более 10к ябы не ставил,меньше фона наловит
я спрашивал это с целью оставить первую лампу для того чтобы втулить 6н1п, т.к. усиление у этой лампы меньше чем у 6н2п, т.е. чтобы выходная мощность не свалилась в 3 раза
 
я спрашивал это с целью оставить первую лампу для того чтобы втулить 6н1п, т.к. усиление у этой лампы меньше чем у 6н2п, т.е. чтобы выходная мощность не свалилась в 3 раза
Выходная мощность, шоб вы поняли, задана не входными каскадами, а выходным. Который вы не тронете. Но так думаю почему-то, судя по предыдущим вашим вопросам, что лезть в омут переделки усилителя вам не нужно. Иначе народ испуганный вашим потоком Помогите!!! разбежится, останетесь наедине с растерзанной радиолой.
 
Выходная мощность, шоб вы поняли, задана не входными каскадами, а выходным. Который вы не тронете. Но так думаю почему-то, судя по предыдущим вашим вопросам, что лезть в омут переделки усилителя вам не нужно. Иначе народ испуганный вашим потоком Помогите!!! разбежится, останетесь наедине с растерзанной радиолой.
Радиола давно растерзана, неведомо где, мне достался только УМ с блоком питания!
Понятно что выходная мощность задана выходным каскадом, но ее не будет если на выходной каскад не будет поступать достаточный сигнал, не так ли? Вот я и задался вопросом оставить первую лампу для компенсации уровня входного сигнала. Или одна 6н1п сможет раскачать выходной каскад так же как 6н2п?
 
Там ведь оос,просто ее глубина будет меньше,а мощность не изменится и усиление то же,будет мало чуйки увеличите резистор оос,если сделаете с кондером,то и общая глубина оос не изменится тк сейчас у Вас местная оос в первом каскаде (на л2)снижает его усиление
 
Радиола давно растерзана, неведомо где, мне достался только УМ с блоком питания!
Понятно что выходная мощность задана выходным каскадом, но ее не будет если на выходной каскад не будет поступать достаточный сигнал, не так ли? Вот я и задался вопросом оставить первую лампу для компенсации уровня входного сигнала. Или одна 6н1п сможет раскачать выходной каскад так же как 6н2п?
усиление 6н1п около 30. на сетке у 6п14п вольт 10. Доли вольта нужно дать на вход, чтобы раскачать 6п14п.
 
Какое напряжение у источника ?или что исп в аач источника?

На 6н1п поставите в анод 110к,в катод цепь 360...390ом шунтированый 1000мкф+100ом,резистор оос 1,5...2к
В фазоинвертор 20к и 20к
 

Статистика форума

Темы
3,295
Сообщения
262,524
Пользователи
2,545
Новый пользователь
vlad'mir
Назад
Сверху Снизу