Усилитель Шушурина (50 Вт/8 Ом)

NEULO

1 ранг
Регистрация
14 Июл 2019
Сообщения
3,834
Реакции
1,948
Репутация
93
Возраст
52
Страна
Россия
Город
Одинцово
Предупреждений
4
Найти сегодня оленя на Волгу проще (хотя это архисложно) чем платы на этот усилитель. Я так думаю.
30 секунд потратил. Дольше телефон искал чтоб сфотографировать)
 

Вложения

  • IMG_20240209_001056.jpg
    IMG_20240209_001056.jpg
    324.9 KB · Просмотры: 144
  • IMG_20240209_001043.jpg
    IMG_20240209_001043.jpg
    333.3 KB · Просмотры: 180

Tehnar

3 ранг
Регистрация
17 Янв 2024
Сообщения
207
Реакции
9
Репутация
6
Страна
Беларусь
Город
Могилев
Имя
Александр
Итак моделирование Шушурина на предмет некоего "апгрейда". Что у меня вышло.
Собираем модель НО, заменяем П307 и КТ602 на 2n5551. Заменяем КТ209 на 2n5401. Заменяем КТ801 на BD139. Выходники оставляем прежними.
Подаём на вход сигнал 19+20кГц по 300 милливольт каждого. На выходе получаем размах 16.5 вольт. Нагрузка- 4 ома.
Ждём пока пройдёт подсчёт смотрим уровень ИМД. Делаем поправку на то что в железе результат как правило хуже, и я даже знаю насколько. Получаем ИМД как по юбке так и по 1кГц в размере -70дБ примерно.
Добавляем конденсатор в размере 1мкФ параллельно диодам термостабилизации. Прогоняем тот же тест. ИМД = ... -70дБ.
Добавляем второй конденсатор в размере 1мкФ замыкая базы первой ступени предвыхода. Прогоняем тот же тест. ИМД =... -70дБ.
Вердикт- как мёртвому припарка. И мне совсем непонятно нахрена паять настолько сложный и говённый усилитель. Что можно сделать?
Предлагаю поменять выходной каскад следующим образом(это кроме рекомендованной мной замены всех транзисторов.)
Посмотреть вложение 86278
Искажения падают примерно в 10-15 раз. И это всё ещё Шушурин. Единственно ещё нужно будет уменьшить конденсатор С5(см схему на первой странице) до 22-27пФ.
Анализ схемы - завершён. Не болейте. И не страдайте всякой фигнёй.
Я так понимаю С9 и С10 можно вообще не ставить? Вы используете КТ818В И КТ819В ( с буквой В) ? Почему не с Г ?

Все так и не так. Есть достойное качество и у китаецев, просто надо знать, у кого покупать. Нам тут чуток попроще, есть радиорынок, есть грамотные хлопчики, порядочные , у них и затариваюсь. Не было случая, чтобы лоханулся.
Вот об этом и я говорю, у меня таких знакомых в городе нет. Только магазин, с непонятным товаром и Али.

Итак моделирование Шушурина на предмет некоего "апгрейда". Что у меня вышло.
Собираем модель НО, заменяем П307 и КТ602 на 2n5551. Заменяем КТ209 на 2n5401. Заменяем КТ801 на BD139. Выходники оставляем прежними.
Подаём на вход сигнал 19+20кГц по 300 милливольт каждого. На выходе получаем размах 16.5 вольт. Нагрузка- 4 ома.
Ждём пока пройдёт подсчёт смотрим уровень ИМД. Делаем поправку на то что в железе результат как правило хуже, и я даже знаю насколько. Получаем ИМД как по юбке так и по 1кГц в размере -70дБ примерно.
Добавляем конденсатор в размере 1мкФ параллельно диодам термостабилизации. Прогоняем тот же тест. ИМД = ... -70дБ.
Добавляем второй конденсатор в размере 1мкФ замыкая базы первой ступени предвыхода. Прогоняем тот же тест. ИМД =... -70дБ.
Вердикт- как мёртвому припарка. И мне совсем непонятно нахрена паять настолько сложный и говённый усилитель. Что можно сделать?
Предлагаю поменять выходной каскад следующим образом(это кроме рекомендованной мной замены всех транзисторов.)
Посмотреть вложение 86278
Искажения падают примерно в 10-15 раз. И это всё ещё Шушурин. Единственно ещё нужно будет уменьшить конденсатор С5(см схему на первой странице) до 22-27пФ.
Анализ схемы - завершён. Не болейте. И не страдайте всякой фигнёй.
И R29 тоже не нужно, это подразумевается нагрузка на 4 Ома?
 

NEULO

1 ранг
Регистрация
14 Июл 2019
Сообщения
3,834
Реакции
1,948
Репутация
93
Возраст
52
Страна
Россия
Город
Одинцово
Предупреждений
4
Я так понимаю С9 и С10 можно вообще не ставить? Вы используете КТ818В И КТ819В ( с буквой В) ? Почему не с Г ?
В потому что нормальных моделей Г - нет. Однако разумеется лучше поставить Г, В- это надо питание будет снизить.
Что касаемо конденсаторов- тут я ошибся, замкнуть диодную цепочку- полезно, а ещё неплохо бы между базами выходников. базы предвыхода на мой взгляд - необязательно.
 

Алексей1

2 ранг
Регистрация
20 Дек 2022
Сообщения
964
Реакции
713
Репутация
40
Предупреждений
12
Перепроверил я своего Акулиничева, нашел две ошибки, не тот кондер впаял в 10 раз больший и не тот резистор подстроечный вместо 330 Ом впаял 330 кОм.. Запустился усилитель, заработал, запел, но, как мне показалась очень маленькая мощность, ватт 10, на слух, не более,
Мощность "на слух" определяем, педали путаем, но виноват Иван Тимофеич.
Когда у меня не было никакого соображения, я сделал печатку, заменил все 3102/07 на 502/503Е и запустил от 90 вольт.
Не было генерации, хрипов и снипов. Отработал несколько лет на с90в 8 ом.
А ты говоришь: павлины.
 

Tehnar

3 ранг
Регистрация
17 Янв 2024
Сообщения
207
Реакции
9
Репутация
6
Страна
Беларусь
Город
Могилев
Имя
Александр
Мощность "на слух" определяем, педали путаем, но виноват Иван Тимофеич.
Когда у меня не было никакого соображения, я сделал печатку, заменил все 3102/07 на 502/503Е и запустил от 90 вольт.
Не было генерации, хрипов и снипов. Отработал несколько лет на с90в 8 ом.
А ты говоришь: павлины.
Всё что вы написали выше, можно с легкостью отнести к ЛЮБОМУ УСИЛИТЕЛЮ! Всегда есть те, которым не понравилась схема и те, кто он не без ума. Почитайте форумы, целая армия недовольных этим усилителем- у многих возбуд, который не смогли победить, у других вообще схема не заработала как надо, у меня тоже кстати...поэтому я решил этим гемороем не заниматься, а лучше спаять ещё одного Шушурина. так что не нужно меня обвинять...Я даже схему фактически на макетке собрал, почти навесной монтаж, как и рекомендовал автор, так что к автору все вопросы.
 

NEULO

1 ранг
Регистрация
14 Июл 2019
Сообщения
3,834
Реакции
1,948
Репутация
93
Возраст
52
Страна
Россия
Город
Одинцово
Предупреждений
4
Всё что вы написали выше, можно с легкостью отнести к ЛЮБОМУ УСИЛИТЕЛЮ! Всегда есть те, которым не понравилась схема и те, кто он не без ума. Почитайте форумы, целая армия недовольных этим усилителем- у многих возбуд, который не смогли победить, у других вообще схема не заработала как надо, у меня тоже кстати...поэтому я решил этим гемороем не заниматься, а лучше спаять ещё одного Шушурина. так что не нужно меня обвинять...Я даже схему фактически на макетке собрал, почти навесной монтаж, как и рекомендовал автор, так что к автору все вопросы.
Автор виноват в том что ты не можешь подстроечник один покрутить, или в том что ты детали при пайке перепутал? Ну я схожу к нему на могилку, расскажу. Что вот Александр на вас Иван Тимофеич жалуется.
 

Tehnar

3 ранг
Регистрация
17 Янв 2024
Сообщения
207
Реакции
9
Репутация
6
Страна
Беларусь
Город
Могилев
Имя
Александр
Автор виноват в том что ты не можешь подстроечник один покрутить, или в том что ты детали при пайке перепутал? Ну я схожу к нему на могилку, расскажу. Что вот Александр на вас Иван Тимофеич жалуется.
А с чего вы взяли, что я не крутил подстроечники??? Усилитель играет с хрипцой, нафиг он мне такой нужен!
 

АВК

2 ранг
Регистрация
13 Ноя 2023
Сообщения
827
Реакции
63
Репутация
11
Возраст
67
Город
культурная столица Поволжья
Имя
дядя АЛЕКС
Ну у каждого - своё...
Кому достаточно полминуты, чтоб до плат долезть, а у кого эти платы всего то в метре, но этот КУБОметр - супругины залежи и пока непроходимы, по крайней мере последние полгода, когда я вспомнил, что ЛЕЖАТ ЭТИ ОКОНЕЧНИКИ.

Что же касается звука на квази или на комплементарах, так опять же у каждого условия разные.
У меня в заначке нашлось в общей сложности ''круглых'' выходников больше 2х десятков, а вот 818, 819 всего пара - пластиковых, кои я с УСя снял когда на металл их заменял. Так лежат они как ''НЗ'', и вот не помню чтоб ещё мощные комплементары где были..

так что надо делать ''как есть'', ну а уж потом... КАДА-НИБУДЬ переделать на комплементары и тады виднее будет - чо лудчее :)
 

Tehnar

3 ранг
Регистрация
17 Янв 2024
Сообщения
207
Реакции
9
Репутация
6
Страна
Беларусь
Город
Могилев
Имя
Александр
Хрипотца признак подвозбуждения на высокой частоте, видимый осцилографом.
Ступенька в пределах схемной регулировки маловероятна. Для этого нужно коротнуть всю диодную цепочку термостабилизатора. И то не факт, что прям затрещит. Может зажаться, дыхание потерять, не более.
У меня на сборку этого усилителя был отведен всего один вечер. Обычно я сразу распаиваю те схемы, которые у меня не заработали как надо. Эту схему я распаял. И не собираюсь тратить своё время на доводку схемы. Вот Шушурин у меня заработал сразу и без всяких регулировак! Я лучше соберу ещё одного Шушурина. Ослика у меня нет.
 

М.Васильев

1 ранг
Регистрация
25 Янв 2022
Сообщения
2,297
Реакции
698
Репутация
54
Возраст
68
Страна
Россия
Город
Пестово
Имя
Максим
Уси Акулмничева при кажущей простоте без скопа не запустишь. Там все на грани и требует тщательного и точного монтажа.Небрежность в последнем обычно приводит к последствиям.Уси для подготовленных .
 

Алексей1

2 ранг
Регистрация
20 Дек 2022
Сообщения
964
Реакции
713
Репутация
40
Предупреждений
12
Жуть какая-то, запустил без скопа, на своей печатке, даже кондюки по 2 пф сделал из двухстороннего стеклотекстолита, монтаж в корпусе обыкновенный, не как у И.Т.,
из настройки - ток покоя и симметрия +-.
 

М.Васильев

1 ранг
Регистрация
25 Янв 2022
Сообщения
2,297
Реакции
698
Репутация
54
Возраст
68
Страна
Россия
Город
Пестово
Имя
Максим
Жуть какая-то, запустил без скопа, на своей печатке, даже кондюки по 2 пф сделал из двухстороннего стеклотекстолита, монтаж в корпусе обыкновенный, не как у И.Т.,
из настройки - ток покоя и симметрия +-.
жуть не жуть , а в чем то доля истины есть.
 
Регистрация
11 Окт 2021
Сообщения
397
Реакции
144
Репутация
21
Страна
Россия
Город
Рязань
Имя
Александр
Кстати конденсаторы мелкие, в несколько пик можно наковырять из старых СКМ, СКВ.
 

Tehnar

3 ранг
Регистрация
17 Янв 2024
Сообщения
207
Реакции
9
Репутация
6
Страна
Беларусь
Город
Могилев
Имя
Александр
Жуть какая-то, запустил без скопа, на своей печатке, даже кондюки по 2 пф сделал из двухстороннего стеклотекстолита, монтаж в корпусе обыкновенный, не как у И.Т.,
из настройки - ток покоя и симметрия +-.
На какую нагрузку он у вас работает? Сколько по мощности выдает? каким напряжением его запитали? Какое напряжение на выходе? ноль выставляется?

Жуть какая-то, запустил без скопа, на своей печатке, даже кондюки по 2 пф сделал из двухстороннего стеклотекстолита, монтаж в корпусе обыкновенный, не как у И.Т.,
из настройки - ток покоя и симметрия +-.
Запустил без скопа, как много в этих словах! А потом в один прекрасный день, хлопок.... сгорел усилитель и динамики.....вот поэтому я и разобрал свой УМ и возиться не собираюсь.
 
Регистрация
12 Ноя 2019
Сообщения
28,311
Реакции
13,622
Репутация
395

NEULO

1 ранг
Регистрация
14 Июл 2019
Сообщения
3,834
Реакции
1,948
Репутация
93
Возраст
52
Страна
Россия
Город
Одинцово
Предупреждений
4
Запустил без скопа, как много в этих словах! А потом в один прекрасный день, хлопок.... сгорел усилитель и динамики.....вот поэтому я и разобрал свой УМ и возиться не собираюсь.
нафига ты его собирал то, мощность легко из напряжения питания высчитывается, тут никаких чудес - не бывает). паяй лучше шушурина с комплементарами. не трать время.
 

Tehnar

3 ранг
Регистрация
17 Янв 2024
Сообщения
207
Реакции
9
Репутация
6
Страна
Беларусь
Город
Могилев
Имя
Александр
нафига ты его собирал то, мощность легко из напряжения питания высчитывается, тут никаких чудес - не бывает). паяй лучше шушурина с комплементарами. не трать время.
Собирал просто ради интереса, уж больно хвалили звук, на форумах, необычный говорили. Собрал, послушал, и ничего необычного не услышал. Шушурин больше понравился. Теперь по Шушурину- у меня нет в железе КТ818ГМ и КТ819ГМ, а только в пластике. Но есть КТ808А и КТ808АМ в железе, вот поэтому и собирал Шуш78 на квази. Буду искать, если попадутся куплю.
 
Регистрация
12 Ноя 2019
Сообщения
28,311
Реакции
13,622
Репутация
395
Собирал просто ради интереса, уж больно хвалили звук, на форумах, необычный говорили. Собрал, послушал, и ничего необычного не услышал. Шушурин больше понравился. Теперь по Шушурину- у меня нет в железе КТ818ГМ и КТ819ГМ, а только в пластике. Но есть КТ808А и КТ808АМ в железе, вот поэтому и собирал Шуш78 на квази. Буду искать, если попадутся куплю.
Пластиковые не хуже, а лучше, у них подошва красная медь, ее нужно полирнуть и через пасту на радиатор.
 

NEULO

1 ранг
Регистрация
14 Июл 2019
Сообщения
3,834
Реакции
1,948
Репутация
93
Возраст
52
Страна
Россия
Город
Одинцово
Предупреждений
4
Собирал просто ради интереса, уж больно хвалили звук, на форумах, необычный говорили. Собрал, послушал, и ничего необычного не услышал. Шушурин больше понравился. Теперь по Шушурину- у меня нет в железе КТ818ГМ и КТ819ГМ, а только в пластике. Но есть КТ808А и КТ808АМ в железе, вот поэтому и собирал Шуш78 на квази. Буду искать, если попадутся куплю.
Я сам всегда в пластике 818/819 использую. Потому что дядька Бокарёв прав. Да и использовать их удобнее гораздо.)
 

Tehnar

3 ранг
Регистрация
17 Янв 2024
Сообщения
207
Реакции
9
Репутация
6
Страна
Беларусь
Город
Могилев
Имя
Александр
Я сам всегда в пластике 818/819 использую. Потому что дядька Бокарёв прав. Да и использовать их удобнее гораздо.)
Спасибо за совет, я всегда думал железные получше и понадежней.

Пластиковые не хуже, а лучше, у них подошва красная медь, ее нужно полирнуть и через пасту на радиатор.
А слюдяную прокладку не ставите? Тогда нужен отдельный радиатор и его изолировать от корпуса, правильно понимаю?
 

Samodelkin

2 ранг
Регистрация
2 Дек 2022
Сообщения
694
Реакции
304
Репутация
27
Возраст
72
Страна
Россия
Город
Зеленоград
Имя
Андрей
Спасибо за совет, я всегда думал железные получше и понадежней.
По данным паспорта, "железные" выдерживают бОльшую мощность, по сравнению с пластиковыми.
А вот последние- удобнее, это факт.
 

М.Васильев

1 ранг
Регистрация
25 Янв 2022
Сообщения
2,297
Реакции
698
Репутация
54
Возраст
68
Страна
Россия
Город
Пестово
Имя
Максим
От радиаторов надо исходить.
 
Регистрация
12 Ноя 2019
Сообщения
28,311
Реакции
13,622
Репутация
395
А слюдяную прокладку не ставите? Тогда нужен отдельный радиатор и его изолировать от корпуса, правильно понимаю?
Слюду ставлю для изоляции, для отвода тепла есть керамика. Такие пластики 818-819 удобно крутить на круглую керамику с тремя отверстиями. Площади хватает подошву накрыть.
 

NEULO

1 ранг
Регистрация
14 Июл 2019
Сообщения
3,834
Реакции
1,948
Репутация
93
Возраст
52
Страна
Россия
Город
Одинцово
Предупреждений
4
А слюдяную прокладку не ставите? Тогда нужен отдельный радиатор и его изолировать от корпуса, правильно понимаю?
А я керамику ставлю для изоляции. Как обычно на компьютерный процессор- тонким слоем термопаста и керамическая плитка корундовая. А радиатор просто заземляю. С некоторых пор.
 

АВК

2 ранг
Регистрация
13 Ноя 2023
Сообщения
827
Реакции
63
Репутация
11
Возраст
67
Город
культурная столица Поволжья
Имя
дядя АЛЕКС
Спасибо за совет, я всегда думал железные получше и понадежней.
А они разные.
Есть похожие корпусом на кт838, это ''пластик'', а есть большие ''железные'', овальные, 2х ногие.
Так вот - большие железные, овальные, 2х ногие, намного перепюовываютЬ всяческий пластик.
Пятно теплопроводящего контакта по сравнению с пластиком раз в 5 бОльше.
 

Tehnar

3 ранг
Регистрация
17 Янв 2024
Сообщения
207
Реакции
9
Репутация
6
Страна
Беларусь
Город
Могилев
Имя
Александр
А они разные.
Есть похожие корпусом на кт838, это ''пластик'', а есть большие ''железные'', овальные, 2х ногие.
Так вот - большие железные, овальные, 2х ногие, намного перепюовываютЬ всяческий пластик.
Пятно теплопроводящего контакта по сравнению с пластиком раз в 5 бОльше.
Как это понять? поясните, пожалуйста. КТ838 они же в железном корпусе с двумя выводами с полукруглой шляпкой, похожие на КТ808 в железном корпусе с двумя выводами и с плоской шляпкой, такие как КТ818 и КТ819.
 

Вложения

  • КТ838А.jpg
    КТ838А.jpg
    190.3 KB · Просмотры: 66
  • КТ808А.jpg
    КТ808А.jpg
    142.1 KB · Просмотры: 61

АВК

2 ранг
Регистрация
13 Ноя 2023
Сообщения
827
Реакции
63
Репутация
11
Возраст
67
Город
культурная столица Поволжья
Имя
дядя АЛЕКС
Как это понять? поясните, пожалуйста. КТ838 они же в железном корпусе с двумя выводами с полукруглой шляпкой, похожие на КТ808 в железном корпусе с двумя выводами и с плоской шляпкой, такие как КТ818 и КТ819.
Ну надо же, а я вот ТАКИХ 808х не встречал.... Только круглые, 3х ногие, стандартные...

Ну да, в ТАКОМ 2х ногом корпуса я и поставил в 1991м себе в УСь ''металл'' кт918 т кт819, вместо пластмассовых.
Не я первый, товарищ у меня, а он разбирался в электронике профессионально - первый поставил и он же первый добавил в питание банки электролитов до 34000 МКФ в плечо.
Это от трансов в 250 ватт.
И у него УСь много что ВЫДАЛ и у меня...

До сих пор те транзисторы живы, вытерпели даже все эксперименты в конце прошлого века с получением ''обьёмной электроМАГНИТНОЙ волны звукового диапазона''. :)
Это если сугубо ИСХИТРИТЬСЯ, то МОЖНО заставить ''спрыгнуть'' переменное НЧ магнитное поле с излучателей в эфир.
Ну и в ПОДпространство, заодно (в др измерения) :) :) :) :) :)
Это есть СЕКРЕТНАЯ теория, что переменное магнитное поле колеблет не только сопутствующее электро-поле, а и апосредовано - гравитационное, которое выступает компонентой грави-временной волны, которая распространима (проходящща сквозь) многие измерения Пространства, не только наше ''3х мерное''.

Так вот излучатель был поменьше 10 сантиметров размером и на него долговременно я подавал более 100 ватт мощщи...
Аж весь металл в комнате выдавал ''звуковой концерт'' (магнитострикция). Ну, надеюсь, и обитатели др измерений что то прослухали :) :) :)

Это я к тому, что кт818,819 в ''металле'' много чего могут.
Вот даже в ''эпохальном эксперименте'' участвовали и НЕ подвели !
 

Tehnar

3 ранг
Регистрация
17 Янв 2024
Сообщения
207
Реакции
9
Репутация
6
Страна
Беларусь
Город
Могилев
Имя
Александр

NEULO

1 ранг
Регистрация
14 Июл 2019
Сообщения
3,834
Реакции
1,948
Репутация
93
Возраст
52
Страна
Россия
Город
Одинцово
Предупреждений
4
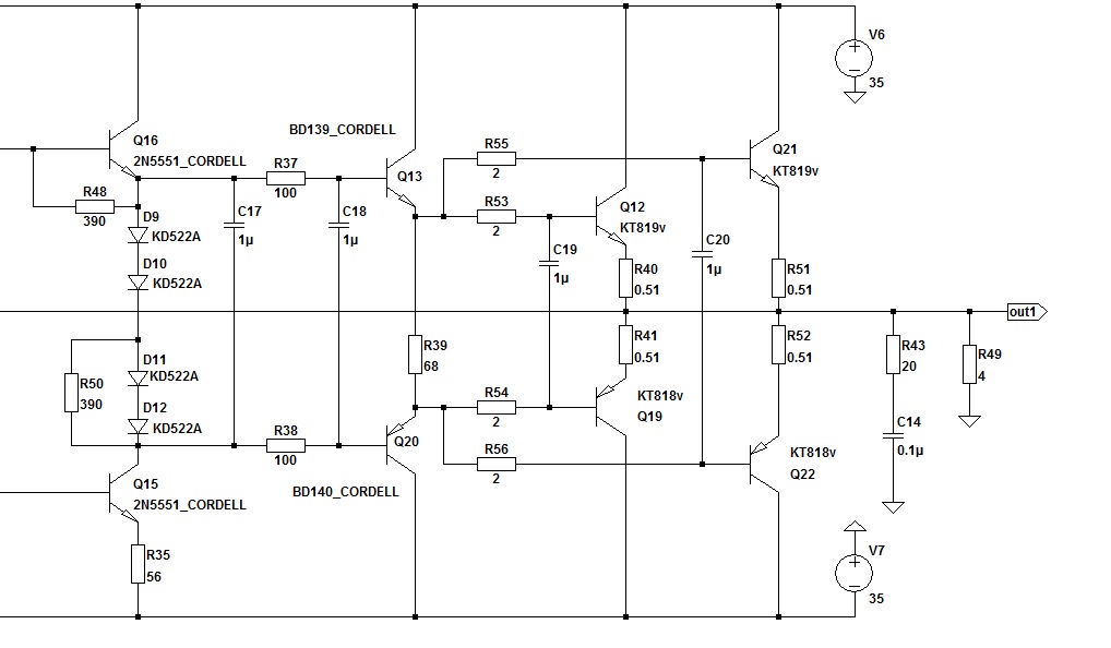
Зато в пластиковых корпусах удобно сделать так и выиграть не только в надёжности но и искажения ещё на 6дБ снизить. А в металле так делать- радиаторы задолбаешься фрезеровать.
Безымянный.jpg
 

АВК

2 ранг
Регистрация
13 Ноя 2023
Сообщения
827
Реакции
63
Репутация
11
Возраст
67
Город
культурная столица Поволжья
Имя
дядя АЛЕКС
Головой подумайте - там СТЕКЛЯННЫЕ изоляторы, которые должны выдерживать перепапды температур. Многочисленные и НАДЁЖНО.
А внутри транзистора есть теплопроводящая-распределяющая шайба.
Так что там ''магнитится'' ?
Читайте ниже.

Кова́р — прецизионный сплав с заданным коэффициентом линейного теплового расширения, обычно состоящий из 29 % никеля, 17 % кобальта и 54 % железа с примесями кремния, углерода, марганца.
 

Статистика форума

Темы
3,095
Сообщения
236,093
Пользователи
2,387
Новый пользователь
Тула
Сверху Снизу