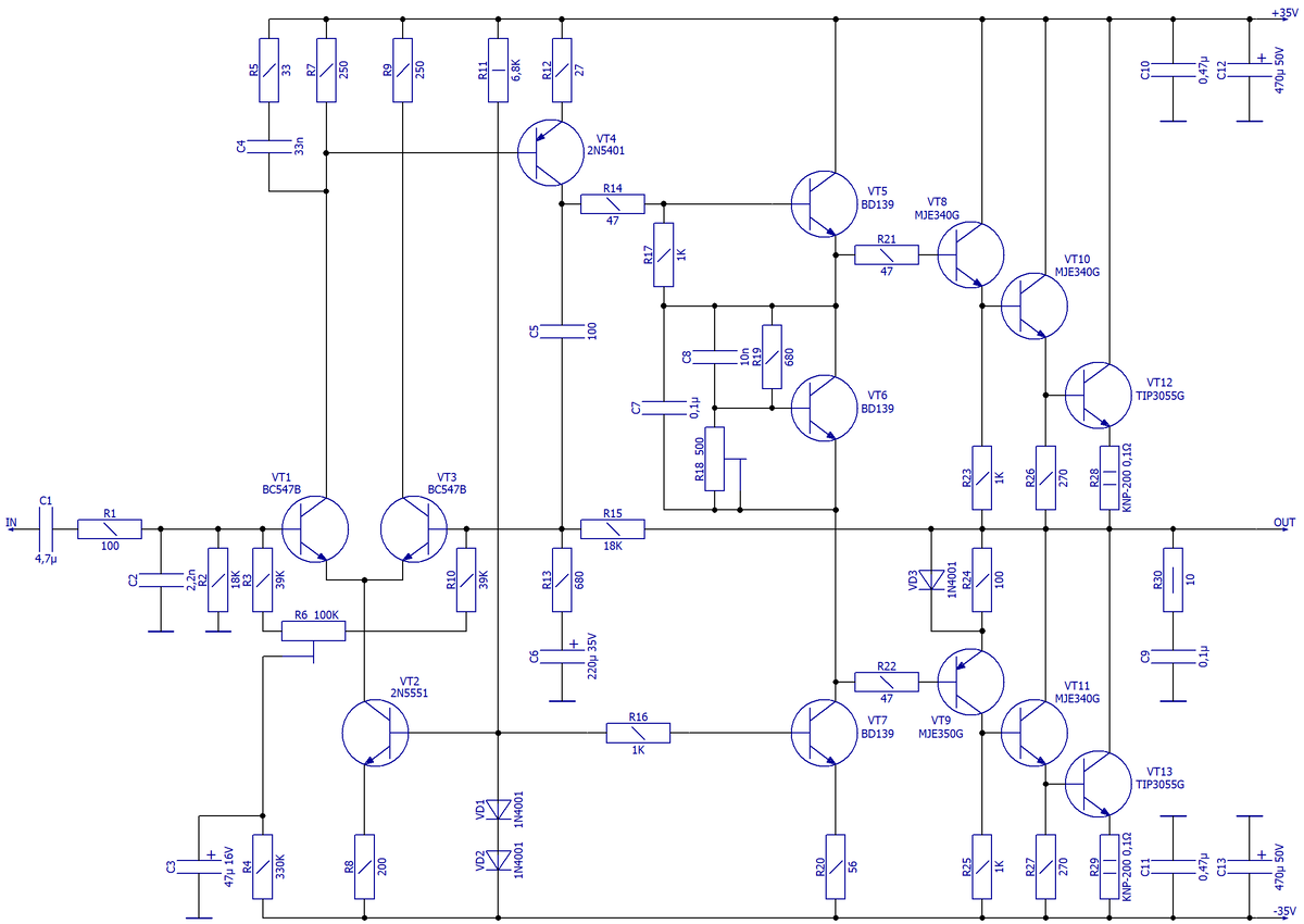
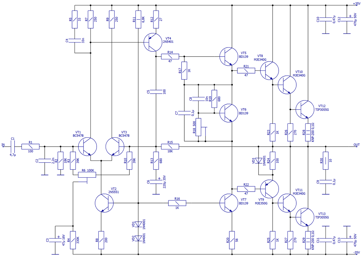
Усилитель Шушурина (50 Вт/8 Ом)

АВК

2 ранг
Регистрация
13 Ноя 2023
Сообщения
827
Реакции
63
Репутация
11
Возраст
67
Город
культурная столица Поволжья
Имя
дядя АЛЕКС
:) :) :)
Нет, 100 герц упало из за того же эффекта что и 50.
И транзисторы тукт не при чём.
Кстати, вот мне помниться, что там кт209, а не 203.
И их усиление на шляпках иголкой нацарапано.
Проверить ЩАС не могу, ибо заложил их "на место" - снова в заначку, до лучших времён.
Сейчас дачный сезон в разгаре, ещё надо разгребать последствия заморозков на почве в -8 градусов...
Да и дома "мороз" 18 градусов, руки зябнут....
 

NEULO

1 ранг
Регистрация
14 Июл 2019
Сообщения
3,813
Реакции
1,938
Репутация
93
Возраст
52
Страна
Россия
Город
Одинцово
Предупреждений
4
:) :) :)
Нет, 100 герц упало из за того же эффекта что и 50.
И транзисторы тукт не при чём.
Кстати, вот мне помниться, что там кт209, а не 203.
И их усиление на шляпках иголкой нацарапано.
Проверить ЩАС не могу, ибо заложил их "на место" - снова в заначку, до лучших времён.
Сейчас дачный сезон в разгаре, ещё надо разгребать последствия заморозков на почве в -8 градусов...
Да и дома "мороз" 18 градусов, руки зябнут....
А у меня 203. И нет, упало не из за того же. Штука в чём? Откуда у тебя, отец родной, в атмосфере 100Гц в товарных количествах возьмётся? Нет , оно конечно есть, но в небольших дозах, а вот из выпрямителя, пульсирующее напряжение именно такой частотой обладает, как ни странно. А 50 Гц из него как раз не очень много идёт. В общем- и то и то сроляло в разных местах спектра по разному- но в любом случае только в лучшую сторону.

Не, ну я и говорю, что 100 герц это произвольное от 50 и идут из БП.

Кстати, неудержался, слазил, посмотрел....
Да и у меня кт203А стоят по 37-40 единиц усиления.
Да, ГАВНО !!!
Надо будет свалку мелких транзисторов прокопать, систематизировать на случай пайки.
А П307 по 65-70 единиц. Тоже как то маловато, но менять жалкоооо...
всеж раритет
100герц из бп, 50 герц наводки из окружающей среды. В основном.
Про 203А- транзистор то хороший, но здесь- не на своём месте. Частотные характеристики плохие, надо менять. Обязательно, иначе нормального усилителя не выйдет.
П307- не знаю, можно и оставить, с ними всё не так уж и плохо.
А я потихоньку допилю обе платы в свой "первый вариант" , поставлю ещё зеркала , теперь - не повредят. И в коробку какую нибудь смонтирую. У меня и трансформатор под это дело есть, и ёмкости, и мосты ампер на 50 найдутся. Потом не знаю куда.
 

Сергей Ал.

3 ранг
Регистрация
18 Окт 2020
Сообщения
238
Реакции
134
Репутация
23
Страна
РФ
Город
Оренбург
Имя
Сергей
Кто помнит - подскажите, в каких журналах были дополнительные материалы по этому усилителю (консультации, ответы на вопросы и пр.). Т.е. по усилителю именно 1978 г.
 

NEULO

1 ранг
Регистрация
14 Июл 2019
Сообщения
3,813
Реакции
1,938
Репутация
93
Возраст
52
Страна
Россия
Город
Одинцово
Предупреждений
4
Кто помнит - подскажите, в каких журналах были дополнительные материалы по этому усилителю (консультации, ответы на вопросы и пр.). Т.е. по усилителю именно 1978 г.
в этой теме полно дополнительных материалов. чтобы запустить схему именно 1978 года лично мне никаких дополнительных материалов- не потребовалось. а потребовалось следующее:
собранные платы
выходники и радиаторы
блок питания +-20 для запуска
мультиметр
немного желания
час времени
///
первый запуск делаем без выходников, выставляем постоянку на выходе в ноль, замеряем потребляемый схемой ток, он должен быть при питании +-20 в пределах 14-16мА.
выключаем, припаиваем выходники, включаем , выставляем ток покоя 60ма, проверяем постоянку на выходе. монтируем в корпус , слушаем.
 

АВК

2 ранг
Регистрация
13 Ноя 2023
Сообщения
827
Реакции
63
Репутация
11
Возраст
67
Город
культурная столица Поволжья
Имя
дядя АЛЕКС
Интересно у кт801 ёмкость база-эмитер какая ?
Только щас полазил в гоогле и не нашёл.....
Это к тому - как шунтировать Баксандала.
Что то мне кажется, что 100пф маловато будет

И ещё ИДЕЯ, что конденсатор - как бы разряжательно ускорятельный надо поставить не вбазы комплементаров ВК, а пораньше - перед резисторами кожи по 100 Ом.
Аргументация такая -термодиоды имеют свою внутреннюю ёмкость, зависящую от приложенного напряжения. А это напряжение то "скачет" , ибо СИГНАЛ, т.е. синусоида накладывается на постоянное смещение.
Так вот если зашунтировать цепочку диодов ёмкостью, то общая ёмкость будет изменяться много меньше.
Переменная ёмкость диодов "разбавится" постоянной ёмкостью шунтирующего конденсатора.
Прав ли я ?
 

Никитич

1 ранг
Регистрация
28 Ноя 2019
Сообщения
796
Реакции
506
Репутация
49
Возраст
65
Кто помнит - подскажите, в каких журналах были дополнительные материалы по этому усилителю (консультации, ответы на вопросы и пр.). Т.е. по усилителю именно 1978 г.
Радио 11(78)62, 12(78)36, 1(79)62, 11(79)62.
 
Последнее редактирование:

NEULO

1 ранг
Регистрация
14 Июл 2019
Сообщения
3,813
Реакции
1,938
Репутация
93
Возраст
52
Страна
Россия
Город
Одинцово
Предупреждений
4
Радио 11(78)62, 12(78)36, 1(79)62, 11(79)62, 10(80)63, 10(81)63.
две последние ссылки одна про корректор , вторая про шушурин-2 восьмидесятого года.
в остальных из полезного схема бп и главное режимы по постоянному току какие должны быть.

1715850477801.png1715850748993.png1715850905047.png1715851023194.png
Чтоб людям не лазить собрал в кучу.
А вот рекомендуемые в последней вырезке преды:
1715851121695.png1715851197171.png
Правда первые две статьи включены в первый пост этой темы Дмитрием давным давно. Но, повторения- мать учения, как говорится.

Интересно у кт801 ёмкость база-эмитер какая ?
Только щас полазил в гоогле и не нашёл.....
Это к тому - как шунтировать Баксандала.
Что то мне кажется, что 100пф маловато будет

И ещё ИДЕЯ, что конденсатор - как бы разряжательно ускорятельный надо поставить не вбазы комплементаров ВК, а пораньше - перед резисторами кожи по 100 Ом.
Аргументация такая -термодиоды имеют свою внутреннюю ёмкость, зависящую от приложенного напряжения. А это напряжение то "скачет" , ибо СИГНАЛ, т.е. синусоида накладывается на постоянное смещение.
Так вот если зашунтировать цепочку диодов ёмкостью, то общая ёмкость будет изменяться много меньше.
Переменная ёмкость диодов "разбавится" постоянной ёмкостью шунтирующего конденсатора.
Прав ли я ?
Смотри. Никаких ускорятельных кондёров нет. Баксандал тоже ничем не шунтирован(забыл я его впаять)
Это клип на 20кГц:
1715857449065.png
А это меандры, один 20кГц другой 100кГц:
1715857472683.png1715857492782.png
Оно итак хорошо работает.
 

АВК

2 ранг
Регистрация
13 Ноя 2023
Сообщения
827
Реакции
63
Репутация
11
Возраст
67
Город
культурная столица Поволжья
Имя
дядя АЛЕКС
Слушай, Корвет, вот ты када со своим корветом всюду трындел "как он необыкновенно хорош", так тебя не затыкали, хотя этот "корвет" НИКОМУ НИ НА КАКУЮ ВЫСТУПАЮЩУЮ ИЗ ОРГАНИЗЬМА ШТУКУ НЕ НУЖЕН.

А вот по Шушурину полно ажиотажа.
И прояснить ВСЕ возможности и даже ПОТЕНЦИАЛЬНЫЕ нюансы это интересно и познавательно.
Ну и практически выполнимо. В конце всех прояснений.

НЕУЛО, вот есть такой деловой принцип "80-20".
Он гласит с разными вариациями, что 1) если сосредоточится на 20% дел, то это даст 80% успеха.
Или 2) 80% дел делается за 20% времени, или ....

Ну это я к тому, что ты предлагаешь сосредоточится "на главном".
Да, это "действенно", но вот мне такой принцип не к Душе....
Я за то, чтоб обратить внимание на 80% мелочей и получить с них 20% успеха, НО ить, поскольку ВСЕ идут др. путём, то и как раз ИНТЕРЕСНО пройти не как все.

Примеры "НЕкаквсешности" - вот моя супруга по студенчеству увлеклась горным туризмом (и меня последние десятилетия приучает).
Пролазили мы практически весь Кавказ и половину Крыма.
Так вот слУчаи разные бывают.
НО НЕ КАК У ВСЕХ!!!
По её молодости попадала она ночью в сель.
Это водяной поток тащащий булыжи.
Только это они из палатки выскочили, как туда камушек влетел с полбочки... Переправляясь через реку стесала она пальцы руки ДО КОСТЕЙ, идя по леднику омтупилась в трещину и потеряла ботинок - пришлось идти по горам на 1 ноге в 2х носках.
Ну и подобные мелкие приключения.
Мы с ней - было дело, усталые пришлось скалу штурмовать - это наклонный карнизик шириной сантиметров 20-30, покрытый пылью мергеля и кой где подмоченный родником. А кой где и такого карниза небыло - обрывы. Смеркалось и НАДО БЫЛО.
Или ПРИШЛОСЬ идти 3 км ночью, при свете 2х смартфонов 3км по горному ущелью, по краю пропости.
Неглубокой, метров 20 высотой.
Вокруг незнакомый лес.
Внизу горная река.
По пути пару раз форсировали горный ручей.
Как то там метрахтв 20 сбоку хрустели ветки и светились глаза.
Может кабан, может медведь...
Или уже я один на жОпе ехал ко склону покрытому маленькими камушками, как подшипники, по руслицу высохшего ручья к обрывику высотой 9-12 этажей...
Ну а вообще то мы с ней побывали и в киношных местах - фильм "3+2", там действо происходит на фоне горы СОКОЛ, что в Новом Свете в Крыму.
Были мы там НА ВЕРШИНЕ этой скалы (600метров высоты) 1,5 года назад.
Или там же в Крыму - вот фильм был "Всадник без головы" это где он с горы в небо ехал.
Там меловая гора с обрывом метров 500. Были мы там наверху у обрыва.
Ну и на пике Космос и ....
Короче бывали, смотрели, видели.

Это я всё про НЕ КАК У ВСЕХ, и ЗАЧЕМ ЭТО НАДО...
Ну и ещё подводные сьёмки рыбок и интересностей. С маской, трубкой, мы даже плавали на затопленный в войну пароход у Вишнёвки, это 250 метров от берега, побережье Кавказа.
Туда 250, там покрутились столько же, ну и назад 250 :) :) :)

Это я всё к тому же - про не как "все", и про доводку Шушурина до мелочей....
Интересно же
 

alexsan

2 ранг
Регистрация
6 Апр 2024
Сообщения
967
Реакции
208
Репутация
16
Возраст
56
Страна
Казахстан
Город
Павлодар
Имя
Александр
Ну убрал пару транзисторов с вк и что,правильно тогда таких мощных транзисторов не было вот и сделали составной для повышения кпд каскада.
 

АВК

2 ранг
Регистрация
13 Ноя 2023
Сообщения
827
Реакции
63
Репутация
11
Возраст
67
Город
культурная столица Поволжья
Имя
дядя АЛЕКС
НЕУЛО, и мне горы не особо нравятся. И я незнаю, зачем это надо.
Но - прикольно бывает.
И у меня здоровья нет. Я вообще последние 3 года стал 1-глазым.
А после ковида ещё и дышалось плоховато, так лазяя по Крымским горам - продышался....
А когда в холодном нарзане шипучем купался, или в горячей минералке, так и полезно...
Или источники в горах - прямо черпай и пей - газированный железистый нарзан.
В магазинах его продают в 2-3 раза разбавленным водой и прочищенным от "примесей" :) :) :) :)

Про доводку Шушурина - благое это дело.

Неуло, а попробуй сравнить, вот досканально, конденсатор параллельно диодам термокомпенсации и за резисторами по 100 Ом - промеж баз комплементаров предвыхода.
Ну должна быть видна разница.
Попробуй пару величин - 0,15 МКФ и 47 МКФ.
Ну уж должно проявиться эффекту в сравнении.

И, пожалуйста, посмотри разницу от конденсатора шунтирующего диод Баксандала. Возьми на пробу величину 200пф и 2200пф.
 

NEULO

1 ранг
Регистрация
14 Июл 2019
Сообщения
3,813
Реакции
1,938
Репутация
93
Возраст
52
Страна
Россия
Город
Одинцово
Предупреждений
4
Ну убрал пару транзисторов с вк и что,правильно тогда таких мощных транзисторов не было вот и сделали составной для повышения кпд каскада.
во первых уборка пары транзисторов - это не главное. они убраны с определённой целью.
во вторых, ну убрал.. а что никто больше не убрал? бдшки доступны уж лет 20 небось. и шо? а нишо. так новичкам до сих пор эти помои и впаривают без изменений.
те "апгрейды" что есть на сайте- по сути ими не являются. там и плату новую дай, и транзистеры все замени. я не говорю что сделано плохо, я говорю что там уже не шушуринские усилки.
 

alexsan

2 ранг
Регистрация
6 Апр 2024
Сообщения
967
Реакции
208
Репутация
16
Возраст
56
Страна
Казахстан
Город
Павлодар
Имя
Александр
я не говорю что сделано плохо, я говорю что там уже не шушуринские усилки.
Вот и я очень что было тогда и что сейчас,правда все по кругу что интересно.
 

NEULO

1 ранг
Регистрация
14 Июл 2019
Сообщения
3,813
Реакции
1,938
Репутация
93
Возраст
52
Страна
Россия
Город
Одинцово
Предупреждений
4
Вот и я очень что было тогда и что сейчас,правда все по кругу что интересно.
надо все таки мне теоретические обоснования написать).
ну.. я не виноватый что у меня эти платы есть. подозреваю их ещё много у кого валяется без дела , пришлось вычислить слабые места в схеме и починить)
 

АВК

2 ранг
Регистрация
13 Ноя 2023
Сообщения
827
Реакции
63
Репутация
11
Возраст
67
Город
культурная столица Поволжья
Имя
дядя АЛЕКС
Опиши "ёлочкой" - тоесть основная тема в описании от входа до выхода и ответвления - развитие мыслей по поводу вариантов разных улучшений схемных кусков - последовательно.

В принципе да, для НЕзнающих, НО любопытных самое то - а что будет, если...
 

СМЕРШ

2 ранг
Регистрация
30 Янв 2024
Сообщения
1,514
Реакции
1,441
Репутация
56
Страна
Poland
Город
Stargard
Предупреждений
13
в этой теме полно дополнительных материалов. чтобы запустить схему именно 1978 года
Да. Диверсионная какая-то тема. Отвлекающая от смысла жизни.
Шуша - ООСный?
ООСный.
Если взялись пилить ООСный усь, какая предельная глубина ООС?
Нету физического, внешнего, предела, предел есть только внутренний, тупость.
То же и с линейностью до введения ООС.
Каскад с ОЭ сильно линеен? - не.
Диф? - не.
ВК? - не.

ВСЁ - НЕлинейно. Кого мы хотим порадовать НЕлинейным в базе усём, охваченным мелкой ООС?
Основной вопрос.
 

юан8

1 ранг
Регистрация
9 Мар 2024
Сообщения
3,186
Реакции
760
Репутация
51
Страна
РФ
Город
Санкт-Петербург
Имя
Юрий
Предупреждений
2
ВСЁ - НЕлинейно. Кого мы хотим порадовать НЕлинейным в базе усём, охваченным мелкой ООС?
при той разводке платы что в ориг шуше и тех не компактных транзюках с километровыми выводами реаально сделать глубокую ось с высоким первым полюсом будет не легко в железе,я о петлевом более 100дб если что,это не компактные вд139\140+2sc5200\1943 например и платой с пачку сигарет
 
Последнее редактирование:

Lyuber

2 ранг
Регистрация
15 Ноя 2023
Сообщения
1,200
Реакции
80
Репутация
18
Страна
РФ
Город
Люберцы
Предупреждений
8
платой с пачку сигарет
с зажигалку "Крикет" и с БП.
Шу — бог воздушного пространства, озаряемого солнцем; впоследствии он получил характер божества палящего полуденного солнца,
где "в семье не без ...", Шурин от пьяного соседа.
Да, простит меня дядька, в то время из Г. и П. - рабочий вариант (пока К174УН7 на УН14 в телеках не склонировали не поменяли)
 

NEULO

1 ранг
Регистрация
14 Июл 2019
Сообщения
3,813
Реакции
1,938
Репутация
93
Возраст
52
Страна
Россия
Город
Одинцово
Предупреждений
4
Да. Диверсионная какая-то тема. Отвлекающая от смысла жизни.
Шуша - ООСный?
ООСный.
Если взялись пилить ООСный усь, какая предельная глубина ООС?
Нету физического, внешнего, предела, предел есть только внутренний, тупость.
То же и с линейностью до введения ООС.
Каскад с ОЭ сильно линеен? - не.
Диф? - не.
ВК? - не.

ВСЁ - НЕлинейно. Кого мы хотим порадовать НЕлинейным в базе усём, охваченным мелкой ООС?
Основной вопрос.
Надо будет сюда Пертова позвать. Он тебе апгрейд проведёт прям пальчики оближешь.
Правда катушки тут нету, зато во входном фильтре можно ёмкость уменьшить, да? ХВСы упадут и всем будет счастье сразу.
Или вот можно на импорте сделать, на сайте уже есть.
1715927589021.png1715927673241.png

Ладно. Вот тебе два петлевых, зелёный это глубина оос которой охвачен Шушуринский выходной каскад в схеме его имени, ты называешь это оосный? Я называю это безосник.
Белый- то на чём мы пожалуй и остановимся, большего без замены платы сделать уже нельзя. Никаких 100дБ никаких пачков сигаретов, 5200/1943 не будет.
1715928267853.png
 

АВК

2 ранг
Регистрация
13 Ноя 2023
Сообщения
827
Реакции
63
Репутация
11
Возраст
67
Город
культурная столица Поволжья
Имя
дядя АЛЕКС
А Шушурин то ГДЕ тут из обоих кракозябреф?

Вот ежели и Петров будет ТАКЖЕ народ пугать и расстраивать, то и на версту его к Шушурину пущать не надобно.

По ИСТИННОМУ Шушурину вопросо-предложения
НЕУЛО утопил ножки деталей в плату, тем самым получил выигрыш по помехам.
А низззя ли сделать по иному - платы УМов положить на картонки.
А это всё положить на жестянку, ну хоть из консервы выкроить, и на массу провод от неё кинуть ???

Ещё - про замену транзисторов.
Вот УН - V4, это да, заменить на максимально Бетистый, и по возможности более шустрый - от 20 МГц.
А вот ЗАЧЕМ менять V13? От него особого усиления не надо, а при усилении в примерно =1, он выпрыгнет с штанишкоф по частотным свойствам.
Ну тоисть КАКОВА целесообразность его менять ?

Далее - вот никто и никада почему то НИЧЕГО не написал про ВХОД.
А там явно напрашивается "регулятор громкости".
Вот каким ему быть оптимальней ?
По номиналу и обвязке.
Просмто потенциометр, скажем на 100 ком, спаренный, или меньше - лучше ?
Если меньше, то сто - параллельно 100 комнику пустить навеъсной резистор для уменьшения общего сопоотивления?
Далее, обычно ставится "тонкомпенсатор" - с входа на ползун конденсаторик для ВЧ.
Если потенциометр = 100 ком, то конденсаторик = 220 пф.
 

NEULO

1 ранг
Регистрация
14 Июл 2019
Сообщения
3,813
Реакции
1,938
Репутация
93
Возраст
52
Страна
Россия
Город
Одинцово
Предупреждений
4
А Шушурин то ГДЕ тут из обоих кракозябреф?
Оба Шушурины. Хотя ладно, если тебе так легше- то Шушурин на зелёном графике, Чернышев на белом.
А это всё положить на жестянку, ну хоть из консервы выкроить, и на массу провод от неё кинуть ???
проще утопить резисторы. жестянка хорошо, а сверху тоже жестянку? Ну, наловишь ты паразитных емкостей на длинные выводы, не знаю что будет. Может и ничего плохого.
вот ЗАЧЕМ менять V13?
Именно его то в первую очередь надо менять. Потому что он не в ОК работает, а в ОЭ, ты Селфа читал? Шиклай это два ОЭ включенных последовательно и охваченных 100% местной оос по напряжению.
Далее - вот никто и никада почему то НИЧЕГО не написал про ВХОД.
А там явно напрашивается "регулятор громкости".
Вот каким ему быть оптимальней ?
По номиналу и обвязке.
Просмто потенциометр, скажем на 100 ком, спаренный, или меньше - лучше ?
Если меньше, то сто - параллельно 100 комнику пустить навеъсной резистор для уменьшения общего сопоотивления?
Далее, обычно ставится "тонкомпенсатор" - с входа на ползун конденсаторик для ВЧ.
Если потенциометр = 100 ком, то конденсаторик = 220 пф.
РГ не использую, у меня в ЦАП цифровая регулировка громкости есть.
Но вообще килоом 10-20 не больше.
И никаких "тонкомпенсаторов", оставь их ныне неживущим, вещь бесполезная и искажающая тембр звука при любом положении движка.
 

NEULO

1 ранг
Регистрация
14 Июл 2019
Сообщения
3,813
Реакции
1,938
Репутация
93
Возраст
52
Страна
Россия
Город
Одинцово
Предупреждений
4
Посмотреть вложение 97883

Схема переведена на "современную" элементную базу.
источник
Должно работать чуть лучше из за "более лучшего" транзистора VT4, в остальном всё равно всё та же старая бестолковая помойка. )
И то- сопротивления в коллекторах дифа в 3 с лишним раза меньше, нагрузка меньше усиление тоже меньше. Интересно зачем это было сделано? )
 

Samodelkin

2 ранг
Регистрация
2 Дек 2022
Сообщения
694
Реакции
304
Репутация
27
Возраст
72
Страна
Россия
Город
Зеленоград
Имя
Андрей
Посмотреть вложение 97883

Схема переведена на "современную" элементную базу.
источник
Термостабильность выходников не очень "хороша".
Узел термостабилизации лучше доработать.
Не справляется он с компенсацией сразу 5-ти переходов.
 
Регистрация
12 Ноя 2019
Сообщения
28,312
Реакции
13,622
Репутация
395
Термостабильность выходников не очень "хороша".
Узел термостабилизации лучше доработать.
Не справляется он с компенсацией сразу 5-ти переходов.
А какая термокомпенсатору разница, сколько там переходов, если он не набран диодами по числу переходов, а чует нагрев радиатора и убавляет падение на себе , приводя ток к среднему значению .
 

Samodelkin

2 ранг
Регистрация
2 Дек 2022
Сообщения
694
Реакции
304
Репутация
27
Возраст
72
Страна
Россия
Город
Зеленоград
Имя
Андрей
А какая термокомпенсатору разница, сколько там переходов, если он не набран диодами по числу переходов, а чует нагрев радиатора и убавляет падение на себе , приводя ток к среднему значению .
По симулятору при +27 Гр ток выходников 50 мА,
при +57 Гр - почти 100 мА.
В приведённой выше схеме.
 
Регистрация
12 Ноя 2019
Сообщения
28,312
Реакции
13,622
Репутация
395
По симулятору при +27 Гр ток выходников 50 мА,
при +57 Гр - почти 100 мА.
В приведённой выше схеме.
Херь полная.(Зачеркнуто) Как знать (оставлено)
Другое дело, если термокомпенсатор оттащить от радиатора, то всяко может быть.
 

АВК

2 ранг
Регистрация
13 Ноя 2023
Сообщения
827
Реакции
63
Репутация
11
Возраст
67
Город
культурная столица Поволжья
Имя
дядя АЛЕКС
Это не ТЕ схемы...
Ладно, будем надеяться, что в ОКОНЕЧНОМ ВАРИАТЕ будет схема напоминающая "родную" Шушуринскую.

Про диод Баксандлала - классики пижуть, чо он должен бывать кремнивым, шунтированным резистором в 100 Ом и шунтируемым конденсатором в 20нФ, тоесть 0,02мкф.
 

АВК

2 ранг
Регистрация
13 Ноя 2023
Сообщения
827
Реакции
63
Репутация
11
Возраст
67
Город
культурная столица Поволжья
Имя
дядя АЛЕКС
Это вы Гоголя имеете в виду или Пушкина?_hm_
P.S. Поменьше доверяйте завсегдатаем различных форумов.
Читать их - хорошо, иногда бывает даже полезно.
Но проверять всегда - всё надо - самому._da
В Симе и в железе.
Это я про КЛАССИКОВ
Вот, что там нарисовано с номиналом 20nF ?
Думаю, что прежде чем попасть в книгу этот номинал был и просмимулирован и пропаян
 

Вложения

  • IMG_20240517_162533.JPG
    IMG_20240517_162533.JPG
    31.1 KB · Просмотры: 89

NEULO

1 ранг
Регистрация
14 Июл 2019
Сообщения
3,813
Реакции
1,938
Репутация
93
Возраст
52
Страна
Россия
Город
Одинцово
Предупреждений
4
Я про схему из поста 1494.
а я знаю. только ставить такой ТД "Шушурину"- не очень нужно. Вот что у меня намоделилось:
1715948913314.png
Один диод прижат к радиатору, остальные в воздухе. Вот такая стабилизация, если все оставить не касающимися к радиатору- то они вчетвером вполне по температуре в корпусе скорее всего тоже ток будут успешно держать каким надо.
 

NIKTOK

3 ранг
Регистрация
9 Май 2024
Сообщения
18
Реакции
1
Репутация
2
Страна
RUS
Город
MSK
Ц. "Не знаю как в долгом режиме, но в клипе и на меандре на нагрузку 4 ома у мене усилок работает достаточно долго...."
ну это потому что моща не под 100 Ватт и более, а то что нет саморазогрева,
указывает на хорошую термо стабильность ТП,
т.е. термо датчик справляется в связке со всеми каскадами по термо.
 
Последнее редактирование:

Статистика форума

Темы
3,095
Сообщения
236,000
Пользователи
2,387
Новый пользователь
Тула
Сверху Снизу