Усилитель Шушурина (50 Вт/8 Ом)

  • Автор темы Автор темы LDS
  • Дата начала Дата начала
Ладно, НЕУЛО, понял.
А у меня мысли в др сторону двинулись - сегодня сравнивал Шушурина78, 81 и Амфитон.
Мысли появились попробовать "скомпелировать" все на самый первый Шушурин.
До комповой рисовалки доберусь - изображу высокохудожественно.
Тоесть ВсЮ самую кучу мелочей.
 
Ладно, НЕУЛО, понял.
А у меня мысли в др сторону двинулись - сегодня сравнивал Шушурина78, 81 и Амфитон.
Мысли появились попробовать "скомпелировать" все на самый первый Шушурин.
До комповой рисовалки доберусь - изображу высокохудожественно.
Тоесть ВсЮ самую кучу мелочей.
не знаю какой амфитон ты имеешь ввиду но тот что есть у меня- комплементарный , а не квазя.
 
Да, но и с него что то можно взять -' в УНе например.
 
А вот этот кусок с малой ООС из дифкаскада вверх ?
 

Вложения

  • IMG_20240524_232852.JPG
    IMG_20240524_232852.JPG
    48.6 KB · Просмотры: 106
Странная схема - перевёрнутая.
Да и СТРАННАЯ
 

Вложения

  • 14925265583752573.gif
    14925265583752573.gif
    100.3 KB · Просмотры: 137
  • 161651573520786653.jpg
    161651573520786653.jpg
    204.1 KB · Просмотры: 156

Вложения

Последнее редактирование:
Странная схема - перевёрнутая.
Схемы можно рисовать с хвоста, можно - со входа.
Это как разработчик рассказываю.
Тут, ежели с хвоста идти - всё нормально, плюс вверху, минус внизу...и понеслась...
Дошли до входа.. (ж)Опа! А хороших n-p-n и нету!:cry:
Ставим p-n-p, получаем диф.каскад вверх ногами.
Все довольны, схема работает, разработчик немного ноет, отдел комплектации радуется,
ОТК железяку одобряет и ставит штамп._claps
 
А ещё то наверно схемы можно рисовать кусками - вот взять много Шушуринских схем и надёргать понравившиеся куски, составив ПРАВИЛЬНУЮ СХЕМУ.
:-)
У меня уже "зреет ШЕДЕВР" а-ля Шушурин...
Плохо, что симули сложные в изучении, проверить на ЛЮКСОВОСТЬ не смогу...
 
А ещё то наверно схемы можно рисовать кусками - вот взять много Шушуринских схем и надёргать понравившиеся куски, составив ПРАВИЛЬНУЮ СХЕМУ.
:-)
У меня уже "зреет ШЕДЕВР" а-ля Шушурин...
Плохо, что симули сложные в изучении, проверить на ЛЮКСОВОСТЬ не смогу...
чего там сложного в симуляторах?
 
У меня уже 2 плохих смульных опыта есть - цирцуит в начале века - лет 15 назад и недавно КАД 3.
 
У меня уже 2 плохих смульных опыта есть - цирцуит в начале века - лет 15 назад и недавно КАД 3.
Это оттого что не надо всякую дрянь домой тащить. Плюнь бяку.
Вот тебе нормальный стимулятор:
Я освоил, значит и ты сможешь.
 
А я тебе говорил. Или доводим сраную шушу до линовского предела, чтобы лет 30 никто ничего не мог добавить, или баловаемся в цацки-пецки и приходим к выводу, куда и ты пришёл.

Гномеки же всегда на алтын рублей купить хотят. Если у них на поводу ходить, то или германский жлх получится, или полунедоговношуша.
План предлагаю пока простой.
Надо всё таки дописать тему апгрейда здесь. Чтоб была и те у кого Шуша есть наконец перестали страдать от говённого звука.
Ну а дальше.. Дальше бум лина мучить, но чуть позже. ) Пока надо мне кой чего допаять, и потом ещё кой чего, а над лином надо как следует подумать дополнительно.
 
План предлагаю пока простой.
Надо всё таки дописать тему апгрейда здесь. Чтоб была и те у кого Шуша есть наконец перестали страдать от говённого звука.
Мой вопрос, собственно, из-за того, что есть в наличии собранный Шушуринский усилитель (так, чтобы иногда поностальгировать :) ). Новый (сверхлинейник) затевать нет особого желания - уши всё равно "заточены" под ламповый однотактник.
 
План предлагаю пока простой.
Надо всё таки дописать тему апгрейда здесь. Чтоб была и те у кого Шуша есть наконец перестали страдать от говённого звука.
Ну а дальше.. Дальше бум лина мучить, но чуть позже. ) Пока надо мне кой чего допаять, и потом ещё кой чего, а над лином надо как следует подумать дополнительно.
Шушурина АПгрейдить можно 2 путями - либо "причесать" все его схемы и выбрать лучшие куски и соединить всё это вместе, ещё чуть уоучшив, НО это все при "его" транзимторах.
Либо МЕНЯТЬ все транзисторы на более современные и ещё укоротить ВК на транзисторный каскад. Вот это НЕУЛО УЖЕ сделал.
Так что остаётся только первый - "экспериментаторный" путь....

Что же касается "Лина"..... Это тот же Лидер. Вроде с ним всё понятно. НО тоже можно пойти теми же 2 путями....
 
Шушурина АПгрейдить можно 2 путями - либо "причесать" все его схемы и выбрать лучшие куски и соединить всё это вместе, ещё чуть уоучшив, НО это все при "его" транзимторах.
Либо МЕНЯТЬ все транзисторы на более современные и ещё укоротить ВК на транзисторный каскад. Вот это НЕУЛО УЖЕ сделал.
Так что остаётся только первый - "экспериментаторный" путь....

Что же касается "Лина"..... Это тот же Лидер. Вроде с ним всё понятно. НО тоже можно пойти теми же 2 путями....
Три раза нет.
Апгрейдить можно только одним путём и я им сходил уже.(где там надо ВСЕ транзисторы менять,чёт я не припомню, прям все все? А где я это говорил?) Остальные пути или лишний гемор или сомнительный выигрыш примерно равный нулю.
Что касается лина- имеется ввиду вовсе не леадер. А лин который с дифкаскадом.
 
АВК, тебе NEULO объяснял, что проблемы этого усилителя в первую очередь обусловлены отсутствием у Шушурина высокочастотного PNP транзистора с малой проходной емкостью и Uce более 60 В. Из за этого проблемы с коррекцией. КТ209М работали по Uce на технологическом запасе, а по граничной частоте и проходной емкости никуда не годились. Всякие КТ321 и КТ626 тоже непригодны, слишком большая проходная емкость. В то время уже существовал транзистор советского производства способный закрыть эту проблему КТ632, 2Т632. Но видимо для Шушурина он был недоступен. Меняй КТ209 на 2N5401, КТ6116 или КТ632, делай правильную матрицу коррекции, и тогда больше не понадобиться никому трахать мозг.
 
Последнее редактирование:
дописать тему апгрейда здесь
Нафиг надо.
А) придёт какая-то блатная, заслуженная падаль, начнёт срач по мотивам: "уважай меня, я нихера не знаю и тема мне неинтересна, но ты мешаешь мне ловить кайф 5% искажений и возбудов", ей - нихуя, мои схемы сотрут, меня в теме забанят.
Б) всё равно, у них ухи под ламповые однотакты заточены, которые Гитлер в бункере на 8-е мая слушал. То есть, делать тут апгрейд некому, публика совершенно определённая: на мизере с Перепёлкиным спорят.
 
Нафиг надо.
А) придёт какая-то блатная, заслуженная падаль, начнёт срач по мотивам: "уважай меня, я нихера не знаю и тема мне неинтересна, но ты мешаешь мне ловить кайф 5% искажений и возбудов", ей - нихуя, мои схемы сотрут, меня в теме забанят.
Б) всё равно, у них ухи под ламповые однотакты заточены, которые Гитлер в бункере на 8-е мая слушал. То есть, делать тут апгрейд некому, публика совершенно определённая: на мизере с Перепёлкиным спорят.
По большому счёту- работа проделана уже и отчёт всё равно нужно выложить и у нас и здесь.
А кто там придёт- пусть себе шлындают и слушают свои хоть 5 хоть 10%. Что мы с такими людьми можем сделать? только пожалеть, вот и всё.
 
Сейчас усилитель собран в корпусе (пока, честно говоря, не до этих дел). Вариант апгрейда (из двух в теме озвученных) будет зависеть от того, какие транзисторы удастся приобрести. Платы практически один в один с опубликованной в "Радио" (собирал не я, свой когда-то задарил и новый владелец его быстренько сжёг).
 
Последнее редактирование:


работа проделана
Не проделана. Дажеть не начата.
1. Входной каскад вносит искажуху при работе от РГ
а) за счёт эффекта Эрли - надо слежение, его нету,
б) за счёт искажённых токов входного дифа - нужны повторители, их нету. Мы ж не неруси200, чтобы недоделки людям впаривать?
2. Для повышения Ку надо входной диф грузить на зеркало. Не знаю, есть/нету.
3. Для того же: повторитель перед ОЭ второго каскада - нету.
4. Для повышения исходной линейности УН устранением эффекта Эрли в ОЭ: каскод или баксандал: нету.
5. Коррекция всего этого: катушка ППК во входном дифе, распределённая коррекция - нету, так как нет самой основы.

Хотя бы это ввести в схему, тогда уж можно что-то предлагать. Предлагать можно, но не возьмут, сто пудов. Тут безлинейное лобби лютует: мои и Пабловы посты по тупорылым гвз-сдвигам в курилку снесли, тупому автору метода поиска меандром микродинамики - почёт и уважуха.
 

Не проделана. Дажеть не начата.
Хоть я и не цыганин, но в данном конкретном случае (доработок "Шушурина №1") я с ними согласен, - чем мыть грязного ребёнка, проще родить нового, чистого.
 
Не проделана. Дажеть не начата.
1. Входной каскад вносит искажуху при работе от РГ
а) за счёт эффекта Эрли - надо слежение, его нету,
б) за счёт искажённых токов входного дифа - нужны повторители, их нету. Мы ж не неруси200, чтобы недоделки людям впаривать?
2. Для повышения Ку надо входной диф грузить на зеркало. Не знаю, есть/нету.
3. Для того же: повторитель перед ОЭ второго каскада - нету.
4. Для повышения исходной линейности УН устранением эффекта Эрли в ОЭ: каскод или баксандал: нету.
5. Коррекция всего этого: катушка ППК во входном дифе, распределённая коррекция - нету, так как нет самой основы.
Хотя бы это ввести в схему, тогда уж можно что-то предлагать. Предлагать можно, но не возьмут, сто пудов. Тут безлинейное лобби лютует: мои и Пабловы посты по тупорылым гвз-сдвигам в курилку снесли, тупому автору метода поиска меандром микродинамики - почёт и уважуха.
Если взять старинную плату. то.
1) как было, так и есть за исключением небольшого нюанса:
возросшее петлевое усиление- линеаризует всё равно, даже без а) и б).(извините, ВК в стоковой схеме охвачен мощной ООС глубиной ажно 18дБ!!! ух!!, а остальная схема ажно 40дБ!!! ухху!!!, после доработки и то и то охвачено ООС глубиной 80дБ)
2) зеркало есть, на старинные платы ставится без проблем.
3) повторитель нет.
4) нет, однако сам УН не совсем прост- сильно изолирован от вых каскада выходным же каскадом. (тавтология ага)
5) катушку не поставишь в старую плату, а резистивно-ёмкостную ППК- можно.
В общем для тех у кого есть Шушурин и он хочет попробывать- выбор нормальный. У кого нет Шушурин и он хочет попробовать..
Пусть идёт на наш форум и там читает.
В данном случае не мы неруси2000, а Шушурин предложил схему которую в общем не стоило даже и пилить, и вот она уже 46 лет гуляет и все её нахваливают, непонятно почему, а значит пора хотя бы провести работу над чужими ошибками. Для начала.
Я знаю что тебе эта идея не нравится, но в данном случае это как зарядка для мозгов, что можно впихнуть в старый хлам , что нельзя , и что мы получим в итоге.
А ещё про ВК забыли, который тоже надо бы поменять.
 
Последнее редактирование:
Шушурин предложил схему которую в общем не стоило даже и пилить, и вот она уже 46 лет гуляет
То, что она гуляет 46 лет, - действительно ненормально, но для своего времени, - сплошной "гумели" на германиевых транзисторах, эта схема была вполне годной.
А через ~пару лет сам Шушурин её и отменил.
 
А через ~пару лет сам Шушурин её и отменил.
Сделав похожие помои.

161651573520786653.jpg

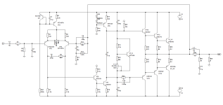
Как видишь- работа над ошибками просто не проделана. Конденсатор С5- всё там же, и обратная связь вокруг ВК всё такая же, 18дБ.
И эту надо отменить?) :unsure:
 
Схема Шушурина как автомат Калашникова, повторяем даже начинающими радиолюбителями и обладающий приемливым звуком, потому и гуляет столько лет. Сам собирал в начале 80х, знаю что говорю.
 
Опять же, - для своего времени это был вполне годный УНЧ. У меня проработал много лет.
Собственно, с "Шушурина №2" и началось моё увлечение доработками схем.

Кстати, внимательно посмотрев, - это не "Шушурин №2", каким мы его знаем по статье в Радио".
 

Вложения

  • 1718115779912.png
    1718115779912.png
    915.8 KB · Просмотры: 151

Последние сообщения

Статистика форума

Темы
3,303
Сообщения
262,929
Пользователи
2,544
Новый пользователь
vlad'mir
Назад
Сверху Снизу