Усилитель Шушурина (50 Вт/8 Ом)

  • Автор темы Автор темы LDS
  • Дата начала Дата начала
Аксиома или, скорее, МАКСИМА: однотакт завсегда двухтакта грязнее.
Потому Шуша - непрофессиональна. Заметим: никто более шушуринский повторитель нигде не ставил.
Подивись на схеми Телефункенів і Саб початку 80-х, побачиш там шушу на повний зріст. З асиметричним повторювачем на виході каскадів підсилення напруги. В ті доісторичні часи так було модно
 

Вложения

  • saba.pdf
    saba.pdf
    803.5 KB · Просмотры: 121
Поэтому в первую очередь погляжу схемы, где 4 полюсов/нулей в коррекции нет.
А шо тебе та коррекция? Тебе её не корректировать: собрал и играет, неутомительно.
1 Перепёлкин.png
2 Перепёлкин.png
3 Перепёлкин.png

И советую хоть один раз послушать то, что все с таким ожесточением ругают, не послушав.
Малый порядок цепей коррекции означает автора-неуча и поганый звук.
Просто, чтоб ты знал.
 
Не проделана. Дажеть не начата.
1. Входной каскад вносит искажуху при работе от РГ
а) за счёт эффекта Эрли - надо слежение, его нету,
б) за счёт искажённых токов входного дифа - нужны повторители, их нету. Мы ж не неруси200, чтобы недоделки людям впаривать?
2. Для повышения Ку надо входной диф грузить на зеркало. Не знаю, есть/нету.
3. Для того же: повторитель перед ОЭ второго каскада - нету.
4. Для повышения исходной линейности УН устранением эффекта Эрли в ОЭ: каскод или баксандал: нету.
5. Коррекция всего этого: катушка ППК во входном дифе, распределённая коррекция - нету, так как нет самой основы.

Хотя бы это ввести в схему, тогда уж можно что-то предлагать.
Все вышесказанное однозначно превращает этот усилитель в ...... Ну, я думаю, ты знаешь как он называется. В подобных темах, на мой взгляд, нужно оставаться в рамках особенностей и хотя бы количества транзисторов. NEULO постарался и практически остался в этих рамках, возможно плата заставила. А иначе это был бы просто другой усилитель. Никто не запрещает создать шедевр на 12 транзисторах и в нем попробовать воплотить все вышеперечисленное. _da
 
Лёнь, ну что за недосказанности ?
Так какой термин про усилитель ты обмолчал ?

А про ШЕДЕВРЫ и про "рамки" это злободневный вопрос, но тут уж КАЖДОМУ СВОЁ...
 
тут доработок была уйма. Зеркала самое простое.
 
Бюджет такой:

Входной каскад:
слежение - для спасения от не контролируемых ООСью искажений от изменения Укэ транзисторов дифа: 4 транзистора.
Для уменьшения падения искажённых напряжений на Rист от протекания искажённых всеми искажениями всех каскадов токов баз дифа нужно два транзистора на входные повторители.

Второй каскад УН:
каскод для спасения каскада от эффекта Эрли: +1.
Повторитель перед каскодом: +1.
Или.
Баксандаль: +1,
повторитель перед ним: +1.
Варианты примерно равноценны.

Генераторы токов есть.
Минус один транзистор тупорылого ненужного повторителя после ОЭ.

Итого: входной каскад - 6 транзисторов, 2кУН - 2 транзистора,
минус один в повторителе = 7 транзисторов.
 
Последнее редактирование модератором:
Генераторы токов есть.
Минус один транзистор тупорылого ненужного повторителя после ОЭ.
можно схему? По дифф боль- мень понятно, дальше как "втыкнуться" не могу. Спб.
Или название на усь, ссылку.
 

Вложения

В данном случае я даже спорить не стану. Просто доделаю что должен и обещал.
ты забыл считая транзисторы про новую плату. её тоже в учёт добавь.
 
Что "параллельное" в игноре?
например, в ЛТСпайсе выше, сигнал для нижнего плеча берётся от стабилизатора эмиттерного тока ДК.
С ДК в нижнем плече - усиление в 2 раза больше. Осталось лишь добавить.
Второе: Карделловский с джифет в ДК был же на "Паяльнике", а что с ним? ЛТСпайку, что ль освоить. ))
Во, так и думал, здесь надо тормозить, педалей не хватает (ногами)
1718211944599.png
 
Последнее редактирование:
Так какой термин про усилитель ты обмолчал ?
Это не термин, это название усилителя. У СМЕРШа любой дорабатываемый усилитель превращается в МАСТЕР. _hm_ Это наверное не плохо, но почему-то не всех устраивает.
 
У СМЕРШа любой дорабатываемый усилитель превращается в МАСТЕР.
Так исторически как-то сложилось, что МАСТЕР - высшая ипостась линов и Локанти. Просто в конце апгрейда данных схемотипов лучшего ничего нет.
И то, я вас всеми силыми щажу от растраты ценных пятикопеечных транзисторов (хз, куда вы там их применяете вместо усей), и предлагаю всего лишь Лин.
почему-то не всех устраивает
Сцыкливость вульгарис и недооценка собственных сил.
А вдруг, а не пойдёт, а звук стерильный, а ещё чего.
А потом херак - и финита ля комедия, и всех пугателей нет, и СМЕРШа и усилителя.

Жизненный крах - он такой.

19162474.jpg
 
Последнее редактирование:
ну и много людей это соберут?
 

не сложнее ОМа, мини ПараФинна. Труды, конечно, жаль.
Сегодня выбор у самодельщика феерический: собрать схему из Радио на поддельных китайских транзисторах, спаять усилитель на поддельной китайской микросхеме, собрать схему на поддельных китайских транзисторах из Радио, улучшенную
симуляторами с вегалаба , сочинить свою , не проверенную никем и ничем, самому улучшить чужую не проверенную схему. И так далее.
А самый проверенный вариант- почитать битву гигантов -симулянтов за улучшение известной схемы , ничего не понять, плюнуть и заняться огородом.
 
Так исторически как-то сложилось, что МАСТЕР - высшая ипостась ЛЛинов. Просто в конце апгрейда данных схемотипов лучшего ничего нет, и предлагаю всего лишь Лин.
ВОТ....
СВЕРШИЛОСЬ !!!!
ДОЖИЛИ - Лину диферамбы достались.
Ну по крайней мере я тут ВЫЧИТАЛ (прямо русским по белому), что у Лидера есть НАИОГРОМНЕЙШАЯ ПЕРСПЕКТИВА стать МАСТЕРОМ.
УРА !!!!
Схемы вставлю, дабы не упустить ИСТОРИЧЕСКИЙ МУМЕНТ.
 

Вложения

  • Лидер206 серийный.JPG
    Лидер206 серийный.JPG
    180.9 KB · Просмотры: 145
  • Лидер206 экспериментал.JPG
    Лидер206 экспериментал.JPG
    672 KB · Просмотры: 154
В успешных проектах кто-то разрабатывает ПП и предоставляет гербер для общественного обсуждения и свободного использования, кто-то организует коллективные закупки\изготовление ПП (обычно в Китае). Детальные спецификации. Дальше идёт сборка, настройка, измерения в виде отчёта в теме. Выхлоп, короче. Дальше (полу)коммерческое использование, КИТы...Но подобных примеров единицы.
 
В идеале эту схему услышать прежде чем делать.
Тогда можно и на комплектацию нормальную раскошелиться.
Если внезапно всем захочется услышать прежде чем делать. То кто первым соберёт чтобы услышать? Это замкнутый круг. Нет секса-прыщи-нет секса._hm_
 
Подивись на схеми Телефункенів і Саб початку 80-х, побачиш там шушу на повний зріст. З асиметричним повторювачем на виході каскадів підсилення напруги. В ті доісторичні часи так було модно
В те времена было модно из за отсутствия ВЧ PNP транзисторов средней мощности достаточно высоковольтных и с маленькой проходной емкостью. Вот и приходилось лепить горбатого. У BD418 примененного в Sab-е проходная емкость под 100 пФ. Наш КТ626 почти копия.
 
Последнее редактирование:
В идеале эту схему услышать прежде чем делать.
Тогда можно и на комплектацию нормальную раскошелиться.
Один раз вытравил плату с выходным каскадом(тройка),там же термоузел универсальный,а подключать двумя-тремя проводами входную часть и УН нет проблем.А рассосуливать-это да,спросу меньше.Кроме того,источник и аккустика у всех разные...
 
Один раз вытравил плату с выходным каскадом(тройка),там же термоузел универсальный,а подключать двумя-тремя проводами входную часть и УН нет проблем.А рассосуливать-это да,спросу меньше.Кроме того,источник и аккустика у всех разные...
Видите ли, я в основном ламповые усилители слушаю. Сейчас собрал гибридник. Нравится. Естественно, хочется услышать сверхлинейник. Мне не боязно, и не сложно. Просто в силу возраста жалко тратить время и силы впустую.
Показалась симпатичной схема Сергея Белый Дракон. Её очень интересно услышать.
 
Всё остальное гораздо проще, если умеешь в петлевое.
Самый линейный каскад - диф, значит все каскады должны быть такими, лучший ВК - тройка. Вот и все секреты исходной линейности.
(это если ориентироваться на наименьшее количество каскадов и транзисторов)
Дело только в том, что диффкаскад самый бездуховный. А многополюсная коррекция крадет эмоции._hm_
И самая главная претензия, это то, что мы сначала все делаем в симуляторе, а не паяем большим горячим паяльником настоящие железные транзисторы.
 
Сверхлинейность не только петлевое определяет.
Как раз именно оно. По одной простой причине. Если не делать грубых ошибок изначально, например, разогнутый диф входным не ставить, то улучшение исходной линейности ограничено величинами, хорошо/много, 10...15 дБ на каскад. 10 дБ добыл - на 10 дб общие искажения упали. А вот петлевое можно догнать от 50 у условного селфа до до 170 дБ, или - в миллионы раз больше. Искажений нет вообще.

Итого, немного повысить линейность полировкой каскадов можно, но легче и результативнее - набором петлевого.

На практике используются оба метода, и надо знать, который где применять.

К примеру, входные аддитивы ООСью не уменьшаются, а только схемотехническими мерами, которые линейность каскада, как таковую, вообще не улучшают - но эффект от них виден только во взаимодействии с выходным сопротивлением источника сигнала.
 
Последнее редактирование:
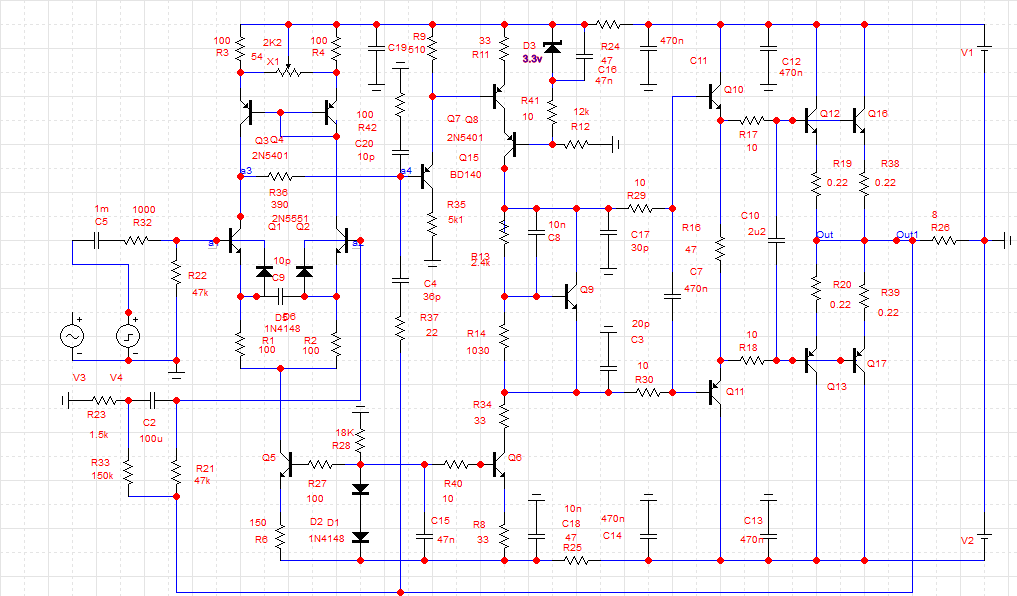
ранее предлагал простой апгрейт по теме.
Несколько вопросов.
Почему двойка ВК?
Почему без слежения в ДК?
Зачем конденсатор между эмиттерами дифкаскада?
Что по искажениям в симуляторе?
Собиралось ли в железе?
Простая и красивая схема в целом.
 
схеме хрен знает сколько лет. Доработанную в конце ветки можно увидеть. А так как переходный вариант вполне. Про гармошки я промолчу
 
Дело только в том, что диффкаскад самый бездуховный. А многополюсная коррекция крадет эмоции._hm_
Про "НЕмузыкальность" диффкаскада я уже слышал, несколько раз, правда не понял, в чём тут дело

А вот про "многополюсная коррекция крадет эмоции" это какое то совершенно НОВОЕ открытие.

Можно ли ПОДРОБНЕЕ и ОБСТОЯТЕЛЬНЕЙ про сей эффект ?
Особливо про УКРАДЕННЫЕ ЭМОЦИИ... (кто и в каком кол-ве совершил это кощунственное хищение народной собственности ? )
 

Последние сообщения

Статистика форума

Темы
3,303
Сообщения
262,929
Пользователи
2,544
Новый пользователь
vlad'mir
Назад
Сверху Снизу