Sergei_S
2 ранг
- Регистрация
- 4 Мар 2024
- Сообщения
- 401
- Реакции
- 171
- Баллы
- 17
- Страна
- Россия
- Город
- г.Клин
- Предупреждений
- 1
По подробней пожалуйста.на входе два диф. каскада (Ланзар) и выбросить пустую мысль из головы.
Смотрите видео ниже, чтобы узнать, как установить наш сайт в качестве веб-приложения на домашнем экране.
Примечание: Эта возможность может быть недоступна в некоторых браузерах.
По подробней пожалуйста.на входе два диф. каскада (Ланзар) и выбросить пустую мысль из головы.
Для увеличения коэффициента усиления ДК сигнал снимается с обоих плеч дифкаскада, по мне, УЗЧ надо "строить" от входа (разгонять),подробней
По моим замерам наиболее надёжным является второй вариант.Просмотрел два форума по улучшению усилителя Шушурина, голова пошла кругом от всех фишек по улучшению. Вот три схемы в каждой из них свои доработки, свои плюсы и минусы. Каждая позиционируется как финальная. Уважаемый NEULO поскольку все эти схемы ваши какая из них на ваш взгляд более совершенная, более удачная?
Кто плохо знаком с ламповой схемотехникой, могут вместо ламп применить лампы тлеющего разряда типа МТХ-90.Читаю уже 66-ю страницу про этот УНЧ и тут мой USB-утюг заговорил (не)человеческим голосом: "Братан, дифкаскад этого "уэнча" надо на лампах делать – все проблемы сразу уйдут! Но появятся новые!"
Был ещё такой вариант, с минимумом переделок (я его у себя реализовал с небольшими изменениями, R25+R26 и R12 - подстроечники)Вот три схемы...
Привет! В общем надо будет тогда слегка схему подшаманить, добавление зеркала не такая простая вещь как кажется, глубина оос вырастает и надо будет её корректировать. К вечеру пожалуй порешаем._)И так если я правильно понял, то этот вариант самый удачный. Вопрос к NEULO: Так может у этой схемы заменить ВК на комплементарный как у первой схемы? Вы писали,что искажения при этом уменьшатся в 10раз. . Плата будет делаться с 0 и поэтому: цель собрать более качественный усилитель отталкиваясь от схемы Ш78г. Я знаю, что есть более навороченные схемы, но хотелось бы просто максимально улучшить Ш78г. с минимальными затратами и не сильно усложняя схему, при этом сохранить её повторяемость, надёжность, простоту настройки, стабильность в работе. Добавление токового зеркала в ДК не проблема схема всего увеличится на 2 транзистора, а вот как на счёт комплементарного ВК как в первой схеме? Просто у меня есть подобранная пара КТ8101/8102, КТ851/850. Спасибо.
Как только бывший шуша будет доведён до ума, выяснится, что он не может нормально работать от регулятора громкости и нужен буфер.хотелось бы просто максимально улучшить Ш78г. с минимальными затратами и не сильно усложняя схему,
привет.) ну а кто сказал что на новой плате нужно именно такой же ДК ставить?))Как только бывший шуша будет доведён до ума, выяснится, что он не может нормально работать от регулятора громкости и нужен буфер.
Буфер + усилитель всегда содержит компонентов больше, чем один нормальный усь.



Я после каждого апгрейда отслушивал что получилось. В итоге на 10ГДШ2-4 разницу слышно. Причём не то чтобы там нюансы какие нибудь. Слышно в полный рост.NEULO, я не сомневаюсь, что у вас всё получится. Да есть много достойных схем согласен, но как правило они на много сложнее. Вот Витамир предложил схему, да она круче Ш87г. но и сложнее 23 транзистора. Ни кто не просит доводить Ш87г. до параметров Эльбруса, но значительно улучшить его параметры я думаю это реально. И ещё: для очень крутого усилителя нужны крутые АС иначе пустая трата сил и денег. А у многих ли сегодня в наличии АС за 1000$ ?
С хорошим УНЧ даже 6АС-2 зазвучат прекрасно (в пределах разумного!).для очень крутого усилителя нужны крутые АС
Для начинающих лучше подойдут лампы блеющего разряда.Читаю уже 66-ю страницу про этот УНЧ и тут мой USB-утюг заговорил (не)человеческим голосом: "Братан, дифкаскад этого "уэнча" надо на лампах делать – все проблемы сразу уйдут! Но появятся новые!"
Кто плохо знаком с ламповой схемотехникой, могут вместо ламп применить лампы тлеющего разряда типа МТХ-90.
В общем и целом, немного пошуршав по моделям я таки вспомнил что не так с Шушуриным. А не так у него в том что усилитель напряжения не отделён от дифкаскада повторителем.NEULO, я не сомневаюсь, что у вас всё получится. Да есть много достойных схем согласен, но как правило они на много сложнее. Вот Витамир предложил схему, да она круче Ш87г. но и сложнее 23 транзистора. Ни кто не просит доводить Ш87г. до параметров Эльбруса, но значительно улучшить его параметры я думаю это реально. И ещё: для очень крутого усилителя нужны крутые АС иначе пустая трата сил и денег. А у многих ли сегодня в наличии АС за 1000$ ?
Это какая то бестолковая шляпа))Думаю, якщо "23 транзистори на канал" (С) забагато, якось так буде добре.
Це закінчена конструкція, працездатна.
Я би і її трохи підрихтував, але несуттєво. І корекцію можна замінити на більш адекватну.
На цифри не лякайтесь, вони визначаються напругою живлення.
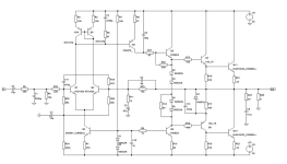
Посмотреть вложение 114144
Тем что на выходе двойка. Тем что вот эти ГСТ - они сами по себе не особо стабильны. Ну и коррекция, извини, в 21 веке так усилки корректировать- это смешно. Работать оно будет ... конечно. но не сопоставимо числу транзисторов задействованых. И слежения на входе нет. И кч где то потерялся)Розкажи це автору. Принаймні, це працездатна конструкція.
В частині підсилення напруги добре, майже канонічно. На вихід потрібна трійця за Локанті.
Корекцію переробити на прогресивну, трохи підігнати режими.
Правда. знову отримаємо "23 транзистори на канал"(С). А так, чим не "покращений Амфітон"(С)?
Зачем C1 при использовании DCservo?Это какая то бестолковая шляпа))
Ну а вдруг на вход подадут с однополярного предусилителя сигнал? Вот на 548УН1. 12 вольт. Для надёжности, )Зачем C1 при использовании DCservo?
На схемі, що Ви навели, ВК квази.Я конечно же не великий спец и возможно мои вопросы лишены смысла. Просто в предыдущих постах NEULO писал, что замена ВК квази на ВК комплемент значительно улучшает показатели усилителя. Так может сделать это в этой схеме и на этом поставить большую и жирную точку.

Там для этого C22 присутствует.Ну а вдруг на вход подадут с однополярного предусилителя сигнал? Вот на 548УН1. 12 вольт. Для надёжности, )
«Упрощай, чтобы добавить легкость» - британский автоконструктор и основатель Lotus Cars Колиун Чапман.Схемотехнічний мінімалізЬм - зло, доведено електронікою.
Невдале порівняння автобудування зі схемотехнікою.«Упрощай, чтобы добавить легкость» - британский автоконструктор и основатель Lotus Cars Колиун Чапман.
Надеюсь, Виталий, просто Виталий, не будет спорить этим инженером.
Даст. Но . Я уже написал. У меня есть идея получше.Так я вижу, что в схеме ВК квази. Так,что замена его на комлементар не даст прироста в качестве?