Сталкер001
2 ранг
- Регистрация
- 23 Мар 2025
- Сообщения
- 887
- Реакции
- 211
- Баллы
- 15
- Страна
- Россия
- Город
- Москва
- Имя
- 1000Гц
- Предупреждений
- 13
Звук это не одна синусоида со 2 и 3 гармониками - там их миллионы и у каждой будет 2 и 3 на динамиках АС. Догоняешь?
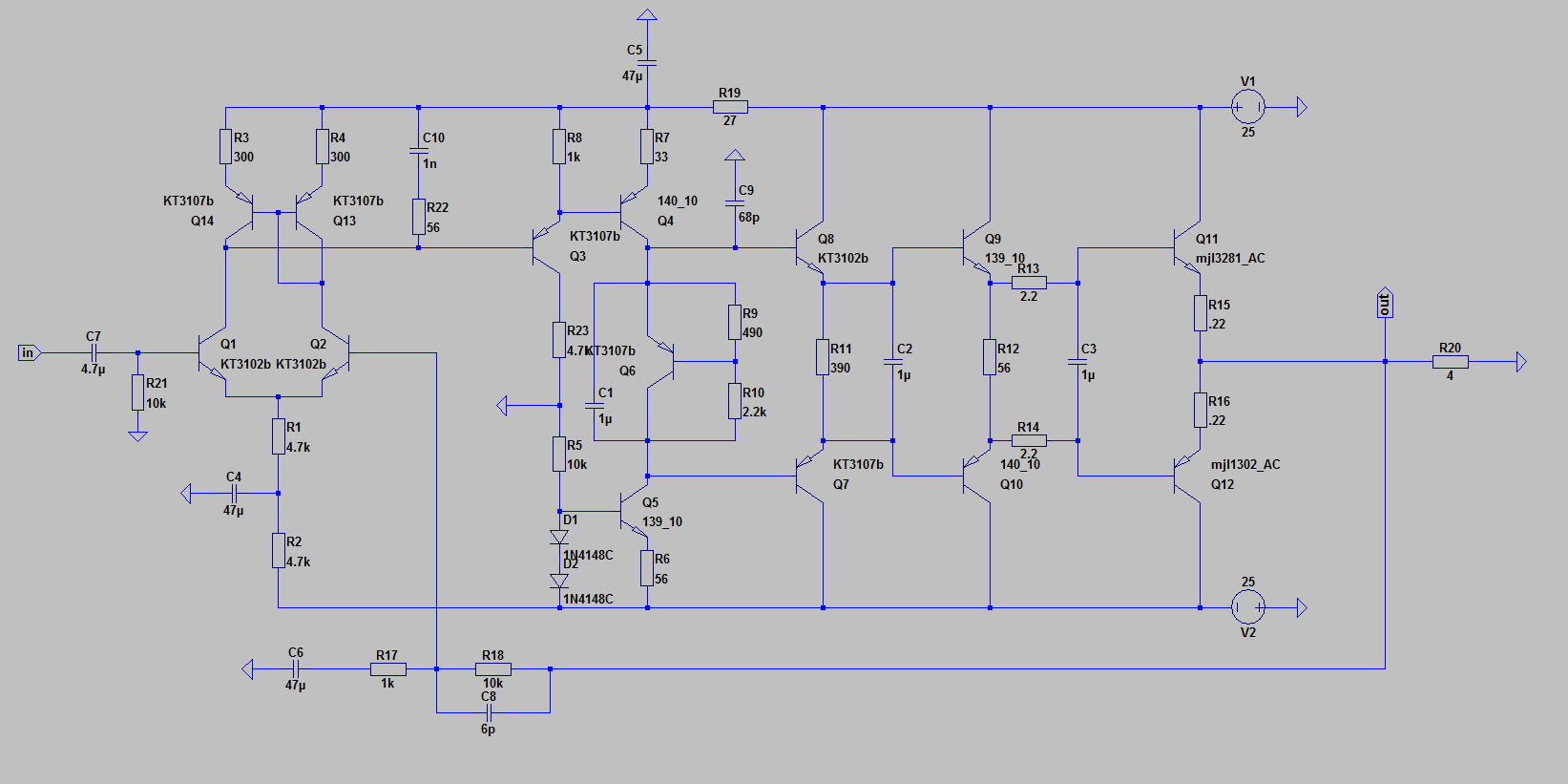
Скажите Петрову, чтобы в схеме Бать - Середы поставил в смещение еще один или даже два диода - гармоники исчезнут.





Чтобы не было "заливки черным" и прочего борща, нужно прочитать инструкцию тут. 
Сегодня получил китайский вариант УНЧ Бать на тройке с двумя парами 5200, 1943. Попробую посмотреть его потенциальные возможности в обычном режиме и в версии типа "Паруса", но, возможно, что и с плавающим питанием входной микросхемы.