25АС-027 «Амфитон»

Ваша оценка АС по 5-ти бальной шкале:

  • 1

    Голосов: 0 0.0%
  • 2

    Голосов: 0 0.0%
  • 3

    Голосов: 8 30.8%
  • 4

    Голосов: 11 42.3%
  • 5

    Голосов: 7 26.9%

  • Всего проголосовало
    26

Ihor

3 ранг
Регистрация
14 Май 2025
Сообщения
53
Реакции
19
Репутация
2
Где то здесь на форуме видел схему и подписано что расчёт с правильной фазой и мне понравилась схема ибо очень похожа на мою и наверно уже реализована. Может реализую через некоторое время. Катушка здесь 0,372 но Вас 0,7 получилась. Но мне кажется что всё зависит от динамиков Каждая партия имеет свои характеристики и с учётом времени ... Фильтрами плохой динамик можно скорректировать в небольших пределах. Пока послушаю разную музыку , а там как хотение прийдёт заняться творчеством...
Спасибо Вам за помощь.
25-027-2.jpg
 
Регистрация
23 Июл 2019
Сообщения
6,677
Реакции
5,253
Репутация
203
Страна
Украина
Ага, 3,1к пик на уровне баса, а тянется до 5,5к!
Прошу прощения! Я подумал о 75ГДН-3, а здесь трудится 50ГДН-3, у него АЧХ другая.
По непроверенным данным, с 20 см по оси без фильтра в 1/6 октавы, в родном корпусе 25АС-027 у него вот такая АЧХ:
20 см 50ГДН-3.png

20 см - очень мало для него, слышно преимущественно купол. Надо давать хотя бы 60 см.
Где то здесь на форуме видел схемуПосмотреть вложение 135549
Схема от Конструктора (пропал он куда-то)...
 
Регистрация
12 Ноя 2019
Сообщения
28,303
Реакции
13,620
Репутация
395
Прошу прощения! Я подумал о 75ГДН-3, а здесь трудится 50ГДН-3, у него АЧХ другая.
По непроверенным данным, с 20 см по оси без фильтра в 1/6 октавы, в родном корпусе 25АС-027 у него вот такая АЧХ:
Посмотреть вложение 136098
20 см - очень мало для него, слышно преимущественно купол. Надо давать хотя бы 60 см.

Схема от Конструктора (пропал он куда-то)...
Судя по архировной полке и нижнему срезу , снята АЧХ в упор к бедняге басовику. Посему этой АЧХ можно подтереться. Она достоверна до 400-500Гц. дальше бредятина.
 
Регистрация
23 Июл 2019
Сообщения
6,677
Реакции
5,253
Репутация
203
Страна
Украина
Судя по архировной полке и нижнему срезу , снята АЧХ в упор к бедняге басовику. Посему этой АЧХ можно подтереться. Она достоверна до 400-500Гц. дальше бредятина.
По не проверенным данным (вытягиваю по слову клещами), расстояние было 20 см. А вот (по таким же данным*) его же АЧХ с 50 см в 1/6 октавы по оси:
нч напрямую 50.png

Апупетть
 

Ihor

3 ранг
Регистрация
14 Май 2025
Сообщения
53
Реакции
19
Репутация
2
После заполнения ватой характеристика СЧ улучшилась
Микрофон 0.5м около краснаой я синей точкой
 

Вложения

  • То что уменя сейчас получилось.rar
    9.4 MB · Просмотры: 33
Регистрация
12 Ноя 2019
Сообщения
28,303
Реакции
13,620
Репутация
395
По не проверенным данным (вытягиваю по слову клещами), расстояние было 20 см. А вот (по таким же данным*) его же АЧХ с 50 см в 1/6 октавы по оси:
Посмотреть вложение 136136
Апупетть
Сказать жопа - значит обидеть бедную жопу .
Такой дикий коленвал намекает на тесно расположенную отражающую поверхность или объем. Резонанц-с , так сказать. Или скорее- болтается какая-то отклеенная хляка.
 
Последнее редактирование:
Регистрация
23 Май 2020
Сообщения
2,388
Реакции
1,049
Репутация
70
Предупреждений
1
Сказать жопа - значит обидеть бедную жопу .
Такой дикий коленвал намекает на тесно расположенную отражающую поверхность или объем. Резонанц-с , так сказать. Или скорее- болтается какая-то отклеенная хляка.
Информация для измышлений (то есть размышлений): распались на атомы подвесы в 50ГДН-3-4 (колонки были в комфортных условиях), очистил раму и диффузор. Стал дальше смотреть: слегка поддел центрирующую шайбу, а она на одном динамике практически сразу отклеилась! Похоже, что перед склеиванием даже не обезжиривали поверхность рамы. На другом динамике шайба держалась на нескольких точках (а с виду нормалëк), но клей на шайбе был по всему радиусу. Может шайба хлюпать стала?
 

Ihor

3 ранг
Регистрация
14 Май 2025
Сообщения
53
Реакции
19
Репутация
2
Пики на характеристике НЧ динамика не от резонанса что там что-то болтается. Я всё что может резонировать резиновым клеем обрабатывал и на генераторе слушал...
 
Регистрация
23 Июл 2019
Сообщения
6,677
Реакции
5,253
Репутация
203
Страна
Украина
После заполнения ватой характеристика СЧ улучшилась
Микрофон 0.5м около краснаой я синей точкой
Точка для микрофона соответствует оптимуму для верхнего раздела, для нижнего - вносит погрешность, а из-за значительного угла от оси НЧ динамика его дикий пик 1,2к в этой точке имеет меньший уровень, что будет уточнено в дБ и учтено в дальнейшем. Пока же имеется вот такое, в 1/3 октавы.

триполосн.png

10ГИ включен первым порядком через 6,6 мкф...
Иллюстрация "расслоения полос"
имп22_05.png
 
Последнее редактирование:

MacSys

1 ранг
Регистрация
24 Мар 2022
Сообщения
2,571
Реакции
2,354
Репутация
96
Возраст
38
Страна
Украина
Город
Кривой Рог
Имя
Станислав
Регистрация
23 Июл 2019
Сообщения
6,677
Реакции
5,253
Репутация
203
Страна
Украина
Какая мощная 10ГИ, прям перекрикивает всё что только можно.
Микрофон заметно дальше от НЧ динамика, чем от ВЧ, и немного дальше - от СЧ. Примерно +2дБ надо добавлять НЧ полосе и +1 - СЧ полосе, но всё равно много ВЧ, для меня тоже странно, хотя... на заводской АЧХ уровень 9к +4дБ относительно НЧ полки, с метра.
 

Ihor

3 ранг
Регистрация
14 Май 2025
Сообщения
53
Реакции
19
Репутация
2
Для сравнения...
 

Вложения

  • amfiton25as027_ldsound-3.jpg
    amfiton25as027_ldsound-3.jpg
    294.3 KB · Просмотры: 33

Дмитрий Б.

1 ранг
Регистрация
18 Янв 2022
Сообщения
2,875
Реакции
2,154
Репутация
96
Страна
РФ
Город
Москва
Имя
Дмитрий
Предупреждений
1
Информация для измышлений (то есть размышлений): распались на атомы подвесы в 50ГДН-3-4 (колонки были в комфортных условиях), очистил раму и диффузор. Стал дальше смотреть: слегка поддел центрирующую шайбу, а она на одном динамике практически сразу отклеилась! Похоже, что перед склеиванием даже не обезжиривали поверхность рамы. На другом динамике шайба держалась на нескольких точках (а с виду нормалëк), но клей на шайбе был по всему радиусу. Может шайба хлюпать стала?
Высокая концентрация паров С2Н5ОН не является комфортными условиями для АС.
 
Регистрация
23 Июл 2019
Сообщения
6,677
Реакции
5,253
Репутация
203
Страна
Украина
Точка для микрофона соответствует оптимуму для верхнего раздела, для нижнего - вносит погрешность, а из-за значительного угла от оси НЧ динамика его дикий пик 1,2к в этой точке имеет меньший уровень, что будет уточнено в дБ и учтено в дальнейшем.
Проверили:
ось_точка зел..png
Бордова кривая - по оси с 50 см в 1/6 октавы, зелёная - в точке для сведЕния нижнего стыка. Если отминусовать увеличение общего уровня, то на прибавку зоны 700...1,1к можно плюнуть, что и делаем...
 
Регистрация
23 Июл 2019
Сообщения
6,677
Реакции
5,253
Репутация
203
Страна
Украина
Какая мощная 10ГИ, прям перекрикивает всё что только можно.
Нет файла коррекции микрофона.
По не проверенным данным
Как оказалось, условия измерений оставляли желать лучшего. Будут более достоверные результаты - выложим.
Иллюстрация "расслоения полос"
На сегодня пик НЧ полосы отстаёт от начала импульса на 0,85 мс.
 

amfiton92

3 ранг
Регистрация
16 Июл 2022
Сообщения
17
Реакции
3
Репутация
14
Страна
Рэспублiка Беларусь
Имя
amfiton92
Собрал одну АС на таком фильтре. На очереди вторая.
Звуком доволен. Позже гляну микрофоном, что из этого получилось.
 

Вложения

  • IMG_20250626_001120_613.jpg
    IMG_20250626_001120_613.jpg
    37 KB · Просмотры: 147
Регистрация
23 Май 2020
Сообщения
2,388
Реакции
1,049
Репутация
70
Предупреждений
1
Собрал одну АС на таком фильтре. На очереди вторая.
Звуком доволен. Позже гляну микрофоном, что из этого получилось.
Катушка в ФВЧ уж очень маловата будет, штатная была вроде 0,5 мГн (как стандартный пузырь 🍾). А конденсатор 8,2 мкФ на глаз норм, 10 мкФ многовато будет
 

amfiton92

3 ранг
Регистрация
16 Июл 2022
Сообщения
17
Реакции
3
Репутация
14
Страна
Рэспублiка Беларусь
Имя
amfiton92
Регистрация
23 Май 2020
Сообщения
2,388
Реакции
1,049
Репутация
70
Предупреждений
1

MacSys

1 ранг
Регистрация
24 Мар 2022
Сообщения
2,571
Реакции
2,354
Репутация
96
Возраст
38
Страна
Украина
Город
Кривой Рог
Имя
Станислав
img_20250626_001120_613-jpg.140666

Тут самое главное что?
Правильно, катушку 2.2мГн намотать толстым проводом, что бы получить активное сопротивление минимально возможное, а потом последовательно катушке "всундалить" резистор 8Ом *


*сарказм
 
Регистрация
23 Июл 2019
Сообщения
6,677
Реакции
5,253
Репутация
203
Страна
Украина
Собрал одну АС на таком фильтре.
Здравствуйте, мил человек (не Амфитоном же Вас величать). Когда я сочинял те статьи, понятия не было, какая дрянная АЧХ у 50ГДН-3. А она имеет пик +10дБ на частоте 1,2к, с которым заводской ФНЧ с огромной как для 4-омного динамика катушкой и таким же огромным конденсатором, без резистора последовательно с ним, еле-еле справляется. Посему с резистором 3 Ома в придуманной мной и собранной Вами схеме ожидается уровень острого пика 1,2к в НЧ полосе -6дБ от среднего, что очень слышно. Голосить будет, причитать )))
На очереди вторая.
Не собирайте, пока не
гляну микрофоном!!!
Микрофон ставьте за 1 метр, по высоте - посередине 10ГИ, по горизонтали - посередине между центрами 10ГИ и СЧ-шника. Обязательно снимИте ТРИ полосы отдельно + общую АЧХ, не поленитесь. И выложите файлы измерений, либо покажете все 4 АЧХ на одном рисунке.
*****
Та моя сочинялка была чисто теоретическая. Сейчас приоритет за другими топологиями - более сложными, но компенсирующими (насколько возможно) родовые болячки 50ГДН-3. По последним данным, АЧХ 50ГДН-3 с расстояния 50 см в точке сведЕния нижнего стыка в корпусе 25АС-027 с хитрым фильтром имеет АЧХ типа синей кривой, что позволяет состыковаться с СЧ полосой, обрезанной снизу первым порядком (зелёная кривая) с приятным результатом.
хитрый.jpg
С боксом СЧ динамика боролся хозяин дооолго, но - поборол. Ваты в боксе... 56 граммов, а щель между магнитом и боксом - очень узкая, негодящий бокс... СЧ динамик - переделанный (пропитанный), выше 3к не смотрИте.
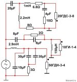
Схема ФНЧ такая:
фнч финал.png

Режекторная цепочка 10 Ом+8 мкФ просаживает импеданс ВЧ, но до режектора в виде последовательного контура в параллель динамику дело у Ihor просто не дошло, а так то более оптимальной была бы схема с последовательным режекторным контуром. Для катушки 2,9 мГн параметры режекторной цепочки 10 Ом+6,8 мкФ.
ФСЧ тут такой:
фсч.png
Гасящий 4 Ома на вкус добавляется до 3 Ом.
Для НЕ переделанного 20ГДС-3 данный ФСЧ непригоден! Я привожу его только для того, чтобы показать, что первый порядок ФВЧ хорошо задемпфированному в боксе динамику не страшен.
катушку 2.2мГн намотать толстым проводом, что бы получить активное сопротивление минимально возможное, а потом последовательно катушке "всундалить" резистор 8Ом *
Катушка 2,2 мГн получается отматыванием от 2,4 мГн, имеющихся в схеме. Если повар нам не врёт память не изменяет, сопротивления катушек 2,9 и 2,4 мГн - одинаковы (?), проверьте, кто может.
 
Последнее редактирование:
Регистрация
23 Май 2020
Сообщения
2,388
Реакции
1,049
Репутация
70
Предупреждений
1
Здравствуйте, мил человек (ну не Амфитоном же Вас величать). Когда я сочинял те статьи, понятия не было, какая дрянная АЧХ у 50ГДН-3. А она имеет пик +10дБ на частоте 1,2к, с которым заводской ФНЧ с огромной как для 4-омного динамика катушкой и таким же огромным конденсатором, без резистора последовательно с ним, еле-еле справляется. Посему с резистором 3 Ома в придуманной мной и собранной Вами схеме ожидается уровень острого пика 1,2к в НЧ полосе -6дБ от среднего, что очень слышно. Голосить будет, причитать )))

Не собирайте, пока не

Микрофон ставьте за 1 метр, по высоте - посередине 10ГИ, по горизонтали - посередне между центрами 10ГИ и СЧ-шника. Обязательно снимИте ТРИ полосы отдельно + общую, не поленитесь. И выложите файлы измерений, либо покажете все 4 АЧХ на одном рисунке.
*****
Та моя сочинялка была чисто теоретическая. Сейчас приоритет за другими топологиями - более сложными, но компенсирующими (насколько возможно) родовые болячки 50ГДН-3. По последним данным, АЧХ 50ГДН-3 с расстояния 50 см в точке сведЕния нижнего стыка в корпусе 25АС-027 с хитрым фильтром имеет АЧХ типа синей кривой, что позволяет состыковаться с СЧ полосой, обрезанной снизу первым порядком (зелёная кривая) с приятным результатом.
Посмотреть вложение 140686
С боксом СЧ динамика боролся хозяин дооолго, но - поборол. Ваты в боксе... 56 граммов, а щель между магнитом и боксом - очень узкая, негодящий бокс... СЧ динамик - переделанный (пропитанный), выше 3к не смотрИте.
Схема ФНЧ такая:
Посмотреть вложение 140688

Режекторная цепочка 10 Ом+8 мкФ просаживает импеданс ВЧ, но до режектора в виде последовательного контура в параллель динамику дело у Ihor просто не дошло, а так то более оптимальной была бы схема с последовательным режекторным контуром.
ФСЧ тут такой:
Посмотреть вложение 140689
Для НЕ переделанного 20ГДС-3 данный ФСЧ непригоден! Я привожу его только для того, чтобы показать, что первый порядок ФВЧ хорошо задемпфированному в боксе динамику не страшен.

Катушка 2,2 мГн получается отматыванием от 2,4 мГн, имеющихся в схеме. Если повар нам не врёт память не изменяет, сопротивления катушек 2,9 и 2,4 мГн - одинаковы (?), проверьте, кто может.
Одно не ясно, откуда взялся 20ГДС-3-8? Там подвесы должны были сгнить и шайба отклеиться. СЧ бы другой туда, хоть 5ГДШ-5-4, у него и магнит меньше.
 

MacSys

1 ранг
Регистрация
24 Мар 2022
Сообщения
2,571
Реакции
2,354
Репутация
96
Возраст
38
Страна
Украина
Город
Кривой Рог
Имя
Станислав
Катушка 2,2 мГн получается отматыванием от 2,4 мГн, имеющихся в схеме.
Я к тому веду, что на той катушке будет рассеиваться не более 2Вт мощности, можно было намотать её хоть проводом 0.5мм в диаметре. Если всё равно будет применен последовательно резистор на 5-10Вт и сопротивление 5.6-7.5Ом
 
Регистрация
23 Июл 2019
Сообщения
6,677
Реакции
5,253
Репутация
203
Страна
Украина
Одно не ясно, откуда взялся 20ГДС-3-8?
Там переделанный 20ГДС-1 применён...
жду закидывание тапками
Что за конденсаторы поставлены, бочкарёвообразные*? Электролитические?
Рекомендованные варианты с последовательным режекторным контуром, разные катушки на входе:
2ф.png
Сопротивление резистора в сумме с активным сопротивлением катушки 850 мкГн указано на схеме.

ФСЧ тут такой:
Посмотреть вложение 140689
Гасящий 4 Ома на вкус добавляется до 3 Ом.
С тремя Омами по входу ФСЧ, общая АЧХ (красная кривая):
3 ома.jpg
Весьма!..
 
Последнее редактирование:
Регистрация
12 Ноя 2019
Сообщения
28,303
Реакции
13,620
Репутация
395
Здравствуйте, мил человек (не Амфитоном же Вас величать). Когда я сочинял те статьи, понятия не было, какая дрянная АЧХ у 50ГДН-3. А она имеет пик +10дБ на частоте 1,2к, с которым заводской ФНЧ с огромной как для 4-омного динамика катушкой и таким же огромным конденсатором, без резистора последовательно с ним, еле-еле справляется. Посему с резистором 3 Ома в придуманной мной и собранной Вами схеме ожидается уровень острого пика 1,2к в НЧ полосе -6дБ от среднего, что очень слышно. Голосить будет, причитать )))

Не собирайте, пока не

Микрофон ставьте за 1 метр, по высоте - посередине 10ГИ, по горизонтали - посередине между центрами 10ГИ и СЧ-шника. Обязательно снимИте ТРИ полосы отдельно + общую АЧХ, не поленитесь. И выложите файлы измерений, либо покажете все 4 АЧХ на одном рисунке.
*****
Та моя сочинялка была чисто теоретическая. Сейчас приоритет за другими топологиями - более сложными, но компенсирующими (насколько возможно) родовые болячки 50ГДН-3. По последним данным, АЧХ 50ГДН-3 с расстояния 50 см в точке сведЕния нижнего стыка в корпусе 25АС-027 с хитрым фильтром имеет АЧХ типа синей кривой, что позволяет состыковаться с СЧ полосой, обрезанной снизу первым порядком (зелёная кривая) с приятным результатом.
Посмотреть вложение 140686
С боксом СЧ динамика боролся хозяин дооолго, но - поборол. Ваты в боксе... 56 граммов, а щель между магнитом и боксом - очень узкая, негодящий бокс... СЧ динамик - переделанный (пропитанный), выше 3к не смотрИте.
Схема ФНЧ такая:
Посмотреть вложение 140688

Режекторная цепочка 10 Ом+8 мкФ просаживает импеданс ВЧ, но до режектора в виде последовательного контура в параллель динамику дело у Ihor просто не дошло, а так то более оптимальной была бы схема с последовательным режекторным контуром. Для катушки 2,9 мГн параметры режекторной цепочки 10 Ом+6,8 мкФ.
ФСЧ тут такой:
Посмотреть вложение 140689
Гасящий 4 Ома на вкус добавляется до 3 Ом.
Для НЕ переделанного 20ГДС-3 данный ФСЧ непригоден! Я привожу его только для того, чтобы показать, что первый порядок ФВЧ хорошо задемпфированному в боксе динамику не страшен.

Катушка 2,2 мГн получается отматыванием от 2,4 мГн, имеющихся в схеме. Если повар нам не врёт память не изменяет, сопротивления катушек 2,9 и 2,4 мГн - одинаковы (?), проверьте, кто может.
Дядя Николай, поклон вашей суммарной НЧ-СЧ АЧХ, пост 321, это то , к чему сам пришел за долгие годы возни.
 
Регистрация
11 Окт 2019
Сообщения
1,220
Реакции
1,129
Репутация
65
Страна
Россия
Предупреждений
1
может надо..давно правда это было, за замеры не ручаюсь 50гдн-3 с Амфитона 027:
с полуистлевшими подвесами:
03 повторно тс.png04 подвес.png
Потом на пробу заказал у Петра Зодниева и у китайцев:

03 повторно тс.png04 подвес.pngамфитон подвес Зодниев 03.pngамфитон подвес Зодниев 03_импеданс колонки.pngамфитон подвес Зодниев 03_тс.pngачх 04 подвес.pngачх китай подвес.pngачх китай роз шум.pngкитай импеданс в корпусе.pngродной подвес.png

АЧХ не помню как снимал...наверное в родном корпусе , а вот с фильтром или нет не помню. По логике должен был без...сверял с чьим подвесом лучше. Кстати никаких взбрыков на 1 кГц не помню, все было вполне прилично ровно.
 
Последнее редактирование:
Регистрация
23 Июл 2019
Сообщения
6,677
Реакции
5,253
Репутация
203
Страна
Украина
Регистрация
11 Окт 2019
Сообщения
1,220
Реакции
1,129
Репутация
65
Страна
Россия
Предупреждений
1
Все родное...купил к своим двум 50ГДН-3 из Амфитона еще два с истлевшими полностью подвесами. На два поставил подвесы от Петра (тряпичные со спецпропиткой), а на два китайские из какого то пенополиуретана (жестче чем от Петра)..а результат получился примерно одинаков. Я к ним и магниты присобачивал с плавной регулировкой :
IMG_20181113_105609.jpgIMG_20181113_105657.jpg
добротность чуть уменьшалась, горб становился поменьше
 

Вложения

  • китай подвес.jpg
    китай подвес.jpg
    755.4 KB · Просмотры: 37
  • Iподвес от Петра.jpg
    Iподвес от Петра.jpg
    655.4 KB · Просмотры: 36
Последнее редактирование:
Регистрация
23 Май 2020
Сообщения
2,388
Реакции
1,049
Репутация
70
Предупреждений
1
Все родное...купил к своим двум 50ГДН-3 из Амфитона еще два с истлевшими полностью подвесами. На два поставил подвесы от Петра (тряпичные со спецпропиткой), а на два китайские из какого то пенополиуретана (жестче чем от Петра)..а результат получился примерно одинаков. Я к ним и магниты присобачивал с плавной регулировкой :
Посмотреть вложение 140773Посмотреть вложение 140774
добротность чуть уменьшалась, горб становился поменьше
Эта конструкция на мини-Нобелевку тянет вместе с кандидатским минимумом. Осталось добавить редуктор и шаговый двигатель, а провода от двигателя вывести наружу, чтобы на слух поднонять добротность под жанр музыки.
 
Регистрация
11 Окт 2019
Сообщения
1,220
Реакции
1,129
Репутация
65
Страна
Россия
Предупреждений
1
Эта конструкция на мини-Нобелевку тянет вместе с кандидатским минимумом. Осталось добавить редуктор и шаговый двигатель, а провода от двигателя вывести наружу, чтобы на слух подгонять добротность под жанр музыки.
:) все юродствуете ...
но "лабараторку" на самом деле по канонам проводил, чтоб удостовериться в эффекте :)
 

Статистика форума

Темы
3,072
Сообщения
234,876
Пользователи
2,375
Новый пользователь
Sergovlad
Сверху Снизу