apalych
1 ранг
- Регистрация
- 7 Июн 2021
- Сообщения
- 2,900
- Реакции
- 3,195
- Баллы
- 126
- Страна
- UA
- Город
- Кам'янець-Подільський
- Имя
- Андрій
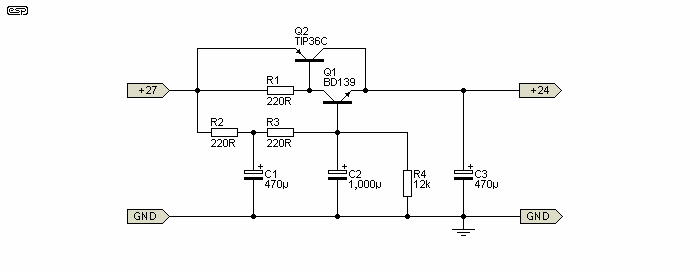
Термисторы NTC очень сильно помогают от "финиша". Есть всяко-разно по току.Забываете про пусковой ток через пустые банки, которые уже не банки, а бочки. И вашему мосту быстро финиш приснится. Когда включал свой Линсли Худ, то лампочки в квартире мыргали. Сейчас перестали, схемка новая трудится. Все стало тихо и ненапряжно.

А хороший, толстый дросселяка в CLC тоже спасает "отца своего /народного/ Линсли Худ'а" (с)

Не угодно ли Вам, ув.АБ, намекнуть на Ваше решение сего безобразия?Сейчас перестали, схемка новая трудится. Все стало тихо и ненапряжно.
Последнее редактирование:


