Так запас всегда имеется. По факту, 9 из 10 при 40 вольтах не пробьются, я думаю. Но в промышленном изделии в таком режиме использовать их нельзя.
С творчеством Цихесели я не знаком, к сожалению. Честно.
P.S. Решил восполнить столь позорный пробел в своем кругозоре. Загулил, и... если речь идет об
этом, то его настоящая девичья фамилия на самом деле
Лин (H. C. Lin, 1956). Никаких элементов новизны, позволяющих претендовать на авторство, я по первой ссылке, по сравнению со второй, не обнаружил
просимулируйте ещё с током покоя 0.9-1А.

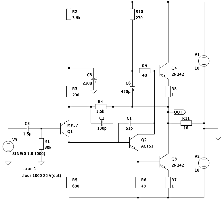
Отличия от
предыдущего варианта:
1) V1 = V2 20 В -> 18 В;
1) R10 680 Ом -> 270 Ом;
2) 7,8 К -> 3,9 К.
Режимы по постоянному току:
Uвых = 0,42 мВ (устанавливается подбором R2*)
Iк Q4 = Iк Q3 = 1020 мА
Pк Q4 = Pк Q3 ~ 17 Вт
Iк Q2 = 45 мА
Pк Q2 ~ 0,8 Вт
Максимальная амплитуда выходного напряжения без видимого ограничения равна 15,5 В (Pвых = 7,5 Вт):

При этом усилитель остается в классе А с большим запасом по току. Токи выходных транзисторов (резисторы R7 и R8):
Спектр гармоник (Кг = 0,51%):

При дальнейшем увеличении амплитуды выходной сигнал ограничивается симметрично, на уровне примерно 16,5 В сверху и снизу:

При этом форма тока через выходные транзисторы выглядит довольно забавно:

Если входной сигнал ослабить на 6 дБ относительно порога ограничения (амплитуда сигнала на выходе 7,5 В, Pвых = 1,76 Вт), то спектр гармоник примет следующий вид (Кг = 0,46%):

Честно говоря, с гармониками какая-то непонятная хрень. Или LTspice считает их неправильно, или выходные транзисторы в виде модели такие деревянные, или прокладку надо менять. Ту, что между клавиатурой и табуреткой
Напомню еще раз, что ввиду отсутствия в библиотеке более близкой модели мощного германиевого транзистора, симулирование в данном случае, как и во всех предыдущих, проводилось с моделью сплавного НЧ-транзистора 2N242, близкого по параметрам к П213 ... П215, и весьма отдаленного от 1Т806. Аналогичным же образом, AC151 в драйвере - это гораздо ближе к ГТ402, чем к 1Т321 или П605. Кроме того, все используемые модели транзисторов имеют стороннее происхождение (т.е., не входят в оригинальную библиотеку LTspice), поэтому их корректность не может быть гарантирована.
Также в числе неприятных особенностей схемы замечена достаточно сильная зависимость режима по постоянному току (тока покоя и, что более неприятно, постоянного напряжения на выходе) от напряжения источников питания. Так, при снижении питания с +-20 до +-18 В для сохранения тока покоя и баланса пришлось уменьшить R10 с 330 до 270 Ом, а R2 с 4,7 до 3,9 К. По-видимому, действительно имеет смысл попробовать на входе дифкаскад, либо (в качестве альтернативы) подключать нагрузку к искусственной средней точке из двух конденсаторов.