Германиевые УНЧ

NEULO

1 ранг
Регистрация
14 Июл 2019
Сообщения
3,840
Реакции
1,949
Репутация
93
Возраст
52
Страна
Россия
Город
Одинцово
Предупреждений
4
Лайфхак от Трошина: Для проверки работоспособности усилителя при первом включении можно поставить на выход вместо ГТ703..ГТ705 - кремниевые транзисторы типа КТ818, кт819, или кт837, кт805, которые более крепкие и менее дефицитные.
если усилок комплементарный то на выход можно для начала вообще ничего не ставить. только оос подцепить к предвыходу а нагрузку НЕ подключать. и первое включение можно включать.
лайфхак от Жуковского.
 
Регистрация
12 Ноя 2019
Сообщения
28,311
Реакции
13,622
Репутация
395
Лайфхак от Трошина: Для проверки работоспособности усилителя при первом включении можно поставить на выход вместо ГТ703..ГТ705 - кремниевые транзисторы типа КТ818, кт819, или кт837, кт805, которые более крепкие и менее дефицитные.
Я так же проверяю и макечу схемы, ставлю дубьё типа ASZ1016. Ничё ему не делается.
 

АВК

2 ранг
Регистрация
13 Ноя 2023
Сообщения
827
Реакции
63
Репутация
11
Возраст
67
Город
культурная столица Поволжья
Имя
дядя АЛЕКС
С тоской вспоминаю 60-е годы, набор для постройки карманного приемника Юность , с трансами на пермаллоевых пластинах, твоя задача- набить в готовую катушку с выводами россыпь пластин и перемычек. Но трансы чудные были....
Трансы были готовые. Сверху и снизу набора - в своих гнёздах.
Трансы были СТАНДАРТНЫЕ - для всех наборов, делали их, насколько помню, в Москве.
 

Вложения

  • scale_1200.jpg
    scale_1200.jpg
    91.1 KB · Просмотры: 117

юан8

1 ранг
Регистрация
9 Мар 2024
Сообщения
3,200
Реакции
762
Репутация
51
Страна
РФ
Город
Санкт-Петербург
Имя
Юрий
Предупреждений
2
Трансы были СТАНДАРТНЫЕ
нет разные,самые большие на пермаллое в селгах стояли,а в других карманных планета,сокол и тд меньше размером,в спидолах и вэфах стояло железо а не пермаллой
 

Юрий

2 ранг
Регистрация
17 Фев 2020
Сообщения
537
Реакции
216
Репутация
27
Страна
Украина
Город
Краматорск
Ээээ, нет! Эти трансы я знаю, они лежали на витрине универмага по 1р 80 коп.
А те, что из набора, размером были как от Спидолы ВЭФ. И лежали в коробке отдельно от железа. Значит, называлось не Юность, а иначе. Мне было лет 12 -13,может быть.
А как отличить внешне пермалой от железа?
 

юан8

1 ранг
Регистрация
9 Мар 2024
Сообщения
3,200
Реакции
762
Репутация
51
Страна
РФ
Город
Санкт-Петербург
Имя
Юрий
Предупреждений
2
пермаллой блестящий тот что в этих трансах был 50Н и мягкий на изгиб а железо из кремнистой стали серое и как бы изморозь на нем поверхность и хрустит при изгибе
 

decoder

2 ранг
Регистрация
2 Фев 2023
Сообщения
211
Реакции
150
Репутация
15
Страна
РФ
Город
Барнаул
Имя
Владимир
Предупреждений
6
а не бери в голову под осью будет нормально или ты думаешь у Кёртинга лучше трансы-ошибаешься еще хуже тк на железе, а не на пермаллое
это на большой мощности ,если использовать не на пределе(скажем транс расчитан на 100ом нагрузку ,а грузить 500ом) искажения намного меньше и полоса намного шире
у намс продают одноваттные тоты по 40,,,80р ,вот если аккуратно срезать обмотки и заново перемотать то конечно намного лучше можно сделать трифилляром намотав
Как ты считаешь сколько усиления в оос понадобиться для линеаризации твоих трансов чтоб к.г. на 20 кгц получился хотя бы 1 % ? Не забывай что 20-30 децибел ещё и на усиление сигнала уйдёт да и править корявые каскады усиления чем то надо !
 

юан8

1 ранг
Регистрация
9 Мар 2024
Сообщения
3,200
Реакции
762
Репутация
51
Страна
РФ
Город
Санкт-Петербург
Имя
Юрий
Предупреждений
2
Как ты считаешь сколько усиления в оос понадобиться для линеаризации твоих трансов чтоб к.г. на 20 кгц получился хотя бы 1 % ? Не забывай что 20-30 децибел ещё и на усиление сигнала уйдёт !
да нет там 5%!!! пермаллой 50Н и в африке пермаллой дурень при хорошем сечении все отлично,железо курит
не насыщай и будет тебе счастье
 

Вложения

  • кривые намаг.png
    кривые намаг.png
    32.3 KB · Просмотры: 49

glin

3 ранг
Регистрация
16 Ноя 2023
Сообщения
142
Реакции
63
Репутация
11
Страна
Россия
Город
Симферополь
Имя
Игорь
Вот такой вчера за 3т. купил. Спектр. Двойное моно. Красавчик. Платы на разъёмах, всё удобно чинится и регулируется. Интересно сколько он в восьмидесятых стоил.
1743183252558.jpgIMG_20250328_140608_439.jpg1743183349458.jpg1743183324669.jpg
Интересно придумана защита.
 
Последнее редактирование:
Регистрация
17 Май 2024
Сообщения
384
Реакции
419
Репутация
21
Возраст
63
Страна
Россия
Город
Бердск
Имя
Владимир
Предупреждений
2
Надежность никакая. Лабухи постоянно таскали выгоревший.
 

Святослав_

1 ранг
Регистрация
10 Июн 2021
Сообщения
7,386
Реакции
3,809
Репутация
167
Страна
Україна
Город
Бердянськ
Предупреждений
1
"Г", а не красавчик. К платам не подлезешь, жгуты-связки проводов по всему корпусу.
Ну и парочка предвыход-выход в виде КТ801Б-КТ803 то еще дерьмо.
Не текущие по всем переходам 803 практически не встречались, 801 с дикими по нелинейностИ ВАХ.
Кстати. КТ801 встречались в двух вариантах. С микро- и макро- кристаллами.
 

glin

3 ранг
Регистрация
16 Ноя 2023
Сообщения
142
Реакции
63
Репутация
11
Страна
Россия
Город
Симферополь
Имя
Игорь
"Г", а не красавчик. К платам не подлезешь, жгуты-связки проводов по всему корпусу...
Почему не подлезешь, вот же они все вынимаются. Сложная доступность только платы селектора входов, в виду их большого количества. Ну и межкаскадные трансформаторы мало пригодны для ремонта.
Ну а лабухи чего только не таскали, сломать могли, даже то что не ломается.
 
Регистрация
17 Май 2024
Сообщения
384
Реакции
419
Репутация
21
Возраст
63
Страна
Россия
Город
Бердск
Имя
Владимир
Предупреждений
2
На этом усилителе лабухи ни при чем. Он бывало просто так выгорал, просто в режиме покоя. Нужно было только чтобы в розетку был включен. А при включении выключении систематически. Или холодильник включился усилитель сгорел. Или выключился.
 

Samodelkin

2 ранг
Регистрация
2 Дек 2022
Сообщения
694
Реакции
304
Репутация
27
Возраст
72
Страна
Россия
Город
Зеленоград
Имя
Андрей
На этом усилителе лабухи ни при чем. Он бывало просто так выгорал, просто в режиме покоя. Нужно было только чтобы в розетку был включен. А при включении выключении систематически. Или холодильник включился усилитель сгорел. Или выключился.
"Блуждающий" возбуд?
 

Вакула

2 ранг
Регистрация
6 Окт 2019
Сообщения
367
Реакции
132
Репутация
25
Страна
СССР
Предупреждений
5
На евонных силовиках выходники однотактные изобразил под 6п41с.. Железо 0.35мм, Ш20 Х 50. супер. Вряд ли супер-гипер-сверхлинейники сравнятся в звуке.
 
Последнее редактирование:
Регистрация
17 Май 2024
Сообщения
384
Реакции
419
Репутация
21
Возраст
63
Страна
Россия
Город
Бердск
Имя
Владимир
Предупреждений
2
Каждому своё.
Не способен сделать сверхлинейник, довольствуйся ламповым однотактом.
 
Последнее редактирование:

Динозавр

1 ранг
Регистрация
31 Янв 2023
Сообщения
2,949
Реакции
872
Репутация
52
Страна
Россия
Город
станица Пашковская
Имя
Александр
Предупреждений
3
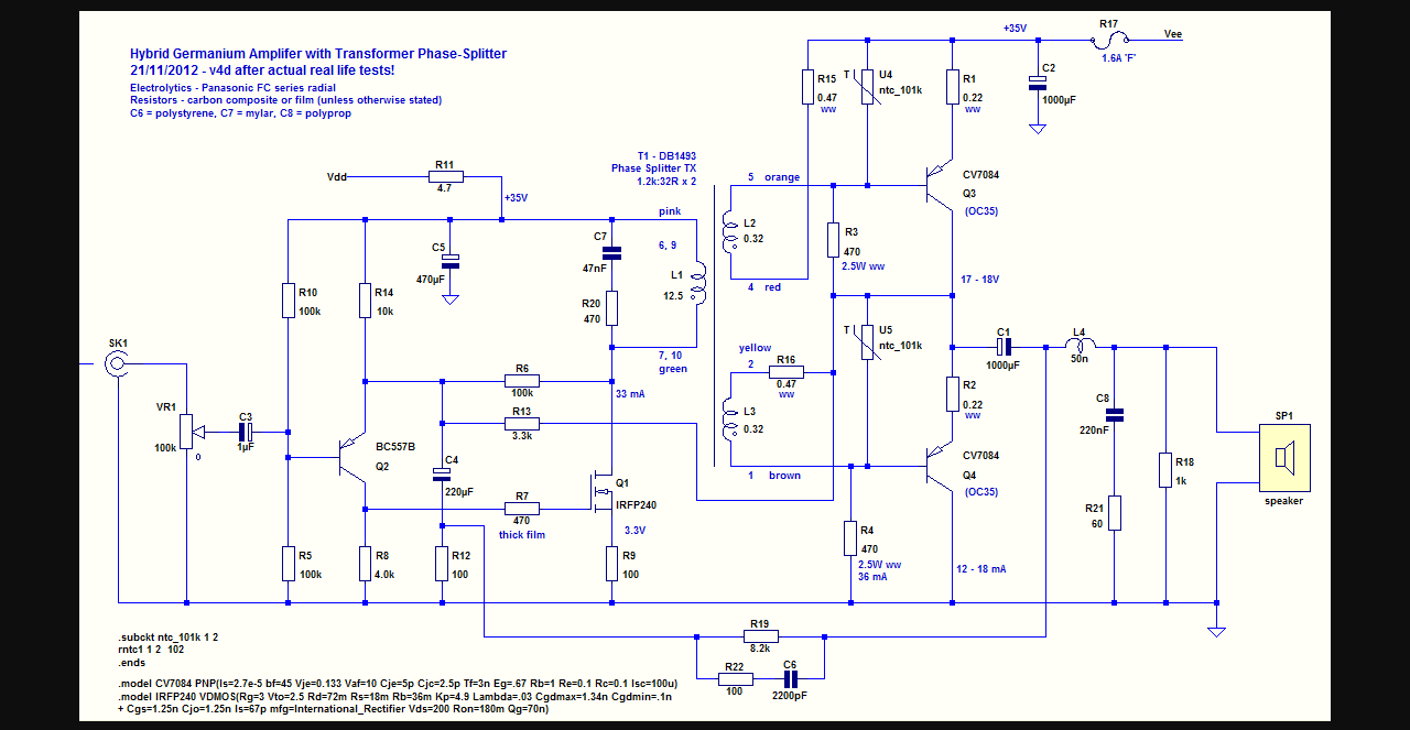
Если вы решитесь сделать усилитель с выходом на германиевых транзисторах с фазоделительным трансформатором, вам может быть интересен опыт британского коллеги: http://livinginthepast-audioweb.co.uk/index.php?p=germanium-amp&idx=45
 
Регистрация
12 Ноя 2019
Сообщения
28,311
Реакции
13,622
Репутация
395
Если вы решитесь сделать усилитель с выходом на германиевых транзисторах с фазоделительным трансформатором, вам может быть интересен опыт британского коллеги: http://livinginthepast-audioweb.co.uk/index.php?p=germanium-amp&idx=45
Капитальный труд, грамотный подход, интересные решения.
Параметры ОС35 неплохие, полоса в ОЭ около 10 кгц.
 
Последнее редактирование:

Святослав_

1 ранг
Регистрация
10 Июн 2021
Сообщения
7,386
Реакции
3,809
Репутация
167
Страна
Україна
Город
Бердянськ
Предупреждений
1
Что характерно, на выходе этого "тройного гибрида" "единичка" вместо ожидаемой "двойки".
Что и дало вполне ожидаемые "ламповые" характеристики.
На раскачку можно было поставить куда менее мощный МОСФЕТ.
Главное, что он добился того, чего хотел. Усилитель стал основным, звук комфортный, не утомляющий.

chrome_screenshot_1 квіт. 2025 р. 09_02_06 GMT+03_00.png
 
Регистрация
12 Ноя 2019
Сообщения
28,311
Реакции
13,622
Репутация
395
Что характерно, на выходе этого "тройного гибрида" "единичка" вместо ожидаемой "двойки".
Что и дало вполне ожидаемые "ламповые" характеристики.
На раскачку можно было поставить куда менее мощный МОСФЕТ.
Главное, что он добился того, чего хотел. Усилитель стал основным, звук комфортный, не утомляющий.

Посмотреть вложение 130016
В схеме Григорьева трансик обслушивает парочка куриных транзисторов разной проводимости, без могучего ИРФа на радиаторе.

Схема Григорьева из Радио.
 

Вложения

  • Grigorev.webp
    36.7 KB · Просмотры: 57

Святослав_

1 ранг
Регистрация
10 Июн 2021
Сообщения
7,386
Реакции
3,809
Репутация
167
Страна
Україна
Город
Бердянськ
Предупреждений
1
У Григорьева раскачка первички МКТ низкоомная, а у британца сравнительно высокоомная, "однотактная".
С этого решения британец наскреб плюшек в качество звука.
Ну и использовал большой уровень смешения МОСФЕТа во благо - коллекторная нагрузка первого транзистора схемы при непосредственной связи получилась вполне приличная.
 
Последнее редактирование:
Регистрация
12 Ноя 2019
Сообщения
28,311
Реакции
13,622
Репутация
395
У Григорьева раскачка первички МКТ низкоомная, а у британца сравнительно высокоомная, "однотактная".
С этого решения британец наскреб плюшек в качество звука.
Ну и использовал большой уровень смешения МОСФЕТа во благо - коллекторная нагрузка первого транзистора схемы получилась вполне приличная.
Совершенно согласен, схема раскачки проверенная, в разных вариантах.
И про тонкости трансформаторов у обоих авторов вы верно упомянули, я не обратил внимания.
 

юан8

1 ранг
Регистрация
9 Мар 2024
Сообщения
3,200
Реакции
762
Репутация
51
Страна
РФ
Город
Санкт-Петербург
Имя
Юрий
Предупреждений
2
С этого решения британец наскреб плюшек в качество звука.
транс после повторителя меньше искажает как по нелинейным искажениям так и по полосе пропускания
повторителем лучше давятся резонансы транса
 

Динозавр

1 ранг
Регистрация
31 Янв 2023
Сообщения
2,949
Реакции
872
Репутация
52
Страна
Россия
Город
станица Пашковская
Имя
Александр
Предупреждений
3

Святослав_

1 ранг
Регистрация
10 Июн 2021
Сообщения
7,386
Реакции
3,809
Репутация
167
Страна
Україна
Город
Бердянськ
Предупреждений
1
Наверное, истина правильности раскачки МКТ где-то посередине.
Двухтактный повторитель как одна крайность. Раскачка мощным мосфетом не вторая крайность, а ближе к середине.

К тому жа британец ввел первичку МКТ в петлю оос, пусть и мелкой, но таки оос.
Обвязал ее параллельным сглаживающим RC фильтром. Как и положено при работе от "пентодного" источника.
И вообще, у него все оосы, и местные, и общие, сходятся на эмиттере первого транзистора.
 
Последнее редактирование:
Регистрация
12 Ноя 2019
Сообщения
28,311
Реакции
13,622
Репутация
395
К тому жа британец ввел первичку МКТ в петлю оос, пусть и мелкой, но таки оос.
Обвязал ее параллельным сглаживающим RC фильтром. Как и положено при работе от "пентодного" источника.
И вообще, у него все оосы, и местные, и общие, сходятся на эмиттере первого транзистора.
Да. основательный подход ко всему. Напоминает работу дяди Игоря Мешина.. Ювелирка неспешная.
 

юан8

1 ранг
Регистрация
9 Мар 2024
Сообщения
3,200
Реакции
762
Репутация
51
Страна
РФ
Город
Санкт-Петербург
Имя
Юрий
Предупреждений
2
подмагничивание сильно вредит в случае пермаллоевого сердечника или тора при обычном железе достаточно даже технологического зазора
 

Святослав_

1 ранг
Регистрация
10 Июн 2021
Сообщения
7,386
Реакции
3,809
Репутация
167
Страна
Україна
Город
Бердянськ
Предупреждений
1
Чувствительность торов к постоянному подмагничиванию сильно преувеличена.
Но страхи эти имеют под собой вполне конкретное основание - торы, как правило, хронически недомотаны, остается много не использованного места в окне магнитопровода.
Что видно по таблице во вложении.
Из-за специфики ихней машинной намотки. Железо станка требует себе много технологического места в этом самом окне. Что может нивелировать все преимущества торов, как таковых.
Чего нет в "обычных" трансформаторах. В которых все окно можно до упора заполнить проводом и изоляцией.
Но при ручной намотке, виток к витку, челноком, эта проблема устраняется.
На финише остается лишь место для крепежного винта, и его изоляции.
Мало того, это самое главное - при ручной намотке можно, и нужно, увеличить общее количество витков, по сравнению с расчетным значением. Это сместит рабочую точку магнитопровода в безопасную зону малой, "обычной" чувствительности к постоянке, какая характерна для броневых магнитопроводов без зазора.
А все остальные параметры останутся в пределах расчетных значений.
Ко мне едет сердечник-тор для сетевого трансформатора лампового однотактника. Подробно изложу работу над ним.
Главное не забывать, что габаритная мощность любого трансформатора прямо пропорционально ЗАВИСИТ от коэффициента заполнения этого самого окна.
Т.е. мощность трансформатора надо уточнять перерасчетом после его намотки, по фактическому значению Кок.
Кок_.jpg
 
Последнее редактирование:

Статистика форума

Темы
3,095
Сообщения
236,120
Пользователи
2,387
Новый пользователь
Тула
Сверху Снизу