Германиевые УНЧ

юан8

1 ранг
Регистрация
9 Мар 2024
Сообщения
3,186
Реакции
760
Репутация
51
Страна
РФ
Город
Санкт-Петербург
Имя
Юрий
Предупреждений
2
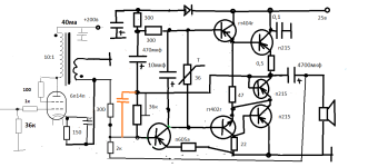
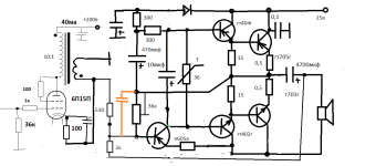
вот вам хороший звук
 

Вложения

  • германий гибрид.png
    германий гибрид.png
    31.1 KB · Просмотры: 111
Регистрация
12 Ноя 2019
Сообщения
28,305
Реакции
13,619
Репутация
395
Что мы и делали начиная пацанами слушать музыку осознанно.
Вот моя осознанная музыка: 9й класс, 1971 год, Нота-М, усилитель из Радио, собранный на куске пластика с питанием от ТВК-70 .
 

Вложения

  • f.1970-02.069.jpg
    f.1970-02.069.jpg
    328.5 KB · Просмотры: 82
Регистрация
14 Янв 2021
Сообщения
573
Реакции
158
Репутация
28
Страна
Россия
Город
Ковров
Имя
Сергей
Предупреждений
1
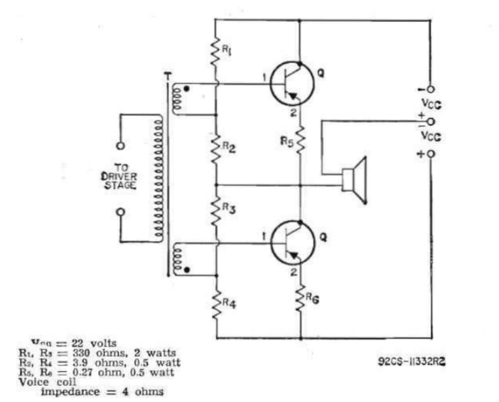
вот вам хороший звук
Хорошая схема, но ламп таких нет и выходных транзисторов.
Есть гу50, 6п3с, 6п7с, гу81м и ещё какие то пентоды, тетроды. Ламп всяких мешок :)
Сколько нужно напряжение раскачки от драйвера для первички ФИ трансформатора такого каскада на п210?
 

Вложения

  • 2025-08-04_18-07-40.png
    2025-08-04_18-07-40.png
    127.8 KB · Просмотры: 42
Регистрация
12 Ноя 2019
Сообщения
28,305
Реакции
13,619
Репутация
395
Хорошая схема, но ламп таких нет и выходных транзисторов.
Есть гу50, 6п3с, 6п7с, гу81м и ещё какие то пентоды, тетроды. Ламп всяких мешок :)
Сколько нужно напряжение раскачки от драйвера для первички ФИ трансформатора такого каскада на п210?
Схема Григорьева качает трансом выходную пару КТ908 с помощью комариной пары КТ315- КТ361. Вот пример грамотного решения.Сигнал возбуждения выходных транзисторов в данной схеме невелик. но вмешивается емкость переходов выходных транзисторов и паразиты самого трансформатора.
Из нашего германия П215 особенно с приемкой- лучше прочих. Если надо- дам адрес и телефон, там их валом и недорого. Фига вы вцепились в эти тормоза П210...
 
Последнее редактирование:

юан8

1 ранг
Регистрация
9 Мар 2024
Сообщения
3,186
Реакции
760
Репутация
51
Страна
РФ
Город
Санкт-Петербург
Имя
Юрий
Предупреждений
2
Хорошая схема, но ламп таких нет и выходных транзисторов.
она копеечная,можете 6п14п поставить
на выход можно п215 с квази выходом
гт703\705 могу продать за символическую сумму)так что отмазки не катят)))
 

Вложения

  • германий гибрид квази.png
    германий гибрид квази.png
    31.6 KB · Просмотры: 61

ALSS

2 ранг
Регистрация
20 Окт 2021
Сообщения
473
Реакции
476
Репутация
33
Возраст
77
Страна
Украина
Город
Черновцы
Имя
Александр
Вот моя осознанная музыка: 9й класс, 1971 год, Нота-М, усилитель из Радио, собранный на куске пластика с питанием от ТВК-70
Окончание первого курса, 1967 год, усилитель из Радио, 1965, №7, 5ГД-1РРЗ в дощатом чемодане без крышки (ОЯ!) с двумя 1ГД-9 (кажется), по бокам - это дома, проигрыватель Концертный, 4 скорости, пьезомоно.
В оркестре факультета - двухтактник на 6П14П и выходниках Днипро, доработка ЗУ-430, 80-тиваттник на четырех 6П3С с трансформаторной раскачкой.
Транзисторный еще в школе безнадежно проиграл макету лампового однотактника...
 

Динозавр

1 ранг
Регистрация
31 Янв 2023
Сообщения
2,948
Реакции
872
Репутация
52
Страна
Россия
Город
станица Пашковская
Имя
Александр
Предупреждений
3
поймешь через пару лет, во что встрял, когда тонну меди выкинешь
Интересна многолетняя эпопея с подобными трансами у Suzan Parker

1976
beispiel7.jpg
 
Последнее редактирование:

glin

3 ранг
Регистрация
16 Ноя 2023
Сообщения
142
Реакции
63
Репутация
11
Страна
Россия
Город
Симферополь
Имя
Игорь
Я в эти дни хапнул не глядя особо, проигрыватель с именем Akords , оказалось, дагестанский высер Рижской вертушки Akords Stereo. Чуть веру в человечество не утратил при виде такой мерзости . И усилитель там такого дикого наворота в плане схемотехники, что сижу и думаю: Ну и кто те люди, что писаются кипятком от звука советских проигрывателей типа Вега-101 или Аккорд-Стерео , когда на деле что схема ,что колонки -редкая порнуха, позорище. Тем не менее- прутся и доказывают . Значит, достойны такого звука, флаг в руки, барабан на шею, уперед и с пестней.
А в чем мораль- а в том, что не верится в суперзвук того Океана, когда я с ним в обнимку - весь колхоз провел, осенью, на картошке. И звук был так себе дерьмишко, шшшшш, и все.
Вот жалко я не дал послушать свой переделаный Аккорд. может позже срастется. Не уверен что прямо плеваться захочется. Современный хайрез на нем конечно не пойдет, но записи 70-80 х вполне приятно слушаются.
Всё можно переделать в лучшую сторону, при должном усердии.

IMG_20250417_101049_165@-832738777.jpgIMG_20250417_101136_511@2097394347.jpg
 

юан8

1 ранг
Регистрация
9 Мар 2024
Сообщения
3,186
Реакции
760
Репутация
51
Страна
РФ
Город
Санкт-Петербург
Имя
Юрий
Предупреждений
2
я бы выход аккорда на гт703\705 переделал там не сложно и радиаторы подойдут родные
 

Вложения

  • akkord-2.jpg
    akkord-2.jpg
    101.3 KB · Просмотры: 100
  • akkord-2.jpg
    akkord-2.jpg
    102.3 KB · Просмотры: 90
Регистрация
14 Янв 2021
Сообщения
573
Реакции
158
Репутация
28
Страна
Россия
Город
Ковров
Имя
Сергей
Предупреждений
1
Насколько мне известно емкость в катоде, межкаскадная и блокировочная должны быть близкими к расчетным нельзя ставить по принципу чем больше тем лучше. Дело в том что через указанные емкости проходит переменный ток и в случаи без контрольного увеличения этих емкостей они просто не будут успевать перезаряжаться и вот тогда в звуке будет "мыло".
По идее её надо слух подбирать, заранее спаять цепочку разной ёмкости с выключателями и включать добавляя.
В промэлектронике 10000х6.3в стоит 10,68р, вообще копейки.
В катоде драйвера с микротоками и смещение от 1 до 4 вольт, они при большой ёмкости разряжаться будут долго и не успевание перезарядки не будет, только дозарядка. Я про электролиты имею ввиду, не плёнка в 10000мкф.

alq написал:
Почему в данном случае не подходит ионистор, какая причина? Казалось бы, он делает в точности то что нужно и лучше просто конденсатора, разве нет?

Нет, ионистор это как акб у него уже напряжение 5.5в, что даст сразу смещение на эту цифру, а если надо 2в в смещении, то куда 3.5в девать? Пусть будут, про запас? :)
 

Э. Машкин

2 ранг
Регистрация
23 Дек 2024
Сообщения
357
Реакции
220
Репутация
9
alq написал:
Почему в данном случае не подходит ионистор, какая причина? Казалось бы, он делает в точности то что нужно и лучше просто конденсатора, разве нет?

Нет, ионистор это как акб у него уже напряжение 5.5в, что даст сразу смещение на эту цифру, а если надо 2в в смещении, то куда 3.5в девать? Пусть будут, про запас? :)
Это максимальное для него напряжение. Насколько его зарядите, такое оно и будет, также как конденсатор. Сам он напряжение не генерирует, это не батарейка :)
Надеюсь ещё успеете прочитать этот коммент.
 
Регистрация
14 Янв 2021
Сообщения
573
Реакции
158
Репутация
28
Страна
Россия
Город
Ковров
Имя
Сергей
Предупреждений
1
Это максимальное для него напряжение. Насколько его зарядите, такое оно и будет, также как конденсатор. Сам он напряжение не генерирует, это не батарейка :)
Надеюсь ещё успеете прочитать этот коммент.
Успел прочитать.
Не знаю на счет ионисторов в катоде, с моей точки зрения, это не надёжная приблуда, проще конденсаторы поставить, 10шт в параллель -100000мкф, понадёжней будет.

Почему в эмиттеры практически ни кто не ставит конденсаторы?
Можно ли смещение германиевых транзисторов сделать светодиодом или стабилитроном и зашунтировать конденсатором?
 
Регистрация
12 Ноя 2019
Сообщения
28,305
Реакции
13,619
Репутация
395
Смещение в эмиттер ставят при необходимости, шунтируют достаточной емкостью .Светодиоды и стабисторы не принято шунтировать в силу малого динамического сопротивления. Неразумно ставить светодиод и цеплять ему банку в сотни тысяч мкф. (а потом изображать прорыв в звучании) Хотя, для здоровой дури нет преград.
Добавлю, что некоторые возможные изменения в звуке не факт, что навсегдашние, вероятен вариант напиливания и насверливания ушей при длительном прослушивании с последующим тихим возвратом к прежнему состоянию.
Из реально услышанных измерений в звучании, подтвержденных замерами, была возня с драйверной лампочкой 6С7Б. Рассчитанный по ВАХам режим совпал с расчетным, но радость была недолгой, звук оказался чрезмерно детальным и непривычным. Спектр выдал завышение нечетных гармоник. Накрутив режим иначе, получил привычный триодно-спадающий спектр, красивое сбалансированное звучание без присвиста и снежной пурги в лицо. Звук устроил надолго.
 
Последнее редактирование:

юан8

1 ранг
Регистрация
9 Мар 2024
Сообщения
3,186
Реакции
760
Репутация
51
Страна
РФ
Город
Санкт-Петербург
Имя
Юрий
Предупреждений
2
Можно ли смещение германиевых транзисторов сделать светодиодом или стабилитроном и зашунтировать конденсатором?
не нужно тк светодиод ухудшит термостабильность и без того низкую у германия(уже будет два перехода в эмиттере),светодиод можно не шунтировать совсем особенно если каскад под общей оос,а вот в исток джифета можно ,тк у джифета сопротивление перехода наоборот увеличивается при повышении температуры
если каскад под общей оос можете совсем не заморачиваться с типом шунтирующего кондера,это имеет смысл(качественный кондер) только в каскадах без общей оос
 

ВАР

2 ранг
Регистрация
5 Май 2023
Сообщения
387
Реакции
240
Репутация
17
Страна
Украина
Город
Киев
Германиефилы, почему молчим?
Есть вопросы. Хочется получить... не по роже, а желательно полезные советы. Итак трошинский усь на "дубовой", но такой загадочной П210. Знатоки утверждают, что всё как бы ничего, но коррекция сделана коряво. В частности величина С5 явно избыточна, с вытекающими последствиями (а кстати, какими?). Понятно, что нужно уменьшать. Как с помощью генератора и овцелографа это правильно сделать. Какой частоты меандр подавать и какой его вид на выходе должен быть?
Напомню схемку:
 

Вложения

  • Усь Трошина на П210.jpg
    Усь Трошина на П210.jpg
    100.3 KB · Просмотры: 99

Samodelkin

2 ранг
Регистрация
2 Дек 2022
Сообщения
694
Реакции
304
Репутация
27
Возраст
72
Страна
Россия
Город
Зеленоград
Имя
Андрей
Знатоки утверждают, что всё как бы ничего, но коррекция сделана коряво.
Согласен.
Но с моей стороны предложений\советов в этой части не будет. Пока.
Соглашусь однако, что коррекция - "странная".

Замечание - напругу снизить надо до +\- 20 Вольт, нехрен рисковать ГТ-шками.
По личному убеждению - П210 можно применять только с раскачкой трансом, о чём, впрочем, многие знают..
 
Регистрация
12 Ноя 2019
Сообщения
28,305
Реакции
13,619
Репутация
395
Согласен.
Но с моей стороны предложений\советов в этой части не будет. Пока.
Соглашусь однако, что коррекция - "странная".

Замечание - напругу снизить надо до +\- 20 Вольт, нехрен рисковать ГТ-шками.
По личному убеждению - П210 можно применять только с раскачкой трансом, о чём, впрочем, многие знают..
Все правильно в схеме Трошина. Недавняя попытка сделать что-то приличное на выходных германиях одной проводимости по квазикомплементарной схеме привела к подобной коррекции одного выходного плеча . И поскольку разисторная нагрузка драйвера была низкоомной, то емкость коррекции вываливалась под 10 нан. Та же штука есть в усилителе с трансформаторной раскачкой, к-б выходников шунтированы конскими кондерами. Уменьшил емкость- импульсу сильно получшело. Там вообще было все удавлено ни в какие ворота рамок.
 
Последнее редактирование:

ВАР

2 ранг
Регистрация
5 Май 2023
Сообщения
387
Реакции
240
Репутация
17
Страна
Украина
Город
Киев
Дык вопрос в том, на сколько нужно уменьшать (контролируя форму меандра на выходе)?
 

Григорий

3 ранг
Регистрация
9 Июн 2023
Сообщения
258
Реакции
49
Репутация
10
Страна
Россия
Город
Курган
Имя
Григорий

Вложения

  • германий от кремния.jpg
    германий от кремния.jpg
    332.5 KB · Просмотры: 102
Регистрация
12 Ноя 2019
Сообщения
28,305
Реакции
13,619
Репутация
395
термостабилизация так лучше.
БДЫ88 американские, древние , их найти сегодня- не знаю, какую везуху надо поймать. Обычные составники -Дарлингтоны без вывода базы мощника на улицу. Нет простора для маневра.
 

NEULO

1 ранг
Регистрация
14 Июл 2019
Сообщения
3,823
Реакции
1,935
Репутация
93
Возраст
52
Страна
Россия
Город
Одинцово
Предупреждений
4
Германиефилы, почему молчим?
Есть вопросы. Хочется получить... не по роже, а желательно полезные советы. Итак трошинский усь на "дубовой", но такой загадочной П210. Знатоки утверждают, что всё как бы ничего, но коррекция сделана коряво. В частности величина С5 явно избыточна, с вытекающими последствиями (а кстати, какими?). Понятно, что нужно уменьшать. Как с помощью генератора и овцелографа это правильно сделать. Какой частоты меандр подавать и какой его вид на выходе должен быть?
Напомню схемку:
При таком размере С4 - С5 может не понадобиться. Или наоборот. Хотя наоборот я бы осторожно вертел бы. очень осторожно.
 

Динозавр

1 ранг
Регистрация
31 Янв 2023
Сообщения
2,948
Реакции
872
Репутация
52
Страна
Россия
Город
станица Пашковская
Имя
Александр
Предупреждений
3

ВАР

2 ранг
Регистрация
5 Май 2023
Сообщения
387
Реакции
240
Репутация
17
Страна
Украина
Город
Киев
Что-то все такие осторожные...
Ну ладно, должна же быть какая-то общепринятая метода подгонки этих кор.емкостей. Может в книге какой есть описание или на форумах, как это практически делать. Или +-50% от расчетного значения особой погоды не сделают?
 

Динозавр

1 ранг
Регистрация
31 Янв 2023
Сообщения
2,948
Реакции
872
Репутация
52
Страна
Россия
Город
станица Пашковская
Имя
Александр
Предупреждений
3

ВАР

2 ранг
Регистрация
5 Май 2023
Сообщения
387
Реакции
240
Репутация
17
Страна
Украина
Город
Киев
Благодаря покойному Робертовичу, его схема в этой теме уже почти икона. Интересно не просто копировать, а дошлифовывать эту коррекцию в готовом изделии практиццески...
 

юан8

1 ранг
Регистрация
9 Мар 2024
Сообщения
3,186
Реакции
760
Репутация
51
Страна
РФ
Город
Санкт-Петербург
Имя
Юрий
Предупреждений
2
дались вам эти 210,но если уж делать то оставить только ВК ,перевернуть полярность и сделать дифф на кремнии и УН на п609а,но я не сторонник диффа в таких схемах ,каскод гт311и+кп303 проще и лучше
а еще лучще акустикой займитесь а не дрочкой с германием,я понял ту только пустой треп,никто ничего не паяет ,,,,так попиздеть тема
насчет коррекции-п210 годятся только на нч канал поэтому ставьте конского миллера и постепенно его снижайте пока не засвистит,потом добавите обратно немного и все
а Трошину передайте что его схема гавно,дифф на нч германии и 404 в уне только долбоебы ставят
 
Последнее редактирование:
Регистрация
14 Янв 2021
Сообщения
573
Реакции
158
Репутация
28
Страна
Россия
Город
Ковров
Имя
Сергей
Предупреждений
1
дались вам эти 210,но если уж делать то оставить только ВК ,перевернуть полярность и сделать дифф на кремнии и УН на п609а,но я не сторонник диффа в таких схемах ,каскод гт311и+кп303 проще и лучше
а еще лучще акустикой займитесь а не дрочкой с германием,я понял ту только пустой треп,никто ничего не паяет ,,,,так попиздеть тема
насчет коррекции-п210 годятся только на нч канал поэтому ставьте конского миллера и постепенно его снижайте пока не засвистит,потом добавите обратно немного и все
Эта тема для подбора вариантов, кому чего и на чём.
Вариантов много, глаза разбегаются.

Если драйвер двухкаскадный на лампах для ВК на п210, куда ставить межкаскадный ФИ трансформатор, в анод или в катод?
Примерно так, вместо выходного трансформатора?
Лампы будут 6ж1п в триоде и 6с19п с питанием примерно 80-100в для 6с19п.
 

Вложения

  • загруженное.gif
    загруженное.gif
    6.3 KB · Просмотры: 63

Григорий

3 ранг
Регистрация
9 Июн 2023
Сообщения
258
Реакции
49
Репутация
10
Страна
Россия
Город
Курган
Имя
Григорий
Структуру ВК я показал , как раз для германия , а какие там БДЫ стоят - у кого , что завалялось за 40 - 50 лет и П2ХХ е - только в сабвуфер , а там и коррекция не важна.Что там выслушивать - то?Если сейчас и стал бы применять , то из мощных - только ГТ901 - 906

Что-то все такие осторожные...
Ну ладно, должна же быть какая-то общепринятая метода подгонки этих кор.емкостей. Может в книге какой есть описание или на форумах, как это практически делать. Или +-50% от расчетного значения особой погоды не сделают?
У вас наверное много П210 , но вот подобное не даст им никаких шансов на использование https://aliexpress.ru/item/10050078...tm_content=2&utm_medium=cpa&utm_source=aerkol
 
Регистрация
12 Ноя 2019
Сообщения
28,305
Реакции
13,619
Репутация
395
Что-то все такие осторожные...
Ну ладно, должна же быть какая-то общепринятая метода подгонки этих кор.емкостей. Может в книге какой есть описание или на форумах, как это практически делать. Или +-50% от расчетного значения особой погоды не сделают?
Отсутствие возбуда, затухающего колебания на полке меандра, пиков на фронтах, правильная форма меандра.
 

ВАР

2 ранг
Регистрация
5 Май 2023
Сообщения
387
Реакции
240
Репутация
17
Страна
Украина
Город
Киев
..я понял ту только пустой треп,никто ничего не паяет ,,,,так попиздеть тема
насчет коррекции-п210 годятся только на нч канал поэтому ставьте конского миллера и постепенно его снижайте пока не засвистит,потом добавите обратно немного и все
а Трошину передайте что его схема гавно,дифф на нч германии и 404 в уне только долбоебы ставят
На германии я только Худа собрал и корректор для винила. И то и другое особо не впечатлило, так чтобы "ах да ох". Но пока германческую тему для себя полностью не закрыл. Попробую ещё УНЧ на нём в АВ классе, а там поглядим. Может всё полетит в ведро, а может и нет...
 

Статистика форума

Темы
3,091
Сообщения
235,954
Пользователи
2,386
Новый пользователь
Тула
Сверху Снизу