Александр Бокарёв
1 ранг
		- Регистрация
 - 12 Ноя 2019
 
- Сообщения
 - 28,303
 
- Реакции
 - 13,620
 
- Репутация
 - 395
 
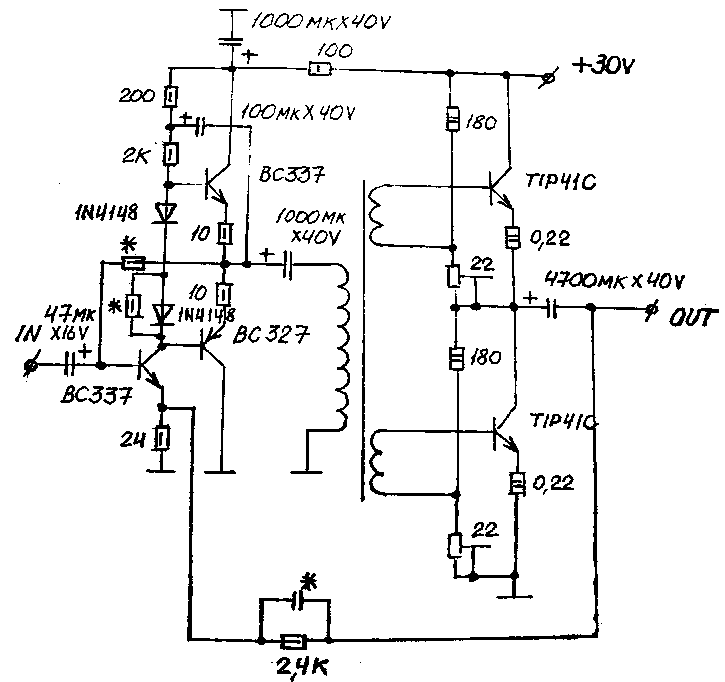
Musical Fidelity  А1  не  слабее  этого  кошмара.Куча  связанных  меж собой  взаимно вывернутых  усилительных каскадов,  словно  конструктор  поставил задачу  освоить  все   транзисторы,  лежащие на складе без движения. Это можно было бы понять  ,  окажись звучание  лучше , чем оно  на самом деле.
			
			
				








