Идеальный :) Push-Pull на 10-15 Вт

Святослав_

1 ранг
Регистрация
10 Июн 2021
Сообщения
7,351
Реакции
3,802
Репутация
167
Страна
Україна
Город
Бердянськ
Предупреждений
1
Регистрация
15 Янв 2025
Сообщения
41
Реакции
9
Репутация
2
Возраст
51
Страна
Россия
Город
MSK
Но этот мой суповой набор надо запускать, корпус, трансы, лампы кт66, БП 430 вольт под нагрузкой, 4 октальные панельки в дрйвере. Кошки уже отмучались)

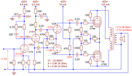
Совершенно ничто не защищает работу ультралинейного РР в А классе.
Только это не схема РР.
А что это тогда? Однотактник?
 

DIM

1 ранг
Регистрация
13 Дек 2019
Сообщения
2,861
Реакции
891
Репутация
61
Город
Санкт-Петербург
Двухтактник, только возбуждение сильно упрощено, т.н. "сэлфсплиттер".
 
Регистрация
15 Янв 2025
Сообщения
41
Реакции
9
Репутация
2
Возраст
51
Страна
Россия
Город
MSK
А какие достоинства и недостатки этой схемы? Стоит ли делать? Или нормальный фазик-драйвер? И какой с учетом кт66 в триоде, не слабая им раскачка нужна видимо
 

DIM

1 ранг
Регистрация
13 Дек 2019
Сообщения
2,861
Реакции
891
Репутация
61
Город
Санкт-Петербург
Недостатки есть, конечно, как и у любой другой схемы. Ну и мощности в класс А вы много не получите, вдобавок. КТ66 очень хорошая лампа сама по себе, лучше ее не "портить" простыми решениями. Но у вас 4 кОм выходной трансформатор, этого катастрофически мало, я бы искал либо другую лампу, либо другой трансформатор для начала.
 
Последнее редактирование:

юан8

1 ранг
Регистрация
9 Мар 2024
Сообщения
3,135
Реакции
756
Репутация
51
Страна
РФ
Город
Санкт-Петербург
Имя
Юрий
Предупреждений
2
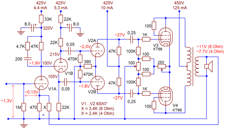
выходных трансах 4 килоомных.
это 4к между анодами? если да,то эти трансы ни куда не годятся
И какой с учетом кт66 в триоде
зачем в триоде? делайте УЛ или еще лучше вторичку включить КО +ООС отдельной обмоткой как тут
 

Вложения

  • двухтакт из ВРЛ №32.PNG
    двухтакт из ВРЛ №32.PNG
    115.1 KB · Просмотры: 24
Последнее редактирование:
Регистрация
15 Янв 2025
Сообщения
41
Реакции
9
Репутация
2
Возраст
51
Страна
Россия
Город
MSK
Итого в
это 4к между анодами? если да,то эти трансы ни куда не годятся
Стояли и работали эти трансформаторы в двухтактном усилителе на кт66, лампы были в тетродном включении 400 на аноде, 300 на второй сетке. Вот изначально что известно о этих трансформаторах:
вот цитата от Константина (ВКН)
Вторичек 6шт - ток до 3А.
Первички потянут 120мА.
Транс вполне потянет 20 Ватт при 4 Омной нагрузке.
Приведённое к первичке 4кОм.
Вполне подойдут пары:
6П36С
6П42С
6П45С
EL34
и пр.
 

Вложения

  • тр1.jpg
    тр1.jpg
    281.7 KB · Просмотры: 16
  • тр2.jpg
    тр2.jpg
    127.7 KB · Просмотры: 19

DIM

1 ранг
Регистрация
13 Дек 2019
Сообщения
2,861
Реакции
891
Репутация
61
Город
Санкт-Петербург
Для первых трех ламп подойдет. Для остальных - нет.
 

Сергей Ал.

3 ранг
Регистрация
18 Окт 2020
Сообщения
233
Реакции
132
Репутация
23
Страна
РФ
Город
Оренбург
Имя
Сергей

юан8

1 ранг
Регистрация
9 Мар 2024
Сообщения
3,135
Реакции
756
Репутация
51
Страна
РФ
Город
Санкт-Петербург
Имя
Юрий
Предупреждений
2
ч чего вы взяли 4к там 9,2к при 8ом нагрузке
раз вторичек 6 шт то можно две включить КО ,а лучше поверх намотать еще две КО проводом 0,2мм
 
Последнее редактирование:

Сергей Ал.

3 ранг
Регистрация
18 Окт 2020
Сообщения
233
Реакции
132
Репутация
23
Страна
РФ
Город
Оренбург
Имя
Сергей
С учётом активного - немного побольше. Но Константин писал о нагрузке 4 Ом, так что приведёнка будет зависеть от импеданса АС.
А крайние секции не для КО?
 

юан8

1 ранг
Регистрация
9 Мар 2024
Сообщения
3,135
Реакции
756
Репутация
51
Страна
РФ
Город
Санкт-Петербург
Имя
Юрий
Предупреждений
2
А крайние секции не для КО?
очень похоже,судя по их сопротивлению,смотря как намотаны,лучше их ближе к выводу питания мотать,для уменьшения емкости,а анодные выводы ближе к каркасу
 
Последнее редактирование:
Регистрация
15 Янв 2025
Сообщения
41
Реакции
9
Репутация
2
Возраст
51
Страна
Россия
Город
MSK
Спасибо что помогаете разобраться, в принципе там и под ультралинейную схему есть отводы. Лампы хотелось бы имеющиеся кт66 использовать. Предлагаете прямо по классике классике и в катод маленькую часть обмотки завести? Акустика 6 ом имеется.
очень похоже,судя по их сопротивлению,смотря как намотаны,лучше их ближе к выводу питания мотать,для уменьшения емкости,а анодные выводы ближе к каркасу
маленькие обмотки намотаны последними сверху, а подключены от средней точки. Анодные отводы внизу, первыми намотаны
 

DIM

1 ранг
Регистрация
13 Дек 2019
Сообщения
2,861
Реакции
891
Репутация
61
Город
Санкт-Петербург
Вам и так потребуется Вольт 40 на раскачку, а с КО еще больше, причем существенно. Имейте в виду.
 
Регистрация
15 Янв 2025
Сообщения
41
Реакции
9
Репутация
2
Возраст
51
Страна
Россия
Город
MSK
И так трансформатор более менее подходит для тетродного включения, или UL есть в нём возможность подключится. С KO не очень хочется заморачиваться. В Триодное включение нет смысла переводить лампы выходные? Насколько я понимаю в триодном можно ООС не использовать. В триодном ещё больше нужна раскачка? Чем лучше раскачать? Много вариантов... первая схема этой темы подойдёт?
 

юан8

1 ранг
Регистрация
9 Мар 2024
Сообщения
3,135
Реакции
756
Репутация
51
Страна
РФ
Город
Санкт-Петербург
Имя
Юрий
Предупреждений
2

Вложения

  • тр2.jpg
    тр2.jpg
    182 KB · Просмотры: 12

DIM

1 ранг
Регистрация
13 Дек 2019
Сообщения
2,861
Реакции
891
Репутация
61
Город
Санкт-Петербург
ОООС вам понадобится в любом случае.
 

юан8

1 ранг
Регистрация
9 Мар 2024
Сообщения
3,135
Реакции
756
Репутация
51
Страна
РФ
Город
Санкт-Петербург
Имя
Юрий
Предупреждений
2
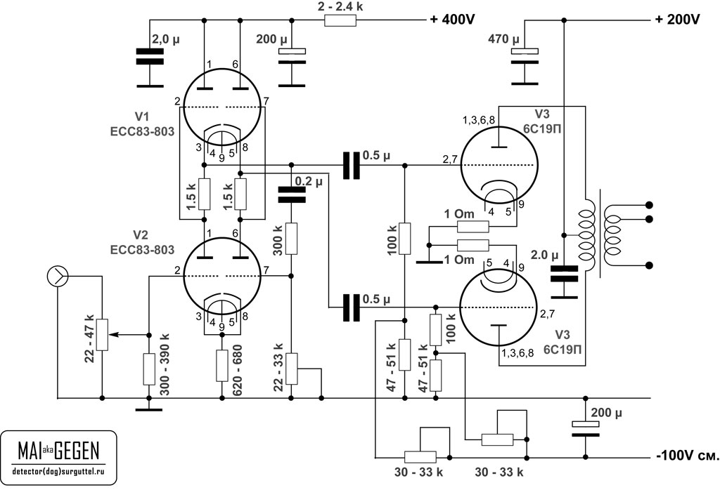
драйвер может такой,но я не очень люблю тупые лампы качать...надо высокое напряжение для драйвера,вольт 500
 

Вложения

  • 6s19p_sch.jpg
    6s19p_sch.jpg
    78.5 KB · Просмотры: 24

юан8

1 ранг
Регистрация
9 Мар 2024
Сообщения
3,135
Реакции
756
Репутация
51
Страна
РФ
Город
Санкт-Петербург
Имя
Юрий
Предупреждений
2
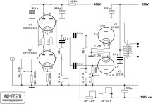
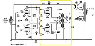
можно Вильямсона попробовать,только с КО и меньшей глубиной общей оос
а ВК сделать как у Квода II
 

Вложения

  • Williamson-amp-1-768x445.png
    Williamson-amp-1-768x445.png
    109.9 KB · Просмотры: 16
  • dbb44e6aceb36521bb300264c575e7aa.jpg
    dbb44e6aceb36521bb300264c575e7aa.jpg
    113 KB · Просмотры: 15

DIM

1 ранг
Регистрация
13 Дек 2019
Сообщения
2,861
Реакции
891
Репутация
61
Город
Санкт-Петербург
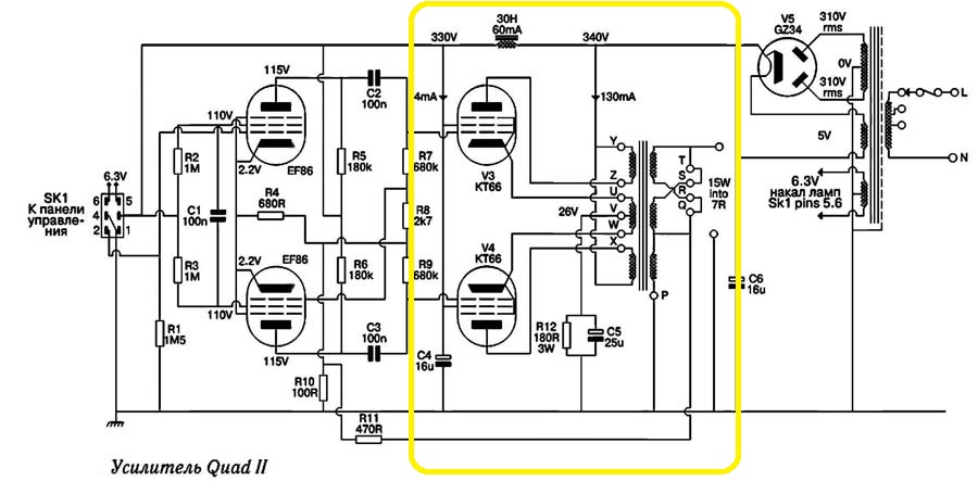
Да и УН как у Квода можно, только лампочки с крутизной побольше взять. Тогда питания им хватит точно и ток будет побольше.
 

юан8

1 ранг
Регистрация
9 Мар 2024
Сообщения
3,135
Реакции
756
Репутация
51
Страна
РФ
Город
Санкт-Петербург
Имя
Юрий
Предупреждений
2
Да и УН как у Квода можно, только лампочки с крутизной побольше взять.
но там пентоды на входе,не всем нравицца,а триоды врядли вытянут,хотя если источник 2в RMS то может и пойдет
 

DIM

1 ранг
Регистрация
13 Дек 2019
Сообщения
2,861
Реакции
891
Репутация
61
Город
Санкт-Петербург
Триоды не вытянут, да. Пентоды - нормально, зато не сложно. Кстати, на выходе в оригинале те же КТ66.
 
Регистрация
15 Янв 2025
Сообщения
41
Реакции
9
Репутация
2
Возраст
51
Страна
Россия
Город
MSK
Без пентодов, значит в два каскада. сложнее все чем связь через катоды с источником тока. Чем все же это плохо - не понятно. Не популярная какая то тема
 

DIM

1 ранг
Регистрация
13 Дек 2019
Сообщения
2,861
Реакции
891
Репутация
61
Город
Санкт-Петербург
Ну у кого не популярна, у кого наоборот. Проблема в вых. трансе, мало кто может себе такой позволить. А так, Квод вполне неплохо звучит.
 

юан8

1 ранг
Регистрация
9 Мар 2024
Сообщения
3,135
Реакции
756
Репутация
51
Страна
РФ
Город
Санкт-Петербург
Имя
Юрий
Предупреждений
2
Регистрация
15 Янв 2025
Сообщения
41
Реакции
9
Репутация
2
Возраст
51
Страна
Россия
Город
MSK
а что Вы хотите?какая задача?какая акустика? (чувствительность,оформление)
Танной фазоинвертор и разные ширики в открытых оформлениях, 90-96, мне больше триоды всегда нравились прямонакальные в однотакте, могу кстати в этот конструктор 6с4с попробовать, трансформатор подойдет для 6с4с? По питанию легко, обмоток 6.3 достаточно, напряжение правда великовато, чуть за 400в, но что делать с квартетом кт66 вопрос
 

DIM

1 ранг
Регистрация
13 Дек 2019
Сообщения
2,861
Реакции
891
Репутация
61
Город
Санкт-Петербург
Неплохо это как? Как усилки в 60х? Ну это такое тогда...
Так современные, по большей части хуже спроектированы, чем раньше. Процентов 95.

Танной фазоинвертор и разные ширики в открытых оформлениях, 90-96, мне больше триоды всегда нравились прямонакальные в однотакте, могу кстати в этот конструктор 6с4с попробовать, трансформатор подойдет для 6с4с? По питанию легко, обмоток 6.3 достаточно, напряжение правда великовато, чуть за 400в, но что делать с квартетом кт66 вопрос
Трансформатор для РР подойдет, питание тоже, если с автоматическим смещением, ОООС дб 6 - 10 должно хватить.
 

Последние сообщения

Статистика форума

Темы
3,068
Сообщения
234,464
Пользователи
2,375
Новый пользователь
Sergovlad
Сверху Снизу