JLH - усилитель Джона Линсли-Худа (John Linsley-Hood)

  • Автор темы Автор темы LDS
  • Дата начала Дата начала

Оцените схему по 5-ти баллам

  • 1

  • 2

  • 3

  • 4

  • 5


Результаты будут видны только после голосования.
845_plot.jpg
 
Вах я привел.Что с ней делать,знаете)
Линейку к монитору приложил и прикинул,этого достаточно.
ВАХа есть, из Франка . Роскошные ВАХи. Мне главное- выхсопр получить нужный, а уж запас по мощности даже не конский, а слоновый. Не было возможности в начале 2000-х найти 845-е. Возились с тем, что добыли. А добыли дурацкие 211-е, обчитавшись сопливых сказок про волшебный звук Онгаку. На деле там та же серятина, что и наши моноблоки, да еще ООС добила звук, хотя мы в наших моноблоках ее не применяли.
От Лофтина откажусь, дурное решение, высаживать в катоде 300 вольт при 200ма. Автсмещение, а скорее -автофикс, идеально будет. Общее питание присядет до 1000в, стабильный режим выходной лампы, высокоомная сетка, драйвер простой , два каскада.Никаких катодников или 300В в драйвер. Ненавижу навороты ради наворотов.
 
Последнее редактирование:
одно дело линию карандашем начертить,а другое -обуздать 2кВ питания.А так да,с заходом через нуль 20..25ватт в пределе до клипа о чем и пишут в документации на вилсентон r800
Питание повторил по схеме Онгаку, там вторичка со средней точкой, она держит поровну напряжение двух этажей банок. Минус выпрямителя -земля.
Каждый этаж это последовательная пара банок 100-220 мкф на 400 вольт .Потом дроссель и такой же набор. Уравнивающие резисторы на каждом этаже. Проработало несколько лет без аварий.
При таком питании можно отобрать половинное напряжение для питания драйвера, ему 500-600 вольт самое то, если нагрузка резисторная.
 
Питание повторил по схеме Онгаку, там вторичка со средней точкой, она держит поровну напряжение двух этажей банок. Минус выпрямителя -земля.
Каждый этаж это последовательная пара банок 100-220 мкф на 400 вольт .Потом дроссель и такой же набор. Уравнивающие резисторы на каждом этаже. Проработало несколько лет без аварий.
При таком питании можно отобрать половинное напряжение для питания драйвера, ему 500-600 вольт самое то, если нагрузка резисторная.
В нашем случае питание для выходной лампы было мостом и двухэтажными банками.А вот питание для 300 уже по классике с кенотроном.
 
В нашем случае питание для выходной лампы было мостом и двухэтажными банками.А вот питание для 300 уже по классике с кенотроном.
Да, все так. И кенотроны 5R4 шикарный вариант для обоих вариантов питания. Цена на диво вежливая. И параметры куда интереснее дурацкого 5ц3с.
ПС. Сейчас поднял взор на название темы: Усилитель Джона Линсли Худа.....Ничего себе усилитель, 1300 в питание)))))
 
Господин Петров, я полностью согласен с вашим мнением! Потому что после четырех каскадов усиления коэффициент искажений будет настолько велик что любое ощущение хорошего звучания усилителя будет утрачено,
На мой взгляд в таких однотактных усилителях следует использовать только два каскада усиления: первый — входной/драйверный, а второй — сам выходной каскад мощности,
В усилителях мощности типа PP это можно расширить максимум до трех каскадов.
 
Господин Петров, я полностью согласен с вашим мнением! Потому что после четырех каскадов усиления коэффициент искажений будет настолько велик что любое ощущение хорошего звучания усилителя будет утрачено,
На мой взгляд в таких однотактных усилителях следует использовать только два каскада усиления: первый — входной/драйверный, а второй — сам выходной каскад мощности,
В усилителях мощности типа PP это можно расширить максимум до трех каскадов.
Не в искажениях дело, а в том что четыре каскада под ООС так завернут фазу, что усилитель гарантировано надует пузыри на краях АЧХ или засвистит. И это сразу даст повод нести пургу о вредоносном воздействии глубокой ООС. А дело то вовсе не в бобине.........
 
Последнее редактирование:
Не в искажениях дело, а в том что четыре каскада под ООС так завернут фазу, что усилитель гарантировано надует пузыри на краях АЧХ или засвистит. И это сразу даст повод нести пургу о вредоносном воздействии глубокой ООС. А дело то вовсе не в бобине.........
Сложно применить глубокую отрицательную обратную связь к таким многокаскадным усилителям с выходным трансформатором поскольку неизбежно будут присутствовать различные колебания сопровождающиеся плохим звучанием, О стабильном общем коэффициенте усиления уменьшенном до 1(unity gain) говорить не приходится,
Единственный ламповый усилитель способный обеспечить такую стабильность — это усилитель J.Futterman без выходного трансформатора (OTL) ,При обратной связи 60 дБ усиление установлено на 1 (1Vin=1Vout) и устройство абсолютно стабильно.
 
Естественно что межкаскадные связи через реактивности ни к чему приличному привести не могут. А вот к самовозбуждению гарантировано. А при применении ламп без реактивностей не обойтись. А всякие Футерманы требуют экзотических высокоомных динамиков, или если все таки сподобиться и получить возможность работать на низкоомную нагрузку то получаются конских размеров и с диким энергопотреблением ради жалкого десятка Ватт. Лучше уж ПП усилитель, в котором ООС возможно получить 100 дБ и более и гарантировано загнать все виды искажений под шумовую полку. Худ к таким усилителям не относится.
 
Простой усилитель J.Futterman H1 вполне неплохо работает со стандартными 8-омными динамиками, а также с 16-омными, но с 32-омными — ещё лучше обеспечивая полную выходную мощность. В остальном этот OTL-усилитель работает практически в классе B1 где ток через каждый выходной триод составляет всего около 10 мА, поэтому он в целом довольно экономичен с точки зрения энергопотребления,
Подробную информацию о конструкции этого варианта усилителя OTL см. в журнале Audioxprees, май 2014 года.
P.S. Оригинальная схема опубликованная в журнале Audioxpress содержала несколько существенных ошибок, Я исправил прилагаемую схему и теперь она верна,
Изменяя значение резистора R7, можно установить желаемый коэффициент усиления, начиная с 1.
 

Вложения

  • audioXpress may 2014.JPG
    audioXpress may 2014.JPG
    177.8 KB · Просмотры: 85
Последнее редактирование:
А какой у этого чуда коэффициент использования напряжения питания? С гулькин пенис наверно? На анодах более 100 Вт, на накал примерно столько же. И о каком КПД может идти речь? Габариты конские. Жрет электричество как не в себя. У вас в Европе электричество то наверно дорогое? Соответственно и удовольствие дорогое будет. Ну я понимаю такой усилитель в Сибири, где нибудь в Верхоянске, по совместительству электрокамином будет. Все электричество не просто так будет жрать. И я не вижу в этом изделии ООС 60 дБ. Фактически ООС охвачен только выходной каскад через фазоинвертор. Т.е. какие 60 дБ, в лучшем случае 6 не наберется. Лишний ноль приписали.
 
Коллеги вы неправильно рассчитали потребляемую мощность! И вы даже не взглянули внимательно на прилагаемую схему,
Обратная связь в фазоинверторе положительная, это часть патента J.Futterman, тогда как отрицательная обратная связь(GNFB) достигается на катоде входной лампы, то есть усилитель напряжения осуществляется только через два резистора R7 (Rfb) и R4 (Rk).
 
Не разглядел оос на катод первой лампы, возможно 60 дБ наберется, но межкаскадная связь через реактивности все испортит. Обычно такая связь приводит к надуванию пузыря на АЧХ на НЧ краю диапазона. Точно нужно в симуляторе смотреть.

Грубо посчитаем энергетику.
По мощности - амплитуда тока в нагрузке 0,4 А, значит на 8 Ом синусоидальная выходная мощность 0,6 Вт. На 32 Ома 2,5 Вт. На лампах остаточное 100 В. На анодах высаживается примерно 80 Вт. Т.е. лампы используются за пределами максимальных режимов. На накале 16 Вт. И все это ради 2,5 Вт выходной мощности? При сомнительной линейности. И за каким художником это нужно?
 
По многим причинам и при высоком спросе J.Futterman продолжал производить и продавать свои OTL усилители вплоть до начала 1980-х годов,
Ближе к концу жизни он передал лицензии нескольким компаниям на производство и продажу этих усилителей,
использующих тот же самый запатентованный принцип работы Для повышения эффективности и выходной мощности усилителя он в конечном итоге использовал мощные телевизионные пентоды в выходном каскаде SEPP.
 

Вложения

  • Futterman-H3-aa.jpg
    Futterman-H3-aa.jpg
    159.1 KB · Просмотры: 53
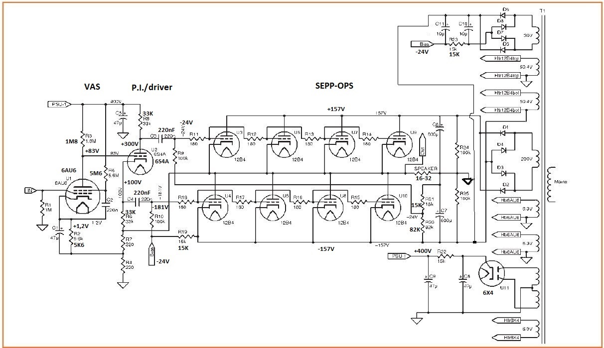
Телевизионные пентоды правильное решение. Примерно 400 мА на одну лампу амплитуды анодного тока. Или 10 Вт на 8 ом, 40 Вт на 32 Ома. Но Футтерман до другого не допер, как запитывать экранные сетки мощных лучевых тетродов и обеспечить им пентодный режим. Это дало бы возможность уменьшить остаточное напряжение на лампах до 50 В и соответственно снизить энергопотребление по сравнению с триодным режимом, и как бонус снизить искажения. А я сделал. питание экранных сеток без высаживания мощности в резисторах. В результате для получения 40 Вт на 32 Ома хватило +-120 В, в отличии +-200 у Футтермана. Сделал один образец и забил на все лампы. ПП сверхлинейник лучше звучит вследствие лучшей линейности, гораздо меньше жрет и технологически многократно проще.
 
Последнее редактирование:
Судите сами умел ли Futterman пользоваться мощными телевизионными пентодами или нет...
(Прилагаемая схема взята из коммерческий модели H3 )
ps, Если не принимать во внимание электрические характеристики но согласно многочисленным свидетельствам этот небольшой оригинальный усилитель с триодами на выходе звучал лучше всего, настолько хорошо что во многих случаях превосходил различные однотактные усилители с лампами 300B.
 

Вложения

  • H3.PNG
    H3.PNG
    658.2 KB · Просмотры: 65
  • H3 blok schematic.PNG
    H3 blok schematic.PNG
    406.7 KB · Просмотры: 74
Последнее редактирование:
Судите сами умел ли Futterman пользоваться мощными телевизионными пентодами или нет...
(Прилагаемая схема взята из коммерческий модели H3 )
Интересная тема (для меня). Просто когда то я пробовал СРПП на El36 (у меня их много просто..). И потерпел фиаско..Как надо не заработало...А тут похожая тема :). Спасибо!
 
Господин Петров, я полностью согласен с вашим мнением! Потому что после четырех каскадов усиления коэффициент искажений будет настолько велик что любое ощущение хорошего звучания усилителя будет утрачено,
На мой взгляд в таких однотактных усилителях следует использовать только два каскада усиления: первый — входной/драйверный, а второй — сам выходной каскад мощности,
В усилителях мощности типа PP это можно расширить максимум до трех каскадов.
Усилитель в идее двух каскадов усиления - драйверного на лампе и выходного повторителя на комплементарных латералах удалось послушать на выставке этой осенью. Представила его фирма Электротон , в комплекте с их колонками Фантом.
Звучанием сильно впечатлен. Идея верная и омтимальная во многом.
 
Судите сами умел ли Futterman пользоваться мощными телевизионными пентодами или нет...
(Прилагаемая схема взята из коммерческий модели H3 )
ps, Если не принимать во внимание электрические характеристики но согласно многочисленным свидетельствам этот небольшой оригинальный усилитель с триодами на выходе звучал лучше всего, настолько хорошо что во многих случаях превосходил различные однотактные усилители с лампами 300B.
Не умел. Очень много лишних деталей. А проблема решается применением двухобмоточного синфазного дросселя. Переменная составляющая экранного тока синфазна, постоянная составляющая противофазна. Питание от анодного источника для выходного каскада. Дроссель не подмагничивается, как следствие размеры маленькие.
 
Усилитель в идее двух каскадов усиления - драйверного на лампе и выходного повторителя на комплементарных латералах
Не знаете, есть доступные материалы и ме́ньшей мощности чем те, что в АБ1 использовали? Или они все редкость? Просто за редкостью подходящих, можно и маломощные запараллелить.
 
Усилитель в идее двух каскадов усиления - драйверного на лампе и выходного повторителя на комплементарных латералах удалось послушать на выставке этой осенью. Представила его фирма Электротон , в комплекте с их колонками Фантом.
Звучанием сильно впечатлен. Идея верная и омтимальная во многом.
Давно сделал вот это и ничего лучшего с тех пор пока не слышал. А слышал много чего.
 
Последнее редактирование:
Не умел. Очень много лишних деталей. А проблема решается применением двухобмоточного синфазного дросселя. Переменная составляющая экранного тока синфазна, постоянная составляющая противофазна. Питание от анодного источника для выходного каскада. Дроссель не подмагничивается, как следствие размеры маленькие.
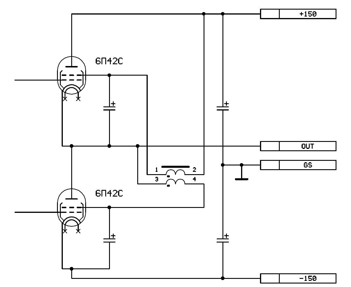
Это моя идея создания выходного каскада SEPP с пентодами в пентодном режиме настроенным на работу в классе AB1, чтобы избежать управления другими сетками с помощью активных элементов будь то лампы или транзисторы,
Конечно для получения более серьёзной выходной мощности при импедансе 8 Ом необходимо использовать как минимум 4 таких мощных телевизионных пентода.
 

Вложения

  • SEPP-OPS-pentode mode.jpg
    SEPP-OPS-pentode mode.jpg
    367 KB · Просмотры: 57
Плохо. На Rg2 нужно высаживать большую мощность, которую придется брать с выхода усилителя. При применении синфазного дросселя выходная мощность на разогрев резисторов не расходуется.
Вот так надо сделать.
 

Вложения

  • OTL.jpg
    OTL.jpg
    48.4 KB · Просмотры: 64
Последнее редактирование:
Я думаю что при использовании правильно подобранного сетевого трансформатора с относительно низким сопротивлением вторичной обмотки питание анодов и других сеток(g2) не составит проблемы,
Важно чтобы оба пентода поддерживали постоянное динамическое переменное напряжение на других сетках(g2) относительно соответствующих катодов,
Следует помнить что этот выходной каскад настроен на работу в режиме близком к классу B1 чтобы среднее динамическое потребление ламп находилось в пределах допустимых значений.
 
Подробную информацию о конструкции этого варианта усилителя OTL см. в журнале Audioxprees, май 2014 года.
P.S. Оригинальная схема опубликованная в журнале Audioxpress содержала несколько существенных ошибок, Я исправил прилагаемую схему и теперь она верна,
Изменяя значение резистора R7, можно установить желаемый коэффициент усиления, начиная с 1.
вот работа моделей на разных лампах
 

Вложения

  • AudioXpress-2014-M_10kHz-spectr.png
    AudioXpress-2014-M_10kHz-spectr.png
    80 KB · Просмотры: 50
  • AudioXpress-2014-Mod_10kHz-spectr.png
    AudioXpress-2014-Mod_10kHz-spectr.png
    79.9 KB · Просмотры: 52

Последние сообщения

Статистика форума

Темы
3,307
Сообщения
263,621
Пользователи
2,548
Новый пользователь
Александр Н.
Назад
Сверху Снизу