JLH - усилитель Джона Линсли-Худа (John Linsley-Hood)

  • Автор темы Автор темы LDS
  • Дата начала Дата начала

Оцените схему по 5-ти баллам

  • 1

  • 2

  • 3

  • 4

  • 5


Результаты будут видны только после голосования.
Вот вам печка если нужен класс А.
Михаил Константинович Корзинин. Собрал его статьи в один файл, красиво писал, однако сам слушает кротчайший моно тракт на лампе и на специфической акустике.


1.jpg 2.jpg
 

Вложения

Последнее редактирование:
Есть мыслишка отыскать КП901, те же латералы, но слабее 904, внутри 904-го на одной рельсе приварена тройка 901-х
 
Я тут почесал репсель, придумал, как разорвать порочный круг , вызывающий уход схемы Худа в тепловой разнос.
И там нужно сперва застабить нижний этаж, остальное семечки. А идеи, как реализовать стабилизацию, уже откатаны. Латерал внизу дело доброе, но их не напасешься. Нужно что-то доступное.

Да,а в нижнее не надо полевые ставить.
Один я дурной не знал))Ставил https://www.salonav.com/arch/2023/09/termostabilnyj-usilitel-linsli-xuda-na-germanii.htm
 
Это еще один вариант усилителя класса А JLH использующий биполярный источник питания, но благодаря несколько иной схеме поляризации базы входного транзистора смещение постоянного тока на выходе также немного более стабильно по сравнению со старым вариантом.
 

Вложения

  • JLH_Evo_schem.gif
    JLH_Evo_schem.gif
    9.4 KB · Просмотры: 110
Для того ,чтобы обеспечить низкие искажения в схеме Худа , драйвер(усилитель напряжения) должен эмиттером " упираться " в низкое входное сопротивление следующего каскада с ОЭ - в базу и базовый резистор нижнего "выходника".У полевого транзистора входное сопротивление огромное , R в затворе относительно большое ,значит хорошую глубину ООС не получить.А вот с верхним выходником - повторителем сигнала выбор огромен (хоть что)
 
Может кому пригодится. Отбирал для усилителя Худа транзисторы по коэффициенту усиления при различных токах коллектора. Показаны лучшие экземпляры с наибольшим коэффициентом.
 

Вложения

Здесь все понятно и логично. И включен диод по другому. А зачем здесь это?
R в затворе относительно большое ,значит хорошую глубину ООС не получить
Шиклаем, где первый биполярный, в самой местной ООС 500- 700 пФ (150 Ом на затворе шунтировать) по ВЧ «разогнать». Там и Миллер внутренний сбрасывается быстро.
 
Здесь все понятно и логично. И включен диод по другому. А зачем здесь это?

Шиклаем, где первый биполярный, в самой местной ООС 500- 700 пФ (150 Ом на затворе шунтировать) по ВЧ «разогнать». Там и Миллер внутренний сбрасывается быстро.
лучше один раз увидеть
 
Что угодно можете трындеть, сочинять и теоретизировать, вам один хрен не доведется услышать , как звучит в системе моего друга собранный в единичном экземпляре, на фанере, JLH с выходом на латералах 1058 и раскачкой на 6 SN7GT Tug-Sol криогенной обработки.
Приехал китайский однотакт на 845 лампе, с расчачкой 300В, обосрался по полной, что по мощности неискаженной, что по благодати, исходящей от любой поданной музыки. Лампач 845й звучит холодно, аналитично, средина лязгает, баланс БУМ-ЦЫЦ , голос провален. Искажения уже с пары ватт заметны.
И работает Худ на латералах уже года 4 примерно и друг ничего лучше него знать не хочет. А тут прошерстил интернет, как все ссутся кипятком от 845 триода и дрогнул.
Ничего, научим и этого китайского Каина русскому языку. Не в первой.

Главная беда этих 845-тышей из Поднебесной- наглое вранье про якобы 22 ватта на выходе. На деле там хер ночевал. Достаточно ткнуть трек 315 Герц из диска Lets Test, чтобы понять реальную неискаженную звуковую мощность. На 22 ваттах в доме стекла нахер вылетят. А тут чуть ручку вывел- как ВЗЗЗЗЗЗЗ! Приехали. Клиппинг, да еще несимметричный. От силы пара ватт,остальное срач.

Это еще один вариант усилителя класса А JLH использующий биполярный источник питания, но благодаря несколько иной схеме поляризации базы входного транзистора смещение постоянного тока на выходе также немного более стабильно по сравнению со старым вариантом.
Вилсон, это решение красивое и полезное. А чтобы схема стала еще и безопасная для бесценных динамиков. мы включаем динамики в вторую диагональ моста , уже на выходе схемы, емкости в питании берем уже по 4700мкф. В сумме 10 тысяч мкф , по переменному току.
Усилители Ивана Акулиничева так же сделаны.

Это еще один вариант усилителя класса А JLH использующий биполярный источник питания, но благодаря несколько иной схеме поляризации базы входного транзистора смещение постоянного тока на выходе также немного более стабильно по сравнению со старым вариантом.
Намеренно не собираю классическую схему Худа на кремнии, тема достаточно изучена всеми и вокруг.
И удалось послушать готовый качественно собранный вариант JLH будучи в гостях у Михаила Плотника. Впечатлен.
Мне интереснее повозиться с тем, что никто не делал. Или заранее знает, что не работает. А я гляну и пойму. почему, собственно....
 
Добрый день Александр!
На мой взгляд простой усилитель JLH-1969 — это хорошая и недорогая замена дорогому SE-300B или аналогичному ламповому усилителю мощностью до 15 Вт, Имея немного знаний и опыта и без необходимости использования каких-либо специальных компонентов любой может его сделать и это большое преимущество,
Думаю именно по этой схеме динамик подключен так как вы описываете.
 

Вложения

  • JLH_Evo_schem.gif
    JLH_Evo_schem.gif
    10.9 KB · Просмотры: 117
Добрый день Александр!
На мой взгляд простой усилитель JLH-1969 — это хорошая и недорогая замена дорогому SE-300B или аналогичному ламповому усилителю мощностью до 15 Вт, Имея немного знаний и опыта и без необходимости использования каких-либо специальных компонентов любой может его сделать и это большое преимущество,
Думаю именно по этой схеме динамик подключен так как вы описываете.
Искренне согласен с вами. И о чем сожалею сегодня- что не хватило ума повторить эту прекрасную схему в начале 80-х годов, когда она появилась в наших книгах . Просто 10 ватт в те годы была совершенно смешная цифра, мы мечтали о 100- 200 ваттах, молодые балбесы)))
 
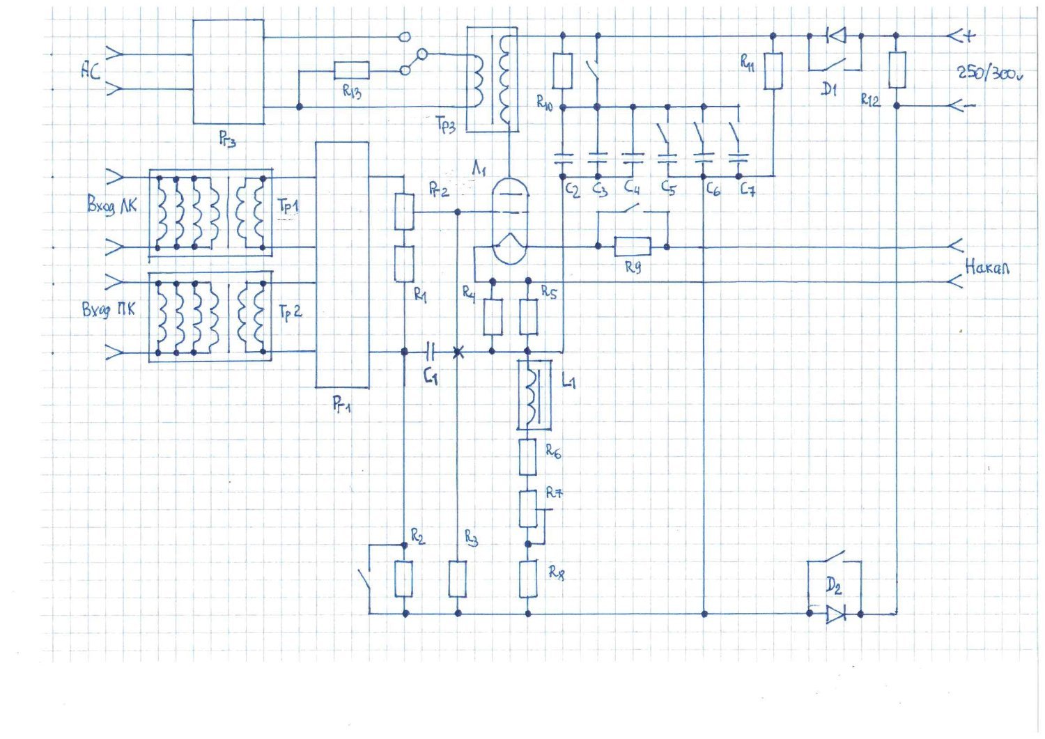
Александр на мой взгляд для простого усилителя JLH следует использовать простой блок питания который имел бы немного больший балансный дроссель, который легко можно изготовить из небольшого выброшенного трансформатора и немного более толстый трансформаторный провод, где внутреннее сопротивление каждой ветви дросселя составляет около 1 Ом.
 

Вложения

  • JLH -Bipolar PSU.jpg
    JLH -Bipolar PSU.jpg
    360 KB · Просмотры: 104
Александр на мой взгляд для простого усилителя JLH следует использовать простой блок питания который имел бы немного больший балансный дроссель, который легко можно изготовить из небольшого выброшенного трансформатора и немного более толстый трансформаторный провод, где внутреннее сопротивление каждой ветви дросселя составляет около 1 Ом.
И снова согласен с вами. Синфазный дроссель очень эффективно убирает помехи от импульсного питания. Хотя, питание сетевой частой 50 Герц тоже можно считать импульсным, по характеру зарядного тока .
 
Александр на мой взгляд для простого усилителя JLH следует использовать простой блок питания который имел бы немного больший балансный дроссель, который легко можно изготовить из небольшого выброшенного трансформатора и немного более толстый трансформаторный провод, где внутреннее сопротивление каждой ветви дросселя составляет около 1 Ом.
Перепрошую, але, чим більш простий підсилювач, тим потенційно більшу кількість завад він здатен сприйняти від блоку живлення. Також, будь-який блок живлення імпульсна схема за означенням, схильна генерувати додаткові завади в моменти перемикання діодів випрямляча. Ті завади досить просто зменшити до несуттєвого рівня за до помогою налаштованого CRC снаббера паралельно обмотці трансформатора. Більш детальний опис методу вибору номіналів компонентів снаббера і про його налаштування читайте на буржуазних дайях в темі від Марка Джонсона
 
В качестве учебной, схема Худа-1969 - вне конкуренции.
По материалоёмкости и энергоэффективности всё обстоит печально:(
 
В качестве учебной, схема Худа-1969 - вне конкуренции.
По материалоёмкости и энергоэффективности всё обстоит печально:(
Однако если сравнивать с ламповыми усилителями аналогичной мощности 10-15 Вт работающими в классе А оказывается что энергопотребление очень похоже, а в некоторых случаях даже ниже.
 
Схема, которая заработала сразу, с лампой 6SN7 на входе зазвучала на равных с однотактом на 2А3. Но мошность выше вдвое.
 

Вложения

  • IMG_20231018_185325.jpg
    IMG_20231018_185325.jpg
    522.3 KB · Просмотры: 154

Вложения

  • R1996-08_Корзинин.png
    R1996-08_Корзинин.png
    93.7 KB · Просмотры: 98
По материалоёмкости и энергоэффективности всё обстоит печально:(
Это точка зрения на сегодня.
Когда родилась конструкция, было по другому. Стоимость электр. компонентов была намного больше перечисленного.
Стоит вспомнить, что в то время, лампы были в каждой квартире повседневным, привычным фактом. Транзисторы - шагом прогресса вперед.
 
Хоть один умный человек сделал верные выводы.
Остальные мыши продолжили жрать кактус.

Однако если сравнивать с ламповыми усилителями аналогичной мощности 10-15 Вт работающими в классе А оказывается что энергопотребление очень похоже, а в некоторых случаях даже ниже.
У меня сложилось впечатление об ущербности и затратности режима А в плане соотношения мощности на выходе и потребления мощности по питанию. Для маломощных усилителей хватало тока покоя от 100 до 200мА, для мощных 250-400ма. Вплоть до снижения питания на малой громкости, незачем дурную печку топить зря. Захотел урезать марш- щелкни тумблером.

Решение обойти эти капканы есть и работает. Но прежде нужно слух подрихтовать, и совесть заодно, чтобы честно признать этот звук лучшим. Коллега Banat знает, о какой схеме я пишу.
 
Спектр отстроенного Худа на 8 Омной нагрузке, а потом на 4-омной заметно испоганился, форма синуса тоже, а главное- контролька с синусом на 800 Герц, звучавшяя чисто на 8 Омах, на 4 Омах зазудела, тон УУУ сменился , появился призвук ААА. Сигнал- сливай воду. глуши мотор. Машина дальше не едет. Усиления маловато , чтобы держать сигнал в рамках дозволенного.
модель оригинала ведет себя точно также по параметрам
Для тех кто хочет иметь хорошую нагрузочную способность предлагаю вот такой вариант
 

Вложения

  • JLH-69_Darlington_RL-variable_20kHz-spectr.png
    JLH-69_Darlington_RL-variable_20kHz-spectr.png
    83.9 KB · Просмотры: 75
  • JLH-69_Darlington_Bode.png
    JLH-69_Darlington_Bode.png
    77.8 KB · Просмотры: 67
  • JLH-69_Darlington_RL=2_20kHz-spectr.png
    JLH-69_Darlington_RL=2_20kHz-spectr.png
    75.3 KB · Просмотры: 68
Ваша подсказка, JLH-1996 тоже добре работает.
даже в упрощенном варианте без двусторонней запитки эмиттера входного транзистора.
 

Вложения

  • JLH-1996_SCH.png
    JLH-1996_SCH.png
    91.6 KB · Просмотры: 96
оптимизировал пару номиналов
 

Вложения

  • JLH-69_Darlington_RL-variable_20kHz-spectr.png
    JLH-69_Darlington_RL-variable_20kHz-spectr.png
    71.4 KB · Просмотры: 77
Добрый день Александр!
На мой взгляд простой усилитель JLH-1969 — это хорошая и недорогая замена дорогому SE-300B или аналогичному ламповому усилителю мощностью до 15 Вт, Имея немного знаний и опыта и без необходимости использования каких-либо специальных компонентов любой может его сделать и это большое преимущество,
Думаю именно по этой схеме динамик подключен так как вы описываете.
Вилсон, и все, кому интересно собрать достойно звучащий усилитель на лампе. Смотрите, в чем засада.
На 300В мы получаем роскошный, могучий, громовой звук в районе 9-10 ватт с баллона , питанием 450-500вольт . И выходное чуть выше Ома. Драйвер мой, он себя показал во всей красе, суперский.
А теперь -король лампового звука- 845й триод. Обещают 22 ватта. На деле те же 10 ватт, но сильно за другие деньги. На каникулах поисследую прибывший однотакт на 845-м, нутро подсказывает, что там все сделано позорным образом, в угоду маркетингу. И 300в в раскачке 845-го триода- очередной позорный финт, замануха не более. Ничо. Разберемся. Доложим. Выводы сделаем.
 
Александр у меня нет опыта работы с лампой 845, но я осмелюсь прокомментировать следующее:
Если бы мне понадобилось собрать 15W однотактный усилитель класса А1 с этой лампой я бы придерживался рекомендаций компании Amperex которая производила эти триоды,
Я бы выбрал напряжение на аноде максимум 750 В, поскольку удобное сопротивление выходного трансформатора составляет всего 3,4 кОм,
Отрицательное напряжение смещения сетки находится где-то в разумном диапазоне -98 В,
Опытный конструктор смог бы создать соответствующий входной каскад драйвера в этом режиме работы, Лично я бы сделал этот SET усилитель исключительно двухкаскадным,
С другой стороны честно говоря я бы предпочел использовать Pоссийский триод GM70 который на мой взгляд превосходит эту 845.
 

Вложения

  • Amperex 845.JPG
    Amperex 845.JPG
    184.2 KB · Просмотры: 40
IMG-20230319-WA0243.jpeg
когда то дистанционно колупался с приятелем.Выясняли где зарыты неприятности.Я курировал издали,он рукосуйствовал.Чтобы взять из 845 мощщу,ей нужно не хило так дать размаха по сетке,и пред должОн быть низкоомный.Еще и анодное в 800,это еще по лютому минимуму,там свыше киловольта по хорошему нужно,эдак полтора)))).Штатный выходник помнится был 10ком.Не менее,точно.
IMG-20230403-WA0078.jpeg


IMG-20230402-WA0026.jpeg
 
Последнее редактирование:
Я работал с нашими SV-572-3 , питание 1000в, автосмещение, в сетке выпадало под минус200в. Трансформатор на 10 килоом. Звук был королевский.
Сейчас усилители на 845 питаются куриными анодными 750 вольт, ток тоже смешной, 60ма. В нагрузке тоже один веселый смех.
Основа для постройки усилителя на 845-м триоде есть и основательная :), это побывавшие на выставке моноблоки на паре 211-х триодах в параллель. Схема Лофтин, питание 1300вольт, ток 80 ма на лампу, по памяти. Звук дрянной, скучный, серый, невыразительный, никакой. Такая лампа особенная. И спектр у нее пакость, нечетные лезут и не меняются с настройкой. И недавно принято решение выставить эти серые триоды оттуда, заменить на одиночный 845-й триод, с простым двухкаскадным драйвером на 6SN7 или 6SL7 , без межкаскадника. Трансы есть , на 5 и 10 ком, настоящие, из прошлого века. Сделаем к лету.
 
Последнее редактирование:
Я работал с нашими SV-572-3 , питание 1000в, автосмещение, в сетке выпадало под минус200в. Трансформатор на 10 килоом. Звук был королевский.
Сейчас усилители на 845 питаются куриными анодными 750 вольт, ток тоже смешной, 60ма. В нагрузке тоже один веселый смех.
Вах я привел.Что с ней делать,знаете)
Линейку к монитору приложил и прикинул,этого достаточно.
 

Статистика форума

Темы
3,307
Сообщения
263,615
Пользователи
2,548
Новый пользователь
Александр Н.
Назад
Сверху Снизу