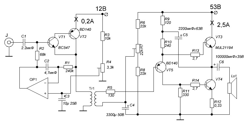
JLH - усилитель Джона Линсли-Худа (John Linsley-Hood)

Оцените схему по 5-ти баллам

  • 1

  • 2

  • 3

  • 4

  • 5


Результаты будут видны только после голосования.
Регистрация
12 Ноя 2019
Сообщения
28,311
Реакции
13,622
Репутация
395
2sb716-2sd856 специфичные транзисторы. Их ток в аудио, 2мА максимум. Во входных каскадах на малой амплитуде, ничем не примечательны. Намного лучше там будут хитачи 2SA872 (2sc1775), 2SA1190, 2SA1191 (2SC2855). 2sb716-2sd856 для амплитуды побольше и для малого тока, 0,1-1 мА. Как то приобрел их 40-50 пар в спешке, но что с ними делать, так теперь и не придумал. Ни туда, и ни сюда. В ГСТ с большим напряжением э-к можно.....
Много чего разного делал на удачных парах 2SC2240-2SA970 . Мерил пробивное- там что-то около 300вольт у N и поменьше у Р.
 
Регистрация
12 Ноя 2019
Сообщения
28,311
Реакции
13,622
Репутация
395
Пробивное не мерял, для звука лучше 2SA872 (2sc1775), 2SA1190, 2SA1191 (2SC2855). Во входном каскаде мощников менял 2240 на 1775, интереснее играет. Разница выражена, и явно заметна. Будет возможность, попробуйте. 2SC2855 ещё чуть лучше, топчик из маломощных, лучше не встречались пока. С ZTX не сравнивал, не было возможности. По идее, тоже должны быть хорошие, у них rbb низкое. В усилителе NAIM на них предварительный усилитель полностью сделан.
Из вами написанного ни одна цифра не знакома. Спрошу у ребят на рынке.
 

scamp

1 ранг
Регистрация
28 Окт 2021
Сообщения
1,725
Реакции
1,354
Репутация
68
Страна
Россия
Город
Ростов-на-Дону
Имя
Александр
Интересно что скажут лампадники
Каскад с динамической нагрузкой (SRPP). Название каскада связано с тем, что его коэффициент усиления практически равен паспортному
коэффициенту усиления µ лампы, т.е. значительно выше, чем у каскада с общим катодом. Это делает возможным применение каскада для раскачки мощных ламп, с
малым входным сопротивлением, большой входной емкостью и плохой чувствительностью.
Достоинства: невысокий КНИ; низкое выходное сопротивление (примерно 0,25Ri лампы); высокий коэффициент усиления; большой размах выходного напряжения; низкая чувствительность к пульсациям питающего напряжения.
1677486432195.png
 

KSV

1 ранг
Регистрация
10 Июн 2020
Сообщения
7,000
Реакции
7,239
Репутация
257
Страна
Россия
Город
Москва
Имя
Сергей
Каскад с динамической нагрузкой (SRPP). Название каскада связано с тем, что его коэффициент усиления практически равен паспортному
Ну и смысл копипастить? Даже без номиналов?
Коэфф. усиления ДВУХ триодов меньше, чем ОДНОГО триода? Большое достижение?
Радетели двухэтажки любят умалчивать то что и АНОДНОЕ напряжение требуется практически ВДВОЕ ВЫШЕ, чем для классического включения триода с резистором в аноде.
А это проблемы и с блоком питания, сдеталями, с трансформатором. Намотать специально для этого трансформатор - ПРОЩЕ? То-то я смотрю многие пытаются изгаляться и запитать лампы от 24 В.
Если уж приводить схему, то с указанием конкретной недефицитной лампы, всех номиналов деталей и напряжений, а также указать нормальное сопротивление нагрузки для неё.
Пока же в даже для обычного триода с анодным резистором, все знают что, как правило, лучше сделать напряжение анодного источника вольт этак 400...500 (подчёркиваю, что это НЕ анодное рабочее напряжение), но на практике очень мало кто так делает.
Думаю, мы рассматриваем варианты удобные для ПОВТОРЕНИЯ. Поэтому интересно взглянуть на конкретную схему на каких-нибудь 6Н1П...6Н3П, и чтобы она улучшала, а не ухудшала звучание.
Просьба всякую импортную экзотику, стержневые лампы, лампы выпуска 1950-х годов конкретного завода (когда-то бывшие жеребцами, а сегодня ставшие немощными клячами), не предлагать.
Чуть выше я предложил простой вариант Эллиотта.
Не глядя, с порога, он был оплёван и уничтожен словесно.
Хорошо, пусть так, но где замена на обычных лампах?
Кстати, у Эллотта особое внимание уделяется тому что при запуске, анодное напряжение на короткое время может поступать на вход нелампового оконечного усилителя, ОУ это может не понравиться.
Обсуждение по страницам скоро догонит вегалабовское, а конкретики в обоих случаях - кот наплакал.
 

scamp

1 ранг
Регистрация
28 Окт 2021
Сообщения
1,725
Реакции
1,354
Репутация
68
Страна
Россия
Город
Ростов-на-Дону
Имя
Александр
Решил разобраться почему Худ 1969 на 5200 не зазвучал. После макетирования JLH на Ge по схеме А.Б. Честно говоря ставку делал на имено JLH1969 на кремнии, была разведена п.п. на два канала, куплены транзисторы 2sc5200 и т.д. Но звук получился такой будто регуляторы тембра выкручены в минус. Сергей (KSV) предположил:
Я не могу сказать почему он не понравился в данном случае, тут даже фотокартинок мало, надо разбираться на месте.
У меня были большие подозрения по поводу 5200.
Уж слишком их любят подделывать.

С емкостями по игрался результата ноль. К сожалению других звуковых транзисторов не нашлось. И вот на глаза попался старый копьютерный БП, а там пара D209

Полярность: NPN
Максимальная рассеиваемая мощность (Pc): 100 W
Макcимально допустимое напряжение коллектор-база (Ucb): 700 V
Макcимально допустимое напряжение коллектор-эмиттер (Uce): 400 V
Макcимально допустимое напряжение эмиттер-база (Ueb): 9 V
Макcимальный постоянный ток коллектора (Ic): 12 A
Предельная температура PN-перехода (Tj): 150 °C
Граничная частота коэффициента передачи тока (ft): 5 MHz
Статический коэффициент передачи тока (hfe): 8

Решил попробовать хотя не надеялся. А он взял и зазвучал и довольно прилично. То что я был удивлён это вообще не о чем. Звук не хуже чем у германия. В очередной раз Сергей оказался прав дело в 5200.
Хотя они прошли все проверки:
Не магнитится,
Вес соответствует дата шиту,
Емкости переходов,
h21.
И показали себя как "хорошая копия", а на деле оказались "хорошей подделкой" проверку звуком не прошли! :cry:_prowayТогда как транзистор предназначенный для высокочастотных импульсных источников питания показал себя с наилучшей стороны.
 

KSV

1 ранг
Регистрация
10 Июн 2020
Сообщения
7,000
Реакции
7,239
Репутация
257
Страна
Россия
Город
Москва
Имя
Сергей
Решил разобраться почему Худ 1969 на 5200 не зазвучал.
Спасибо.
9 из 10 человек не стали бы разбираться, проще было бы обозвать меня или игнорировать проблему.
ставку делал на имено JLH1969 на кремнии, разведена п.п. на два канала, куплены транзисторы 2sc5200
Тот случай когда "брэнд" - это плохо.
Лучше сразу поставить хорошие, но не знаменитые транзисторы, те же 2SC5198 про которые я много писал. Токи и мощности 2SC5200 для Худа - избыточны, а 2SC5198 - достаточны.
Где взять? Я писал, что покупал (давно) в чипедипе, на Али "новые" и на Али "с разборки" и грязные (за грязь я оказался презираем некоторыми пуристами, но в изпропиловом спирте (или натуральном) они хорошо отмываются).
При измерениях оказалось, что чипидипные и грязные по параметрам совпали, а новые и чистые оказались похуже, тем не менее, и они в Худе работают нормально.
Понятно, что на 2SC5198 свет клином не сошёлся.
Кстати, предвыходной транзистор тоже имеет значение, удобен 2SC5707, и их я покупал и в чипедипе и на Али. На Али в двух вариантах - совсем дешёвые и просто дешёвые (специально и для сравнения, тоже отчёт делал). Оказалось, что совсем дешёвые - не лучший выбор, а просто дешёвые (по факту - копеечные) годятся.
Опять-таки существует множество хороших транзисторов. Это у Худа выбор был мал, а у нас выбор больше.
С емкостями по игрался результата ноль.
Входной заметно влияет. Теперь надо проверять по-новой. Разница на неважном звуке была просто не слышна.
Я подпаивал по два конденсатора и минипереключатель. Слушал и многократно переключал на ходу - так лучше всего заметна разница. Сделал под это дело приставочку с крокодилами и реле, провод управления 3 метра до кресла, чтобы переключать было удобнее всего не меняя своего положения.
"Электролиты" тоже могут влиять, если попадутся неудачные.
Это "курочка по зёрнышку клюёт", но несколько зёрнышек уже дают некоторый эффект.
старый копьютерный БП, а там пара D209
Граничная частота коэффициента передачи тока (ft): 5 MHz
А вот здесь может быть и причина. У Худа было Ft=4 МГц это "НЧ" транзисторы. Есть шанс что у 2SC5200 было 30 МГц (или сколько там) т. е. на порядок больше, а это могло привести к неустойчивости. Это не возбуждение в явном виде, но звук портит.
Тут можно попробовать резисторы в базах выходных транзисторов.
И здесь удобно, если сделано как у меня - выходные транзисторы не впаяны в плату, а соединяются проводками в несколько см. Это позволяет и просто менять транзисторы, и что-то добавлять.
Статический коэффициент передачи тока (hfe): 8
ЕСЛИ по факту действительно такое усиление, то не получится выставить нужный ток покоя.
Усиление весьма желательно 100 и выше.
транзистор предназначенный для высокочастотных импульсных источников питания показал себя с наилучшей стороны.
В этом случае есть смысл попробовать и другие транзисторы.
Германиевые были бы хороши, если бы не два недостатка:
1) трудно найти с честным усилением 100 и выше,
2) требуется гораздо лучший теплоотвод, крупный радиатор т. к. допустимая температура у Ge кристалла, намного ниже.
Гигантские радиаторы при скромной выходной мощности - для настоящих приверженцев "немецкого" полупроводника.
 
Регистрация
11 Окт 2019
Сообщения
1,222
Реакции
1,132
Репутация
65
Страна
Россия
Предупреждений
1

scamp

1 ранг
Регистрация
28 Окт 2021
Сообщения
1,725
Реакции
1,354
Репутация
68
Страна
Россия
Город
Ростов-на-Дону
Имя
Александр
так то бы с картинками (например с помощью RMMA, https://rmaa.ru/ ) было понятнее почему не звучит...
Картинки выше

Где взять? Я писал, что покупал (давно) в чипедипе, на Али "новые" и на Али "с разборки" и грязные
Я так понимаю это рулетка. Попробую Б.У. с Али, но опять таки нет гарантии что китайцы свои же подделки специально старЯт и выдают их за б.у. оригинал.
ЕСЛИ по факту действительно такое усиление, то не получится выставить нужный ток покоя.
Усиление весьма желательно 100 и выше.
Сам удивлен. Ток регулируется в пределах от 500мА до 2500ма причем наилучший результат по спектру в 850...900мА.

1677497590841.png


Спасибо.
9 из 10 человек не стали бы разбираться, проще было бы обозвать меня или игнорировать проблему.
Для себя предпочитаю разбираться и пробовать всё сам. Для это и смакетил JLH Ge. Потому как столько разговоров вокруг да около, плюс были в наличии сами транзисторы. Но с их недостатками.
1) трудно найти с честным усилением 100 и выше,
2) требуется гораздо лучший теплоотвод, крупный радиатор т. к. допустимая температура у Ge кристалла, намного ниже.
Гигантские радиаторы при скромной выходной мощности - для настоящих приверженцев "немецкого" полупроводника.
Сделал ставку на кремний. Ну с первого раза не пошло. Зато теперь знаю где копать и не только я но и те кто читает эту тему.
 

KSV

1 ранг
Регистрация
10 Июн 2020
Сообщения
7,000
Реакции
7,239
Репутация
257
Страна
Россия
Город
Москва
Имя
Сергей
Я так понимаю это рулетка. Попробую Б.У. с Али, но опять таки нет гарантии что китайцы свои же подделки специально старЯт и выдают их за б.у. оригинал.
Да. Гарантии нет нигде, и в чипе - тоже.
Но я давно-давно купил тразисторы где было написало "с разборки", но внешний вид у них был как у новых. Оказалось - подделки. В мощном усилителе сгорят или будут звучать хуже, а вот в "катушке Мешина" они работают отлично (удалось пристроить). Владелец магазина б/у на Али врядли будет подделывать - детали явно выпаяны, выводы гнутые, часто укорочены (выкушены, а не выпаяны), грязноватые. Номенклатура огромная - сотни разных силовых (только силовых) элементов. Не думаю, что он будет специально корёжить и грязнить, мазать теплопроводной пастой.
Но абсолютное большинство предпочтёт чистенькие "латералы", а потом плачет - подделка, пидманули!!!
Для себя предпочитаю разбираться и пробовать всё сам.
Я про это постоянно пишу: можно верить другим, кому-то больше, кому-то меньше, но не на 100%, надо убедиться лично. В первую очередь попробовать повторить то что советуют те кому больше доверяешь. А ошибаться могу все.
Для это и смакетил JLH Ge. Потому как столько разговоров вокруг да около, плюс были в наличии сами транзисторы.
Самый разумный подход.
Сделал ставку на кремний. Ну с первого раза не пошло. Зато теперь знаю где копать и не только я но и те кто читает эту тему.
Дык, для этого мы с вами и пишем тут, а не в личной переписке. Есть надежда принести пользу другим.
Пустьони решают и делают выводы.
 

scamp

1 ранг
Регистрация
28 Окт 2021
Сообщения
1,725
Реакции
1,354
Репутация
68
Страна
Россия
Город
Ростов-на-Дону
Имя
Александр
Поэтому интересно взглянуть на конкретную схему на каких-нибудь 6Н1П...6Н3П, и чтобы она улучшала, а не ухудшала звучание.
Естественно что готовой схемы лично у меня нет. Но я думаю на эту роль подойдет известный триод с низким внутренним сопротивлением 6н6п или его более дорогой и редкий брат 6н30п.
Вот с такими данными:
Uпит=200в
Ra=8k
Rk=250Om
Ua=100v
Ia=12mA
Ug=3v
S=6,7
μ=17
Ну это всё надо пробовать.
 

Динозавр

1 ранг
Регистрация
31 Янв 2023
Сообщения
2,949
Реакции
872
Репутация
52
Страна
Россия
Город
станица Пашковская
Имя
Александр
Предупреждений
3
Честный Китай. Спецификациям соответствует, иначе не стали бы применять в серийных БП.
По даташиту D209: Статический коэффициент передачи тока (hfe): 30 при 100"С , ровный 0,2а- 3а
*На 5200 были длинные провода (30 мгц таки))), В некоторых случаях рекомендовали Миллера 47-100 пф б-к драйвера.
"Грязные" шлифуют и маркируют лазером под ходовые типы что внутри китаец и сам не знает:(
В пластике есть (за копейки) TIP3055 (B=90) , TIP35 но еще та лотерея...
 
Последнее редактирование:

scamp

1 ранг
Регистрация
28 Окт 2021
Сообщения
1,725
Реакции
1,354
Репутация
68
Страна
Россия
Город
Ростов-на-Дону
Имя
Александр

Никитич

1 ранг
Регистрация
28 Ноя 2019
Сообщения
796
Реакции
506
Репутация
49
Возраст
65
Страна
AL
Схема с Веги, заменить предварительный каскад на ламповый может что получится доброе?
Трансформаторный А класс.JPG
 

DIM

1 ранг
Регистрация
13 Дек 2019
Сообщения
2,863
Реакции
891
Репутация
61
Город
Санкт-Петербург
Если нужно небольшое усиление, то я бы рекомендовал 6С46Г, можно даже два триода из баллона, предварительно их разъединив. Первый каскад с усилением, второй - КП. Выходное получается очень низким и общее усиление порядка 5. Но в любом случае, для такого каскада вам потребуется отдельный источник питания. Ни разу не слышал нормальный звук от ламп с низким анодным, может не везло просто)
 
Регистрация
12 Ноя 2019
Сообщения
28,311
Реакции
13,622
Репутация
395
Схема с Веги, заменить предварительный каскад на ламповый может что получится доброе?Посмотреть вложение 58847
Столько трудов, чтобы гибридом бурбулятора , трансформатора и интегратора заменить ламповый каскадик на трех деталях. Или как из букв Ж, О, П и А сложить слово ВЕЧНОСТЬ.
 
Регистрация
12 Ноя 2019
Сообщения
28,311
Реакции
13,622
Репутация
395
Хотя и среди октальных есть спец. разработки для низковольтных источников, к примеру авиации.
Знакомый москвич нашел амеровские нувисторы, которые по паспорту работают с питанием совершенно транзисторным, что-то там 25 или 15 вольт и имели неплохое смещение при этом.
 

DIM

1 ранг
Регистрация
13 Дек 2019
Сообщения
2,863
Реакции
891
Репутация
61
Город
Санкт-Петербург
SX7 в ваших краях водятся, можно попробовать, наверное.
Порыться в справочниках, поискать, может попадутся низковольтные. При случае посмотрю.

 

DIM

1 ранг
Регистрация
13 Дек 2019
Сообщения
2,863
Реакции
891
Репутация
61
Город
Санкт-Петербург
Примерно 1000 рублей за штуку. Можно закупить.
Статья о применении нувисторов в звуке. Одна из, но может интересно будет.
 
Последнее редактирование:

Игорь F°

1 ранг
Регистрация
6 Окт 2020
Сообщения
573
Реакции
173
Репутация
28
Страна
Россия
Имя
Игорь
Стою перед выбором что поставить на выход для жлх.
Есть отобранные кт808а и есть отобранные 2т903б.
 

Samodelkin

2 ранг
Регистрация
2 Дек 2022
Сообщения
694
Реакции
304
Репутация
27
Возраст
72
Страна
Россия
Город
Зеленоград
Имя
Андрей
Так это только вы можете такой выбор сделать.
Посмотрев на величину планируемой мощности и нагрузки.
 

Игорь F°

1 ранг
Регистрация
6 Окт 2020
Сообщения
573
Реакции
173
Репутация
28
Страна
Россия
Имя
Игорь
Упрощу задачу: уже как год стоят кт808а на токе 0.9а и снимаемая мощность крайне редко доходит до 1 ватта на 8 ом.
Есть ли смысл менять их на 2т903б?
Особенности звукоподачи интересны.

Смотрел графики зависимости hfe от тока коллектора.Не смог определить кто же из них лучше.Вроде как у 903 полинейнее в области тока в 1А.Хотя оба не сахар.Но зато 808 имеет мощностной запас ,но и тут же фактическая граничная частота у 903 заметно веселее (по таблицам транзисторов измеренных нашим форумчанином).
П.с.
Радиаторы креплением только под такие корпуса транзисторов.
 

IDDQD

3 ранг
Регистрация
28 Янв 2023
Сообщения
231
Реакции
114
Репутация
15
Страна
Россия
Город
эНск
Имя
IDDQD
Регистрация
13 Окт 2019
Сообщения
5,505
Реакции
1,580
Репутация
107
Возраст
68
Страна
Россия
Город
Свердловкая обл.
Предупреждений
5
Бета у 2т903б обычно больше, ~150, поменял без вопросов, что я и ставил обычно.
 

Samodelkin

2 ранг
Регистрация
2 Дек 2022
Сообщения
694
Реакции
304
Репутация
27
Возраст
72
Страна
Россия
Город
Зеленоград
Имя
Андрей
Упрощу задачу: уже как год стоят кт808а
Можно ещё более упростить задачу.
Поставить в один канал 903 и вживую сравнить.
Самый оптимальный вариант.
Мне кажется, это будет интересно всем любителям JLH.
Есть опасность, что они помрут, ну тогда поставите опять КТ808.

О сколько нам открытий чудных
Готовят просвещенья дух
И опыт, сын ошибок трудных,
И гений, парадоксов друг,
И случай, бог изобретатель.


Пушкин!
 

Игорь F°

1 ранг
Регистрация
6 Окт 2020
Сообщения
573
Реакции
173
Репутация
28
Страна
Россия
Имя
Игорь
Можно ещё более упростить задачу.
Поставить в один канал 903 и вживую сравнить.
Самый оптимальный вариант.
Мне кажется, это будет интересно всем любителям JLH.
Есть опасность, что они помрут, ну тогда поставите опять КТ808.

О сколько нам открытий чудных
Готовят просвещенья дух
И опыт, сын ошибок трудных,
И гений, парадоксов друг,
И случай, бог изобретатель.

Пушкин!
Мудро.Так и сделаю.
 
Регистрация
13 Окт 2019
Сообщения
5,505
Реакции
1,580
Репутация
107
Возраст
68
Страна
Россия
Город
Свердловкая обл.
Предупреждений
5
С чего вдруг 2т903 помрут?
 

Вложения

  • Diodes, транзисторы, ИМС 1994г_134.gif
    Diodes, транзисторы, ИМС 1994г_134.gif
    195.7 KB · Просмотры: 126

Игорь F°

1 ранг
Регистрация
6 Окт 2020
Сообщения
573
Реакции
173
Репутация
28
Страна
Россия
Имя
Игорь
У меня двухполярка по 20в и ток покоя в районе 1 ампера и радиаторы по пол квадрата.Ничего там не помрёт
 

Статистика форума

Темы
3,095
Сообщения
236,205
Пользователи
2,388
Новый пользователь
AlexxxV
Сверху Снизу