Смотрите видео ниже, чтобы узнать, как установить наш сайт в качестве веб-приложения на домашнем экране.
Примечание: Эта возможность может быть недоступна в некоторых браузерах.
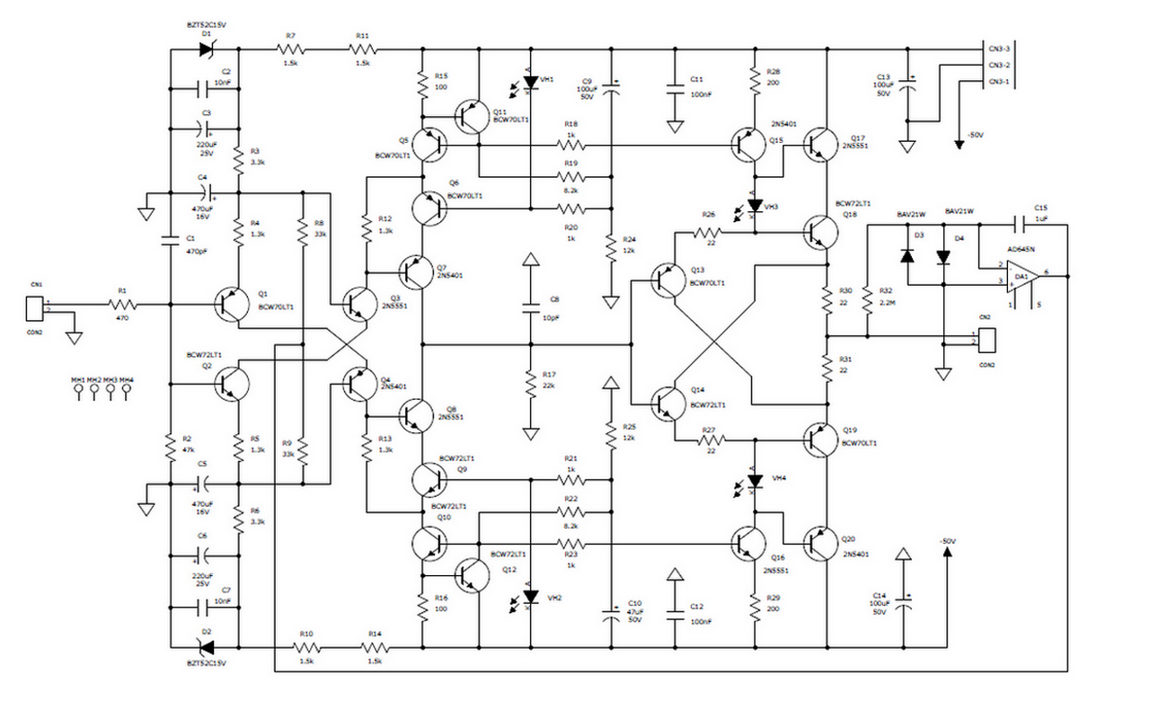
Идея хорошая, спаять можно, звучать будет.Какой вывод из этого.



Нельзя так сразу, обухом по голове. Готовить надо исподволь. Про Кирхгофа сначала рассказать, Ома и Максвелла, а лишь после усвоения переходить к шок-контенту:переменный ток течёт через ас в обе стороны
В железе всё подтверждается, впервые я услышал эффект от кабелечистки собрав усилитель Сухова вв 89! Звук стал более собранный ,мало того,что в басе стало меньше гула , бубнения ИТП, средние частоты стали чище. Это благодаря тому, что кабелечистка увеличивает коэффициент демпфирования тем самыми снижает гармоники от нч динамика и катушки фнч,попадающие в сч диапазон! ( В многополосных АС)Ты без симулятора недееспособен, как и вся ваша камарилья.
Ну-ка, поясни, каков механизм снижения нелинейных искажений динамика и катушек. Как картофелечистка, например снижает искажения, связанные с перемагничиванием по петле гистерезиса магнитной цепи динамика. Ну, или попроще - сердечника катушки.Это благодаря тому, что кабелечистка увеличивает коэффициент демпфирования тем самыми снижает гармоники от нч динамика и катушки фнч,попадающие в сч диапазон!
Мне интересно, как отражается дивный импеданс многополосок на кабелечистке, вернее конечному звуку?В железе всё подтверждается, впервые я услышал эффект от кабелечистки собрав усилитель Сухова вв 89! Звук стал более собранный ,мало того,что в басе стало меньше гула , бубнения ИТП, средние частоты стали чище. Это благодаря тому, что кабелечистка увеличивает коэффициент демпфирования тем самыми снижает гармоники от нч динамика и катушки фнч,попадающие в сч диапазон! ( В многополосных АС)
Эта система так же эффективна и на широкополосных динамиках!
Кабелечистка была опробована на разных усилителях: Зуев 84, тда 7294, Одиссей 010, Акулиничев с глубокой оос итд. Везде результат положительный! Что самое интересное: в роли акустического кабеля можно применять любой провод, хоть телефонную лапшу... эффект тот же!
А почему Кенвуд перестал применять эту систему? Да наверное по той же причине - выгоднее торговать гламурными проводами из бескислородной меди!
А что тебя не устраивает?) вообще то, по большому счёту электроника имеет дело с электричеством, наверное это не нужно объяснять? поэтому в роли некоего датчика искажений выступает как ни странно катушка динамика. Посему для системы неважно откуда и как возникают искажения в АС, важно отправляют они информацию о себе в катушку или нет.Да, был то я!
Якщо Ви чули про коефіцієнт демпфіювання, Ваш допис викликає лише подив.Мне интересно, как отражается дивный импеданс многополосок на кабелечистке, вернее конечному звуку?
По сути, нелинейность импеданса переродится в нелинейность сигнала усилителя, для поддержания ".000" на выходе.
И не факт, что звуковое давление будет иметь ту же пропорцию "0".
Наиль в свое время делал саб с обратной электро-механической связью, с пьезодатчикам, ИТУН. Но так, как требовалось акустику объединять с электроникой то в массы не пошло.
А, сама акустика разрабатывается с учетом влияния импеданса кабелей или медными трубками ее на тестах подключают производители?
Це дуже каламутна тема, сам коеф. демпфіювання повністю залежить від глибини зворотного зв'язку, який у свою чергу від частоти і трохи від рівня на виході.Якщо Ви чули про коефіцієнт демпфіювання, Ваш допис викликає лише подив.
І не потрібно складати до купи лінійні та нелінійні ефекти.

Дело в том,что в этой системе так называемый холодный провод я вляется датчиком для этой вами ненавистной КЧ .Ну-ка, поясни, каков механизм снижения нелинейных искажений динамика и катушек. Как картофелечистка, например снижает искажения, связанные с перемагничиванием по петле гистерезиса магнитной цепи динамика. Ну, или попроще - сердечника катушки.
Вы, врите-врите, но, чтобы вот так заходиться до такой степени, следует сильно напрягаться. Слушаю.
Якщо КД дорівнює 8, відхилення імпедансу не будуть більшими за 1 дБ. Те, що Ви звикли бачити, виміряно в суттєво інших умовах. Реальний КД сучасного підсилювача під сотню, тому тему можна закривати. Не варта вона часу, витраченого на обговорення.Це дуже каламутна тема, сам коеф. демпфіювання повністю залежить від глибини зворотного зв'язку, який у свою чергу від частоти і трохи від рівня на виході.
Тож якщо зворотний зв'язок є в підсилювачі звуку – вже все добре з демпфіюванням, якщо є нормальні дроти.![]()
Бред. У нас есть нагрузка, у нагрузки есть корпус, на корпусе - клеммы.Важны суммарные искажения, а не на клеммах.
Я же говорил, что ты не схемотехник. Не ошибся, значит.Дальше я ни за что не отвечаю.
Тебе был задан вопрос: искажения звука растут при уменьшении искажений на клеммах, или же падают?Я же говорил
Здесь. Твои тебе нашептали - ты симулировал, что 1А больше 0,67А. Кто бы сомневался?Где доказательства сего прискорбного факта?
1 А означает полное замыкание искажений в АС и абсолютное её демпфирование с обнулением искажений АС на клеммах АС.1А больше, чем 0,67А! Только дебил будет стоять на обратном до конца.

а что тут нового то появилось? картофелечистка внесла исправляющий сигнал и подавила внесённую тобой ошибку до нуля. как думаешь искажения уменьшились или увеличились? что меньше, 1 вольт или ноль вольт?Как я понимаю, на языке электроники вы не понимаете. Ну , что ж смотрите в любимый симуляктор.
Источник искажений в АС - E4. В данном случае внесены искажения величиной 1В.
При включении картофелечистки ток, обусловленный искажениями, через АС течет 1А, без нее - 0,67А.
Надеюсь вы самостоятельно можете сравнить два числа. Какое из них больше?
Скажите, искажения уменьшились/увеличились с картофелечисткой?
![]()
...замкнутых в АСЧто больше 1А искажений
протекающих по кабелю АС и приложенных напряжением к клеммам АС?или 0.67А искажений
Вопрос: что больше,искажений?
а вот искажений ли?Что больше 1А искажений или 0.67А искажений?
Если я правильно понимаю 1А И 0.67А это не искажения.Искажение создаёт разность этих значений.Компенсатор эту разницу и компенсирует.Что больше 1А искажений или 0.67А искажений?
Кто-то обещал разве снизить искажения конкретно от гистерезиса? Придумали сами, приписали сами другому человеку свои выдумки и побежали опровергать? Речь была о взаимовлиянии НЧ и СЧ через общий для них провод, когда условно двухчастотный сигнал на выходе и из-за искаженного тока НЧ, из общего сигнала вычитается падение напряжения на проводе и соответственно искажается сигнал для СЧ. Бивайринг потому и придумали, чтобы взаимовлияние исключить методами попроще. И это как раз была попытка снижать искажения со стороны акустиков, потому что они тоже в усилители не лезут и не знают с каким конкретно придется работать их системе.Ну-ка, поясни, каков механизм снижения нелинейных искажений динамика и катушек. Как картофелечистка, например снижает искажения, связанные с перемагничиванием по петле гистерезиса магнитной цепи динамика. Ну, или попроще - сердечника катушки.
При КЧ выдается напряжение на клеммы АС максимально чистым.Мне интересно, как отражается дивный импеданс многополосок на кабелечистке, вернее конечному звуку?
По сути, нелинейность импеданса переродится в нелинейность сигнала усилителя, для поддержания ".000" на выходе.
И не факт, что звуковое давление будет иметь ту же пропорцию "0".
Пес их знает, разные бывают, наверное. Кто-то может и лапшой телефонной подключаетА, сама акустика разрабатывается с учетом влияния импеданса кабелей или медными трубками ее на тестах подключают производители?


То и то - ток вот этого генератора:1А И 0.67А это не искажения
Задача у него такая: не соглашаться с очевидным. Ему нужно было просто подловить кого-то: если только не понимаешь, как оно работает - значит, оно и не работает вовсе,Спасибо, товарищи,за популярно изложенный материал, я вряд-ли смог донести информацию этому человеку!
Я тоже против всяких обратных связей, как корректор ошибок.а правда его нисколько не интересует.