Линейность, RTFM техномагии

На идиотические зарубы есть нормальные ответы: ты два ОУ не можешь скорректировать без фазового обрыва внутри звукового диапазона. Так же? Так.

А как ты 3 ОУ собираешься корректировать? Про 10 я молчу: такой гарем тебе вовек не удовлетворить.

Каждый каскад на ОУ с ООС на конце диапазона имеет область крутого спада АФЧХ - на грани перехода в ПОС. Представь, таких областей с почти-ПОС у тебя 10. Это торба, без вариантов. Даже две таких области на близких частотах - геморрой на всю голову.

А самое главное. В пределе, систему линеаризует первый каскад, согласно своей линейности при данном напряжении. Тут связь неразрывная: линейность рассматривается ТОЛЬКО при конкретном разностном напряжении, а не по оценке схемотехники.

Если потратить 60 дБ на местные петли, разностный сигнал на входе первого каскада увеличится в 1000 раз с падением линейности. Ведь линейность одного и того же каскада сильно отличается при разностных сигналах 10 пиковольт и 10 милливольт. Отсюда единственный вывод: 10 ОУ/транзисторов под одной петлёй всегда искажают сигнал меньше, чем те же активные элементы, каждый под своей петлёй.
Посмотреть вложение 164745
1766475430728.png

1766475781468.png

я же просил без твоей идиотии
очень просто скорректировать - там все связи по 40 дб и они все таки снижают искажения.
ну ок, можно сделать под общей петлей и 180 дб, не суть.
все равно выгоднее-зачем оу и транз экономить, не 1960 года уже
 
Последнее редактирование:
Каждый каскад на ОУ с ООС на конце диапазона имеет область крутого спада АФЧХ - на грани перехода в ПОС. Представь, таких областей с почти-ПОС у тебя 10. Это торба, без вариантов. Даже две таких области на близких частотах - геморрой на всю голову.
Уважаемый Алекс 2, Вам всё правильно говорят, не будут столько ОУ с такой многопетлевой ООС работать , а генерить точно будут. В своё время в журнале Радио 80-х годов была напечатана схема усилителя с многопетлевой ООС ( автора не помню ), молодые были наивные , думали сейчас спаяем и всё заработает с мизерными искажениями. Ничего не получилось . ни у нас . ни у других. Знаний и опыта не хватило.
 
Уважаемый Алекс 2, Вам всё правильно говорят, не будут столько ОУ с такой многопетлевой ООС работать , а генерить точно будут. В своё время в журнале Радио 80-х годов была напечатана схема усилителя с многопетлевой ООС ( автора не помню ), молодые были наивные , думали сейчас спаяем и всё заработает с мизерными искажениями. Ничего не получилось . ни у нас . ни у других. Знаний и опыта не хватило.
да ничего генерить не будет, элементарно корректируется.
 
Последнее редактирование:
А кто это знает? Никто.
Пока Селфа про ФЧХ УМЗЧ, как "полка в звуковом диапазоне" не прочитал, боде "вешал" по наитию (и только ФЧХ показывал, т.к. информативней)
А в каждый каскад? Нет, только в первый - "разогнать" для петлевого усиления (горб плющить, он же, первая производная для фчх и вытягивать "по выше")

А фильтр на входе разве не составная часть схемы? Бывает, его отключишь и усь - свистит.
 
Значит скорректирован через афедрон (задницу).
ну, то поправимо, в ООС, по грубому, подобрать.
Без него усилитель должен быть устойчивый к возбудам,
даже, если устойчивый, фильтр на входе, если не для измерений, - обязательно поставить надо (СВЧ отрезать, тем более сейчас, в эфире МОРЕ грязи, пролезут)
 
Без него усилитель должен быть устойчивый к возбудам
Не так. Для сигнала ООС первый транзистор входного дифа включен по схеме с ОБ: сигнал ООС поступает в эмиттер, и для правильной работы ООС база должна на что-то опираться. На НЧ она опирается на низкое (оптимально) выходное сопротивление источника. На ВЧ - на конденсатор. Снял конденсатор входного ФНЧ - ООС не на что опереться: база входного транзистора болтается в воздухе. Особенно это опасно на мегагерцовых частотах. В симуляторе сними конденсатор и посмотри: или искажения выходного сигнала, или вовсе возбуд, или краказябры на выходе.

А фильтр на входе разве не составная часть схемы? Бывает, его отключишь и усь - свистит.
Воот. Именно потому, что сигналу ООС нету опоры, или опора на паразиты: Скб и Сбэ.
 
Именно потому, что сигналу ООС нету опоры, или опора на паразиты: Скб и Сбэ.
Вот поэтому и не люблю я дифф.
 
не люблю я дифф
Не имеешь права не любить диф. Остальные типы каскадов намного хуже, а вот опора для ООС нужна всем.

Невелика цена - один конденсатор за 6 нулей..
 
А если сделать хоть 10 каскадов на оу и много вложенных связей, но не глубогих, по 40 дб.
по идее и линейность будет, и итоговый фазовый сдвиг и петровские погрешности минимальны.

без идиотских своих замашек, что думаешь и почему так не делают?
Да делали и такое, даже патентовали. Миллеровскими конденсаторами и в сторону выхода вложенными контурами, и в сторону входа. Не помню точно кто автор, Edward Cherry кажется. Все, кому надо, это знают. А у вас не буду отбирать возможность самому найти и снова почувствовать великим первооткрывателем - гуглите "nested miller compensation", где-то там найдете возможно.
 
или опора на паразиты: Скб и Сбэ.
А в другом схемном подключении по другому?
Не любите Вы,с дядькой Бокаревым, Уси от Петр51 слушать (Бриги всякие, Ротели, ХуНадики,.. компараторы), т.к. в угоду усилению резисторы не ставит (даже в автоуси, китайцы ставят, пусть и условные номиналы, - до 100 Ом)
 
Именно потому, что сигналу ООС нету опоры, или опора на паразиты: Скб и Сбэ.
Вот поэтому и не люблю я дифф.
Видимо нравится как постоянка на выходе гуляет.
 
А шо, то уси?
Я думал - насрано.
Видимо нравится как постоянка на выходе гуляет.
Да мало того. Если бы он пошёл в начало темы, да увидел бы в старт-топике таблицы Шкритека с зависимостями искажениями каскадов от входного напряжения. Если бы он ещё и просчитал по этим таблицам искажения ОЭ и дифа при тех же 5 мВ на входе, рыдал бы, как ребёнок от второй порции магной каши. Там бы он живо понял, что такое жлх с ОЭ на входе.

Не любить диф без результатов вычислений умеет каждый. А вот после результатов - никакой.

nested miller compensation
Вопрос: чо-то мне кажется, что традиционная коррекция с RC-цепями на выходах каскадов даст лучшие результаты по площади усиления за счёт нулей. Чтобы не думать, где не надо: да/нет?
 
Последнее редактирование:
По Хоровиц и Хиллу - компаратор. То, Витамин направил, азы тянуть и читать узлы, как схемные решения.

на выходах каскадов
если учесть, что сам последующий каскад - фильтр, «проскочит» без доп. коррекции. То, перебирать модели триодов по Фет (точнее, каскад с ними).Применяя «от быстрых к медленным», а не наоборот.
Еще, заметил, чем каскад проще, тот же ОЭ, тем спад (порядки фильтра) меньше (боде до и после, разность видно).
Конечно, коррекция RC или внутренним Миллером (или еще какие реактивные сопротивления) - «что в лоб, что по лбу», на скорость не влияют,
«Мысли в слух, не более.»
 
1766517800651.png

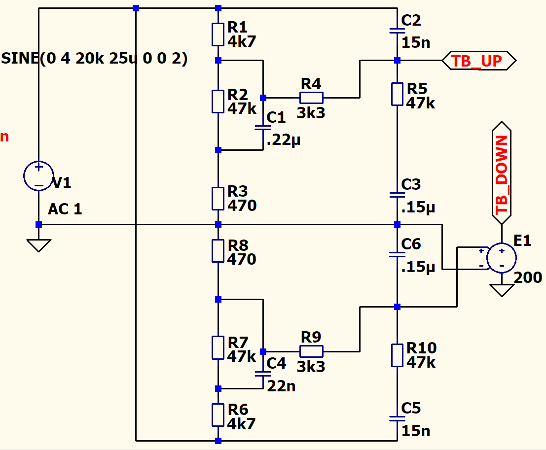
Схема крайне простая. Это:
1. Слева - генератор бусра с полосой гармоник 1 ГГц.
Обычный шарлатанский генератор.
2. Посредине: два идентичных темброблока. Верхний - с подъёмом НЧ и ВЧ, нижний - с завалом.
3. Завал нижнего компенсирован идеальным усилителем Е1 с Ку=200.

И шо оно нам показывает?
Правоту шарлатана петрова и его жуликоватого друга мейнарда:

1766518034957.png

Белым: генератор, опорный синус (с гигагерцем гармоник).
Жёлтым: верхний ТБ, с подъёмами.
Голубоватый: нижний ТБ, со спадами.
И вот смешное:

1766518270512.png

Фаза на выходе ТБ с подъёмом ВЧ опережает фазу входного сигнала на 1 мкс.
Зато на выходе ТБ с завалами - отстаёт на 12 мкс.
Петров, что за дела?
при таких векторных погрешностях входной фильтр "как слону дробина"
Угу. А надо сколько?
Поменьше. Можно 8 нс?
Можно. А зачем?
1766518955639.png

Если у тебя в темброблоке с подъёмом ГВЗ - полмиллисекунды?
1766519128483.png

Как и у ТБ с завалом.

1766519284686.png

Вот эта часть - моя самая любимая. Буср давно закончился, за 100 мкс.
Почему же постоянка на выходе ТБ тянется в 10 раз дольше бусра?
1766519437511.png

Вот: через 1 мс после окончания бусра в 0,1 мс постоянка - 1,2 мВ.
Ведь мы же видим синус, да, петров? Синус уравновешен: амплитуда верхних полуволн равна амплитуде нижних. А тут такое. Откуда взялись 1.2 мВ постоянки?

А вот почему:

1766519799414.png

Отфильтруем из голубого петровского бусра синус 20 кГц - и в чистейшем петровском бусре нашёлся меандр. На старте бусра он салютует вверх, по окончании - спадает вниз и проскакивает нулевое напряжение. Вот этот-то возврат, подъём после спада и длится миллисекунды по окончании бусра.
А откуда там меандр?

img-QQwuNZ.png


А вот откуда. Буср есть радиоимпульс: синусоидальная несущая модулирована меандром. Оказывается, петров использовал скрытый меандр для того, чтобы его гармоники, полосой в гигагерц, пройдя через УМ с полосой пропускания 1...5 МГц, изменили свои фазы, а петров тыкал бы:

вот, видите? Это - СИД и СВДТ:

1766520225498.png

Усилитель? А зачем ему усилитель?
Даже темброблок прекрасно вносит СВДТ и векторные погрешности.
На том и шарлатаним.

коррекция RC или внутренним Миллером (или еще какие реактивные сопротивления) - «что в лоб, что по лбу», на скорость не влияют
Скорость - это результат зарядки конденсаторов коррекции током каскадов.
И, конечно, совершенство коррекции, то есть: сохранение ею максимально возможного усиления базовой схемы, влияет на скорость самым определяющим образом.
 

Вложения

Последнее редактирование модератором:
сохранение ею максимально возможного усиления базовой схемы, влияет на скорость самым определяющим образом.
То, понятно, давно как объясняли, помню.
Я про то, что бывают случаи, в схемном решении, где внешняя коррекция не обязательна
 
Для сигнала ООС первый транзистор входного дифа включен по схеме с ОБ: сигнал ООС поступает в эмиттер, и для правильной работы ООС база должна на что-то опираться.
1766520859787.png


Путь сигнала ООС показан стрелками. Видно, что Т2 работает для этого сигнала повторителем, а Т1 включен с ОБ. База его заземлена через низкое выходное сопротивление генераторов В2В3.
Посмотрим, что их этого получится в случае включения усилителя с РГ:

1766521406734.png

Белый - низкое сопротивление источника, зелёный - высокое.
Опаньки: зазвенел усилитель.
Голова у шарлатана должна быть маленькой:

1766521878498.png

Это с низким сопротивлением источника сигнала и хорошей опорой для сигнала ООС.

1766522145523.png

А вот - с высокоомным источником сигнала. Вроде и ФНЧ нет, а ГВЗ подскочило в 6 раз. Живой звук сменился тухлым, но интересным.

Вот такие дела с опорой базы Т1 для сигнала ООС.

1766523110267.png

А надо? Не дождёшься.
 
Последнее редактирование модератором:
с током ВК 1,5 А и 50 мА,
То, можно в АВ перейти, кривую подачу выровнять, на двойку тока хватит.
А, если первый малоточный, полевой, то, тем более.
Корырял Лес9, не 50, а 150мА было достаточно. Усиление «ни какое», схема сырая (режимы триодов выставил по даташит, там все плохо совсем)
 
можно в АВ перейти, кривую подачу выровнять, на двойку тока хватит.
Нельзя. Ток - доминанта над схемотехникой. Убрал ток - увеличились искажения при прежней схемотехнике. Дабы снизить их, нужно схемотехнику менять - а они не поменяли. То есть, фирма не знала, что искажения увеличились, раз, или знала и не смогла улучшить схемотехнику - два.

И потом. Есть схемы ВК, специально предназначенные для работы в классе АВ.

thumb.jpg.413095f4e8cd31ce0ab17a873dd239f8.jpg


Упс, не тот рисунок.

80963_%D0%A2-%D1%81%D1%85%D0%B5%D0%BC%D0%B0%20%D0%91%D0%B0%D1%80%D1%82%D0%B0%20%D0%9B%D0%BE%D0%BA%D0%B0%D0%BD%D1%82%D0%B8.jpg

Т-ВК Локанти работает линейно до мизерных токов покоя.
Чем он отличается от ВК жлх?
1766555189608.png

Количеством каскадов: три против нищенского одного, и вот этим транзистором с ОЭ. Сравнительно с повторителем, ОЭ и так каскад узкополосный и нелинейный, а тут ещё дефективные менеджеры и ток у него забрали - чем усугубили оба недостатка.

То есть, люди не понимали, что творят. Если петров знает схему этого девайса, значит, они ею поделились открыто: а у нас - худ! Но исходного худа вставить в авто нельзя по энергетическим соображениям: два/четыре канала по 1,5 А каждый - он потребляет, как лампа фары головного света: выехал на пикник, открыл двери, включил музню - через час машина не заведётся. И они просто сбросили ток покоя с резким увеличением искажений.
 
Последнее редактирование модератором:
Очкую уже, после Лимита, в до воль кучки насобирал, благо, Финн32 поделился рабочими, нормальными репликами.
Оно хоть заработало?
Да ты не очкуй! (с) Наша Раша.
РУБЕЖ собран и обмерен. Никаких жалоб на косяки до сих пор не видел.
 
ППК на 40К настроил, коррекцию «на лету» перестроил. Квадрат 100К нормальный (АЧХ смотрел, как усиление)
Ну, тогда и этот сможешь. Тем более, мой в сто раз лучше.

1.QcfZmba57S7vMC8r15xV7jg66yRtuuXsaDrvKmUw5yw.kTOp0ZDMnhX1MVuXr3rUz55Hr6MnlQseaujKL--lSbc

Ишь, по моей схеме композит собрали, это чтоб удобнее обвинять меня в плагиате. smile_1 А вот ППК не вставили, значит, ОУ с высокими фед применить там невозможно:
1766556754860.png

ОРА134 с фед 10М, тогда как более развитая коррекция схемы РУБЕЖ стабилизирует и 544УД2 с полосой до 100М.
И выходную катушку ООС не охватили - отсюда звук на НЧ-СЧ будет хуже рассказанного на 0,1% минимум:

РУБЕЖ++.png
 
Последнее редактирование:
лимита не любит ТДА2030/2050 и прочего, а также ОУ с высокими фед и Кухх:
по мне, скорость (частотность) 2 ОУ закладывает максимально возможную подачу (фет) от 1 ОУ (ППК или как хотите тот фильтр назовите, главное настройте спад).
То, шиза моя, на 40К всё измерять и строить, приборам измерительным параметры завышать, как итого, детали "попадают под раздачу". На 20К, может, и др. реплика заработает (достаточно нормально). Нет ни времени, ни стола, ни желания (приоритеты поменялись, разработки в строительные технологии нужнее, их реализация).
 
А можно? Можно, модели 814/815, 816/817, 818/819 применить
Можно, а зачем?
Я в звуковую аудиотехнику пришёл из радиофулюганства и ДиэКСинга. Там понятия "усиление и шум" - основополагающие. Причём, усиления надо достичь на десятках мегагерц - а это посложнее, чем на килогерцах, и результат поскромнее.

Так вот, чтобы добыть усиления на НЧ-СЧ, надо ...повысить фед, расширить полосу всего устройства. Ну, а в этом я немного понимаю.

Смотрим на АЧХ ОУ:

1766587245208.png

ТЛ071, 4М фед - это 200 раз усиления на 20к:
Ку20к = 4М / 20к = 200, 46 дБ усиления.
1766587452260.png

Точно такой же ОУ, как ТЛ071, с такими же полевиками на входе, но добавлено ума и опыта: фед 15 и 40М. Смотрим Ку20к: 57 и 66 дБ усиления.

Подняли фед в 10 раз - прибавку 20 дБ получили.
И вот, у всех на виду лежит ответ: нужен ли искажённый звук, или чистый, глубокоООСный:

1766587804089.png
1766587749850.png

Две колонки цифр: стоимость ТЛ071 и ОРА637. Всего-то 10 раз выигрыша в фед и Ку20к, а прибавка в стоимости имеет квадратичную от выигрыша зависимость - 100 раз. Где Петров? Пусть расскажет, как он ломал показанную зависимость в Южной Корее. smile_1

Возвращаясь к КТ814...819, а также КТ502/503. С точки зрения их полоски фт, а также достигнутого, благодаря полоске, набора усиления, эти транзисторы нигде, кроме как на выходе УМ, применять нельзя. Не то, что ГТ402/404 с фт 1М, а, тем паче, П213 с фт 100к или ГТ703 с 15к, но и СЧ-приборы с фт=3...5М в УН и первых каскадах ВК нежелательны категорически.

Вот живой пример:

1766588337292.png

ВВ-89 с набором сабжевых транзисторов.
Проверено: лучшей коррекции для набора не существует.

1766588399148.png

Петлевого - 53 дБ@20k.

1766588715931.png

С ВЧ-набором - 92 дБ@20k. Выигрыш - 40 дБ или 100 раз.
В такой комплектации любительский ВВ безжалостно отбуцкает звуком всю профессиональную ламповую безООСную нечистОту, типа антилеонов, пафосов и гельднотов, не говоря уже о самодельной падали, типа жлх.

Частотка - всему голова. НЧ приборы дальше бесполезны.
 

Вложения

Последнее редактирование:
Вопрос: чо-то мне кажется, что традиционная коррекция с RC-цепями на выходах каскадов даст лучшие результаты по площади усиления за счёт нулей. Чтобы не думать, где не надо: да/нет?
В идеале, я думаю - да. Если в монопетле мы выбираем и скрупулезно за каждый децибелл боремся, то в многопетлевости нам еще приходится учитывать устойчивость локальных петель. И тут очень вероятно, что потеряем в сумме больше. Единственным оправданием может служить применение в серийном производстве, тут возможен вариант, что наладки не потребует и будет более толерантен к небольшому разбросу характеристик компонентов. Ну, а цену мы знаем - осетра придется урезать.
Кстати, и исходный худ линейностью не блещет:
Так худо я не видел чтобы было даже Худу. Посмотрите, там на 1кГц спектре уши вылезли от 100Гц помехи, интермодуляция голову подняла. С макетом что-то набокопорили скорее всего. Зато "окраска, приятная для слуха, насыщенная жизнью, хотя звучит кашеобразно" _hm_
В этой теме нельзя размещать новые ответы.
Что это?
Топикстартер устал от оффтопа и закрыл тему.
 
attachment.php

Да, вот, по этой схеме дурачку и пояснял: для изменения тока нижнего транзистора в 10 раз нужно 25 мВ изменения Убэ, в 100 раз - 50 мВ, в 1000 раз - 75 мВ, 10.000 раз - 100 мВ. При токе 2 А тысяча раз изменения значит 2 мА - отсечка, и 2000 А - насыщение.

Теперь считаем на пальцах: 18 В / 6 Ом = 3 А, падение напряжения на рез.5 = 1,5 В, и оно приложено к эмиттерному переходу Т5, на котором в норме падает 0,6 В. Транзистор в отсечке, в глубокой отсечке или в насыщении, но у дауна не хватает мозгов это понять.

Разбираем тупую схемотехническую идею:

1766608960913.png

жлх с нагрузкой на самый примитивный динамик.
Динамик сдвигает фазы токов и этими токами модулирует ток Т3, выходного транзистора. Получаются такие графики:

1766608982703.png

Голубой: напряжение на базе верхнего плеча ВК.
Белый: ток динамика.
Жёлтый: ток верхнего плеча ВК.
Зелёный: ток коллектора нижнего плеча.

Токи плеч рассогласованы по фазе. Оба транзистора пытаются запереться и открыться одновременно.

Вывод: фазовые сдвиги тока нижнего плеча диктуются таковыми через динамик и противоречат хотелкам верхнего. ПОС в таком виде недопустима, кто так сделает - лоханётся.

С нагрузкой на более сложную АС
1766652571489.png

1766652615797.png

картина сдвигов фаз токов ещё более ухудшится: динамик - не резистор, а сложная электромеханическая система.
 
Какой вывод из этого.
 

Последние сообщения

Статистика форума

Темы
3,334
Сообщения
268,183
Пользователи
2,564
Новый пользователь
HOlg
Назад
Сверху Снизу