Линейность, RTFM техномагии

Хуан Пабло

2 ранг
Регистрация
20 Янв 2024
Сообщения
343
Реакции
941
Репутация
34
Я считаю, что эти R+C и L||R следует называть не фильтром, а диплексором. На НЧ усилитель нагружается на АС, на ВЧ - на сугубо резистивный поглотитель шумов и искажений.
Ну, по смыслу тут как бы не диплексор получается, ведь это мы просто нагружаемся на некоторый импеданс, делая все так, как нам выгодно, а выход у нас как был один, так и остался. Акустическая система тоже по полосам там чет делит, но их же мы диплексором не будем называть, а просто фильтрами. Давайте не будем усложнять себе жизнь _hm_
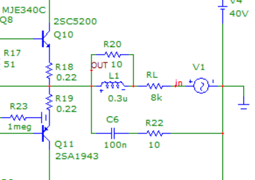
На выходе (в "Корвет 200УМ-088С") фильтра, как в СЛ УНЧ уважаемого С.Агеева, нет, там простая комбинация R+C и L||R цепочек.
Надо заимствовать полноценный фильтр из СЛ УНЧ уважаемого С.Агеева.
Хорошая идея. И хотя бы охватите ООС его, как в ВВС-2011. Так получится у нас по НЧ в звуковом диапазоне ООС напрямую с выхода за фильтром, а по ВЧ из точки до фильтра, где потенциально предполагаемые емкостные импедансы нагрузки нам не портят малину.
Господа,а есть смысл в том чтобы топить уровень искажений ниже уровня шумов?
А почему бы и нет, если можем?
 

Lyuber

2 ранг
Регистрация
15 Ноя 2023
Сообщения
1,198
Реакции
80
Репутация
18
Страна
РФ
Город
Люберцы
Предупреждений
8
Только я немного о другом спрашивал.

Господа,а есть смысл в том чтобы топить уровень искажений ниже уровня шумов?
"Аз Буки Ведаю" или в сетапе приоритеты:
1. АС, где катушки динамических головок подключать на прямую, в АС активной. АС с фильтрами должна "раскачаться", "запас ни разу не динь динь".
2. Источник Звука. Тут ЦАП с выхлопом на рассыпухе и 8 БП, где 4 для аудио тракта на "параллельной", линейной топологии ("Назар" тройка, например). Есть импульсные , ультро- малошумные БП, но их забанели давно, "Назар" "рулит".
Хороший показатель с "мастер ленты" и 19скорость, например, "Акай 747".
3. УМЗЧ "играет" в паре с нагрузкой и это последнее звено.

Если условия 1 и 2 не выполнимы, то смысла нет ни какого.
 

Sergei_S

2 ранг
Регистрация
4 Мар 2024
Сообщения
273
Реакции
113
Репутация
11
Страна
Россия
Город
г.Клин
Хороший показатель с "мастер ленты" и 19скорость, например, "Акай 747".
Если я правильно понимаю то копия с копии мастер ленты пишется для двухдорожечных голов(2дорожки на ширину ленты).
 

Lyuber

2 ранг
Регистрация
15 Ноя 2023
Сообщения
1,198
Реакции
80
Репутация
18
Страна
РФ
Город
Люберцы
Предупреждений
8
копия с копии мастер ленты
Ошибся, но не много, - "мастер-копия", в студиях "Союз" именно с них писали в филиалах.
АС - в приоритете, Ы90 и К (как у всех), там услышать разницу УМ - не выполнимое условие (самовнушение, смотря на симулятор)
 
Последнее редактирование:
Регистрация
17 Июл 2022
Сообщения
3,250
Реакции
682
Репутация
59
Страна
Россия
Город
Санкт-Петербург
Предупреждений
1
Угадайте усилитель по эпюре:
1759318450764.png
20kHz

А это - 30Hz:
1759319149336.png

:)
 
Последнее редактирование:

юан8

1 ранг
Регистрация
9 Мар 2024
Сообщения
3,194
Реакции
761
Репутация
51
Страна
РФ
Город
Санкт-Петербург
Имя
Юрий
Предупреждений
2
ну конечно корвет ,кто бы сомневался)))))))))))))))))))))))))))))))))))))))))))))))0
я вообще такое легко получить на классическом ОЭ+ОК+ОЭ +тройка ОК
 
Регистрация
17 Июл 2022
Сообщения
3,250
Реакции
682
Репутация
59
Страна
Россия
Город
Санкт-Петербург
Предупреждений
1
Последнее редактирование:

vitamir

1 ранг
Регистрация
2 Янв 2021
Сообщения
2,115
Реакции
1,329
Репутация
71
Возраст
63
Страна
Україна
Город
Київ
Имя
Віталій
Ні. Це говорить, лише про те, що Сухов пішов іншим шляхом, ніж Агєєв. Хоча, і у Агєєва про лінеаризацію підсилювача суто схемотехнічними методами також щось було. Просто, трохи по різному розставлені пріоритети. І який шлях простіший, дуже філософське питання. ;)
Але те, що ти не бачиш переваг , що може надати той шлях, то вже твоя проблема.
 

NEULO

1 ранг
Регистрация
14 Июл 2019
Сообщения
3,822
Реакции
1,936
Репутация
93
Возраст
52
Страна
Россия
Город
Одинцово
Предупреждений
4
Трудно с этим согласится,ведь ускоряющая ёмкость в RC цепи шедевр,для транзисторов ВК с низким FT.
Чего?) Эта ёмкость не ускоряющая. Это - фазовращатель, и им тоже надо надо уметь пользоваться. Причём это как раз самый примитивный вариант.
Вот, вот это- уже маленький шедевр, только его не Сухов придумал.:
1759329088778.png
 
Последнее редактирование модератором:
Регистрация
17 Июл 2022
Сообщения
3,250
Реакции
682
Репутация
59
Страна
Россия
Город
Санкт-Петербург
Предупреждений
1
То,что Сухов не роняет фазу ниже 180град. говорит о том,что Луна ему не очень и нужна.
Дык, судя по тому, что он уже пятый(?, поправьте, если ошибаюсь) год не может выпустить окончательную версию схемы, - ему и сам усилитель не нужен.
Ему, судя по всему, главное, чтобы денежки с подписчиков на его сказки регулярно шли.

PS
Мне, собственно говоря, всё равно, "роняет" он фазу или нет, я смотрю на уровень петлевого усиления на частоте 20kHz, и на запасы устойчивости.
Если он сможет сделать "абсолютно устойчивый" УНЧ, с петлевым хотя бы 110dB@20kHz, и с запасами, позволяющими работать не только на резистор, - первый сниму перед ним шляпу.
Напомню, - П.У.==70dB@20kHz было в УНЧ "Корвет 200УМ-088С" ещё в 1987 году. И этот аппарат можно было купить в магазине, он выпускался тысячными сериями несколько лет.
 
Последнее редактирование:
Регистрация
17 Июл 2022
Сообщения
3,250
Реакции
682
Репутация
59
Страна
Россия
Город
Санкт-Петербург
Предупреждений
1
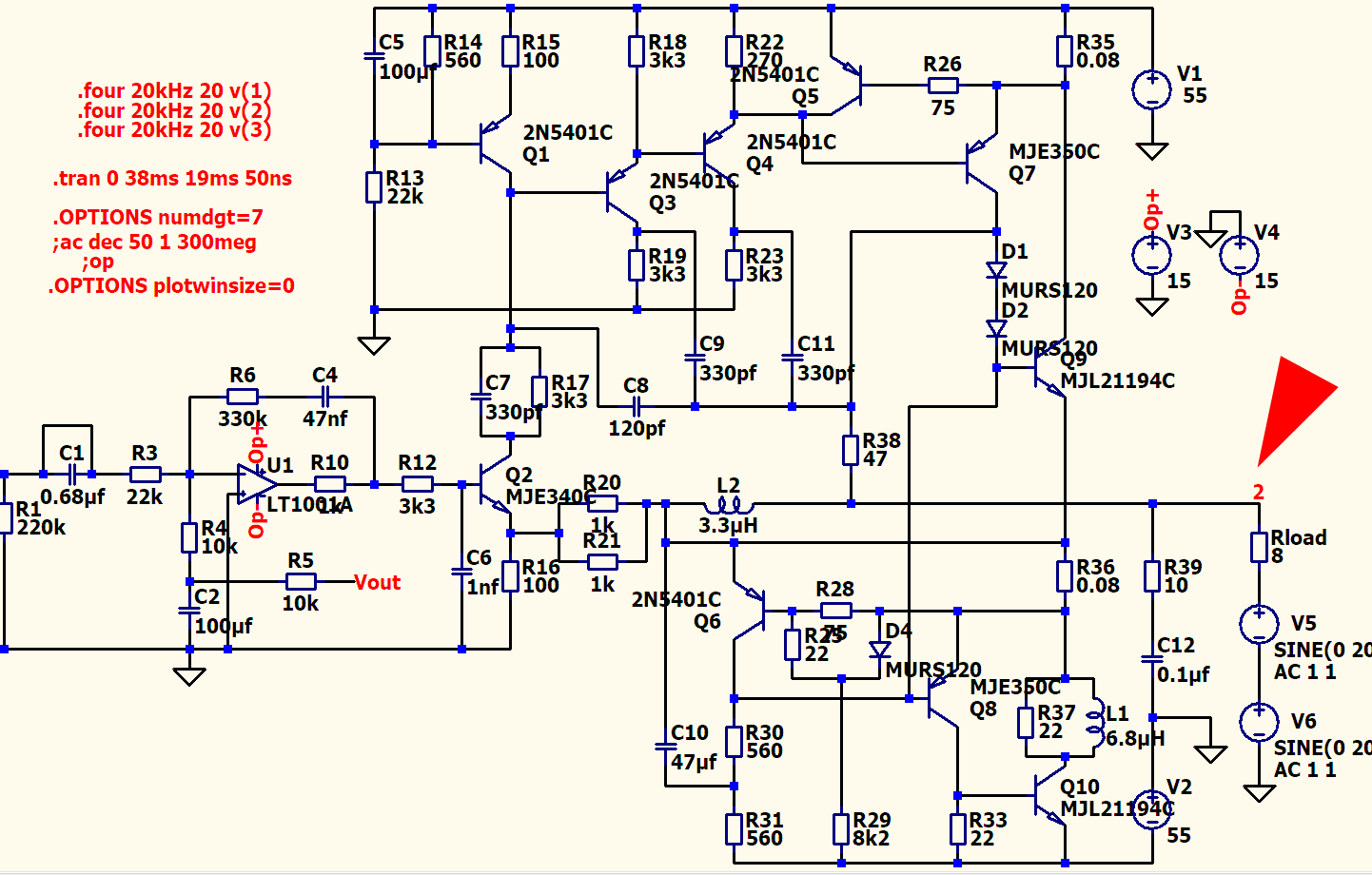
Какой вариант для второго каскада УН предпочесть?
1759396463390.png

  1. слева: обеспечивает более точное равенство коллекторных токов Q1,Q3. Разница токов возникнет только из-за неидеальности токового зеркала и входного тока ВК.
  2. справа: ток базы Q7 заметно нарушает равенство коллекторных токов Q1,Q3, - дополнительно к тому, что уже есть в первом случае.
Стараюсь выровнять потенциалы коллекторов (Q1 с Q3, и Q4 с Q6) в состоянии покоя.

Меня смущает то, что резистор R2 должен быть довольно мощным, что неблагоприятно в плане его ёмкости на землю и окружающие детали, потенциал его нижнего вывода меняется в такт с сигналом. Опасаюсь непредвиденных последствий типа ПОС.
В случае замены R2||C1 на Q7+R2||C1 антенный эффект существенно снижается.

Симулятор не показывает однозначного/кратного преимущества какой-либо схемы (в смысле линейности).

Что предпочесть:
  • умозрительно-лучшее равенство токов или предположительно меньшую вероятность неустойчивости усилителя, но с некоторым усложнением печатной платы?
 

vitamir

1 ранг
Регистрация
2 Янв 2021
Сообщения
2,115
Реакции
1,329
Репутация
71
Возраст
63
Страна
Україна
Город
Київ
Имя
Віталій
Обидві схеми лайно.
Паралельно-балансний вхід потрібно замінити на дифкаскад, а в навантаження розширене тритранзисторне дзеркало.
Q7 краще залишити, він трохи відсиметрує режими.
 
Регистрация
17 Июл 2022
Сообщения
3,250
Реакции
682
Репутация
59
Страна
Россия
Город
Санкт-Петербург
Предупреждений
1
Ещё немного поглумлюсь над куда-то пропавшим пертромпятьдесятпервым:
1759482509462.png
Его любимое ГВЗ. :)
 

СМЕРШ

2 ранг
Регистрация
30 Янв 2024
Сообщения
1,524
Реакции
1,443
Репутация
56
Страна
Poland
Город
Stargard
Предупреждений
13
Если условия 1 и 2 не выполнимы, то смысла нет ни какого.
Ты заявил, что в усилителе главное - ЦАП и АС. И так оно и есть, по иронии ситуации со сверхлинейностью: усилители уже некуда дальше линеаризировать.

Иди к ЦАПовикам и динамщикам. Поясни им глубину момента: мы их обогнали на десятки децибел линейности, пусть подтянутся.

Его любимое ГВЗ. :)
Всё даже страшнее, чем ты думаешь. Петров же звезданул что?

Что ГВЗ = ТПД, или времени распространения сигнала.
Таким образом, он чрезвычайно грамотно уравнял физическое время с производной по фазе.

И тут появляешься ты, с такой картинкой:

1759606458862.png


Из которой явствует, что на частоте 3,1158514к твой усилитель предвосхищает появление сигнала на полторы микросекунды, как некая электронная Ванга.

Или, получается, Петров элементарно неграмотен, уравнивая аналоговый параметр ГВЗ и цифровой ТПД? Как так? Кто мог такое предположить?

Да почти все, соображающие в усилителях.

Вот, вот это- уже маленький шедевр, только его не Сухов придумал
1759606914328.png

А Агеев. Я у него передрал: всегда интересно, чо он такое выдумал.

Вот что он выдумал:

1759607195176.png

Кусок ВВ-89. Сопротивление резистора 1 меняется от 1 до 220 Ом.
1759607258867.png

1759607320319.png

УМЗЧ ВВ-89 упрекали за неустойчивость, белые АЧХ (сплошная линия) с бугром и задорно задранную кверху ФЧХ (пунктир). Агеевские резисторы снимали возбуд, см. зелёные кривые, не уменьшая усиления и линейности в звуковом диапазоне.

Я только вручную, по ПХ, подобрал свои величины, подходящие для ВВС-2011.
 
Последнее редактирование модератором:

NEULO

1 ранг
Регистрация
14 Июл 2019
Сообщения
3,822
Реакции
1,936
Репутация
93
Возраст
52
Страна
Россия
Город
Одинцово
Предупреждений
4
Посмотреть вложение 153904
А Агеев. Я у него передрал: всегда интересно, чо он такое выдумал.

Вот что он выдумал:

Посмотреть вложение 153905
Кусок ВВ-89. Сопротивление резистора 1 меняется от 1 до 220 Ом.
Посмотреть вложение 153906
Посмотреть вложение 153907
УМЗЧ ВВ-89 упрекали за неустойчивость, белые АЧХ (сплошная линия) с бугром и задорно задранную кверху ФЧХ (пунктир). Агеевские резисторы снимали возбуд, см. зелёные кривые, не уменьшая усиления и линейности в звуковом диапазоне.

Я только вручную, по ПХ, подобрал свои величины, подходящие для ВВС-2011.
В базу Q2 резистор 100 ом поставь, глянь что будет.) Ах да.. ты же в ВВСе уже поставил.
Ну тут поставь.) Забавно же.
 

СМЕРШ

2 ранг
Регистрация
30 Янв 2024
Сообщения
1,524
Реакции
1,443
Репутация
56
Страна
Poland
Город
Stargard
Предупреждений
13
Ку100 и очень хорошо
Нифига это не хорошо. Это очень даже херово.
Во-первых, Кг усилителя с КуООС = 100 в 10 раз больше, чем такого же, с Ку = 10.

Потом.

У тебя есть Увых, по ТЗ на входную мощность. Тогда

Увх = Увых / КуООС

Если Увых делить на малый КуООС, то Увх больше, а если на 100 КуООС, то - меньше. А ведь напряжение шумов входного каскада в каждом случае одинаковое. И когда ты повышаешь КуООС до 100, то Увх в 10 раз меньше, чем пр КуООС = 10. И отношение сигнал/шум, С/Ш, в 10 раз, на 20 дБ, хуже.

Второй аспект. У нас стандартный уровень сигнала на выходе ПКД или карты - 3 В. Допустим, что у тебя Увых 40 В по ТЗ, а КуООС ты сделал 100. Тогда Увх = 0,4 В.

Вопрос: а чем ты сбил напряжение с 3 В до 0,4 В?
Делителем. Его на схеме не видно, так как он имеет природу суслика.
Делитель или шумит высокоомными резисторами, или грузит предыдущий усилитель низкоомными.

Не умея корректировать усилители, ты получаешь гемор везде, во всём: в шумах и искажениях, вагонными нормами.
 

Вложения

  • Шум.jpg
    Шум.jpg
    496.2 KB · Просмотры: 29
  • Спектр поличастот.jpg
    Спектр поличастот.jpg
    754.6 KB · Просмотры: 28
Последнее редактирование:
Регистрация
2 Авг 2025
Сообщения
7
Реакции
1
Репутация
2
Предупреждений
5
Имеет смысл:
  1. снизить уровень шумов до -120dB относительно максимального выходного сигнала
  2. линеаризовать усилитель так, чтобы все продукты искажений стали ниже шумов не менее, чем на ~20~40dB, так как кореллированные сигналы распознаются даже в шумах
Отражатель тока (ГСТ)
Выходной импеданс Z(out)= 2ГОм (2E+09 Ом).
Пикосекундная импульсная характеристика.
Хорошая линейность и термостабильность.

Хорошо подойдёт для УМЗЧ с полосой пропускания F(-3дБ)= 300 ГГц.
Кто не слышит частоту до 300 ГГц это его проблемы, надо лучше тренироваться. ))
ГСТ 21BDAD40_Страница_1.png
 
Последнее редактирование модератором:

СМЕРШ

2 ранг
Регистрация
30 Янв 2024
Сообщения
1,524
Реакции
1,443
Репутация
56
Страна
Poland
Город
Stargard
Предупреждений
13
Голова - это ёмкость, её можно представить в виде стандартной бочки из-под ГСМ. Тогда, набив её ржавым железом и катнув с горы, можно получить примерно тот смысл, который написал нам чел из Семёновки, где лучшая в мире психлечебница на всю Донецкую область:
Выходной импеданс Z(out)= 2ГОм (2E+09 Ом).
Ну, вот. Катнули таки катку.
Для вменяемых: сопротивление коллектора биполяра - максимум 1 МОм. Выходной импеданс полевика носит ёмкостной характер:
1759646081557.png

и составляет 180к на 20 кГц, никакие не
Выходной импеданс Z(out)= 2ГОм (2E+09 Ом).

1759646240441.png

Путь тока ёмкости Ссз показан на картинке. Ответвляясь напряжением на базу биполяра, он изменяет его ток в сторону уменьшения выходного сопротивления, так как это - классическая миллеровская петля ООС через Ссз.
 

СМЕРШ

2 ранг
Регистрация
30 Янв 2024
Сообщения
1,524
Реакции
1,443
Репутация
56
Страна
Poland
Город
Stargard
Предупреждений
13
Пока меня тут не было, безынтеллектуальные гномеки понатаскали на форум всякого говна из-за Большой Лужи:

05.png

Мало сказать, что я охренел этот высер меня сильно поразил.

1. Сразу же обратили на себя внимание резисторы конских номиналов в затворе. 39 и 10 кОм! Они же чмыхают шумом, как паровоз "Феликс Эдмундович Дзержинский":

1759655340819.jpeg


Для воспроизведения форматов с дискретизацией 16 бит нужны шумы ниже -96 дБ. Тут шума на 32 дБ, в 30 раз, больше, с пиком на частоте наивысшей чувствительности уха.

Он там что, с дуба пикировал?! Такие уровни шума свойственны годам 50-м!

1759655475327.jpeg

2. Ну, и, собственно, сам дешёвый шоколад, ради которого молодой душой, но дебильный разумом автырь это всё затеял. Искажения.
1759655640180.jpeg


Мало того, что шума -64 дБ, так ещё и по стечению всех обстоятельств и интермоды перекрывают любую попытку что-либо услышать ниже -65 дБ на СЧ и -53 - на ВЧ.

Да ты что там, белены объелся, такие схемы людям показывать?

pass-jpg.153209

Тут были красивые девки, но модератору девки не нравятся, терпите.
 
Последнее редактирование:
Регистрация
17 Июл 2022
Сообщения
3,250
Реакции
682
Репутация
59
Страна
Россия
Город
Санкт-Петербург
Предупреждений
1
Единственная моя оплошность, - не выровнял входные сигналы: 19kHz и 20kHz были по 0,7 вольта каждый, а 500Hz был ровно один вольт.
Исправляю неаккуратность. Все три способа получения нелинейного продукта на частоте 1kHz проверены при подаче одинаковых размахов входных воздействий.

  1. 1kHz в качестве второй гармоники входного сигнала 500Hz:
    1759920758716-png.154438

    Уровень -120dB, считая от 0dB, или -150dB относительно уровня полезного сигнала.
  2. 1kHz в качестве продукта интермодуляции входных сигналов 2kHz и 3kHz:
    1759921559910-png.154443

    Уровень -125dB, считая от 0dB, или -149dB относительно уровня полезного сигнала.
  3. 1kHz в качестве продукта интермодуляции входных сигналов 19kHz и 20kHz:
    1759921398644-png.154441

    Уровень -128dB, считая от 0dB, или -152dB относительно уровня полезного сигнала.

Напоминаю вид эпюры петлевого усиления:
1759922004952-png.154444


Найдите разницу в уровне продукта на частоте 1kHz, получившемся разными способами, - интермодуляцией и "гармонически".

Таким образом, мы видим:
  • искусственный "интеллект" врёт, так как воспитан на писанине всяких петровпятьдесятпервых, бокарёвых и ксв
  • продукты нелинейности, образующиеся ЛЮБЫМ СПОСОБОМ, давятся на каждой частоте в соответствии с величиной петлевого усиления на частоте продукта, а не на частоте воздействующих сигналов
 
Последнее редактирование:
Регистрация
17 Июл 2022
Сообщения
3,250
Реакции
682
Репутация
59
Страна
Россия
Город
Санкт-Петербург
Предупреждений
1
Кажется, разгадана загадка неправильности моделей КТ818Г и КТ819Г:
Код:
.model KT818a PNP(Is=150.1   Bf=135.8  Vaf=70  Ikf=6.563  Nk=.6668  Ise=2.436p  Ne=1.37   Br=1.6            Ikr=.24    Isc=2.847p  Nc=1.564  Rb=1      Rc=74m     Cje=1.635n   Cjc=1.183n  Tf=20.02n  Xtf=.8299 Vtf=10 Itf=.3063  Tr=2.65u  Xtb=1.5 Vceo=40  Icrating=10 mfg=USSR)
.model KT818b PNP(Is=150.1f  Bf=179.1  Vaf=80  Ikf=5.846  Nk=.6543  Ise=1.171p  Ne=1.321  Br=1.6            Ikr=.24    Isc=2.847p  Nc=1.564  Rb=1      Rc=74m     Cje=1.635n   Cjc=1.183n  Tf=20.02n  Xtf=.8299 Vtf=10 Itf=.3063  Tr=2.203u Xtb=1.5 Vceo=50  Icrating=10 mfg=USSR)
.model KT818v PNP(Is=150.1f  Bf=179.1  Vaf=100 Ikf=5.846  Nk=.6543  Ise=1.171p  Ne=1.321  Br=1.6            Ikr=.24    Isc=2.847p  Nc=1.564  Rb=1      Rc=74m     Cje=1.635n   Cjc=1.183n  Tf=20.02n  Xtf=.8299 Vtf=10 Itf=.3063  Tr=2.203u Xtb=1.5 Vceo=70  Icrating=10 mfg=USSR)
.MODEL KT818G PNP(IS=4.4759p BF=101.08 VAF=100 IKF=3.9089 NK=.55074 ISE=1.8829n NE=1.8721 BR=499.50 VAR=100 IKR=18.443 ISC=2.0748n NC=1.5432 RB=.57769 RC=.3189   CJE=2.3713n  CJC=1.1831n TF=13.905n XTF=10    VTF=10 ITF=1      TR=418.88n        Vceo=100 Icrating=10 mfg=USSR)
.model KT819a NPN(Is=114.5f  Bf=176.5  Vaf=80  Ikf=3.193  Nk=.5458  Ise=1.231p  Ne=1.371  Br=1              Ikr=.4086  Isc=1.185p  Nc=1.533  Rb=2      Rc=36.34m  Cje=1.635n   Cjc=1.183n  Tf=14.69n  Xtf=.4251 Vtf=10 Itf=1.387  Tr=2.955u Xtb=1.5 Vceo=40  Icrating=10 mfg=USSR)
.model KT819b NPN(Is=114.5f  Bf=161    Vaf=90  Ikf=4.184  Nk=.649   Ise=1.416p  Ne=1.341  Br=3.8            Ikr=1.1    Isc=1.266p  Nc=1.51   Rb=2      Rc=60m     Cje=1.635n   Cjc=1.183n  Tf=14.69n  Xtf=.4251 Vtf=10 Itf=1.387  Tr=1.381u Xtb=1.5 Vceo=50  Icrating=10 mfg=USSR)
.model KT819v NPN(Is=114.5f  Bf=161    Vaf=100 Ikf=4.184  Nk=.649   Ise=1.416p  Ne=1.341  Br=3.8            Ikr=1.1    Isc=1.266p  Nc=1.51   Rb=2      Rc=60m     Cje=1.635n   Cjc=1.183n  Tf=14.69n  Xtf=.4251 Vtf=10 Itf=1.387  Tr=1.381u Xtb=1.5 Vceo=70  Icrating=10 mfg=USSR)
.MODEL KT819G NPN(IS=5.5357p BF=451.87 VAF=100 IKF=.67023 NK=.5187  ISE=1.9839n NE=1.8519 BR=499.50 VAR=100 IKR=19.980 ISC=256.11n NC=2.1525 RB=.41233 RC=83.722m CJE=2.3713n  CJC=1.1831n TF=8.5594n XTF=10    VTF=10 ITF=1      TR=95.284n        Vceo=100 Icrating=10 mfg=USSR)
У них задрана "обратная бэта" (параметр Br), от которой зависит напряжение насыщения.

Я померил ёмкости БЭ- и КБ-переходов - для всех буквенных индексов, надеюсь, уважаемый А.П.Бордодынов обновит/исправит модели.
 

NEULO

1 ранг
Регистрация
14 Июл 2019
Сообщения
3,822
Реакции
1,936
Репутация
93
Возраст
52
Страна
Россия
Город
Одинцово
Предупреждений
4
Кажется, разгадана загадка неправильности моделей КТ818Г и КТ819Г:
Код:
.model KT818a PNP(Is=150.1   Bf=135.8  Vaf=70  Ikf=6.563  Nk=.6668  Ise=2.436p  Ne=1.37   Br=1.6            Ikr=.24    Isc=2.847p  Nc=1.564  Rb=1      Rc=74m     Cje=1.635n   Cjc=1.183n  Tf=20.02n  Xtf=.8299 Vtf=10 Itf=.3063  Tr=2.65u  Xtb=1.5 Vceo=40  Icrating=10 mfg=USSR)
.model KT818b PNP(Is=150.1f  Bf=179.1  Vaf=80  Ikf=5.846  Nk=.6543  Ise=1.171p  Ne=1.321  Br=1.6            Ikr=.24    Isc=2.847p  Nc=1.564  Rb=1      Rc=74m     Cje=1.635n   Cjc=1.183n  Tf=20.02n  Xtf=.8299 Vtf=10 Itf=.3063  Tr=2.203u Xtb=1.5 Vceo=50  Icrating=10 mfg=USSR)
.model KT818v PNP(Is=150.1f  Bf=179.1  Vaf=100 Ikf=5.846  Nk=.6543  Ise=1.171p  Ne=1.321  Br=1.6            Ikr=.24    Isc=2.847p  Nc=1.564  Rb=1      Rc=74m     Cje=1.635n   Cjc=1.183n  Tf=20.02n  Xtf=.8299 Vtf=10 Itf=.3063  Tr=2.203u Xtb=1.5 Vceo=70  Icrating=10 mfg=USSR)
.MODEL KT818G PNP(IS=4.4759p BF=101.08 VAF=100 IKF=3.9089 NK=.55074 ISE=1.8829n NE=1.8721 BR=499.50 VAR=100 IKR=18.443 ISC=2.0748n NC=1.5432 RB=.57769 RC=.3189   CJE=2.3713n  CJC=1.1831n TF=13.905n XTF=10    VTF=10 ITF=1      TR=418.88n        Vceo=100 Icrating=10 mfg=USSR)
.model KT819a NPN(Is=114.5f  Bf=176.5  Vaf=80  Ikf=3.193  Nk=.5458  Ise=1.231p  Ne=1.371  Br=1              Ikr=.4086  Isc=1.185p  Nc=1.533  Rb=2      Rc=36.34m  Cje=1.635n   Cjc=1.183n  Tf=14.69n  Xtf=.4251 Vtf=10 Itf=1.387  Tr=2.955u Xtb=1.5 Vceo=40  Icrating=10 mfg=USSR)
.model KT819b NPN(Is=114.5f  Bf=161    Vaf=90  Ikf=4.184  Nk=.649   Ise=1.416p  Ne=1.341  Br=3.8            Ikr=1.1    Isc=1.266p  Nc=1.51   Rb=2      Rc=60m     Cje=1.635n   Cjc=1.183n  Tf=14.69n  Xtf=.4251 Vtf=10 Itf=1.387  Tr=1.381u Xtb=1.5 Vceo=50  Icrating=10 mfg=USSR)
.model KT819v NPN(Is=114.5f  Bf=161    Vaf=100 Ikf=4.184  Nk=.649   Ise=1.416p  Ne=1.341  Br=3.8            Ikr=1.1    Isc=1.266p  Nc=1.51   Rb=2      Rc=60m     Cje=1.635n   Cjc=1.183n  Tf=14.69n  Xtf=.4251 Vtf=10 Itf=1.387  Tr=1.381u Xtb=1.5 Vceo=70  Icrating=10 mfg=USSR)
.MODEL KT819G NPN(IS=5.5357p BF=451.87 VAF=100 IKF=.67023 NK=.5187  ISE=1.9839n NE=1.8519 BR=499.50 VAR=100 IKR=19.980 ISC=256.11n NC=2.1525 RB=.41233 RC=83.722m CJE=2.3713n  CJC=1.1831n TF=8.5594n XTF=10    VTF=10 ITF=1      TR=95.284n        Vceo=100 Icrating=10 mfg=USSR)
У них задрана "обратная бэта" (параметр Br), от которой зависит напряжение насыщения.

Я померил ёмкости БЭ- и КБ-переходов - для всех буквенных индексов, надеюсь, уважаемый А.П.Бордодынов обновит/исправит модели.
ващет эти транзисторы из разных наборов. причём Г подозреваю из Борододыновского. Забавно. Я их давно не использую нигде- ибо модели как ты верно заметил гамно, никакой загадки тут и не было совсем, я их просто выкинул из использования. Вообще все модели отечественных транзисторов с большими индексами, навроде Г, подозрительны. Поэтому их использовать не стоит. Их делали тяп ляп, непойми кто , а люди потом мучаются.
 
Регистрация
17 Июл 2022
Сообщения
3,250
Реакции
682
Репутация
59
Страна
Россия
Город
Санкт-Петербург
Предупреждений
1
Да, похоже, что с А по В - один источник, а Г - другой.
И ёмкости у них всех - не такие, как я измерил (завышены).

Попутно посмотрел, почему с КТ850/КТ851 или с КТ8101/КТ8102 - усилитель легче скорректировать, чем с КТ864/КТ865.
Оказалось, что у КТ850/КТ851 и КТ8101/КТ8102 ёмкость коллекторного и эмиттерного перехода в модели всего 5 (пять) пикофарад...
Этих у меня в коробке нет, померить их Cje,Cjc не смог.

PS
Авторы VL035DN|VL035DP на вопросы не отвечают...
:(
 
Последнее редактирование:

СМЕРШ

2 ранг
Регистрация
30 Янв 2024
Сообщения
1,524
Реакции
1,443
Репутация
56
Страна
Poland
Город
Stargard
Предупреждений
13
Один неправомерно уважаемый джентльмен изучает работу ООС, подавая сигнал в выход усилителя:

1762676865534.png

Это его полное право. Так как он относится к секте безООСников, его сильно удивляет работа ООС, которой он прежде никогда не видел, тем более - не понимал. Из непонимания этой работы ООС он делает умопомрачительные, выводы:

1762676748731.png

А вот уже делиться такими глупостями с народом он права не имеет.

Моделируем:

1762678166106.png


Это - модель ОУ К157УД2. Из ОУ выведен наружу выход OUT_VAS.
В выход ОУ, через нагрузку R9, подан сигнал генератора В2.
Вход усилителя замкнут на общий провод. ООС должна поддерживать на выходе нулевое напряжение.

Нас интересуют причины увиденных Петровым форм и их здравомыслящее пояснение. Для понимания фазовых приключений сигналов и сравнения их фаз в ОУ в иллюстрациях будут даны по две панели отображения сигналов.

Поданный в выход сигнал генератора носит для усилителя и ООС возмущающий характер. На выходе усилителя оказывается напряжение помехи:

1762678742061.png

Зелёный - сигнал генератора.
Белый - сигнал на выходе ОУ.
Для ООС это просто возмущение и его надо подавить.
Как это работает?

1762678864523.png

Сигнал с выхода ОУ поступает на его инв. вход, см. зелёный сигнал.
В той же фазе, что и белый сигнал генератора, и сигнал на выходе ОУ.

Что должен делать любой усилитель, получив сигнал на инв. вход?
Инвертировать, разумеется.

И он его инвертирует:
1762678407444.png

Белый - сигнал генератора, в той же фазе он и на выходе ОУ,
а жёлтый - инвертированный сигнал на выходе УН ОУ,
для компенсации возмущения, внесённого сигналом генератора.

1762680234236.png

Вот и сам акт компенсации возмущения: жёлтый ток в цепи резистора нагрузки противоположен по фазе голубому напряжению генератора.

И вот, видя на выходе УН реакцию ООС на возмущающий сигнал,
инвертированную по отношению к его фазе -
для подавления возмущения на выходе ОУ,

результат отрицательного выходного сопротивления УН!

А чо тогда, видя фазу тока резистора нагрузки, не сделать вывод, что и ВК изменил своё выходное сопротивление на отрицательное? Логично было бы.

1762676748731-png.158109

Более сумасшедшего вывода и придумать трудно.
Исследователя абсолютно не интересует механизм работы ООС и причины подавления ею возмущающих сигналов. Фаза опрокинута, значит, выходное сопротивление только УН, но не ВК, стало отрицательным! - следует потрясающий в своей примитивной убогости вывод.
 
Последнее редактирование модератором:

Динозавр

1 ранг
Регистрация
31 Янв 2023
Сообщения
2,948
Реакции
872
Репутация
52
Страна
Россия
Город
станица Пашковская
Имя
Александр
Предупреждений
3
Витушкин и Телеснин (усилитель из Радио времён оных - среднеосник))) тоже подавали сигнал взад для оценки (помехо)устойчивости.
 

СМЕРШ

2 ранг
Регистрация
30 Янв 2024
Сообщения
1,524
Реакции
1,443
Репутация
56
Страна
Poland
Город
Stargard
Предупреждений
13
И вот, почуяв вкус безнаказанности бреда, автор постит картинки, одна другой бредовее:

1762680556449.png

Если отключить общую ООС ОУ, то ток генератора поглотят выходные повторители ВК со стопроцентной ООС: для них он - возмущение. Также можно рассматривать выход ВК, как каскады с ОБ и низким входным сопротивлением. Так что нету ничего волшебного в поглощении выхлопом тока генератора или громкоговорителя.

Но нас интересует не падение напряжения меж входом и выходом ВК, а его фаза. Фазовые соотношения показаны выше, но можно и продублировать на привычном Петрову материале:

1762682033115.png

Это - недалёкий перегрин, или как там его.
В выход ему подано напряжение генератора В6.

Делаем то же самое, что и с К157УД2: показываем бредовость выводов об отрицательном выходном сопротивлении УН.

1762682181476.png

Фазы напряжений генератора и на выходе уся совпадают.

1762682311105.png

Фазы напряжений генератора и на инв.входе совпадают.
Что должен делать усилитель при поступлении на инв.вход сигнала?
Инвертировать его. И он инвертирует:

1762682448223.png

Фазы напряжений генератора и на выходе УН противоположны.
Это говорит о правильной работе ООС, которая и должна компенсировать возмущение на выходе, внесённое генератором. Но ООС не может снизить выходное сопротивление УН до долей ома, 0,01, как утверждает Петров:

1762682634562.png

Иначе корректирующие конденсаторы, рассчитанные на шунтирование выходного сопротивления УН, оказались бы бесполезны и вносили бы спад АЧХ на частотах

ф1 = 1000 / (6,3 * 0,000.001 кОм * 0,2 нФ) = 793 650 793 кГц,
или на 800 ГГц, где усилитель проводит сигнал в любом направлении.

Мысли о маразматичности подобной коррекции постоянно преследуют автора, но он бегает гораздо быстрее.

Напротив, если выходное сопротивление УН принят за 200 кОм, всё прекрасно сходится:

ф1 = 1000 / (6,3 * 200 кОм * 0,2 нФ) = 3,96 кГц
 

Вложения

  • Petrov_2018.asc
    9.6 KB · Просмотры: 12
Регистрация
17 Июл 2022
Сообщения
3,250
Реакции
682
Репутация
59
Страна
Россия
Город
Санкт-Петербург
Предупреждений
1

СМЕРШ

2 ранг
Регистрация
30 Янв 2024
Сообщения
1,524
Реакции
1,443
Репутация
56
Страна
Poland
Город
Stargard
Предупреждений
13
Витушкин и Телеснин (усилитель из Радио времён оных - среднеосник))) тоже подавали сигнал взад для оценки (помехо)устойчивости.
Это - легальное применение метода. Я тоже так делаю.
Но, так как достигнутая другими методами устойчивость вполне высока, я проверяю так линейность:

1762709129813.png

1762709199019.png
1762709224041.png

Мрак кромешный.

С нормальными усилителями так поступать нет никакого смысла: там сверхлинейность с обеих сторон.

1762709406079.png

1762709502677.png

1762709526252.png

А Петров это зачем делает?
Валяй сюда свою версию.

ИМХО, он просто дурит массы, а потом бежыт пруду админу изменившимся лицом, вопия: обижают мойшеников!
 

Вложения

  • Quad 405 Mk1 - сигнал под хвост.asc
    9.9 KB · Просмотры: 11

Последние сообщения

Статистика форума

Темы
3,091
Сообщения
235,993
Пользователи
2,386
Новый пользователь
Тула
Сверху Снизу