О живом и мертвом звуке.

  • Автор темы Автор темы Zandy
  • Дата начала Дата начала
Звук не может быть живым или мертвым, это просто чередование сжатий-разряжений воздуха или других сред. smile_21
В болотной жиже звук точно тухлый будет, и над жижей тоже. Воздух там плохой.
 
вам так кажется. Для слуха есть разница когда источники звучят из одной точки, или из разных точек разнесённых в пространстве.
Может кажется, может есть разница, и что это меняет?
Я слушаю музыку не умом, а сердцем
И потом вы пишете " гитара справа, барабан слева...и т.д", ну вот сколько я репетировал с группой на реп. точках, не помню что бы так уж обращалось внимание что гитара справа, барабан слева...и так далее."
В основном думаешь о музыке, как сыграть, спеть, и прочее... а не кто где стоит и откуда звучит..
 
Где твой идеальный композит ? Его даже в симуле нет а ты других учишь .
вот работа твоего глубкоосника. А ты тут других учишь и вставляешь палки в колеса
 

Вложения

  • WASP_decoder_10kHz_attack-sustain-decay.png
    WASP_decoder_10kHz_attack-sustain-decay.png
    114.5 KB · Просмотры: 33
Це підтвердили більш пізні як наукові, так і практичні дослідження Хіраги, Корделла, Діддена, Путциса і багатьох інших Схемотехніків.
покажи хоть одно опровержение, практика подтверждает идеи Оталы по сей день. Звук с тех пор не изменился, и слух тоже. Люди понимающие в звуке либо отказываются от применения ООС, либо делают усилители с хорошими динамическими характеристиками: малым ГВЗ, высоким SR, малосигнальной полосой не менее 1 МГц
p.s.
Вот и Хирага показал что ламповый усилитель несмотря на высокий уровень 2-й гармоники имеет гораздо меньший уровень интермодуляций по сравнению с транзисторными усилителями и на черновиках помечено что звучит очень хорошо
 

Вложения

  • RIMD_from article Hiraga_bilingva.png
    RIMD_from article Hiraga_bilingva.png
    203.6 KB · Просмотры: 17
Последнее редактирование:
И потом вы пишете " гитара справа, барабан слева...и т.д", ну вот сколько я репетировал с группой на реп. точках, не помню что бы так уж обращалось внимание что гитара справа, барабан слева...и так далее."
В основном думаешь о музыке, как сыграть, спеть, и прочее... а не кто где стоит и откуда звучит..

В том то и заморочка, я изначально написал что речь идёт о стерео, а не о живом выступлении. Звукари в записи уже давно применяют сцену для впихивания большего частотного диапазона для каждого исполнителя. Основная проблема музыкальной композиции из нескольких музыкальных инструментов и вокала это наложение спектров каждого излучателя звука. Барабаны по спектру накладываются на вокал, электрогитара так же накладывается на частотный диапазон вокала, тем самым они мешают друг другу, в итоге, что бы сделать более менее внятную композицию, звукарям приходится подрезать частотный спектры барабанам, вокалу и гитаре, что бы они не мешали друг другу, так вот, обрезание спектров нельзя сделать на полную катушку т.к. тогда деградирует звук того инструмента которому крепко подрезали спектр, приходится идти на определённую кашу в тех частотных областях где спектры накладываются, и вот тут звукари давно уже поняли что если разнести исполнителей на сцене, то можно значительно уменьшить кашу от наложения спектров звуков, именно по этому звукозапись перешла на стерео т.к. стерео даёт большее качество воспроизведения музыкального произведения. Я эт к тому, что звукари создавая стерео запись изначально использует смещение исполнителей на сцене что бы увеличить слышимый частотный диапазон каждому исполнителю, и делают они это уже очень давно. И переводя стерео в моно, слушатель просто лишает себя возможности слушать более глубокую прорисовку звука от каждого инструмента. Многие аудиофилы борются за микродинамику в АС и усилителях, не зная что она очень сильно зависит от уровня реверберации в комнате и правильности сфазированости левого и правого канала и ровности АЧХ.

Думаю стоит оговорить что наложение спектров очень сильно мешает в сложных музыкальных жанрах таких как рок, метал в общем там где много инструментов и исполнителей. Для легкого джаза, там где контрабас вокал и тарелочки, эта проблема не стоит так остро, но всё таки она есть и там.

Так же хочу сказать. Если в стерео системе при переключении звука в моно вы не слышите проблем с наложением спектров т.е. увеличение каши звуков в композиции, то у вас не стерео, а его слабое подобие.
 
Последнее редактирование:
Это обманчивое представление спектров. Вот у вас при вашем масштабе по оси Y искажения 0,001% это просто точка на оси. Высшие гармоники вы просто не видите. А если у вас будут искажения всего усилителя 0,001%, вы увидите и все остальные спектральные составляющие при соответствующем масштабе.
на вегалабе лет 10 назад или около этого один из коллег сделал эксперимент, сделал запись с 2% второй гармоники, выложил несколько wav файлов и предложил определить в катором из них внесены искажения. Никто так и не угадал, тыкали пальцем в небо.
Что касается искажений в модели усилителя баната в растянутом виде то вот они
 

Вложения

  • SINGLETON_Banat_20kHz-spectr.png
    SINGLETON_Banat_20kHz-spectr.png
    87.1 KB · Просмотры: 34
Общее это понараммно...
 
так покажи работу хоть одной своей поделки на частоте 1 МГц в малосигнальной области если их частотка сдувается сразу после 100 кГц
ты дубовый. это входные фильтры настроены на 100кГц.
 
Люди понимающие в звуке либо отказываются от применения ООС, либо делают усилители с хорошими динамическими характеристиками: малым ГВЗ, высоким SR, малосигнальной полосой не менее 1 МГц
Аксиоматично, как всегда.
на вегалабе лет 10 назад или около этого один из коллег сделал эксперимент, сделал запись с 2% второй гармоники, выложил несколько wav файлов и предложил определить в катором из них внесены искажения.
Чтобы угадывать куда привнесены гармоники, нужно эталонный сигнал помнить. Что это за тест и где его послушать можно?
Что касается искажений в модели усилителя баната в растянутом виде то вот они
Ну вот и нашлись все гармоники. Масштаб дело такое...
 
ты дубовый. это входные фильтры настроены на 100кГц.
Он не дубовый, а верующий, что в звуковом сигнале могут быть компоненты на сотнях кГц и даже на МГц!)))
 
Это обманчивое представление спектров. Вот у вас при вашем масштабе по оси Y искажения 0,001% это просто точка на оси. Высшие гармоники вы просто не видите. А если у вас будут искажения всего усилителя 0,001%, вы увидите и все остальные спектральные составляющие при соответствующем масштабе.

Не совсем понимаю что значит "ограниченный характер звучания" smile_15
Схемы бы ваших усилителей посмотрет
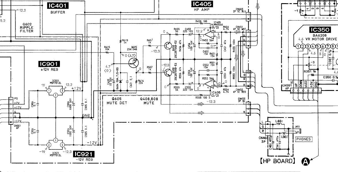
Пабло, по моему мнению этот небольшой простой гибрид отлично подходит для работы с моими наушниками, поскольку среди множества отличных характеристик он обладает огромным запасом динамической мощности,и я уверен что как таковой он может также стать основой для разработки очень высококачественных усилителей мощности,
До сих пор я в основном использовал интегрированную часть моего CD плеера Sony CDPX-339ES для наушников в которой последовательно встроена схема NJM-45560, Как я уже говорил звук оттуда довольно реалистичный, но ему все же чего-то не хватает, скажем стереокартина не самая четкая, он также имеет несколько стерильный звук похожий на звук многих последовательных транзисторных усилителей, однако я должен сказать что этот плеер показал себя действительно превосходным по качеству когда я использую его только как источник сигнала подключенный к некоторым ламповым усилителям, он действительно превосходен!
 

Вложения

  • NJM45560.JPG
    NJM45560.JPG
    147.1 KB · Просмотры: 47
Он не дубовый, а верующий, что в звуковом сигнале могут быть компоненты на сотнях кГц и даже на МГц!)))
теоретически такие сигналы могут быть- это гармоники вносимые самим усилителем. вопрос только как их услышать, особо если некоторые усилки и на ультразвуке гармоники умудряются давить до -120..140дБ.
 
Пабло, по моему мнению этот небольшой простой гибрид отлично подходит для работы с моими наушниками, поскольку среди множества отличных характеристик он обладает огромным запасом динамической мощности,и я уверен что как таковой он может также стать основой для разработки очень высококачественных усилителей мощности,
До сих пор я в основном использовал интегрированную часть моего CD плеера Sony CDPX-339ES для наушников в которой последовательно встроена схема NJM-45560, Как я уже говорил звук оттуда довольно реалистичный, но ему все же чего-то не хватает, скажем стереокартина не самая четкая, он также имеет несколько стерильный звук похожий на звук многих последовательных транзисторных усилителей, однако я должен сказать что этот плеер показал себя действительно превосходным по качеству когда я использую его только как источник сигнала подключенный к некоторым ламповым усилителям, он действительно превосходен!
Все эти проблемы решают типовые JRC4580, которые отлично работают практически с любыми наушниками даже на предельных мощностях для этих наушников и ваших ушей. 1 Вт мощности при токе до 80 мА. Для наушников это многократный запас. Не поленитесь и померьте переменный ток в своих наушниках на большой громкости, рассчитайте мощность и потом нам всем тут это покажете в качестве нового для вас открытия.))) А если на большой громкости услышите искажения, то их внося не микросхемы или УНЧ, а ваши наушники.

теоретически такие сигналы могут быть- это гармоники вносимые самим усилителем. вопрос только как их услышать, особо если некоторые усилки и на ультразвуке гармоники умудряются давить до -120..140дБ.
Тема явно надуманная.
 
Пабло, по моему мнению этот небольшой простой гибрид отлично подходит для работы с моими наушниками, поскольку среди множества отличных характеристик он обладает огромным запасом динамической мощности,и я уверен что как таковой он может также стать основой для разработки очень высококачественных усилителей мощности,
До сих пор я в основном использовал интегрированную часть моего CD плеера Sony CDPX-339ES для наушников в которой последовательно встроена схема NJM-45560, Как я уже говорил звук оттуда довольно реалистичный, но ему все же чего-то не хватает, скажем стереокартина не самая четкая, он также имеет несколько стерильный звук похожий на звук многих последовательных транзисторных усилителей, однако я должен сказать что этот плеер показал себя действительно превосходным по качеству когда я использую его только как источник сигнала подключенный к некоторым ламповым усилителям, он действительно превосходен!
во первых звук не стерильный а искаженный. с каких это пор нжм4556 без буфера и с единичкой на выходе стала вдруг высококачественным телефонником?))

Все эти проблемы решают типовые JRC4580, которые отлично работают практически с любыми наушниками даже на предельных мощностях для этих наушников и ваших ушей. 1 Вт мощности при токе до 80 мА. Для наушников это многократный запас. Не поленитесь и померьте переменный ток в своих наушниках на большой громкости, рассчитайте мощность и потом нам всем тут это покажете в качестве нового для вас открытия.))) А если на большой громкости услышите искажения, то их внося не микросхемы или УНЧ, а ваши наушники.
4580 такое же говно как и 4556. для утф не годятся в голом виде. 157уд1 вот да, туда сюда.
 
4580 такое же говно как и 4556. для утф не годятся в голом виде. 157уд1 вот да, туда сюда.
Ага все инженеры дураки и ставили их в компы и карты повсеместно. На НЧ - срет карта с самодельным корректором на НЧ для ровной полосы неотключаемого микрофонного фильтра до 5 Гц и на керамических конденсаторах. У 4580 искажения еще ниже.
 

Вложения

  • УНЧ наушников на 4556.jpg
    УНЧ наушников на 4556.jpg
    252.9 KB · Просмотры: 24
Последнее редактирование:
До сих пор я в основном использовал интегрированную часть моего CD плеера Sony CDPX-339ES для наушников в которой последовательно встроена схема NJM-45560, Как я уже говорил звук оттуда довольно реалистичный, но ему все же чего-то не хватает, скажем стереокартина не самая четкая, он также имеет несколько стерильный звук похожий на звук многих последовательных транзисторных усилителей
Попробуйте хотя бы по току разгрузить выход ОУ и уже ему станет лучше. Базовая схема на одном ОУ конечно не будет блистать качеством.
 
Попробуйте хотя бы по току разгрузить выход ОУ и уже ему станет лучше. Базовая схема на одном ОУ конечно не будет блистать качеством.
Нет смысла заниматься этой ерундой. Вот параметры по искажениям хороших наушников. Сравните с графиками искажений ОУ и вам все станет понятно, что тут дело не в ОУ.

Сравнение хороших наушников и АС для муз. кресла на бюджетных авто динамиках.jpg
 
Ага все инженеры дураки и ставили их в компы и карты повсеместно. На НЧ - срет карта с самодельным корректором на НЧ для ровной полосы неотключаемого микрофонного фильтра до 5 Гц и на керамических конденсаторах. У 4580 искажения еще ниже.
я те и говорю - полное гамно. и на твоих спектрах это отлично видно.

Нет смысла заниматься этой ерундой. Вот параметры по искажениям хороших наушников. Сравните с графиками искажений ОУ и вам все станет понятно, что тут дело не в ОУ.

Посмотреть вложение 161799
какие бы ни были искажения у наушников это не значит что к ним нужно ещѣ и гтвноусилители собирать.
 
Пабло я в целом с тобой согласен!
Кстати хочу добавить что настоятельно рекомендую этот CD-плеер в качестве источника аудиосигнала по нескольким причинам,
Мне довелось послушать несколько CD-плееров Philips с «легендарной» D/A- TDA1541(A), и Sony значительно превзошла их по качеству звука, Его также можно легко преобразовать в модель CDPX-559ES которая также имеет балансный выход сигнала (XLR), поскольку у них точно такая же электроника, за исключением того что у модели 339ES нет ещё одного линейного усилителя в стандартной комплектации для балансного выхода XLR.
 
Последнее редактирование:
Спектры с кривой карты там по НЧ искажения на уровне - 100 дБ.
я смотрю интермодуляции , что мне твои нч? они даже в лёгком варианте , а не 19+20кГц совершенно неприемлемого уровня.
 
какие бы ни были искажения у наушников это не значит что к ним нужно ещѣ и гтвноусилители собирать.
Тут же уже все приiли к консенсусу, что реально чел слышит искажения в лучшем случае с 0,1%. А большинство с 1-3%. Ну, что мы тут опять по пятому кругу пошли. Не надоело?)))

я смотрю интермодуляции , что мне твои нч? они даже в лёгком варианте , а не 19+20кГц совершенно неприемлемого уровня.
Ну, ты упертый парень. Вот реальные измерения на недорогих, профессиональных наушниках - сам снимал. И это для моих опытов был предел в плане искажений на наушниках по акустическому сигналу среднего уровня громкости.

Ну, какие тут пять нулей могут быть? Опомнитесь! _istukan

А если навалить громкости как на дискотеке, то все эти параметры ухудшаются на порядок - на два.
 

Вложения

  • искажения 2000 интемод  4 с шп.jpg
    искажения 2000 интемод 4 с шп.jpg
    621.8 KB · Просмотры: 18
  • искажения 2000 интемод  3.jpg
    искажения 2000 интемод 3.jpg
    582.6 KB · Просмотры: 20
  • искажения 2000 интемод  1.jpg
    искажения 2000 интемод 1.jpg
    535 KB · Просмотры: 18
  • искажения 2000 интемод 2.jpg
    искажения 2000 интемод 2.jpg
    545.9 KB · Просмотры: 14
  • искажения 2000 синус.jpg
    искажения 2000 синус.jpg
    634.9 KB · Просмотры: 19
  • 2000 с шп и без и косс.jpg
    2000 с шп и без и косс.jpg
    668.2 KB · Просмотры: 17
  • Наушники HC 2000BNC.jpg
    Наушники HC 2000BNC.jpg
    929.2 KB · Просмотры: 15
Все эти проблемы решают типовые JRC4580, которые отлично работают практически с любыми наушниками даже на предельных мощностях для этих наушников и ваших ушей. 1 Вт мощности при токе до 80 мА. Для наушников это многократный запас. Не поленитесь и померьте переменный ток в своих наушниках на большой громкости, рассчитайте мощность и потом нам всем тут это покажете в качестве нового для вас открытия.))) А если на большой громкости услышите искажения, то их внося не микросхемы или УНЧ, а ваши наушники.
Я бы лучше собрал себе совершенно новый усилитель для наушников чем менять схемы в CD-плеере, Что касается моих наушников AKG я знаю что они неидеальны потому что им явно не хватает нижнего звукового спектра.
 
Я бы лучше собрал себе совершенно новый усилитель для наушников чем менять схемы в CD-плеере, Что касается моих наушников AKG я знаю что они неидеальны потому что им явно не хватает нижнего звукового спектра.
Да, НЧ это самое больное место у наушников в плане самых высоких искажений. Громкость чуть выше средней и уже "пердеж" под 3-5, а то и под 10%, который явно слышно.
 
В CDPX777ES они уже поставили разгрузку по току.
1764706568283.png

Почему в вашем нет? Понадеялись на ОУ или нарочно делали ради создания градации качества внутри линейки аппаратов для максимального удоя с покупателей? Выберите сами правильный ответ в меру вашей веры в людей _hm_
 
В CDPX777ES они уже поставили разгрузку по току.
Посмотреть вложение 161819
Почему в вашем нет? Понадеялись на ОУ или нарочно делали ради создания градации качества внутри линейки аппаратов для максимального удоя с покупателей? Выберите сами правильный ответ в меру вашей веры в людей _hm_
По вопросам веры лучше пригласить Петрова - у него есть ссылки и графики на все случаи!)))
 
Ну, ты упертый парень. Вот реальные измерения на недорогих, профессиональных наушниках - сам снимал. И это для моих опытов был предел в плане искажений на наушниках по акустическому сигналу среднего уровня громкости.

Ну, какие тут пять нулей могут быть? Опомнитесь! _istukan

А если навалить громкости как на дискотеке, то все эти параметры ухудшаются на порядок - на два.
да плевать сколько у тебя в наушниках чего. ты ещё к ним и усилители из говна рекомендуешь. чтоб уж совсем звук прибить наглухо. да и.. твои "Реальные измерения" чем делаются то ? сколько сколько искажений у микрофона? сколько сколько искажений у телефонного усилителя? если ты цепляешь наушники к говноусилителю, измеряешь говномикрофоном а потом рассказываешь что это НАУШНИКИ искажают, то у меня для тебя очень херовые новости.

Я бы лучше собрал себе совершенно новый усилитель для наушников
схему дать?
 
Пабло
В этой ценовой категории я уверен Sony сэкономила на материале где это было возможно при производстве модели 339ES, но за относительно небольшие деньги и сегодня можно найти отлично сохранившиеся экземпляры,
779ES была гораздо более качественной моделью чем 339ES и 559ES, в том числе и по цене.

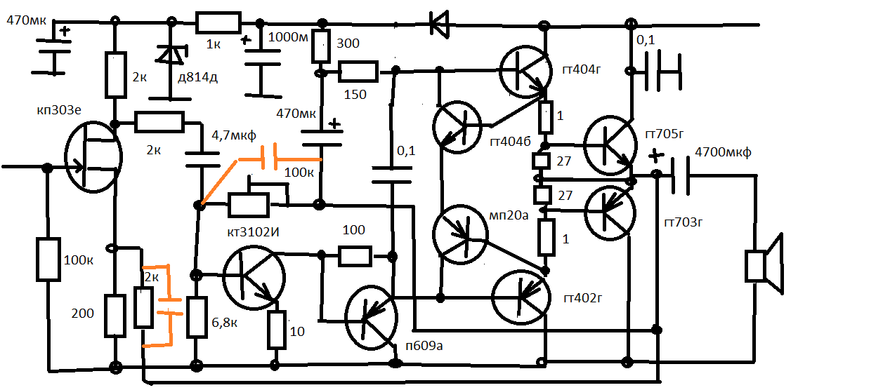
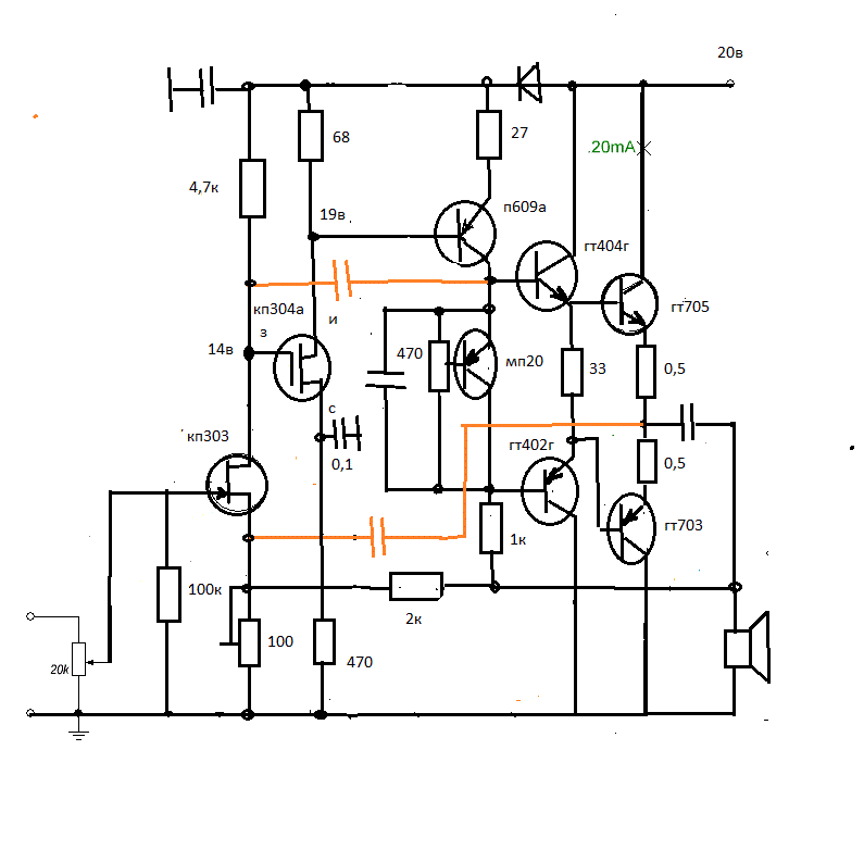
Базовая схема уже показана здесь, это -Singleton- гибрид усовершенствованный г-ном Петровым (Petr-51).
 
Базовая схема уже показана здесь, это -Singleton- гибрид усовершенствованный г-ном Петровым (Petr-51).
Честно скажите, в чем вы слышите больше разницы между разными УНЧ для наушников или положением наушников на голове и ушах?smile_10
 

Статистика форума

Темы
3,196
Сообщения
248,065
Пользователи
2,455
Новый пользователь
Станислав В..
Назад
Сверху Снизу