RFT Kompaktbox B 9251

Регистрация
23 Июл 2019
Сообщения
6,696
Реакции
5,274
Репутация
203
Страна
Украина
Плюс такого варианта - можно как угодно двигать пищалку
Непререкаемый ПЛЮСИЩЕ.
надо менять старые и низкокачественные динамики на другие, бюджетные но лучшие. Особенно пищалки.
Да. Дёшево и ОЧЕНЬ сердито.
 
Последнее редактирование:

KSV

1 ранг
Регистрация
10 Июн 2020
Сообщения
7,000
Реакции
7,238
Репутация
257
Страна
Россия
Город
Москва
Имя
Сергей
Прикалываетесь? Просто завод на 2 недели останавливается.
Ну мало ли. Официально бывает одно, а неофициально могут быть лазейки.
Например, по здоровью. У нашей соседки инвалидность, хотя выглядит как лошадь, моя жена ездила с ней на отдых как сопровождающая - так было выгоднее.
Не знаю, как у вас, а я был в Киеве у друзей в 90-е летом и зимой. Ну летом - Рай, а зимой делать нечего. У нас тоже, то мороз, то оттепель, сейчас -6 и снег метёт. ветер пронизывает, день короткий, мрак, только дома хорошо, на улицу и выходить не хочется. Странно что в такую темень и при пересушенном воздухе снова цветут орхидеи, вроде не тропики у нас.

Помогу, только мне нужна отдача пищиков относительно басовой полки НЧ динамика. И совершенно другие СЧ и НЧ. Нету референсной точки, от чего сплясать.
Заметьте, не я это сказал!
Надо ловить на слове пока горячо.
Значит представляю так (поправьте).
- Вывожу наружу провода от НЧ и СЧ динамиков.
- Измеряю с полуметра по оси АЧХ каждого из 3-х динамиков в корпусе отдельно. ВЧ - со сдвигом 3 см.
Думаю, НЧ срезать где-то от 200 Гц, СЧ, наверное от 500 Гц чтобы ненужные для фильтров хвосты не мешали.
- Но КАК передать, в каком формате? Достаточно картинок или нужны PIR ? Но файлы калибровки разные, может тогда PIR сохранить со страницы АЧХ а не импульса?
- Импедансы нужны?
- Что ещё?
Думаю, пока Вы в теме, пока горячо, особо вникать и разбираться не надо, надо чуть подправить что у вас уже есть или посоветовать что сделать.
Тогда я смогу собрать снаружи фильтры и посмотреть что получилось, наверняка чуть подправить.
Особо интересно будет послушать и сравнить с другой 2-х канальной колонкой.
Надеюсь, и читателям будет интересно.
 

Динозавр

1 ранг
Регистрация
31 Янв 2023
Сообщения
2,948
Реакции
872
Репутация
52
Страна
Россия
Город
станица Пашковская
Имя
Александр
Предупреждений
3
вариант "пищалка" НА корпусе, без вариантов.
На Али предлагали пищи в виде трубы (вытянутой капли\пули))) в своём корпусе.
Фишка B&W
Без названия (18).jpeg
 
Последнее редактирование:

KSV

1 ранг
Регистрация
10 Июн 2020
Сообщения
7,000
Реакции
7,238
Репутация
257
Страна
Россия
Город
Москва
Имя
Сергей
На Али предлагали пищи в виде трубы (вытянутой капли\пули))) в своём корпусе. Фишка B&W
Посмотреть вложение 118306
Спасибо.
Чья это "фишка" - неизвестно, да и не важно. Капли - это уже дизигн, выпендрёж. Понятно что на заводе могут отлить любую форму, нам хватит и конструкции попроще. Я не могу сделать как на фото - сложно и большой выгоды не будет, из-за направленности на ВЧ, маловажно какой там хвост.
На фото больше понтов, этакий "наутилус для бедных".
Не видел что там продают, но боюсь что цену подняли на порядок исключительно из-за дизайна. Интереснее ставить любые маленькие подходящие по параметрам.
То же могу сказать и про корпус. На нч такая обтекаемость не работает вовсе, на НЧ лучше "шире морда" и динамики диаметром побольше.
Физика и дизигн вступают в борьбу и у продаванов всегда побеждает дизигн.
Мне интереснее получить РЕЗУЛЬТАТ. Николай пишет что он есть и несомненный, значит так и есть, вот и хочу попробовать.
Повторю, я считаю что в СССР почти не выпускали хороших пищалок (про другие говорить не будем), а сегодня есть большой выбор недорогих, разных, поэтому замена пищалок - простой способ заметно улучшить качество. Иногда новые можно вставить вместо старых, иногда использовать старые как своеобразный фланец-переходник, а иногда приходится лепить их снаружи.
Причём считаю, что заменить пищалку проще чем СЧ динамик из-за фильтров, проще чем НЧ динамик - надо учесть корпус который менять не будешь. Понятно, что пищалка не главное звено, но плохо когда её нет.
 

Segun

1 ранг
Регистрация
12 Июн 2020
Сообщения
664
Реакции
420
Репутация
36
Страна
Россия
Сама головка доступная по цене, еще и 8-омные есть, но в сборе увы...
Остается 3d принтер использовать.
 

Вложения

  • 1.jpg
    1.jpg
    47.5 KB · Просмотры: 38
  • 2.jpg
    2.jpg
    20.3 KB · Просмотры: 39

KSV

1 ранг
Регистрация
10 Июн 2020
Сообщения
7,000
Реакции
7,238
Репутация
257
Страна
Россия
Город
Москва
Имя
Сергей
Сама головка доступная по цене, еще и 8-омные есть,
Можно ссылку?
Остается 3d принтер использовать.
Покупать из-за этого принтер? Лишнего места для этого нет.
Да, так же красиво не сделаю, но если сделаю, работать будет.
 

KSV

1 ранг
Регистрация
10 Июн 2020
Сообщения
7,000
Реакции
7,238
Репутация
257
Страна
Россия
Город
Москва
Имя
Сергей
Полно, да не то.
Во-первых, в 7 раз дороже.
Во-вторых, не шёлковый купол, а непонятно что.
В третьих, есть сильное подозрение на счет
а) чувствительности,
б) диаграммы направленности,
в) равномерности АЧХ,
г) способности работать на СЧ, если уж продавец пишет выше 3,5 кГц, боюсь там выше 5 кГц.
В четвёртых, у них вообще никакого крепления.
В пятых, это кот в мешке которого надо покупать и пытать. Кто за это возьмётся?
Кота попавшегося мне в лапы, я описал. Кто займётся этим котом?
Поэтому за ссылку спасибо, я таких раньше не видел, но покупать чисто для пробы не хочется.
Шёлковый купол я знаю, а этого кота в первый раз вижу.
Ещё ссылки есть? Изучу с интересом.
Спасибо.
 

Дмитрий Б.

1 ранг
Регистрация
18 Янв 2022
Сообщения
2,876
Реакции
2,158
Репутация
96
Страна
РФ
Город
Москва
Имя
Дмитрий
Предупреждений
1
Смотри, что есть на AliExpress! Декоративная круглая пластина od115 мм за 909 ₽ - уже со скидкой -4%

Разные фланцы для ВЧ есть на Али, если поискать.
Вдруг кому надо, а печатать негде.
IMG_0637.jpegIMG_0636.jpeg
 
Последнее редактирование:

KSV

1 ранг
Регистрация
10 Июн 2020
Сообщения
7,000
Реакции
7,238
Репутация
257
Страна
Россия
Город
Москва
Имя
Сергей
Чтож Вы сразу не написали, что эти пищалки у вас есть и я тоже смотрел ту тему, но в голове не отложилось, сейчас наткнулся.
Как всегда, АЧХ из Китая АБСОЛЮТНО не соответствует тому что измерили Вы. И Вам верю в 100 раз больше, хотя интересно было бы пощупать самому.
Похоже, у китайцев одна АЧХ для любого динамика и на сайте я ей сразу не поверил, ну да, ровная как шоссе от 1 кГц до 40 кГц. А про резонанс умолчали, а Вы его измерили и оказалось... 4 кГц. (Даже у 10ГД-35 всего 3,5 кГц). И ямища на 6 кГц. В общем, отступаем октаву и от 8 кГц работать будет!
Остальные вопросы остаются.
В общем, китаец пойдет к ШП от 7...8 кГц.
 

Segun

1 ранг
Регистрация
12 Июн 2020
Сообщения
664
Реакции
420
Репутация
36
Страна
Россия

KSV

1 ранг
Регистрация
10 Июн 2020
Сообщения
7,000
Реакции
7,238
Репутация
257
Страна
Россия
Город
Москва
Имя
Сергей
Спасибо.
Часть видел раньше, часть посмотрел сейчас. Выбор есть, но энтузиазма не испытал. Непонятно как всё это будет работать. Чужое измерил бы, а покупать для попробовать не хочется.
Есть варианты подключить пищалку проводками и назад. Или надо подумать какой врезать разъём в корпус АС сверху чтобы пищалка подключалась через него. Тут тоже два варианта - разъем жестко, сдвигать нельзя или можно немножко двигать через проводки, этот вариант нравится больше.
Но прежде надо испытать на Компактбоксах.
Надеюсь, читатели понимают что это не только для них. Можно переделать много двухполосок по такому же принципу поскольку почти все они ущербны на СЧ.
Пример. Хоть S-30. Вместо пищалки врезать СЧ динамик, а ВЧ - сверху на корпусе. Понятно, что фильтры будут другие, но и калонка превратится в колонку.
 

Читатель

1 ранг
Регистрация
6 Май 2023
Сообщения
1,462
Реакции
1,105
Репутация
56
Предупреждений
1
Если СЧ пристыковать низко, тогда на расположение басовика - пофиг. Можно его на заднюю стенку, или на дно, или в бок. Места на передней панели освободится под любые средники и под любые пищалки. За примерами не далеко ходить - в интернете навалом таких решений.
Копий наломано по пустякам, за ними простых решений не разглядеть.
 

Aluk

1 ранг
Регистрация
27 Янв 2020
Сообщения
131
Реакции
151
Репутация
23
Город
Омск
В Фикспрайсе вот такие стаканчики подглядел. 7х7 см. Сверху фонариком водрузить, можно даже +/- поворотным сделать, по типу Шоровских "кубиков". Фронтальный фланец не сложно вырезать из ХДФ например.
IMG_20241217_131729.jpg
IMG_20241217_131739.jpg
 
Последнее редактирование:

KSV

1 ранг
Регистрация
10 Июн 2020
Сообщения
7,000
Реакции
7,238
Репутация
257
Страна
Россия
Город
Москва
Имя
Сергей
В Фикспрайсе вот такие стаканчики подглядел. 7х7 см.
Хорошие стаканчики. А 7х7 это наружный размер или внутренний?
Давно не был в Фикспрайсе - около дома закрыли, а в другие ехать надо. Ближайших 4 штуки, но все в разных направлениях 1...3 км.
На этой помойке иногда бывают интересные вещи, в частности покупаю там щелочные батарейки FLARX.
 

Segun

1 ранг
Регистрация
12 Июн 2020
Сообщения
664
Реакции
420
Репутация
36
Страна
Россия
В Фикспрайсе вот такие стаканчики подглядел. 7х7 см. Сверху фонариком водрузить, можно даже +/- поворотным сделать, по типу Шоровских "кубиков". Фронтальный фланец не сложно вырезать из ХДФ например.
Посмотреть вложение 118622
Посмотреть вложение 118623
На озоне нашел, но дороже.
 

Вложения

  • 6949682263.jpg
    6949682263.jpg
    52.6 KB · Просмотры: 42

KSV

1 ранг
Регистрация
10 Июн 2020
Сообщения
7,000
Реакции
7,238
Репутация
257
Страна
Россия
Город
Москва
Имя
Сергей
Линейкой не мерил, но думаю на ценнике внешние габариты указаны.
Это я понял. За информацию спасибо. Когда соберусь в Фикс, надо не забыть взять линейку.
Для кормушек ещё хорошо - голуби не влезут.
 

Meshin

1 ранг
Регистрация
16 Июл 2020
Сообщения
6,791
Реакции
9,206
Репутация
307
Страна
Россия
Имя
Игорь
Последнее редактирование:
Регистрация
23 Июл 2019
Сообщения
6,696
Реакции
5,274
Репутация
203
Страна
Украина
Последнее редактирование:

Meshin

1 ранг
Регистрация
16 Июл 2020
Сообщения
6,791
Реакции
9,206
Репутация
307
Страна
Россия
Имя
Игорь
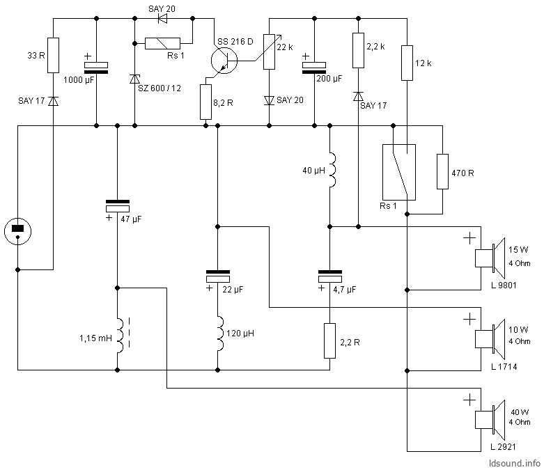
Имейте в уме, что каждый электролитический конденсатор внутри содержит резистор 1,5...3 Ома. Защита - на все три полосы,
Про это я в курсе. Но имелось в виду совсем другое.
У СЧ динамика (+) и (-) соединены. Это в нарисованной схеме.
b9281alt (1).gif

Обведённого места быть не должно.
 

KSV

1 ранг
Регистрация
10 Июн 2020
Сообщения
7,000
Реакции
7,238
Репутация
257
Страна
Россия
Город
Москва
Имя
Сергей

radio-fan-zt

1 ранг
Регистрация
13 Фев 2022
Сообщения
814
Реакции
684
Репутация
45
Страна
Україна
Имя
Руслан
Предупреждений
1
НЧ и СЧ фильтр жесть полная, не считая ошибки. Самое главное уровни и добротности фильтров не отрегулированы резисторами, не ужели НЧ и СЧ звено имеют одинаковую отдачу?
 
Регистрация
12 Ноя 2019
Сообщения
28,305
Реакции
13,619
Репутация
395
Полно, да не то.
Во-первых, в 7 раз дороже.
Во-вторых, не шёлковый купол, а непонятно что.
В третьих, есть сильное подозрение на счет
а) чувствительности,
б) диаграммы направленности,
в) равномерности АЧХ,
г) способности работать на СЧ, если уж продавец пишет выше 3,5 кГц, боюсь там выше 5 кГц.
В четвёртых, у них вообще никакого крепления.
В пятых, это кот в мешке которого надо покупать и пытать. Кто за это возьмётся?
Кота попавшегося мне в лапы, я описал. Кто займётся этим котом?
Поэтому за ссылку спасибо, я таких раньше не видел, но покупать чисто для пробы не хочется.
Шёлковый купол я знаю, а этого кота в первый раз вижу.
Ещё ссылки есть? Изучу с интересом.
Спасибо.
Есть купольная пищалка, шикарно работающая фонариком поверх колонки и отвратно -врезанная в фронтпанель. Звать Монакор DT-25N/ 8Ом, честные 93 дБ на ватт.
Маленькая но удаленькая.
 

KSV

1 ранг
Регистрация
10 Июн 2020
Сообщения
7,000
Реакции
7,238
Репутация
257
Страна
Россия
Город
Москва
Имя
Сергей
Есть купольная пищалка, Звать Монакор DT-25N/ 8Ом, честные 93 дБ на ватт.Маленькая но удаленькая.
Спасибо. Жаль что пара стоит как 3 пары Компактбоксов. Есть Сика, но отдача у неё по паспорту 90 дБ с копейками.
Взял на заметку.
 

Andy_PL

1 ранг
Регистрация
12 Апр 2020
Сообщения
1,670
Реакции
613
Репутация
54
Страна
UA
Спасибо. Жаль что пара стоит как 3 пары Компактбоксов. Есть Сика, но отдача у неё по паспорту 90 дБ с копейками.
Взял на заметку.
Странно, по пачпорту эти Monakor вроде 88дБ чувствительность?
 

Andy_PL

1 ранг
Регистрация
12 Апр 2020
Сообщения
1,670
Реакции
613
Репутация
54
Страна
UA

Статистика форума

Темы
3,091
Сообщения
235,906
Пользователи
2,386
Новый пользователь
Тула
Сверху Снизу