Сергей Ал.
2 ранг
- Регистрация
- 18 Окт 2020
- Сообщения
- 355
- Реакции
- 218
- Баллы
- 25
- Страна
- РФ
- Город
- Оренбург
- Имя
- Сергей
Из какой книги это таблица?
Смотрите видео ниже, чтобы узнать, как установить наш сайт в качестве веб-приложения на домашнем экране.
Примечание: Эта возможность может быть недоступна в некоторых браузерах.
процентов 20 от емкости лита берем емкость пленки. Так, первая цифра. в ум пришла. Может она на деле 18, 895 процента.Камрады, насколько необходимо/полезно шунтировать банки электролитов пленкой?
Кто то ставит, кто нет, думаю прояснить этот вопрос вашей помощью!
в катод ставят BG серии VK. Старики рассказывали. А серии WKZ - те в питание.Вопрос ёмкости и напряжения. Чем больше ёмкость и напряжение - тем труднее найти сейчас хорошие конденсаторы. Если в катодах - до 100 Вольт ставлю Nichicon muse или Elna cerafine (можно silmic) без шунтов.
Вообще шунтирование - вопрос непростой, нужно учитывать немало нюансов, в том числе расположение шунтов и основной ёмкости.
Блин, а я пленочные (желтые) кондеры ставлю и радуюсь. Раньше даже МБГО в ФВЧ 25ас-033 слушалЯ бы ставил Меллори, или Рифу или Ери, наши хорошие, 77-е например,да многие наши для военки(только потренировать и замерить,серебром шунтануть).Азия на слух мне не нравится,всё что слушал -давало несколько легковесный звук (BG правда не слышал).
Одесские лаборанты проделели лабу и выявили оптимальный рецепт такого бутерброда. Банка, резистор, пленка. В особой пропорции.Кхе, кхе, аксакалы, так банки то, то бишь фильтрующие емкости надо мелкотней подпирать какой ни будь?![]()
Если основная ёмкость далековато от выходного каскада - рядом с лампой стоит поставить "скоростной" конденсатор небольшой ёмкости (что-нибудь типа ROE или Nichicon PW).фильтрующие емкости надо мелкотней подпирать какой ни будь?
только керамику надо ставить не на сам электролит ,а как можно ближе к нагрузке усилителя -ТВЗ и тдэлектролит шунтируется керамикой/пленкой, если к нему идут длинные провода
нуууу керамика-керамике люпус есть ))) наверное дорогущие км будет нормальнотолько керамику надо ставить не на сам электролит ,а как можно ближе к нагрузке усилителя -ТВЗ и тд


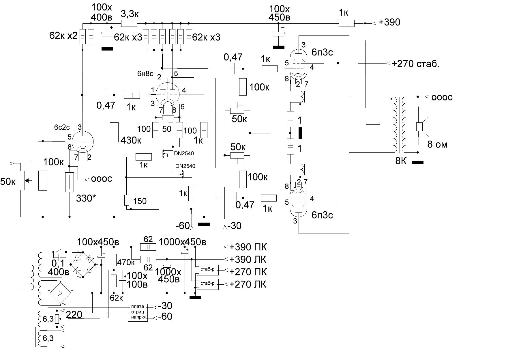
Сетка входной лампы голая, без антизвона. Вот и вляпались по полной. "Нет у меня регулятора уровня, нет у меня вашего дурацкого регулятора уровня!!! " Держи, кушай возбуд .Всех аксакалов с наступившим Новым годом!
Всё руки не доходили заняться измериловкой, чуток освоил Шмелева и Спектра+
Глянул своё творение и опечалился, гармоник как то многовато, хотя искажения не велики вроде бы. Ишо обнаружил на спектре что усь возбуждается на 42-43:oops: кГц, при увеличении громкости, причем не зависимо подключена ОООС или нет.
На малой громкости возбуда нет, начинаешь увеличивать сигнал и начинает подниматься пичок на этой частоте и синусоида расплывается/корёжится!
До этого слушал, получается неск месяцев, в звуке мои ухи ни чего криминального не услыхали
Мож кто подскажет куды копать?
Стирол вроде как самый стойкий на пробой, 40 киловольт на мм. Крутани мегаром, измерь пробой, 250 в рабочего, на 1000в должно щелкнуть.И так коллеги интересный вопрос: кто, и что может сказать о К40У-9, думаю применить их как мкк между 6П14П-ЕВ и 6С33С-В, в одном из проектов, тк К71-4 на 250В рискую ставить между ними ?
*Шунтировав К40У-9 - КСГ-2, К71-4 будут с шунтом в виде СГМ-3
А индуктивность , габаритная какие?УЛ, КО, транс в наличии 8К
К 6п6с твз на 8к вроде как ближе чем к 6п3с![]()
найти к78-2 0,1мкф 1000в. Настоящие фольговые, не напыленка. В строчке цветных телеков работали. Нет их надежнее. Зато полно стонов разных иноагентов про нетотзвук. Их вообще не устраивает вся Солнечная система, везде им херово. И чумазый у них не может звучать.Я ставил к40у9 на 200 вольт в двутакт где питание 360 вольт и никаких проблем не было.
Но постепенно перешёл на к78 и к71
Вот вам ссылка на неплохой и доступный вариант к78 на 400 вольт если обычные современные коричневые кирпичики не нравятся. Народ может сказать что ёмкость большая, хватит 0,1. У меня ТВЗ хорошие, поэтому я межкаскадной ёмкостью полосу не режу, ставлю 1-2 мкФ из имеющегося.
Есть мегар на 2500в, крутану к40 200-вольтовые на пробой.Я ставил к40у9 на 200 вольт в двутакт где питание 360 вольт и никаких проблем не было.
Но постепенно перешёл на к78 и к71
Вот вам ссылка на неплохой и доступный вариант к78 на 400 вольт если обычные современные коричневые кирпичики не нравятся. Народ может сказать что ёмкость большая, хватит 0,1. У меня ТВЗ хорошие, поэтому я межкаскадной ёмкостью полосу не режу, ставлю 1-2 мкФ из имеющегося.
Стирол вроде как самый стойкий на пробой, 40 киловольт на мм. Крутани мегаром, измерь пробой, 250 в рабочего, на 1000в должно щелкнуть.
А бумажка в К40У9 как бы должна держать вольтаж, а там икс его знает.
Поставил бы полипропилен и спал спокойно. Но аудиофильский зуд гонит дурные ноги паять бутерброды из бумажки и слюды.
ладно. Спаял ты бутерброд, -а! Друзья насоветовали. Понимаю. А чем проверить, что бутерброд твой круче поведением, чем обычный К40 У9?
Ты резонанс конденсатора смотрел, на какой он частоте? Там МЕГАГЕРЦЫ, и что там можно увидеть на куриных 20 килах? И что ему те примочки и припарки из
Да, я так же стараюсь ставить стирол и слюду, но стирола на напряжение больше 250В у меня нет, увы, а К40У-9 есть на 630В и 0.47мкф, чего для мкк между 6П14П-ЕВ и 6С33С-В должно более чем хватитьЯ ставил к40у9 на 200 вольт в двутакт где питание 360 вольт и никаких проблем не было.
Но постепенно перешёл на к78 и к71
Вот вам ссылка на неплохой и доступный вариант к78 на 400 вольт если обычные современные коричневые кирпичики не нравятся. Народ может сказать что ёмкость большая, хватит 0,1. У меня ТВЗ хорошие, поэтому я межкаскадной ёмкостью полосу не режу, ставлю 1-2 мкФ из имеющегося.
а как ото увидеть 42-43кГц шмелем или спектралабом?Всех аксакалов с наступившим Новым годом!
Всё руки не доходили заняться измериловкой, чуток освоил Шмелева и Спектра+
Глянул своё творение и опечалился, гармоник как то многовато, хотя искажения не велики вроде бы. Ишо обнаружил на спектре что усь возбуждается на 42-43:oops: кГц, при увеличении громкости, причем не зависимо подключена ОООС или нет.
На малой громкости возбуда нет, начинаешь увеличивать сигнал и начинает подниматься пичок на этой частоте и синусоида расплывается/корёжится!
До этого слушал, получается неск месяцев, в звуке мои ухи ни чего криминального не услыхали
Мож кто подскажет куды копать?
к40 У9 на 630 в более чем достаточно. И без всякой шунтовой лабуды.Только корпус заземлить, иначе может фон натянуть на железяку.Да, я так же стараюсь ставить стирол и слюду, но стирола на напряжение больше 250В у меня нет, увы, а К40У-9 есть на 630В и 0.47мкф, чего для мкк между 6П14П-ЕВ и 6С33С-В должно более чем хватить