Схема двухтакта

  • Автор темы Автор темы 33tooth
  • Дата начала Дата начала
его надо подбирать,тк зависит от конкретного трансформатора и АС
 
с этим разобрался, частота дискретизации была в измериловке выставлена не верно.
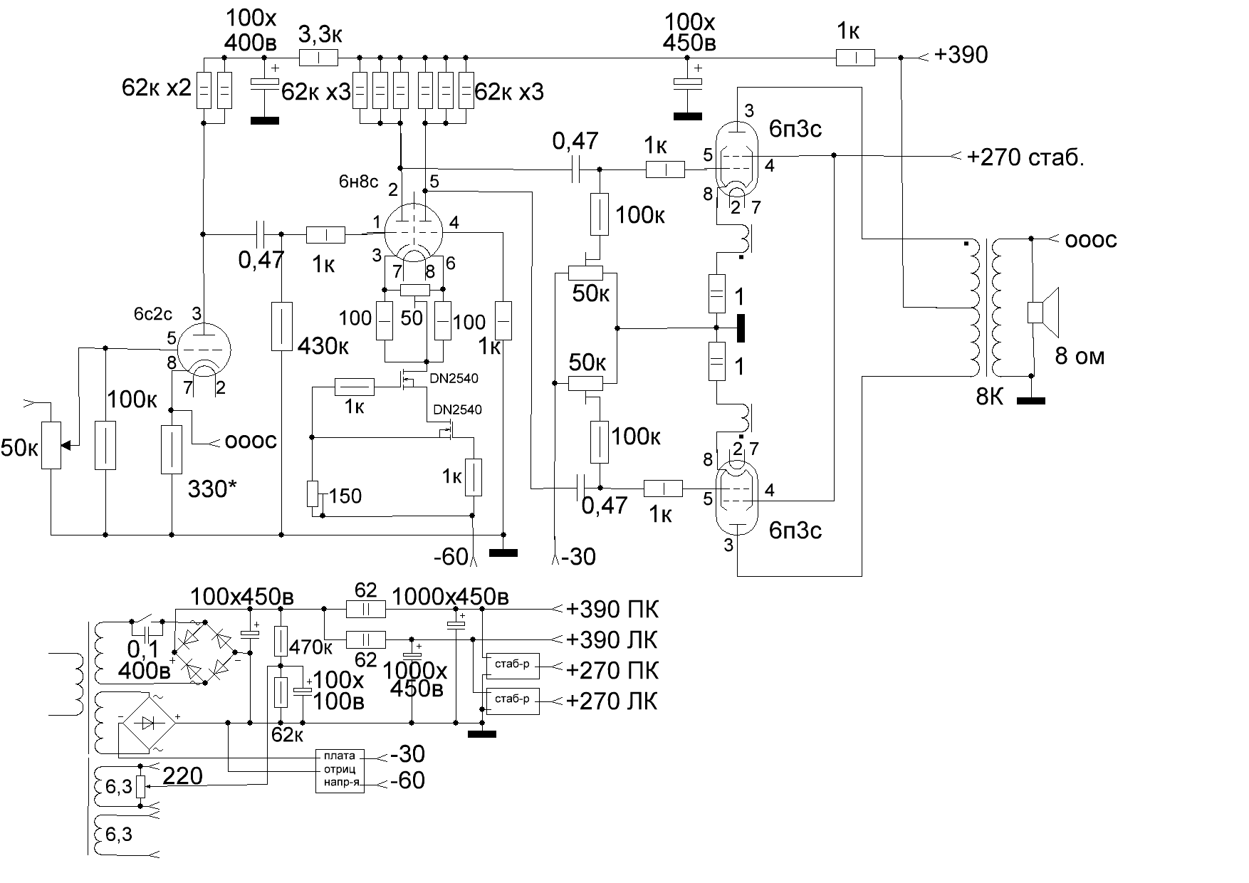
Тут другой вопрос - как рассчитать Цобеля параллельно первичке ТВЗ, в инете ни чего путнего не нашел, всё расчеты для кроссоверов АС попадаются?
Брошюрка была про трансформаторы и усилители на лампах. Автор Кризе. Выходные трансформаторы.стр 14
резистор берется как 1-2 анодной нагрузки , а емкость - по формуле типа чемодан с ручкой и множеством всяких значков и арифметических действий. Проще дать меандр и кондер подобрать, начать с 10 нф и двигаться в обе стороны по результату.
Сразу: цобель нужен выходной лампе типа пентод, без обратной связи.
 
Последнее редактирование:
Тихо спрошу: у вас усилитель без общей ООС? Если да, то да, 8-16к.
вопрос пока без ответа, без ОООС выходное великовато, смотрел Шмелевым и получается что без ОООС спектрограмма чище но при увеличении мощности начинается возбуд на 42-43кГц, _grust
с введением ОООС (резистор ОС 6,8к шунтирован конденсатором 1,1нф) поднимается лес гармоник но возбуда на 42-43кГц нет,
не пойму почему при подключении ОООС искажения увеличиваются, хотя должны вроде как уменьшаться?
УМ 6п3с ИТ БП.GIF

я не могу понять почему с ОООС гармоник становится больше и искажений, хотя должно быть наоборот
вот с ОООС и без, выход 3 вольта в обоих случаях, Спектра+ тоже кажет smile_15
2026-01-15_16-18-12.png2026-01-15_16-15-26.png
 
Последнее редактирование модератором:
а где у вас на схеме начало выходной обмотки?
 
а где у вас на схеме начало выходной обмотки?
без понятия, как мотальщик нарисовал концы так и подключил smile_15
я понял намек, но если бы вторичка была подключена не правильно то усь явно бы завелся _da
 
Последнее редактирование:
во сколько раз падает чувствительность при замыкании цепи ооос?
 
мда, но упорно они меряют шмелем непонятного происхождения с непонятной методикой работы 43кгц с дискретизацией 192кгц))) и не знают то они...
 
во сколько раз падает чувствительность при замыкании цепи ооос?
На выходе, к примеру, 3 вольта, при замыкании ОООС падает прим до 1,3 вольта
мда, но упорно они меряют шмелем непонятного происхождения с непонятной методикой работы 43кгц с дискретизацией 192кгц))) и не знают то они...
Во первых не шмелем, а измерительным комплексом Шмелёва, я думаю надо уважать творение других людей! И кто это вам сказал неизвестного происхождения? Спектралаб, Спектра+ тоже тогда являются программой неизвестного происхождения? Они показывают тоже что и комплекс Шмелёва!
Кроме как килобаксовым осциллографом 43 кГц нельзя увидеть другими методами?
Всем известный Василич тоже пользуется Шмелёвым, он тоже как и я видать лох? _hm_
Кроме флуда мож есть какие то полезные предложения?_da
и не знают то они...
так научите, подсобите...
Пысы:и мне нужен ли килобаксовый осциллограф для создания одного лампача _hm_
 
Последнее редактирование:
Не много не в тему Ваших вопросов но судя по спектру фон 50Гц многовато будет. Надо искать откуда сифонит, негоже 60дб.
 
Не много не в тему Ваших вопросов но судя по спектру фон 50Гц многовато будет. Надо искать откуда сифонит, негоже 60дб.
Почему не в тему, этот фон почему-то от встроенного в прогу генератора, если сигнал от внешнего то такого фона нет, и его нет если ухо в колонку сунуть
 
Последнее редактирование:
Почему не в тему
Потому что тема Вашего вопроса ОС.
почему-то от встроенного в прогу генератора
Да такое бывает когда от компа к усилителю подключен плохой кабель. У меня самодельный, кусок тонкого миллиметров 5 посеребренного РК марку не знаю на концах соответствующие разъёмы.
 
Потому что тема Вашего вопроса ОС.
Дык я и говорю что в тему _hm_

Да такое бывает когда от компа к усилителю подключен плохой кабель
Хмм, спаял специально шнурок из немецкого микрофонного кабеля, наводок быть не должноsmile_15
Гуру и Аксакалы, может кто-то объяснить почему при подключении ОООС искажения возрастают, что не так?
 
Фестиваль (70 лет назад)))
f.1967-07.044.jpg
 
Последнее редактирование:
Гуру и Аксакалы, может кто-то объяснить почему при подключении ОООС искажения возрастают, что не так?
Коли по этому вопросу ответов нет, задам другой.
Чем заменить 6с2с и 6н8с для лучшего звука и уменьшения искажений? Но не из хайэнд ценника!
 
Распилите дохлую октальную, и поставьте туда серию "Б".
Даже отпиленный баллон можете вернуть на место.
Тут и улучшение работы будет, и цена не космическая..
Есть от старых теликов октальные панельки со шырьками, бросовая вещь.
Они там идут на конце кембрика-кишки пучка проводов. Сейчас сфоткаю.
Туда можно сверху не то что две, букет лампочек серий "А" и "Б" подпаять.
У октальных ключ слабое место. Так приготовил эпоксидную шпаклёвку, намазюкал ее в полость, и воткнул туда шуруп, подходящего размера. Результат на фото внизу справа.
Теперь скорее панелька лопнет, чем этот ключ.

IMG_20260117_125617_531.jpg
 
Последнее редактирование:
Что скажете по поводу 6н12с МЭЛЗ, 6SN7?
 
Чем заменить 6с2с и 6н8с для лучшего звука и уменьшения искажений? Но не из хайэнд ценника!
Ими же, только отобранными, постарше возрастом (качество было выше). 8-ки лучше ташкенские, МЭЛЗ, ну и самая круть 1578 с отверстиями в анодах.
 
Последнее редактирование:
Пальцы эстетику портят
Ну так оставить наверху светящиеся баллоны 6н8с и 6с5с, а в подвале распаять на планках сверхминиатюру. Ни одна собака не узнает.
 

Вложения

  • 1578a.jpg
    1578a.jpg
    49.1 KB · Просмотры: 30
На авито есть, як энти отверстия выглядють?
Єто для импульсной работы в спецусловиях эксплуатации.
Х.з. как оно реально в звуке будет, в штатных режимах "восьмёрки"
 
Єто для импульсной работы в спецусловиях эксплуатации.
Х.з. как оно реально в звуке будет, в штатных режимах "восьмёрки"
Великолепная линейная лампа, с одинаковыми половинками, для примера ниже кривая половинками новосибирка
 

Вложения

  • 1578v.jpg
    1578v.jpg
    96.9 KB · Просмотры: 26
  • 6n8sN.jpg
    6n8sN.jpg
    103.1 KB · Просмотры: 26
Последнее редактирование:

Статистика форума

Темы
3,196
Сообщения
248,065
Пользователи
2,455
Новый пользователь
Станислав В..
Назад
Сверху Снизу