Сергей Ал.
2 ранг
- Регистрация
- 18 Окт 2020
- Сообщения
- 355
- Реакции
- 218
- Баллы
- 25
- Страна
- РФ
- Город
- Оренбург
- Имя
- Сергей
На моё ухо при небольшом уровне сигнала 6с5с чуть получше, чем 6с2с.
Смотрите видео ниже, чтобы узнать, как установить наш сайт в качестве веб-приложения на домашнем экране.
Примечание: Эта возможность может быть недоступна в некоторых браузерах.
6С5С в разных схемах по-разному звучат. Недавно переслушали и выбрали 6с5с как лампу с более правильным балансом, 6с2с чуток ярчила. Но там и схема такая, с подсвистом. 6С5С вернула баланс на место.На моё ухо при небольшом уровне сигнала 6с5с чуть получше, чем 6с2с.
Кстати, седня пыжился, в катоде поначалу было как по предъявленной схеме 330 ом, по итогу наименьшие искажения получил с резистором ок 1,7к и напряжении на катоде ок 8в :oops: , т.е. ток катода в пределах 5мА! При большем токе искажения были выше,На вход лучше 6С2С, если большого размаха не требуется, искажения ниже.

Прозрели, спасибо. Я до этой вещи дошел лет 5 назад. Вышел на 5мА анодного тока. Сейчас драйвер двумя мА обходится, звук еще лучше.Кстати, седня пыжился, в катоде поначалу было как по предъявленной схеме 330 ом, по итогу наименьшие искажения получил с резистором ок 1,7к и напряжении на катоде ок 8в :oops: , т.е. ток катода в пределах 5мА! При большем токе искажения были выше,
Если смотреть по ВАХам , то более линейный режим должон быть при большем токе, странно
Что именно в спектре надо узреть?Спектр гляньте, а пока эта информация ни об чем.
Хех, где вы и где я в данном вопросе _daПрозрели, спасибо. Я до этой вещи дошел лет 5 назад. Вышел на 5мА анодного тока. Сейчас драйвер двумя мА обходится, звук еще лучше.
Глянул про энту лампу, да, народ грит лампешка линейная но усиление маловатоПро 6Г1 дружно забыли. Вот она самая распресамая линейная.

6н12с попробую прикупить, но цены 3-4 т.р. пока что находил :oops:Во втором каскаде 6Н12С, 6BX7, 6BL7, в первом 6С2С и аналоги, лучше не найти
Проблема с накаломЕсли не найдется, можно поискать 12Г1.
Распределение гармоник по номерам и уровню.Что именно в спектре надо узреть?
У меня вопрос прежний - почему гармоники возрастают и их количество при подключении ОООС? Куда копать?Ждите вопроса , где достать ауральные гармоники.
Причин может быть много. Попробуйтесь убрать катодую ОС, другой ФИ, поэкспериментируйте с глубиной ОООС.У меня вопрос прежний - почему гармоники возрастают и их количество при подключении ОООС? Куда копать?
Из того что пробовал: отключал КО, искажения выросли в 5 раз, от глубины ОООС искажения не меняются особо, просто резко подскакивают и их количество резко возрастает :oops:Причин может быть много. Попробуйтесь убрать катодую ОС, другой ФИ, поэкспериментируйте с глубиной ОООС.

6Б8 в триоде не уступает.Про 6Г1 дружно забыли. Вот она самая распресамая линейная.
Про 6Н26П и 6Ж10П в триоде не забываем6Б8 в триоде не уступает.
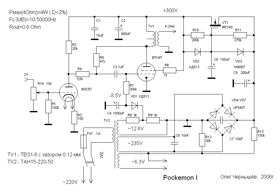
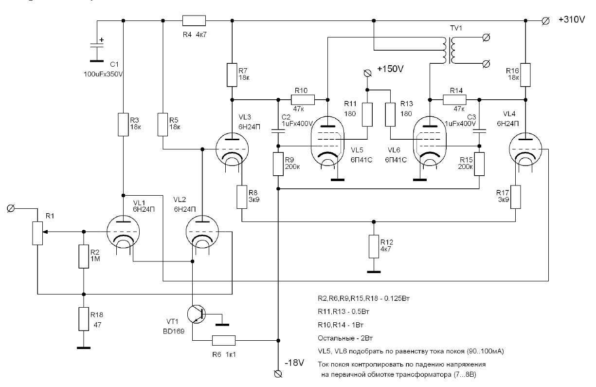
Так у него ещё была схема двухтактного "Покемона", на 6П41С!Навскидку схема "Покемон".
Техзадание было такое. Схема разрабатывалась на заказ. У заказчика этих ламп был вагон, и стоили они в 10 раз дешевле 6Н23П. Обещал я померять динамическое сопротивление источника тока в хвосте дифкаскада. Вот для трёх разных транзисторов. Подземное питание -60В, резистор 3 кОм, на коллекторе 4 вольта и испытательный генератор. Датчик тока 1 Ом, измеряем на нём АЧХ. Для транзистора BC556B в полосе частот динамическое сопротивление почти постоянно, потом падает. Уровень сигнала на датчик -122дБ относительно 1В. Значит, динамическое сопротивление в полосе частот до 20кГц 1.2Мом.почему выбрали 6н24п? она вроде как для каскода создавалась ,поэтому?
Как раз именно его я 15 лет слушал, а теперь трансы загудели, поэтому он на переделке - другие трансы, стабилизированное питание вместо фильтров на мосфет. Заодно со схемой поэкпериментирую. Для начала 6П41С в триоде послушаю.Так у него ещё была схема двухтактного "Покемона", на 6П41С!
Большое спасибо!Техзадание было такое. Схема разрабатывалась на заказ. У заказчика этих ламп был вагон, и стоили они в 10 раз дешевле 6Н23П. Обещал я померять динамическое сопротивление источника тока в хвосте дифкаскада. Вот для трёх разных транзисторов. Подземное питание -60В, резистор 3 кОм, на коллекторе 4 вольта и испытательный генератор. Датчик тока 1 Ом, измеряем на нём АЧХ. Для транзистора BC556B в полосе частот динамическое сопротивление почти постоянно, потом падает. Уровень сигнала на датчик -122дБ относительно 1В. Значит, динамическое сопротивление в полосе частот до 20кГц 1.2Мом.
Визуально вообще не отличить, если бы не надпись. И ВАХ в справочнике одинаковые. У них цоколёвки не совпадают, и в 6Н24П сетка одного триода на экран подключена.мне человек который много проработал на ламповом заводе Светлана сказал что это совершенно разные лампы....с 6н23п в тч и конструктивно,вроде как половинки не одинаковые,специально для каскода 6н24п
Верно и то и другое. И подземное питание надо хорошо фильтровать, а лучше стабилизировать. Я использовал в своей схеме LM7918 - стабилизатор -18ВБольшое спасибо!
Вдогонку, как регулировать ток через ИТ, резистором в 3 кОм?
И еще, на ваш взгляд, полоса зависит от емкости перехода или чего то еще?