Схемотехника усилителей 2021

  • Автор темы Автор темы rngtng
  • Дата начала Дата начала
земли показал цветом,голубые транзисторы тепловая связь,резисторы оос качественные мощьностью0,5,,,1вт
 

Вложения

  • никитин полев.png
    никитин полев.png
    135.1 KB · Просмотры: 144
Последнее редактирование:
С ОУ на входе очень хорошо играет если транзисторная часть включена повторителем.
 
не так давно СМЕРШ в теме ''Разбор полётов'' ШИКАРНО прошёлся по Шиклаям.
С КАРТИНКАМИ!!! Тоесть ''доходчиво и наглядно''.
Из за сайтных глюков не могу писать в ТОЙ теме, пишу - здесь.
Попалась мне статья Рода Эллиота
Тоже хорошо прошёлся... Разносторонне. И что Шиклай даже лучше Дарлингтона...
И про возбудную мистику написал и как с ней бороцца.
Так вот, у меня вопрос - он там указал, с приведением схем ВК, что - ''Все каскады, выполненные в соответствии со схемами, показанными на Рис.5, имеют менее 1% THD при нагрузке 8 Ом (Шиклаи - 0,05%, Дарлингтон - 0,23%, квазикомплементарный - 0,65%). ''
ЗАСАДА с арифметикой, или слово за ЗНАЮЩИМИ - вот он пишет, что искажения КВАЗИ =0.65%.
А этот самый КВАЗИ состоит из Шиклаи с искажениями, им же приведённые =0,05% и Дарлингтона, с искажениями им же указанными = 0,23%.
Так хоть прибавь, получится 0,05%+0,23%=0,28%
Хоть умножь, вообще МИЗЕР в %....
Ну вот откуда он взял у КВАЗИ 0,65% ?
Сюда же - вот у Беслика, да ещё на Германии искажения 0,05%
Так же на 8 омах нагрузки.
Так вот, может всёже это схема включения Шиклая ''завязанная'' в местно-локальную ООС через резистор в 1 Ом так улучшает общие показатели искажений ?
 

Вложения

  • Беслик искажения.jpg
    Беслик искажения.jpg
    42.9 KB · Просмотры: 106
  • IMG_20240317_140605.JPG
    IMG_20240317_140605.JPG
    14.7 KB · Просмотры: 79
не хотите проблем -не применяйте шиклай!!!!!

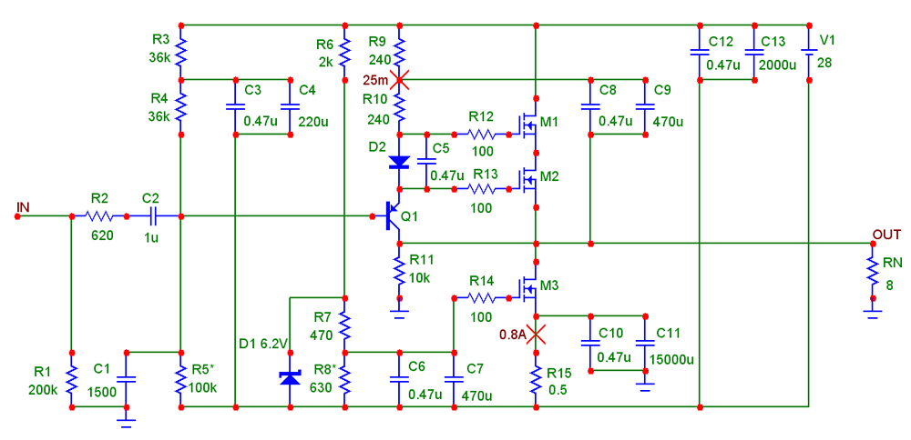
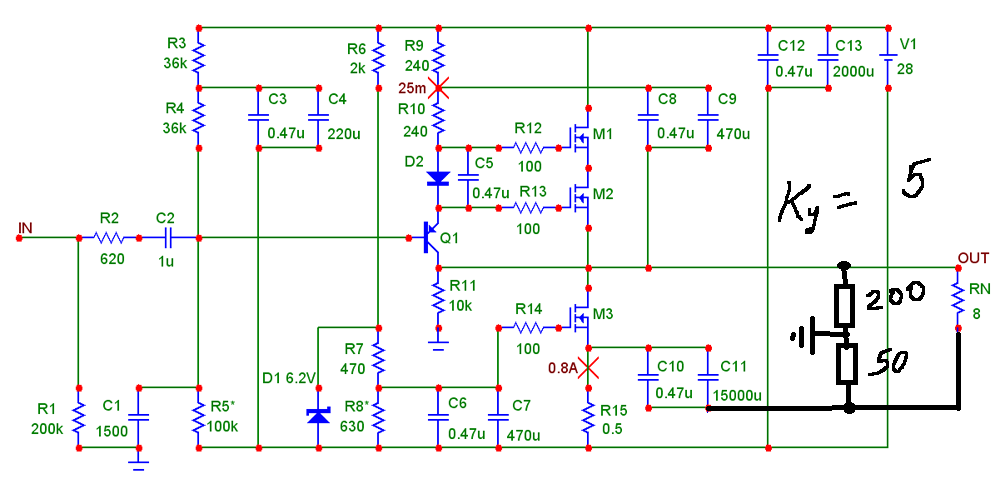
красивая изящная схемка.
вот более продвинутый вариант того же автора ,но плохо что повторитель,правда можно до 3...5 усиление поднять при чуть больших искажениях в этих схемах
питание плавающее со всеми плюшками снижения искажений выходного кондера и ток нагрузки не течет через бп,шины питания изолированы от земли!
резисторы 200 внизу 50 вверху,перепутал местами торопился
 

Вложения

  • LES # 9 схема.PNG
    LES # 9 схема.PNG
    93.7 KB · Просмотры: 133
  • LES # 9 схема Ку=5.png
    LES # 9 схема Ку=5.png
    85.6 KB · Просмотры: 122
да ещё на Германии искажения 0,05%
Так же на 8 омах нагрузки.
Вы опять "Б" сюда тащите...smile_9
Кстати, посмотрите не по диагонали график КНИ, а повнимательнее..
Эти сотые доли процента - на мощности порядка 100 мВт.
 
Так вот, может всёже это схема включения Шиклая ''завязанная'' в местно-локальную ООС через резистор в 1 Ом так улучшает общие показатели искажений ?
вот переключение плеч дарлингтона ,шиклаи ,квази сам переход важен его оос плохо давит,чем он плавнее тем лучше
особенно заметно на низкоомной нагрузке и шиклай генерит часто
 

Вложения

  • дарлингтон.PNG
    дарлингтон.PNG
    66.3 KB · Просмотры: 86
  • шиклаи.PNG
    шиклаи.PNG
    63.8 KB · Просмотры: 85
  • квази.PNG
    квази.PNG
    64.2 KB · Просмотры: 87
Так хоть прибавь, получится 0,05%+0,23%=0,28%
Хоть умножь, вообще МИЗЕР в %....
Ну вот откуда он взял у КВАЗИ 0,65% ?
Несимметрия - разница в КУ и амплитудных \частотных характеристиках.
 
Самоделкин, я классом Б не интересовался НИКОГДА.
И ''А'' классом - только в УНах, слабых, предварительных.

А так - АБ, как оптимум для биполярных транзисторов.

юан8 - СПАСИБО, наглядно.
Динозавр, ну, да.
Так как раз и получается из этих графиков, что введение малой ООС в Шиклай, посредством резистора 1 ом, как раз и будет способствовать снижению переходной ступеньки.
А если в предВК поставить симметрирующе разряжающий конденсаторик, то и броски тока сгладятся.
Разве не так ?
Что Шиклай генерит это и СМЕРШ показал и Род Эллиот писал, и приводил конденсатор в плечо.

Я прошу прощения, что опять и ещё раз вытащил вопрос с квази.
Вот для комплементаров ЕСТЬ детали, но вот как оказалось, что ПЕРЕделать плату с квази в комплементар не так то и просто....
СОПЛИ, сопельки и ''навес'' по плате будут....
Да и как выяснилось, выигрыш в искажения не так уж и велик, если квази ДОвести. А переделки то - практически в те же дырки, тоесть всё красиво и без соплей.
БЫСТРО.
Потому мысли и крутятся около квази и их модернизации.
А платы НОВЫЕ делать, ну это для меня, сейчас, слишком большое геройство.
 
если громкость большая не нужна то в А классе слушать,там в середине ровно совсем во всех трех случаях,тока покоя 500ма
для 2вт при 8 ом хватит
квази доводится диодом баксандалла и уменьшением эмиттерных резисторов если кремний то 0.1,,,0.15ом достаточно.чем они больше тем больше скачок при переключении
 
Так эти ''ватты'' это же как бы максималка указана.
И..... как бы БОЯЗНО в класс А лезть, с недостатком знаний.

И, самое главное, - это опять же с нуля оконечники делать....


Самоделкин, я вот Вам расчётик прикину - вот на 8 ом нагрузки, согласно графика Беслика, получается 0,1% искажений на полватта выходной мощности, или 2 ватта выхода при 0,2% искажений.
Считал ''на пальцах'', без кулюкулютора, поэтому взял ровные цифры.
 
Самоделкин, я классом Б не интересовался НИКОГДА.
И ''А'' классом - только в УНах, слабых, предварительных.

А так - АБ, как оптимум для биполярных транзисторов.

юан8 - СПАСИБО, наглядно.
Динозавр, ну, да.
Так как раз и получается из этих графиков, что введение малой ООС в Шиклай, посредством резистора 1 ом, как раз и будет способствовать снижению переходной ступеньки.
А если в предВК поставить симметрирующе разряжающий конденсаторик, то и броски тока сгладятся.
Разве не так ?
Что Шиклай генерит это и СМЕРШ показал и Род Эллиот писал, и приводил конденсатор в плечо.

Я прошу прощения, что опять и ещё раз вытащил вопрос с квази.
Вот для комплементаров ЕСТЬ детали, но вот как оказалось, что ПЕРЕделать плату с квази в комплементар не так то и просто....
СОПЛИ, сопельки и ''навес'' по плате будут....
Да и как выяснилось, выигрыш в искажения не так уж и велик, если квази ДОвести. А переделки то - практически в те же дырки, тоесть всё красиво и без соплей.
БЫСТРО.
Потому мысли и крутятся около квази и их модернизации.
А платы НОВЫЕ делать, ну это для меня, сейчас, слишком большое геройство.
Ну, дружище. Тебе можно кол на голове тесать тебе будет похер. Слушай квази. Лень оказалась сильнее тебя , увы. И я с твоей ленью бороться - не стану.
 
квази доводится диодом баксандалла и уменьшением эмиттерных резисторов если кремний то 0.1,,,0.15ом достаточно.чем они больше тем больше скачок при переключении
что то тут не так....
Чем резистор этот БОЛЬШЕ, тем от него ООС больше, следовательно ''сглаживание'' лучше.
А вот его величина от нагрузки зависит - чем нагрузка больше, тем можно и резистор этот больше поставить.

А ''диод Баксандала'' - по большому счёту работает не диод, а резистор.
Тоесть вполне можно заменить 1 резистором.

И вот в самых последних КВАЗИ схемах стали этот резистор делать ''общим'' - тоесть вводить местно локальную ООС охватывающую Шиклая.
Тоесть, как я понимаю, именно такая локальная ООС выводит КВАЗИ ну ''почти'' на уровень комплементарного ВК.
 
Самоделкин, я вот Вам расчётик прикину - вот на 8 ом нагрузки, согласно графика Беслика, получается 0,1% искажений на полватта выходной мощности, или 2 ватта выхода при 0,2% искажений.
Считал ''на пальцах'', без кулюкулютора, поэтому взял ровные цифры.
вы эти проценты не считайте,в А классе и 0.5% второй гармошки не мешают
а переделывать не надо,тока покоя накрутить 500ма и радиаторы побольше,все-2вт в А классе,мне хватает надо больше-700,,,800ма будет 4вт

А ''диод Баксандала'' - по большому счёту работает не диод, а резистор.
нет надо диод у одного плеча дарлингтон два перехода а у шиклаи один вот диод и добавляет второй переход
нет!!!!!!!чем больше резисторы тем больше ступенька учите матчасть,без резисторов лучше,но термостабильность падает
 
НЕУЛО, так это не то чтоб ''лень''.
Тут полный комплекс всего.
Я уже тоже перестал ''воевать'' с этим явлением.

А то, что не ''лень'' это точно. Ибо было куча фактов, когда я ''горы сворачивал''.
Ну вот так звёзды складывались.... :-) :-) :-) :-)
(Не зряж у меня был давний предок - казак с фамилией Подопригора).
Но по большому счёту я - ''ретроград'', это точно :-)

Так вот, я всё равно какбы ''добью'' тему КВАЗИ, ну а уж там дальше - видно будет :-)
 
вот
 

Вложения

  • эмиттерные резисторы.PNG
    эмиттерные резисторы.PNG
    56.9 KB · Просмотры: 106
юан8, ну вот.... Сначала радиаторы побольше - а они в корпус и не полезут. Да там и крепления радиаторов своеобразные...
Да и БП рассчитан на АБ и большего не потянет.

Так что ПЕРЕделка тут не получится.

Про ''диод Баксандала'' я читал исследования.
Сам ''диод'' нужен только на большой мощности, а если УСь используется на средней или малой, то диод даже не открывается, работает только резистор.

Про ''второй диод - добавсный'' я читал.....

Про ООС от эмитерного диода - ну как же так ?
Чем больше ток через коллектор-эмитер, тем меньше ''пущает'' база подпёртая этим резистором. И того - ООС
А где ООС, там искажения меньше.
 
БП рассчитан на максимальную мощность а в А классе ток покоя равен току на максимуме,он постоянный все время,а не как в АВ меняется от громкости от 50ма до нескольких ампер,
причем твой квази при превышении 500ма также перейдет в АВ только с бОльшими искажениями тк переключение будет происходить при бОльшем токе
радиаторы 500ма выдержат попробуй,можно вентиль поставить от проца,вобщем дело хозяйское
а ВОТ Худ вообще не переходит в АВ а тупо идет ограничение клип по току
 
ну так итьь...
Тут же на графике - СОВЕРШЕННО СПРАВЕДЛИВО указана зависимость УСИЛЕНИЯ от СОПРОТИВЛЕНИЯ.

А мы то говорим про ''искажения'', тоесть чем больше этот резистор, тем искажений меньше.
Ну и да, мощность выходная падает... ПРИ БОЛЬШЕМ КАЧЕСТВЕ ВОСПРОИЗВЕДЕНИЯ.

Неуло, тут играет такой фактор - ''поглядим, посмотрим''....
Тоесть заранее со мной ничего не ясно :-) :-) :-) :-)
Как звезды выпадут
 
ВХОДНОГО!!! сопротивлетия,те оно нелинейное,вот и возникают искажения повнимательнее оси графика посмотри
или усиления это в пинципе одно и тоже,в идеале горизонтальная линия должна быть а оно меняется от 0.98 брык туда сюда и опять 0.98
в А классе брыка нет 0.98 на всем периоде это на пальцах
и оос плохо давит этот брык,в отличие гармошек от кривизны ВАХ,поэтому в А классе достаточно меньшей оос
 
Последнее редактирование:
юан8, мыж говорим об самодкелке (на базе серийных блоков), которой 40 с лишним лет.
Вот ЧТО ко мне ТОГДА попало, из того и сделано.
Нет там места и возможностей что то приколхозить.
Даже транс я туда впихнул под конец 80 х годов как сумел увеличенный, взамен серийного. Впритык.

Тоесть я СЕЙЧАС разбираюсь, КАК и насколько то можно усовершенствовать оконечники, которые все ''в притык'' в корпусе, который тоже ''впритык''
Так вот ''супер-пупер'' задача не стоит.
Вот какого качества, по максимуму, но простыми средствами, удастся добиться, то и ладно будет.

А для других затей у меня есть ДРУГИЕ КРОЛИКИ.
В том числе и комплементарные.
 
вот вверху А на рабочем участке красная область работают и шиклай и дарлингтон одновременно все ровно
внизу АВ слева дарлингтон работает, потом переключение и работает шиклаи справа
при переключении от одного к другому брык посередине
 

Вложения

  • квази 1.PNG
    квази 1.PNG
    70.3 KB · Просмотры: 84
да хоть в двухтакте я выше картинку дал даже в квази все ровно в рабочей области.
вот поэтому А класс проще сделать новичку,главное люминия не жалеть ,можно как пулемет водой заливать в радиатор))))))
 
В однотакте нет сшивок плечей.
 
а разве она заметна в А? там оба плеча работают одновременно
у однотакта кпд максимум 25% а двухтакта 45...50%,причем клипа по току нет если на основе АВшника
однотакт вторую гармошку красивую дает ,когда вах квадратичная,то третья практически отсутствует при правильной рабочей точке
но это когда ее под 1% а не 0,0хх
соврал если с дросселем или трансом то однотакт может тоже под 45%
 
Последнее редактирование:
Топовый УМЗЧ 21 века. Метролог Н.Сухов.
Измерение гармоник (уровень -140 дБ) спектра сигнала при помощи звуковой карты компьютера. :)
Сверлим "дырку" :)
 
Последнее редактирование:

Статистика форума

Темы
3,301
Сообщения
262,899
Пользователи
2,544
Новый пользователь
vlad'mir
Назад
Сверху Снизу